


2022年山东省菏泽市东明县中考二模化学试题(word版含答案)
展开一、单选题
1.下列过程中发生化学变化的是
A.AB.BC.CD.D
2.2021年夏天,河南暴雨,牵动全国人民的心。暴雨不仅会让人民遇险,还可能破坏城乡的自来水管网系统、下水道系统、污水处理系统等,细菌、病毒、寄生虫等会随着洪水传播扩散,给人民健康带来巨大隐患。下列做法不正确的是
A.用甲醛浸泡食品防止腐败变质B.绝不吃淹死、病死的禽类和水产品
C.尽量避免大范围人群聚集,加强开窗通风D.如果皮肤受损要及时用药,防止病原体侵入人体
3.化学与工农业生产密不可分,下列说法或做法正确的是
A.玻璃钢和不锈钢都是金属材料B.用铁桶盛放农药波尔多液安全稳定
C.铵态氮肥中添加氢氧化钙可增加肥效D.燃烧加入脱硫剂的煤炭可以减少空气污染
4.从20世纪开始,镁合金就在航空航天领域得到广泛应用。如图为镁元素在元素周期表中的信息及其原子结构示意图。下列有关说法正确的是
A.镁元素位于第二周期B.镁的原子序数为24.31
C.镁元素属于非金属元素D.镁元素在化合物中通常显+2价
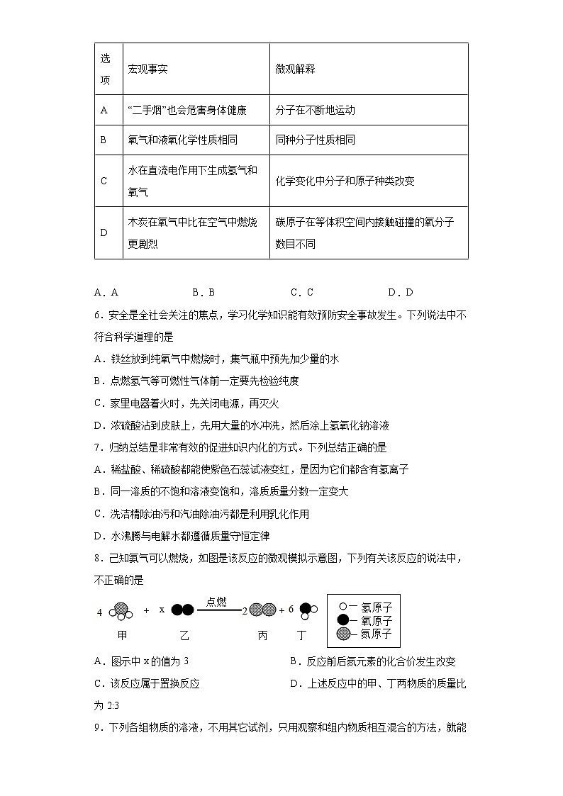
5.宏观辨识与微观探析相结合是化学特有的思维方式。下表对应内容中,不正确的是
A.AB.BC.CD.D
6.安全是全社会关注的焦点,学习化学知识能有效预防安全事故发生。下列说法中不符合科学道理的是
A.铁丝放到纯氧气中燃烧时,集气瓶中预先加少量的水
B.点燃氢气等可燃性气体前一定要先检验纯度
C.家里电器着火时,先关闭电源,再灭火
D.浓硫酸沾到皮肤上,先用大量的水冲洗,然后涂上氢氧化钠溶液
7.归纳总结是非常有效的促进知识内化的方式。下列总结正确的是
A.稀盐酸、稀硫酸都能使紫色石蕊试液变红,是因为它们都含有氢离子
B.同一溶质的不饱和溶液变饱和,溶质质量分数一定变大
C.洗洁精除油污和汽油除油污都是利用乳化作用
D.水沸腾与电解水都遵循质量守恒定律
8.己知氨气可以燃烧,如图是该反应的微观模拟示意图,下列有关该反应的说法中,不正确的是
A.图示中x的值为3B.反应前后氮元素的化合价发生改变
C.该反应属于置换反应D.上述反应中的甲、丁两物质的质量比为2:3
9.下列各组物质的溶液,不用其它试剂,只用观察和组内物质相互混合的方法,就能将它们一一鉴别出来的是
A.NaCl、H2SO4、CuSO4B.CaCl2、AgNO3、MgCl2
C.Ba(NO3)2、NaCl、Na2SO4D.HCl、Na2CO3、CaCl2
10.向硝酸银和硝酸铜的混合溶液中加入一定量的锌粉,充分反应后过滤,得到滤渣和滤液,滤液呈蓝色,下列说法正确的是
A.滤渣中一定有Ag、CuB.滤液中一定有Cu2+、Zn2+
C.向滤渣中滴加稀盐酸一定有气泡产生D.向滤液中加入稀盐酸一定有沉淀生成
二、科普阅读题
11.2021年是中国共产党建党100周年,也是“十四五”开局之年。回首中国百年征程,科技为中国插上了腾飞的翅膀。
(1)神舟十二号载人飞船发射成功!(图1)
神舟十二号载人航天飞船所用燃料主要是四氧化二氮(N2O4)和偏二甲肼(C2H8N2),两者反应的化学方程式为。其中X的化学式为_______;偏二甲肼(C2H8N2)属于________(填“无机物”“有机物”“氧化物”之一);偏二甲肼(C2H8N2)分子中氮原子和氢原子的个数比为_______(填最简整数比)。
(2)中国科学家在磁性芯片高精度检测领域取得新突破!(图2)
磁性芯片生产过程中,需将纳米磁性薄膜均匀铺在晶圆(制作硅半导体集成电路所用的衬底)上。6月24日,北航集成电路学院科研人员利用其研发的晶圆级磁光克尔测试仪,通过微小的磁性针尖在5个原子层厚的纳米磁性薄膜上写下“100年,中国‘芯”,庆祝中国共产党建党100年。这台仪器在测试精度和速度等方面进行了技术革新,实现了自主创新突破。晶圆是由石英砂(主要成分SiO2)提纯的硅制作的,现有120吨SiO2,其中含有硅元素的质量为_________吨。
(3)中国能源装备领域获重大突破!(图3)
今年我国首台套天然气长输管道国产30兆瓦级燃驱压缩机组成功鉴定验收。该机组的研制成功,打破了国外技术垄断、填补了国内空白,对于实现能源核心装备自主可控、保障国家能源战略安全具有重要意义。天然气的主要成分CH4中碳、氢元素的质量比为____________(填最简整数比),天然气被称为清洁能源的原因是___________。
三、填空题
12.我国海洋化学资源十分丰富。探索海洋是我们人类永恒的使命。海洋占了地球的三分之二,调查利用深海资源是我们整个经济社会持续发展的需要,也是我们国家建设海洋强国的必然选择。
(1)海水晒盐的基本原理为______(填“蒸发结晶”“降温结晶”之一)。
(2)海水淡化可采用膜分离技术,如图所示,对淡化膜右侧的海水加压,水分子可以透过淡化膜进入左侧淡水池,而海水中的各种离子不能透过淡化膜,从而得到淡水。对加压后右侧海水成分变化进行分析,正确的是 (填选项序号)。
A.溶质质量减少B.溶剂质量减少C.溶液质量减少D.溶质质量分数减小
(3)海水制镁的工艺流程如图,其中发生的中和反应的化学方程式为______。
(4)海水制碱:化学科学家侯德榜创立的侯氏制碱法,就是以食盐溶液、二氧化碳、氨气为原料制得纯碱的工艺。其生产过程中有下列反应:
①;
②2NaHCO3Na2CO3+H2O+CO2↑。
碳酸氢钠和氯化铵的溶解度曲线如图所示。请回答下列问题:
①30℃时,NH4Cl的溶解度________NaHCO3的溶解度(填“大于“小于”“等于”之一)。
②30℃时,将10 gNaHCO3加入50g水中,所得溶液的溶质质量分数为________(计算结果精确到0.1%)。
③氨盐水吸收二氧化碳后生成碳酸氢钠和氯化铵,从溶解度角度分析,________首先结晶析出(填“碳酸氢钠”“氯化铵”之一)。
13.化学就在我们身边,请用所学的化学知识填空。如图为某抗酸药的实物图,回答下列问题:
(1)图中属于有机合成材料的是_______;该药物中淀粉属于_______(填字母序号)。
A.蛋白质 B.糖类 C.油脂 D.维生素
(2)图中塑料包装废弃后可用于微型实验。它的作用和优点都与我们实验室的__________(填一种仪器的名称)相近。
(3)图中铝箔常温下有优良抗腐蚀性,其原因_______(用化学方程式表示)。
(4)药片中的氢氧化铝在治疗胃酸过多患者时,发生的化学反应方程式:_______。
四、推断题
14.A~H是初中化学中常见的物质。已知A、B、C、D、E分别是单质、氧化物、酸、碱、盐中的一种,它们之间的转化关系如图所示(“一”或“”表示两端的物质能发生化学反应,“→”表示物质间在一定条件下存在转化关系,部分反应物生成物及反应条件已略去)。D的溶液呈蓝色常用来配制波尔多液;A是胃酸的主要成分;E是赤铁矿的主要成分;:G俗称苏打;C与D反应生成H;F与G发生反应时有气体生成。请回答:
(1)写出下列物质的化学式:B___________、D___________、G___________。
(2)物质C属于五种物质类别中的___________。
(3)写出F→A的化学反应方程式___________。
(4)A和B的反应属于___________(填基本反应类型)。
五、计算题
15.单晶硅是一种极为重要的半导体材料,实验室在高温条件下用氢气置换四氯化硅(SiC14)制取少量的硅。
(1)计算3.4g四氯化硅完全反应制得硅的质量。
(2)为了防止污染空气,处理尾气的方法是______。
A.海水晒盐
B.浓硫酸腐蚀布料
C.用洗涤剂洗碗
D.活性炭吸附出去异味
选项
宏观事实
微观解释
A
“二手烟”也会危害身体健康
分子在不断地运动
B
氧气和液氧化学性质相同
同种分子性质相同
C
水在直流电作用下生成氢气和氧气
化学变化中分子和原子种类改变
D
木炭在氧气中比在空气中燃烧更剧烈
碳原子在等体积空间内接触碰撞的氧分子数目不同
参考答案:
1.B
2.A
3.D
4.D
5.C
6.D
7.A
8.D
9.D
10.B
11.(1) H2O 有机物 1:4
(2)56
(3) 3:1 不排放污染物
12.(1)蒸发结晶
(2)BC
(3)Mg(OH)2+2HCl═MgCl2+2H2O
(4) 大于 9.1% 碳酸氢钠
13.(1) 塑料 B
(2)点滴板
(3)4Al+3O22Al2O3
(4)Al(OH)3+3HCl=AlCl3+3H2O
14.(1) Fe CuSO4 Na2CO3
(2)碱
(3)
(4)置换反应
15.(1)
解:设3.4g四氯化硅完全反应制得硅的质量为x。
x=0.56g
答:3.4g四氯化硅完全反应制得硅的质量为0.56g。
(2)将尾气通入盛有氢氧化钠溶液的烧杯中
2024年山东省菏泽市东明县中考二模化学试题: 这是一份2024年山东省菏泽市东明县中考二模化学试题,共4页。
2024年山东省菏泽市东明县中考一模化学试题(原卷版+解析版): 这是一份2024年山东省菏泽市东明县中考一模化学试题(原卷版+解析版),文件包含2024年山东省菏泽市东明县中考一模化学试题原卷版docx、2024年山东省菏泽市东明县中考一模化学试题解析版docx等2份试卷配套教学资源,其中试卷共17页, 欢迎下载使用。
2021年山东省菏泽市东明县中考四模化学试题(图片版无答案): 这是一份2021年山东省菏泽市东明县中考四模化学试题(图片版无答案),共4页。