资料中包含下列文件,点击文件名可预览资料内容




还剩3页未读,
继续阅读
2022年广东省东莞市三校九年级下学期第一次模拟考试道德与法治试题
展开
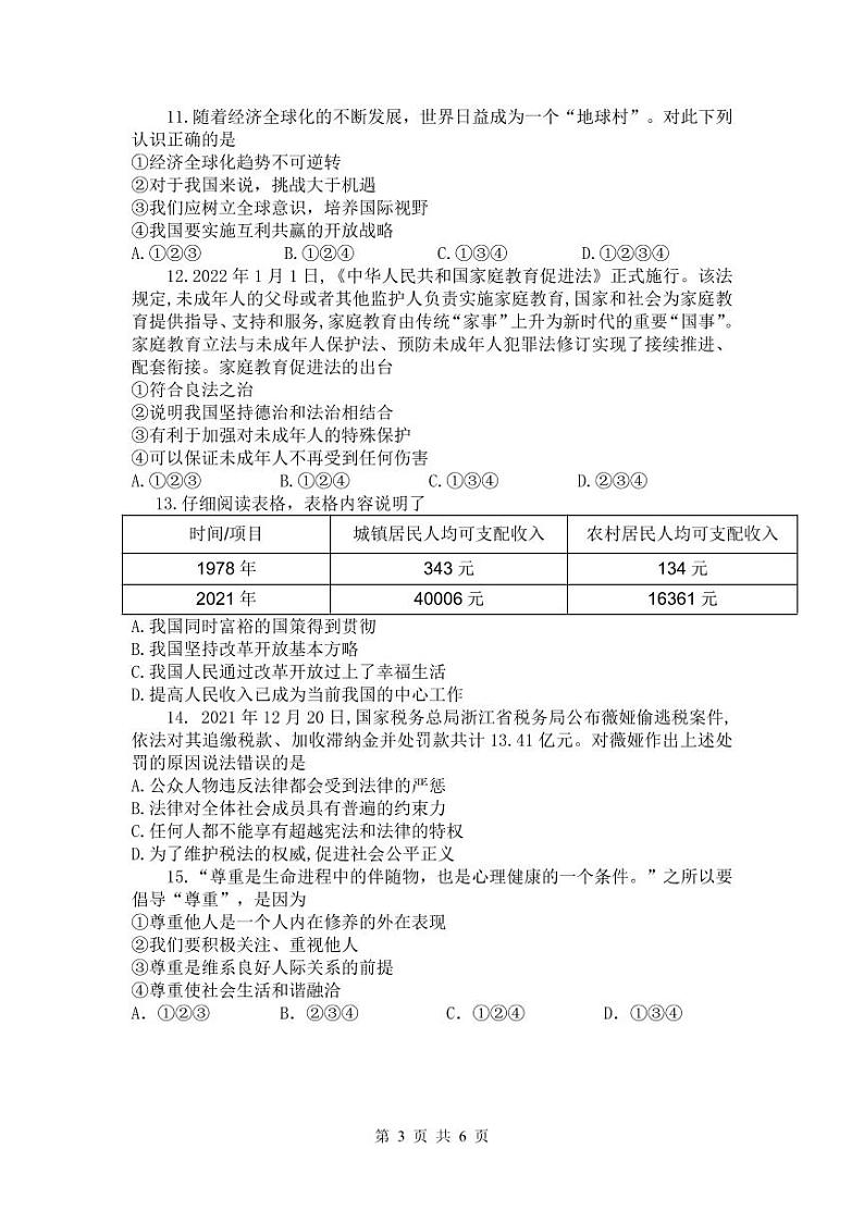
这是一份2022年广东省东莞市三校九年级下学期第一次模拟考试道德与法治试题,文件包含2022年初三第一次模拟考试道法试题pdf、2022年九年级一模道法答案pdf等2份试卷配套教学资源,其中试卷共8页, 欢迎下载使用。
相关试卷
2024年广东省东莞市两校联考中考二模道德与法治试题:
这是一份2024年广东省东莞市两校联考中考二模道德与法治试题,共10页。试卷主要包含了考生务必保持答题卡的整洁等内容,欢迎下载使用。
2024年广东省东莞市两校联考中考二模道德与法治试题:
这是一份2024年广东省东莞市两校联考中考二模道德与法治试题,共9页。试卷主要包含了考生务必保持答题卡的整洁等内容,欢迎下载使用。
2024年广东省东莞市两校联考中考二模道德与法治试题:
这是一份2024年广东省东莞市两校联考中考二模道德与法治试题,共10页。试卷主要包含了考生务必保持答题卡的整洁等内容,欢迎下载使用。
