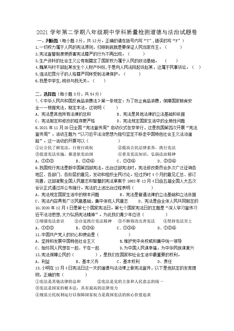
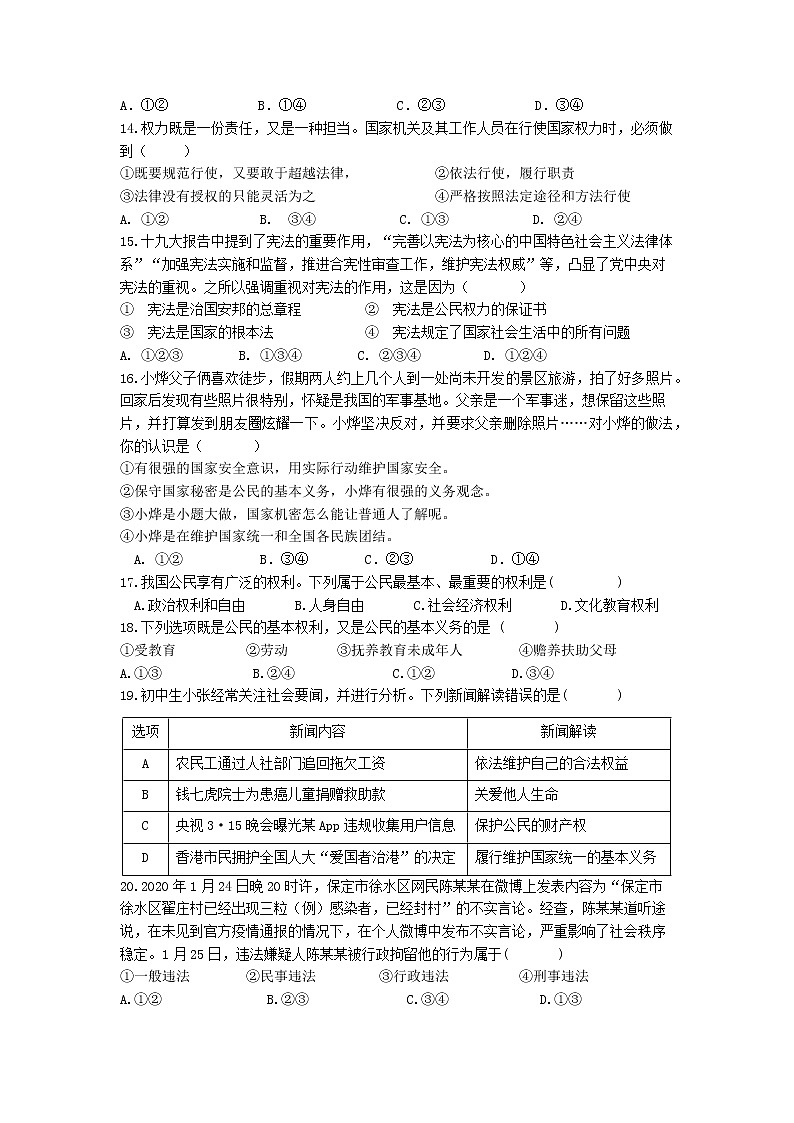
浙江省杭州市萧山城区2021-2022学年八年级下学期期中质量检测道德与法治试题(含答案)
展开相关试卷
这是一份浙江省杭州市萧山城区八校七年级下学期期中联考道德与法治试题,文件包含第二学期七年级期中学情调研道德与法治调研卷docx、第二学期七年级期中学情调研道德与法治参考答案docx等2份试卷配套教学资源,其中试卷共7页, 欢迎下载使用。
这是一份浙江省杭州市萧山城区八校 八年级下学期期中联考道德与法治试题,文件包含道德与法治试卷docx、答案docx、问卷docx等3份试卷配套教学资源,其中试卷共13页, 欢迎下载使用。
这是一份浙江省杭州市富阳区城区八年级下学期期中教学质量检测道德与法治试卷,文件包含第二学期八年级道法期中考试问卷docx、第二学期八年级道法期中考试答題卷docx、第二学期八年级道法期中考试答案docx等3份试卷配套教学资源,其中试卷共11页, 欢迎下载使用。

