2022年天津市河东区育才中学中考模拟化学试卷(四)
展开
这是一份2022年天津市河东区育才中学中考模拟化学试卷(四),文件包含2022年天津市河东区育才中学中考模拟化学试卷四docx、答案pdf等2份试卷配套教学资源,其中试卷共9页, 欢迎下载使用。
可能用到的相对原子质量:H 1O 16S 32Fe 56Cu 64
一、选择题(本大题共 10 小题,每小题 2 分,共 20 分。每小题给出的四个选项中,只有一个最符合题意)
下列变化属于化学变化的是()
玻璃破碎B. 纸张燃烧C. 气球爆炸D. 冰雪融化
下列物质属于纯净物的是()
纯净的空气B. 活性炭C. 生铁D. 液氧
氧气是维持生命所必需的气体,它在空气中的体积分数为()
A. 78 %B. 0.03 %C. 21 %D. 20 %
高锰酸钾是实验室制备氧气的常用药品,其中锰元素的化合价是()
A. +7B. +6C. +2D. +4
我区某校进行化学实验操作考核,下列四位同学的实验操作中不正确的是()
A. B. C. D.
熄灭酒精灯监控氧气流速称量氢氧化钠固体稀释浓硫酸
一些食物的 pH 范围如下表,下列说法中错误的是()
葡萄汁和苹果汁显酸性B. 牛奶和鸡蛋清显碱性
苹果汁比葡萄汁的酸性强D. 胃酸过多的人应少饮葡萄汁和苹果汁
食物
葡萄汁
牛奶
苹果汁
鸡蛋清
pH
3.5~4.5
6.3~6.6
2.9~3.3
7.6~8.0
生活中我们会碰到许多涉及化学知识的成语,在下列成语中,关于化学反应的发生过程或原理解释错误的是()
釜底抽薪——取出可燃物,使燃烧最终停止
煽风点火——使空气流通,为燃烧补充氧气
火上浇油——增大氧气浓度,使燃烧更剧烈
钻木取火——摩擦生热,使可燃物的温度达到着火点而燃烧
8.下列关于实验现象的描述正确的是()
A.木炭燃烧后生成黑色固体
B.一氧化碳在空气中燃烧,发出蓝色火焰
C.红磷在空气中燃烧,产生大量白色烟雾
D.铁丝伸入盛有氧气的集气瓶中剧烈燃烧
9.从微观角度分析,下列解释错误的是()
A.酒精挥发——分子在不停地运动
B.氧气和液氧都能助燃——分子相同,物质的化学性质相同
C.氢气在氧气中燃烧生成水——化学变化中分子分成原子,原子重新结合成新的分子
D.体温计中的水银柱热胀冷缩——汞原子的大小发生变化
10.现将 20 g A 和足量 B 在一定条件下充分反应,生成 16 g C 和 11 g D,则参加反应的 A 和 B 的质量比是
()
A. 20:11B. 20:7C. 5:4D. 16:11
二、选择题(本大题共 5 小题,每小题 2 分,共 10 分。每小题给出的四个选项中,有 1~2 个
符合题意。只有一个选项符合题意的,多选不给分;有 2 个选项符合题意的,只选一个且符
合题意得 1 分,若选 2 个有一个不符合题意则不得分)
11.下列说法正确的是()
A.单质是由同种元素组成的,所以由同种元素组成的物质一定是单质
B.溶液具有稳定性,所以长时间放置不分层的液体一定是溶液
C.物质与氧气的反应属于氧化反应,所以氧化反应一定是物质与氧气的反应
D,碱能使酚酞溶液变红,所以能使酚酞溶液变红的物质一定显碱性
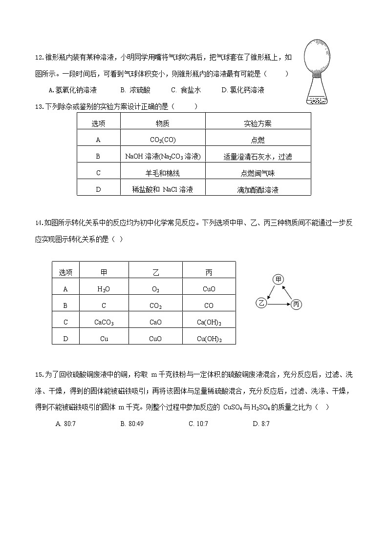
12.锥形瓶内装有某种溶液,小明同学用嘴将气球吹满后,把气球套在了锥形瓶上,如图所示。一段时间后,可看到气球体积变小,则锥形瓶内的溶液最有可能是()
A.氢氧化钠溶液B. 浓硫酸C. 食盐水D. 氯化钙溶液
13.下列除杂或鉴别的实验方案设计正确的是()
14.如图所示转化关系中的反应均为初中化学常见反应。下列选项中甲、乙、丙三种物质间不能通过一步反 应实现图示转化关系的是( )
选项
甲
乙
丙
A
H2O
O2
CuO
B
C
CO2
CO
C
CaCO3
CaO
Ca(OH)2
D
Cu
CuO
Cu(OH)2
15.为了回收硫酸铜废液中的铜,称取 m 千克铁粉与一定体积的硫酸铜废液混合,充分反应后,过滤、洗涤、干燥,得到的固体能被磁铁吸引;再将该固体与足量稀硫酸混合,充分反应后,过滤、洗涤、干燥, 得到不能被磁铁吸引的固体 m 千克。则整个过程中参加反应的 CuSO4 与 H2SO4 的质量之比为( )
A. 80:7B. 80:49C. 10:7D. 8:7
选项
物质
实验方案
A
CO2(CO)
点燃
B
NaOH 溶液(Na2CO3 溶液)
适量澄清石灰水,过滤
C
羊毛和棉线
点燃闻气味
D
稀盐酸和 NaCl 溶液
滴加酚酞溶液
第Ⅱ卷
可能用到的相对原子质量:H 1C 12N 14O 16Na 23Cl 35.5Fe 56Ba 137
三、填空题(本大题共 3 小题,共 20 分)
16.(6 分)化学在生活、生产中有着广泛的应用。现有①甲烷②氢氧化铝③活性炭④葡萄糖⑤钛合金⑥氮气,选择适当的物质填空(填序号)。
用于冰箱除味剂的是 ;(2)天然气的主要成分是 ;
用于填充食品包装的是 ;(4)可为人体提供能量的是 ;
(5)用于治疗胃酸过多的是 ;(6)用于制造人造骨骼的是 。
17.(6 分)在宏观、微观和符号之间建立联系是化学学科的特点。请回答以下问题:
微观粒子构成物质。二氧化碳是由 构成的。
请根据下列元素的信息和原子结构示意图,回答问题。
①溴的核电荷数为 ,溴元素位于第 周期;
②A、B、C、D 四种元素中,化学性质最稳定的是 (填元素符号);
③写出由 A 和 D 所对应元素组成的化合物的化学式 ;
④A、B、C、D 四种元素中,与溴化学性质相似的是 (填字母)。
18.(8 分)2022 年“世界水日”的主题是“珍惜地下水,珍惜隐藏的资源”,生活、生产中我们都离不开水。
欲检验天津的地下水的硬度,可向试管中滴加 ,泡沫较少,说明天津的地下水是硬水, 生活中将其软化的方法是 ;
地下水不可直接饮用,需要经过自来水厂的处理。自来水厂常用的 方法来去除不溶性杂质,又利用活性炭的 性来吸附可溶性色素和异味。
高铁酸钾(K2FeO4)是一种具有氧化、吸附、凝聚、杀菌等功效的新型水处理剂,它与水反应的 方程式为 4K2FeO4 + 10H2O = 4Fe(OH)3 ↓+ 8X + 3O2 ↑,则 X 的化学式为 。
右图是电解水的实验示意图,试管 a 和 b 产生气体的体积比约为 ,电解水的化学方程式为 。
四、简答题(本大题共 3 小题,共 20 分)
19.(6 分)写出下列反应的化学方程式。
镁条在氧气中燃烧 。
氢气还原氧化铜 。
碳酸钠和氢氧化钙反应 。
20.(7 分)溶液与人类生产、生活密切相关。
把少量下列物质分别放入水中,充分搅拌,能得到无色溶液的是()
高锰酸钾B. 面粉C. 汽油D. 蔗糖
在 20℃时,向盛有 40 g 氯化钠固体的烧杯中加入 100 g 水,充分搅拌后,仍有 4 g 固体未溶解。
①所得溶液是 20℃时氯化钠的 溶液(填“饱和”或“不饱和”);
②所得溶液的溶质质量分数为 (结果精确到 0.1%)。
右图是 a、b、c 三种固体物质的溶解度曲线。
①P 点的含义是 ;
②t2℃时,A 物质饱和溶液中溶质和溶剂的质量比为 (填最简比
③将 t3℃下 A、B、C 三种物质的饱和溶液降温到 t1℃,所得溶液的溶质质量分数从大到小排序为 ;
要配置 500 g 溶质质量分数为 0.9%的生理盐水,正确的实验操作顺序是 (填序号)。
①溶解②装瓶贴标签③计算④量取⑤称量
21.(7 分)金属材料广泛应用于生产和生活中。
金属铝可做炊具,这是利用了它的 性,铝制品和铁制品相比,具有良好的耐腐蚀性,请用化学方程式表示 。
铁是使用最广泛的金属,但暴露在空气中容易生锈,铁锈的主要成分是 。
现有含氧化铁80%的赤铁矿1000 t,理论上能得到含杂质4%的生铁 (t 结果精确到0.1 t)。
将一定量的铁粉加入 Cu(NO3)2 和 AgNO3 混合溶液中,充分反应后过滤,得到滤渣和蓝色滤液, 则滤液中一定有 ,可能有 (均填化学式)。
五、实验题(本大题共 3 小题,共 20 分)
22.(7 分)根据下列实验装置回答问题。
图中标识①仪器的名称是 ;
用 A 装置制取氧气的化学方程式为 ;
实验室制取并收集二氧化碳可选择的装置组合为 (从 A-E 中选择),化学方程式为 ;
若用 F 装置收集一瓶干燥的某气体,则该气体可能是 (填字母)。
NH3B. H2C. O2D. CH4
23.(7 分)化学老师交给某研究性学习小组一个任务:测定实验室里一瓶敞口久置的 NaOH 固体是否变质。该小组的同学进行了如下实验探究:
【提出问题】
猜想Ⅰ:没变质,全部是 NaOH;
猜想Ⅱ:部分变质,含有 NaOH 和 ; 猜想Ⅲ:完全变质,全部是 Na2CO3。
【设计方案并进行实验】
请你与他们一起共同完成,并回答所给问题:
【实验结论】通过实验,说明上述猜想中 (填“猜想Ⅰ”“猜想Ⅱ”或“猜想Ⅲ”)是正确的。
【反思】敞口久置氢氧化钠变质的原因是 (用化学方程式表示)。
实验步骤
实验现象
实验结论
①取少量 NaOH 固体样品溶于水中配成溶
液,向溶液中滴加氯化钡溶液至过量,充分反应,静置
(1)
说明久置固体中一定含有
Na2CO3
②取①中充分反应后的上层清液加入试管
中,滴加少量(2) ,振荡
溶液变红
说明久置固体中还一定含有
(3)(填化学式)
24.(6 分)有一固体混合物 M,已知其中可能含有 Ba(OH)2、Na2CO3、Na2SO4、NH4Cl、FeCl3 五种物质中的两种或多种。按照下图所示进行实验,出现的现象如图中所述(假设过程中所有的可能发生的反应都恰好完全进行)。
试根据实验过程和现象作出判断,回答下列问题:
把气体 D 通入紫色石蕊溶液中,紫色石蕊溶液变为 色。
写出过程②发生的化学方程式 。原混合物 M 中,不能确定的物质是
(写化学式)。
某小组同学为了进一步确定混合物 M 的组成,称取 55.5 g 混合物 M 按照上述流程进行实验,反应过程中生成 3.4 g 无色气体 A,19.7 g 白色沉淀 B,4.4 g 无色气体 D,则混合物 M 中氢氧化钡的质量分数 ,该混合物的组成成分为 (填化学式)。
六、计算题(本大题共 2 小题,共 10 分)
25.(3 分)疫情期间,过氧乙酸(CH3COOOH)是国家卫建委公布的消毒剂之一。请计算:
过氧乙酸的相对分子质量是 ;
过氧乙酸中碳、氢、氧元素的质量比为 (填最简整数比);
过氧乙酸中氧元素的质量分数为 (结果精确到 0.1%)。
26.(7 分)现有一包不纯的碳酸钠粉末,含有少量氯化钠。取该粉末 12.9 g,向其中加入一定质量的溶质质量分数为 10%的稀盐酸,恰好完全反应,生成 4.4 g 气体(假设气体全部逸出)。请计算:
所取混合物中碳酸钠的质量分数(结果精确到 0.1%);
所加稀盐酸的质量;
反应后所得溶液的溶质质量分数(结果精确到 0.1%)。
相关试卷
这是一份2023年天津市河东区香山道中学中考化学模拟试卷(一)(含解析),共22页。试卷主要包含了单选题,多选题,填空题,推断题,流程题,简答题,探究题,计算题等内容,欢迎下载使用。
这是一份2022年天津市河东区中考模拟化学试卷(五),共10页。试卷主要包含了选择题,填空题,简答题,实验题,计算题等内容,欢迎下载使用。
这是一份2022年天津市河东区华英中学中考模拟化学试卷(五)(word版含答案),共10页。试卷主要包含了选择题,填空题,简答题,实验题,计算题等内容,欢迎下载使用。

