


所属成套资源:初中各学科教师2.0微能力认证材料
初中英语-C2创造真实学习情境-技术环境介绍+情境设计方案【2.0微能力认证】
展开
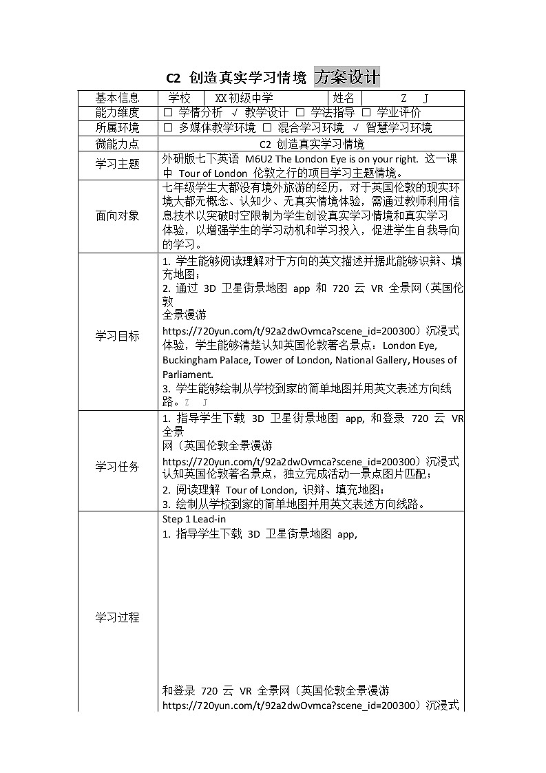
初中英语-微能力2.0认证C2 创造真实学习情境 1.情境设计方案2. 技术环境介绍 撰写:Z J 【获奖作品】 1.情境设计方案:基于工具/软件/平台设计学习方案,突出学生真实学习体验。方案需包括主题、面向对象、目标、任务、过程、评价、工具/软件/平台的使用策略等内容;若为文本,请以 PDF 形式提交。2. 技术环境介绍:介绍一种你认为可以为学生创造真实学习体验的技术环境(工具/软件/平台等),包括功能和特点,并结合实践归纳适用主题和情境,建议结合图文呈现。若为文本,请以 PDF 形式提交。 C2 创造真实学习情境 方案设计 基本信息学校 XX初级中学姓名 Z J 能力维度□ 学情分析 √ 教学设计 □ 学法指导 □ 学业评价 所属环境□ 多媒体教学环境 □ 混合学习环境 √ 智慧学习环境 微能力点 C2 创造真实学习情境 学习主题外研版七下英语 M6U2 The London Eye is on your right. 这一课 中 Tour of London 伦敦之行的项目学习主题情境。 七年级学生大都没有境外旅游的经历,对于英国伦敦的现实环 境大都无概念、认知少、无真实情境体验,需通过教师利用信 面向对象息技术以突破时空限制为学生创设真实学习情境和真实学习 体验,以增强学生的学习动机和学习投入,促进学生自我导向 的学习。 1. 学生能够阅读理解对于方向的英文描述并据此能够识辩、填 充地图; 2. 通过 3D 卫星街景地图 app 和 720 云 VR 全景网(英国伦敦 全景漫游 学习目标https://720yun.com/t/92a2dwOvmca?scene_id=200300)沉浸式 体验,学生能够清楚认知英国伦敦著名景点:London Eye, Buckingham Palace, Tower of London, National Gallery, Houses of Parliament. 3. 学生能够绘制从学校到家的简单地图并用英文表述方向线 路。Z J 1. 指导学生下载 3D 卫星街景地图 app, 和登录 720 云 VR 全景 网(英国伦敦全景漫游 学习任务https://720yun.com/t/92a2dwOvmca?scene_id=200300)沉浸式 认知英国伦敦著名景点,独立完成活动一景点图片匹配; 2. 阅读理解 Tour of London, 识辩、填充地图; 3. 绘制从学校到家的简单地图并用英文表述方向线路。 Step 1 Lead-in 1. 指导学生下载 3D 卫星街景地图 app, 学习过程 和登录 720 云 VR 全景网(英国伦敦全景漫游 https://720yun.com/t/92a2dwOvmca?scene_id=200300)沉浸式 认知英国伦敦著名景点;
独立完成 Act.1 景点图片匹配,集体核对。 Step 2 Reading 阅读理解语篇材料 Tour of London; 识辩、填充伦敦地图, 完成 Act.2 Follow the tour on the map; 完成 Act.3 Label the places on the map; Step3 Writing 绘制从学校到家的简单地图并用英文表述方向线路。 利用信息技术创造真实学习情境,将学习内容与现实环境进行有意义的关联和互动,促进学生对知识的深层次理解; 突破时空限制,整合 3D 软件和 VR 全景网平台这两种资源, 学习评价丰富了学生的学习体验,促进学生对于景点和方向英文描述的意义建构; 提高了学生的学习兴趣,增强了学生的学习动机和学习投入,促进学生对于景点和方向路线的自我导向学习。Z J 工具/软件/平教师借助 3D 卫星街景地图软件和 720 云 VR 全景网(英国伦敦 全景漫游)的“沉浸式”景点体验,带领学生身临其境地体验 台 认知未曾去过的景点,将英语学习中抽象的语篇阅读理解和单 使用策略 调的图片呈现激活成真实可游览的情境体验。 C2 创造真实学习情境 技术环境介绍 基本信息学校 XX初级中学姓名 Z J 能力维度□ 学情分析 √ 教学设计 □ 学法指导 □ 学业评价 所属环境□ 多媒体教学环境 □ 混合学习环境 √ 智慧学习环境 微能力点 C2 创造真实学习情境 技术环境(工1、3D卫星街景地图软件; 具/软件/平台2、720 云 VR 全景网(英国伦敦全景漫游 等)https://720yun.com/t/92a2dwOvmca?scene_id=200300) 3D 卫星街景地图软件真正做到国内外全覆盖街景,拥有强大的高清地图系统,包含省、市、县、村各级地图,是真正的全球街景地图,支持 3D 街景、历史影像、VR 沉浸式景点讲解。主要特点: 1、国内外全覆盖街景; 2、乡村街道清晰可见; 3、城市级宏观 3D 效果; 4、免费 VR 沉浸式讲解景点; 5、全球景区一览。 功能和特点
720 云 VR 全景网(https://720yun.com) 720yun 是一款 VR 全景内容分享应用平台,用户可查看全球各地的 VR 全景内容。在该网站的 720 社区全景漫游页面可以搜索到景点的全景漫游作品,通过社区他人的制作分享,观者可以身临其境地游览他们未曾去过的景点。 主要特点: 1、全方位:全面的展示了双 360 度球型范围内的所有景致;可在例子中用鼠标左键按住拖动,观看场景的各个方向; 2、真实的场景:三维全景大多是在照片基础之上拼合得到的图像,最大限度的保留了场景的真实性; 3、720:水平 360 度和垂直 360 度环视的效果,虽然照片都是 平面的,但是通过软件处理之后得到三维立体空间的 360 度全 景图像,能给人以三维立体的空间感觉,使观者犹如身在其中。 优点:功能和特点 1)大众化电脑均能作为播放终端; 2)任何普通的家用电脑均可流畅浏览观看。无需专门工作站;3)对于网络推广没有任何技术阻碍;Z J4)可以通过手机等移动设备观看展示 720 全景展示应用领域。
如上技术环境 3D 卫星街景地图软件、720 云 VR 全景网适用于 英语教学中为缺乏游览经历的学生创造真实学习情境,适用于 旅游景点的情境创设,适用于英语课程中“人与自然”主题语适用主题和情境的创设。具体体现在外研英语七上 M9 People and places;七境下 M6 Around town;八上 M2 My home town and my country; 八 下 M7 Summer in Los Angeles; M8 Time off; 九上 M1 Wonders of the world; M5 Museums; M10 Australia.