数学九年级下册26.1.1 反比例函数学案设计
展开
这是一份数学九年级下册26.1.1 反比例函数学案设计,共4页。学案主要包含了变式练习等内容,欢迎下载使用。
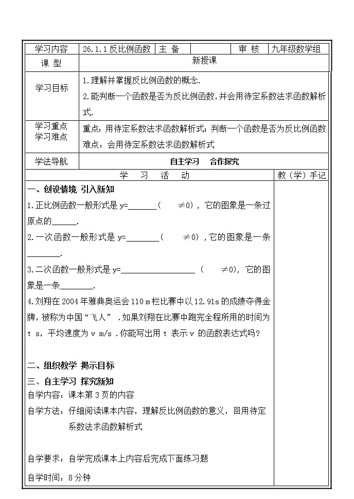
学习内容26.1.1反比例函数主 备 审 核九年级数学组课 型新授课 学习目标 1.理解并掌握反比例函数的概念.2.能判断一个函数是否为反比例函数,并会用待定系数法求函数解析式.学习重点 学习难点重点:用待定系数法求函数解析式;判断一个函数是否为反比例函数难点:会用待定系数法求函数解析式学法导航自主学习 合作探究 学 习 活 动教(学)手记一、创设情境 引入新知1.正比例函数一般形式是y= ( ≠0) , 它的图象是一条过原点的______.2.一次函数一般形式是y= ( ≠0) ,它的图象是一条________.3.二次函数一般形式是y=__________________ ( ≠0), 它的图象是一条________.4.刘翔在2004年雅典奥运会110 m 栏比赛中以12.91s的成绩夺得金牌,被称为中国“飞人” .如果刘翔在比赛中跑完全程所用的时间为t s,平均速度为v m/s .你能写出用t 表示v 的函数表达式吗? 二、组织教学 揭示目标三、自主学习 探究新知自学内容:课本第3页的内容 自学方法:仔细阅读课本内容,理解反比例函数的意义,回用待定系数法求函数解析式 自学要求:自学完成课本上内容后完成下面练习题自学时间:8分钟1.形如 (k为常数,k≠0)的函数,叫做反比例函数。反比例函数的三种形式:① ;②; ③ 。 已知下列函数(1) ,(2) , (3)xy=1 , (4) ,(5) ,(6) ,(7)y=x+2,其中是反比例函数的是________. 3.已知y是x的反比例函数,当x=0.3时,y=10.(1)写出y与x的函数关系式;(2)求当x=2时y的值。 四、合作交流 感悟新知知识点1:反比例函数的定义【例1】已知函数是y关于x的反比例函数,求m的值。 【变式练习】若是反比例函数,则m的值为__________. 知识点2:确定反比例函数解析式:【例2】已知y与x2成反比例,并且当x=-2时,y=2,那么当x=4时,y等于( )A.-2 B.2 C D.-4【变式练习】(1)已知y与x-2成比例,当x=3时,y=1,函数y的解析式是( )A B C D (2)已知y=y1+y2, y1与x成正比例,y2与x成反比例,且当x=3时,y=8;当x=6时,y=13,求自变量为x的函数y的解析式。 五、反思构建 融汇新知从知识点上总结······从思想方法上总结······从解题技巧上总结······ 六、当堂检测 巩固新知(10分钟)(必做题,共30分)1.(4分)一个矩形的面积为20 cm2,相邻的两条边长分别为x cm、y cm,那么变量y是变量x的函数吗?是反比例函数吗?2.(4分)下列哪些关系式中的y是x的反比例函数?3.(4分)当m 时,y=3xm-7是反比例函数.4.(4分)若函数 是反比例函数,则m的取值是 . 5.(4分)已知y与x成反比例,且当x=-2时,y=3,则y与x之间的函数解析式是 ,当x=-3时,y= . 6.(10分)如果y是z的反比例函数,z是x的反比例函数,那么y与x具有怎样的函数关系? 8.(选做题10分)已知y=y1+y2, y1与x2成反比例,y2与x+2成正比例,当x=-1时,y=5;当x=1时,y=9,求函数y的解析式,并求出当x=-3时y的值。
相关学案
这是一份初中数学人教版九年级下册26.1.1 反比例函数学案设计,共5页。学案主要包含了旧知回顾,新知梳理,试一试,拓展延伸等内容,欢迎下载使用。
这是一份人教版九年级下册26.1.1 反比例函数学案,共3页。学案主要包含了预习导学,合作探究等内容,欢迎下载使用。
这是一份初中数学人教版九年级下册26.1.1 反比例函数导学案及答案

