


小学9 数学广角 ——鸡兔同笼课堂检测
展开
这是一份小学9 数学广角 ——鸡兔同笼课堂检测,共20页。试卷主要包含了单选题,判断题,填空题,解答题,应用题,综合题等内容,欢迎下载使用。
2022年人教版小学数学四年级下册
第9单元 数学广角--鸡兔同笼 单元练习
一、单选题
1.鸡兔同笼,有15个头,42条腿,鸡有( )只。
A.8 B.9 C.10 D.11
2.四年级数学竞赛试卷共有20道题,做对一道题得10分,没做或做错一道题倒扣4分,笑笑得了116分,她做对了( )道题。
A.10 B.13 C.14
3.鸡和兔一共有14只,它们的腿一共有38条,则鸡有( )只。
A.5 B.9 C.8
4.青蛙和鸭子在同一条河中,头有13个,脚有36只,那么青蛙有( )只。
A.5 B.8 C.10
5.有10元人民币和5元人民币共15张,合计120元.其中10元的人民币有( )张.
A.10 B.9 C.8
6.钢笔每支12元,圆珠笔每支7元,共买了6支,用了52元,钢笔买了( )支。
A.5 B.4 C.3 D.2
7.松鼠妈妈采松果,晴天每天可采20个,雨天每天只能采12个。它一连几天共采了112个松果,平均每天采14个。这几天中有几天下雨?( )
A.3 B.4 C.5 D.6
8.鸡兔同笼共30只,脚100只,则兔比鸡( ).
A.多 B.少 C.一样多 D.无法判断
9.数学竞赛共10题,做对一题得8分,做错一题(或不做)例扣5分,小军得41分,他做错了( )。
A.3题 B.4题 C.5题 D.2题
10.某宾馆有3人房和2人房共50间,总共可以住旅客112人,则该宾馆有( )。
A.3人房12间,2人房38间 B.3人房20间,2人房26间
C.3人房16间,2人房34间 D.3人房8间,2人房42间
11.鸡兔同笼,有8个头,22条腿,鸡有( )只。
A.3 B.5 C.6 D.4
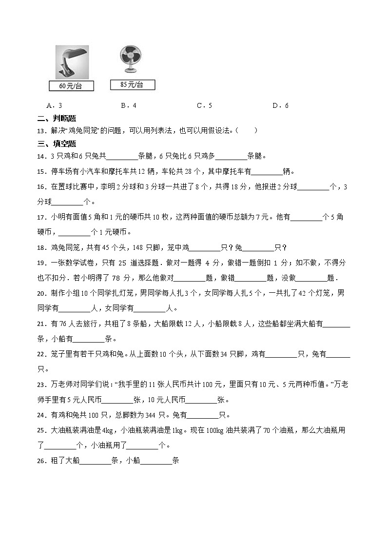
12.某单位买了台灯和电扇共10台,总价750元。台灯买了( )台。
A.3 B.4 C.5 D.6
二、判断题
13.解决“鸡兔同笼”的问题,可以用列表法,也可以用假设法。( )
三、填空题
14.3只鸡和6只兔共 条腿,6只兔比6只鸡多 条腿。
15.停车场有小汽车和摩托车共12辆,车轮共28个,其中摩托车有 辆。
16.在置球比赛中,李明2分球和3分球一共进了8个,共得18分,他报进2分球 个,3分球 个。
17.小明有面值5角和1元的硬币共10枚,这两种面值的硬币总额为7元。他有 个5角硬币, 个1元硬币。
18.鸡兔同笼,共有45个头,148只脚,笼中鸡 只?兔 只?
19.一张数学试卷,只有 25 道选择题.做对一题得 4 分,做错一题倒扣 1 分;如不做,不得分也不扣分.若小明得了 78 分,那么他做对 题,做错 题,没做 题.
20.制作小组10个同学扎灯笼,男同学每人扎3个,女同学每人扎5个,一共扎了42个灯笼,男同学有 人,女同学有 人。
21.有76人去旅行,共租了8条船,大船限载12人,小船限载8人,这些船都坐满大船有 条,小船有 条。
22.笼子里有若干只鸡和兔。从上面数10个头,从下面数34只脚,鸡有 只,兔有 只。
23.万老师对同学们说:“我手里的11张人民币共计100元,里面只有10元、5元两种币值。”万老师手里有5元人民币 张,10元人民币 张。
24.有鸡和兔共100只,总脚数为344只。兔有 只。
25.大油瓶装满油是4kg,小油瓶装满油是1kg。现在100kg油共装满了70个油瓶,那么大油瓶用了 个,小油瓶用了 个。
26.租了大船 条,小船 条
27.零钱罐里1元和5角的硬币一共有20枚,共16元,1元有 枚,5角有 枚。
28.六(5)班42人星期天去公园划船,每5人一条大船 ,每3人一条小船,一共租了10条船 ,他们租了 条大船和 条小船。
四、解答题
29.一份稿件,甲单独打字需6小时完成.乙单独打字需10小时完成,现在甲单独打若干小时后,因有事由乙接着打完,共用了7小时.甲打字用了多少小时?
30.四(2)班计划周末举行亲子游活动,共有44人参加。陈爸爸要给每人准备一块蛋糕,发现下面两种包装的蛋糕一共买10盒正好。陈爸爸是怎么买的呢?
(1)西西用了画一画的方法,你能帮她完成思考过程吗?
西西:如果都买“5个装”,那么一共有 个蛋糕,多了 个。于是,把“5个装”换成“3个装”,需要换 盒。
(2)你能把画一画的思考过程用算式表达出来吗?
31.自行车和童车分别有多少辆?
五、应用题
32.在一个停车场共有8辆车,其中只有自行车和三轮车,自行车2个轮子,三轮车3个轮子,已知这些车共有19个轮子,自行车和三轮车各有多少辆?
33.李叔叔买了成人票和儿童票各多少张?
34.1张桌子320元,1把椅子240元.现在买了桌子和椅子一共38件,付货款10080元.桌子和椅子各买多少件?
六、综合题
35.鸡兔同笼,头有12个,腿有34条。鸡和兔各有几只?
(1)方法一:
①画12个圆,表示12只鸡,并且先给每只鸡添上2条腿。
②一只鸡比一只兔子少 条腿,现在一共少了 条腿,要在其中的 只鸡上添上一共 条腿,就有 只兔, 只鸡。
(2)方法二:先假设鸡和兔子的只数一样多。再根据腿数量的多少进行调整。
鸡的只数
兔子的只数
共有多少条腿
与34条腿比较
6
6
36.在同一个笼子里有鸡和兔共20只,它们的脚数一共有52只,笼子里的鸡兔各有多少只?
(1)我是这样按顺序列表:
鸡
20
19
18
17
兔
0
1
2
脚
40
42
44
按这种方法推,我知道鸡有( )只,兔有( )只。
(2)我是这样想的,假设这20只全是兔子,一共有20×4= 只脚,比实际的52只多了 只脚,多出的脚是因为每一只鸡被多算了2只脚,这样共有鸡 只,从而知道兔子有 只。
(3)我是这样想的,假设笼子里的所有鸡都让它一只脚站着,所有的兔子也都收起两只脚只用两只脚站着,这样鸡的总脚数和兔的总脚数都变成原来的一半,即变为 只脚,这时候,我们再让每只鸡和兔子都再收起一只脚,这样 就没有脚,而 只剩下1只脚,所以有 只兔子,有 只鸡。
答案解析部分
1.【答案】B
【考点】鸡兔同笼问题
【解析】【解答】解:假设全部都是兔,则鸡有:
(15×4-42)÷(4-2)
=(60-42)÷2
=18÷2
=9(只)
故答案为:B。
【分析】假设全部都是兔,则鸡的只数=(全部都是兔的只数×平均每只兔腿的条数-实际腿的条数)÷(每只兔腿的条数-每只鸡腿的条数)。
2.【答案】C
【考点】鸡兔同笼问题
【解析】【解答】解:假设笑笑全对,那么笑笑做错的道数是(10×20-116)÷(10+4)=84÷14=6道,20-6=14道,所以她做对了14道题。
故答案为:C。
【分析】假设笑笑全对,那么笑笑做错的道数=(做对一道题的得分×一共有题的道数)÷(做对一道题的得分+做错一道题扣的分数),那么笑笑做对的道数=一共有题的道数-笑笑做错的道数。
3.【答案】B
【考点】鸡兔同笼问题
【解析】【解答】解:假设全是兔子,鸡的只数:(14×4-38)÷(4-2)=18÷2=9只。
故答案为:B。
【分析】假设全是兔子,鸡的只数=(4×一共有的只数-一共有腿的条数)÷(4-2),据此代入数据作答即可。
4.【答案】A
【考点】鸡兔同笼问题
【解析】【解答】假设河中13只全部是鸭子,那么13×2=26(只);
青蛙只数:(36-26)÷(4-2)=5(只);
故答案为:A。
【分析】鸡兔同笼问题,采取假设法,再利用总数差÷单只数量差,求出青蛙的只数。
5.【答案】B
【考点】鸡兔同笼问题
【解析】【解答】解:假设全是5元的,则10元的有:
(120﹣5×15)÷(10﹣5)
=(120﹣75)÷5
=45÷5
=9(张)
所以其中10元的人民币有9张.
故答案为:B.
【分析】用假设法来解答,假设人民币全是5元的,即15×5=75(元),与120元进行比较发现比120元少,少的部分就是将10元看作5元的部分,即可列出算式(120﹣5×15)÷(10﹣5),求解即可。
6.【答案】D
【考点】鸡兔同笼问题
【解析】【解答】解:假设全部买圆珠笔,(52-7×6)÷(12-7)=2支,所以钢笔买了2支。
故答案为:D。
【分析】假设全部买圆珠笔,买圆珠笔的支数=(一共用去的钱数-圆珠笔每支的价钱×一共买的支数)÷两种笔每支的价钱之差,据此作答即可。
7.【答案】D
【考点】鸡兔同笼问题
【解析】【解答】解:全部是晴天,则雨天的天数=[20×(112÷14)-112]÷(20-12)
=[20×8-112]÷8
=[160-112]÷8
=48÷8
=6(天)
故答案为:D。
【分析】一共采松果的天数=一共采松果的个数÷平均每天采松果的个数,假设全部是晴天,则雨天的天数=(晴天每天采松果的个数×一共采松果的天数-一共采松果的个数)÷(晴天每天采松果的个数-雨天每天采松果的个数),代入数值计算即可。
8.【答案】A
【考点】鸡兔同笼问题
【解析】【解答】解:假设全是鸡,那么兔的只数:(100-2×30)÷(4-2)=20只,鸡的只数:30-20=10只,20>10,所以兔比鸡多。
故答案为:A。
【分析】假设全是鸡,那么兔的只数=(一共有脚的只数-一共有的只数×2)÷每只兔子比每只鸡多脚的只数,鸡的只数=一共有的只数-兔的只数,然后比较鸡和兔的只数即可。
9.【答案】A
【考点】鸡兔同笼问题
【解析】【解答】解:假设都做对了,则做错的有:
(10×8-41)÷(8+5)
=39÷13
=3(题)
故答案为:A。
【分析】假设都做对了,则得分是10×8,比41多,是因为把做错或不做的也当作得10分来计算了,这样每道错题就多算了(8+5)分,所以用一共多算的分数除以每道错题多算的分数即可求出错题数。
10.【答案】A
【考点】鸡兔同笼问题
【解析】【解答】解:假设全部是3人房,2人房:(3×50-112)÷(3-2)=38间,3人房:50-38=12间,所以该宾馆有3人房12间,2人房38间。
故答案为:A。
【分析】假设全部是3人房,2人房的间数=(3×一共有房间的间数-一共可以住旅客的人数)÷(3-2),3人房的间数=一共有房间的间数-2人房的间数。
11.【答案】B
【考点】鸡兔同笼问题
【解析】【解答】解:设有x只兔,则有(8-x)只鸡,
4x+2(8-x)=22
4x+16-2x=22
2x+16=22
2x+16-16=22-16
2x=6
2x÷2=6÷2
x=3
鸡:8-3=5(只)
故答案为:B。
【分析】此题主要考查了鸡兔同笼的问题,设有x只兔,则有(8-x)只鸡,用每只兔的腿数×兔的只数+每只鸡的腿数×鸡的只数=腿的总只数,据此列方程解答。
12.【答案】B
【考点】鸡兔同笼问题
【解析】【解答】解:假设台灯买了10台。
60×10=600(元)
750-650=150(元)
85-60=25(元)
150÷25=6(台)
10-6=4(台)
故答案为:B。
【分析】鸡兔同笼问题解题思路:(1)假设其中一个量;(2)计算假设和实际的差;(3)计算另一个差(有加有减);(4)两个差的商就是假设外的另一个值;(5)总数-假设外的另一个值=假设的值。
13.【答案】(1)正
【考点】鸡兔同笼问题
【解析】【解答】解:解决“鸡兔同笼”的问题,可以用列表法,也可以用假设法。原题说法正确。
故答案为:正确。
【分析】解决“鸡兔同笼”问题最初是运用列表法,后来运用假设法,到五年级还可以运用列方程的方法。
14.【答案】30;12
【考点】鸡兔同笼问题
【解析】【解答】解:3×2+6×4
=6+24
=30(条)
(4-2)×6
=2×6
=12(条)
故答案为:30;12。
【分析】一只鸡2条腿,一只兔子4条腿,把鸡腿的总数加上兔腿的总数求出腿的总条数;用一只兔比一只鸡多的条数乘6求出一共多的条数。
15.【答案】10
【考点】鸡兔同笼问题
【解析】【解答】解:设小汽车有x辆,则摩托车有(12-x)辆,
4x+2×(12-x)=28
4x+2×12-2x=28
2x+24=28
2x+24-24=28-24
2x=4
2x÷2=4÷2
x=2
摩托车:12-2=10(辆)
故答案为:10。
【分析】此题主要考查了鸡兔同笼问题的应用,可以列方程解答,设小汽车有x辆,则摩托车有(12-x)辆,每辆小汽车的车轮数量×小汽车的数量+每辆摩托车的车轮数量×摩托车的数量=车轮总个数,据此列方程解答。
16.【答案】6;2
【考点】鸡兔同笼问题
【解析】【解答】解:假设全部进3分球,那么2分球的个数是(3×8-18)÷(3-2)=6个,3分球的个数是8-6=2个。
故答案为:6;2。
【分析】假设全部进3分球,那么2分球的个数=(3×一共进球的个数-一共的得分)÷(3-2),3分球的个数=一共进球的个数-2分球的个数。
17.【答案】6;4
【考点】鸡兔同笼问题
【解析】【解答】5角=0.5元
若全部为1元硬币,则可得:
(1×10-7)÷(1-0.5)
=3÷0.5
=6(个),
故5角的硬币有6个,1元的硬币有10-6=4(个)。
故答案为:6;4。
【分析】先将单位转化为元,再假设全部为1元硬币,即可得出钱数为1×10与总钱数的差值即为5角硬币的个数,即列式为(1×10-7)÷(1-0.5)即可得出5角硬币的个数,再用总个数减去5角硬币的个数即可得出1元硬币的个数。
18.【答案】16;29
【考点】鸡兔同笼问题
【解析】【解答】假设全部是兔。
鸡的只数:(4x45–148)÷(4–2)=32÷2=16(只)
兔的只数:45–16=29(只)
故填:16,29
【分析】假设全是兔,那么,脚数应该是4x45=180只,就比148只脚多了32只脚,那么是哪里多的呢?当然是我们把鸡看成了兔,我们知道1只兔比1只鸡多2只脚,多2只脚就有1只鸡看成了1只兔,那么,多的32只脚中有16个2只脚就有16只鸡看成了兔,因此可以先求出鸡的只数是16只,然后求出兔的只数是29只。
19.【答案】20;2;3
【考点】鸡兔同笼问题
【解析】【解答】解:小明得了78分,而且只有做对了题目才能得分,78÷4>19,所以可以知道小明至少做20道题目,否则一定低于4×19=76(分);再假设他做对21题,发现即使另外四题都错,小明仍然有4×21-1×4=80(分),超过了78分,所以小明至多做对20道题目;综上,可以断定小明做对了20道题。假设剩下5题全部没做,那么小明应得4×20=80(分),但是只得了78分,说明又倒扣了2分,说明错了2道题,3道题没做.所以小明做对了20道题,做错了2道题,没做3道题。
故答案为:20;2;3。
【分析】因为做对了才能得分,所以用小明得的分数÷做对一题得的分数,进而得出小明做对的题目的道数,那么剩下的就是做错的和没做的,假设都没做,小明倒扣的题目数=(小明做对的题目的道数×做对一题得的分数-实际得的分数)÷做错一题倒扣的分数,没做的题目数=做错的和没做的总题目数-小明倒扣的题目数。
20.【答案】4;6
【考点】鸡兔同笼问题
【解析】【解答】解:男同学:
(10×5-42)÷(5-3)
=8÷2
=4(人)
女同学:10-4=6(人)
故答案为:4;6。
【分析】假设都是女同学,则共扎10×5个灯笼,一定大于42,是因为把男生也当作女生来计算了。用一共多算的灯笼个数除以每人多算的个数即可求出男同学的人数,进而求出女同学的人数。
21.【答案】3;5
【考点】鸡兔同笼问题
【解析】【解答】解:设大船有x条,小船有8-x条。
12×x+8×(8-x)=76
12x+64-8x=76
4x=12
x=3
所以大船有3条,小船有8-x=8-3=5条。
故答案为:3;5。
【分析】本题可以用方程作答,即设大船有x条,小船有8-x条,题中存在的等量关系是:大船限载的人数×租大船的条数+小船限载的人数×租小船的条数=一共有的人数,据此代入数据和字母作答即可。
22.【答案】3;7
【考点】鸡兔同笼问题
【解析】【解答】解:鸡有:
(10×4-34)÷(4-2)
=6÷2
=3(只)
兔有:10-3=7(只)
故答案为:3;7。
【分析】假设都是兔,则共有10×4只脚,一定比34多,是因为把鸡也当作4只脚来算了,这样用笔34多的只数除以每只兔比每只鸡多的只数即可求出鸡的只数,进而求出兔的只数。
23.【答案】2;9
【考点】鸡兔同笼问题
【解析】【解答】解:设10元的有x张,则5元的有(11-x)张。
10x+5(11-x)=100
10x+55-5x=100
5x=100-55
x=45÷5
x=9
11-9=2(张)
故答案为:2;9。
【分析】鸡兔同笼问题可以用列方程的方法解答,设10元的有x张,则5元的有(11-x)张。根据总面值是100元列出方程,解方程求出10元的张数,进而求出5元的张数即可。
24.【答案】72
【考点】鸡兔同笼问题
【解析】【解答】解:假设全部都是鸡,则兔有:
(344-100×2)÷(4-2)
=(344-200)÷2
=144÷2
=72(只)
故答案为:72。
【分析】假设全部都是鸡,那么鸡脚的只数是100×2=200只,现在共有344只脚,就多了344-200=144只脚,兔的只数=多的脚的只数÷(每只兔子脚的只数-每只鸡脚的只数)。
25.【答案】10;60
【考点】鸡兔同笼问题
【解析】【解答】解:假设全是大油瓶,小油瓶:(4×70-100)÷(4-1)=60个,大油瓶:70-60=10个,所以大油瓶用了10个,小油瓶用了60个。
故答案为:10;60。
【分析】假设全是大油瓶,小油瓶的个数=(大油瓶每瓶装油的千克数×一共装满瓶子的个数-油的总千克数)÷ 两种油瓶装油的千克数之差,大油瓶的个数=一共装满瓶子的个数-小油瓶的个数。
26.【答案】3;5
【考点】鸡兔同笼问题
【解析】【解答】解:设租了x条大船,则租了(8-x)条小船,
6x+4×(8-x)=38
6x+32-4x=38
2x+32=38
2x+32-32=38-32
2x=6
2x÷2=6÷2
x=3
小船:8-3=5.
故答案为:3;5.
【分析】此题主要考查了鸡兔同笼问题,设租了x条大船,则租了(8-x)条小船,用每条大船坐的人数×大船的条数+每条小船坐的人数×小船的条数=全班的总人数,据此列方程解答.
27.【答案】12;8
【考点】鸡兔同笼问题
【解析】【解答】解:设1元的硬币有x枚,则5角的硬币有(20-x)枚,
1x+0.5(20-x)=16
x+10-0.5x=16
0.5x+10=16
0.5x+10-10=16-10
0.5x=6
0.5x÷0.5=6÷0.5
x=12
5角的硬币:20-12=8(枚).
故答案为:12;8.
【分析】此题主要考查了鸡兔同笼问题的应用,设1元的硬币有x枚,则5角的硬币有(20-x)枚,用1元的硬币数量×1+5角的硬币数量×0.5=总钱数,据此列方程解答.
28.【答案】4;6
【考点】鸡兔同笼问题
【解析】【解答】解:假设全部租的大船,则小船的条数是:
(5×10-42)÷(5-3)
=(50-42)÷2
=8÷2
=4(条)
10-4=6(条)
故答案为:4;6。
【分析】假设全部租的大船,则小船的条数=(大船平均每条坐的人数×条数-42人)÷(大船平均每条坐的人数-小船平均每条坐的人数),大船条数=船的总条数-小船的条数。
29.【答案】解:我们把这份稿件平均分成30份(30是6和10的最小公倍数),甲每小时打30÷6=5(份),乙每小时打30÷10=3(份).
现在把甲打字的时间看成"兔"头数,乙打字的时间看成"鸡"头数,总头数是7."兔"的脚数是5,"鸡"的脚数是3,总脚数是30,就把问题转化成"鸡兔同笼"问题了.
根据前面的公式
"兔"数=(30-3×7)÷(5-3) =4.5,
"鸡"数=7-4.5 =2.5,
也就是甲打字用了4.5小时,乙打字用了2.5小时.
【考点】鸡兔同笼问题
【解析】【解答】解:30÷6=5(份)
30÷10=3(份)
(30-3×7)÷(5-3)=4.5(小时)
答:甲打字用了4.5小时。
【分析】6和10的最小公倍数是30,所以把这份稿件平均分成30份,甲每小时打的份数=这份稿件平均分成的份数÷甲单独打字完成需要的小时数,乙每小时打的份数=这份稿件平均分成的份数÷乙单独打字完成需要的小时数,现在把甲打字的时间看成"兔"头数,乙打字的时间看成"鸡"头数,总头数是7."兔"的脚数是5,"鸡"的脚数是3,总脚数是30,就把问题转化成"鸡兔同笼"问题了,所以兔数=甲打字用的时间=(这份稿件平均分成的份数-乙每小时打的份数×共用的时间)÷(甲每小时打的份数-乙每小时打的份数)。
30.【答案】(1)50;6;3
(2)解:假设全部是“5个装”,则“3个装”的盒数是:
(5×10-44)÷(5-3)
=(50-44)÷2
=6÷2
=3(盒);
“5个装”的盒数是:10-3=7(盒)。
【考点】鸡兔同笼问题
【解析】【解答】解:(1)如果都买“5个装”,那么一共有:5×10=50(个);
多了:50-44=6(个);
6÷(5-3)
=6÷2
=3(盒),把“5个装”换成“3个装”,需要换3盒。
故答案为:(1)50;6;3。
【分析】假设全部是“5个装”,则“3个装”的盒数=(假设全部“5个装”的个数-实际个数)÷(“5个装”每盒个数-“3个装”每盒个数);“5个装”的盒数=买的总盒数-“3个装”的盒数。
31.【答案】解:(15×3-36)÷(3-2)
=(45-36)÷1
=9÷1
=9(辆)
15-9=6(辆)
答:自行车有9辆,童车有6辆。
【考点】鸡兔同笼问题
【解析】【分析】假设都是童车,则有轮子(15×3)个,一定比36多,是因为把自行车也当作3个轮子来计算了,这样用一共多算的轮子数除以每辆自行车多算的轮子数即可求出自行车的辆数,进而求出童车的辆数即可。
32.【答案】解:假设全是自行车。
三轮车:(19-8×2)÷(3-2)=(19-16)÷1=3(辆)
自行车:8-3=5(辆)
【考点】鸡兔同笼问题
【解析】【分析】本题是用假设法解决问题,假设停的全是自行车,那么8辆车共有轮子2x8=16个,就比19个轮子少了3个轮子,那么是哪里少的呢?当然是我们把三轮车看成了自行车,我们知道1辆自行车比1辆三轮车少1个轮子,只要少1个轮子就有1辆三轮车看成自行车,那么,少3个轮子就有3辆三轮车看成自行车,因此可以求出三轮车有3辆,然后再求出自行车有5辆。
33.【答案】8张,4张
【考点】鸡兔同笼问题
【解析】【解答】假设全部是成人票。
儿童票张数:(12x12–128)÷ (12–8)=16÷4=4(张)
成人票张数:12–4=8(张)
答:李叔叔买了成人票8张,儿童票4张。
故答案为:8张,4张
【分析】假设全是成人票,那么,钱数应该是12x12=144元,就比128元多了16元,那么是哪里多的呢?当然是我们把儿童票看成了成人票,我们知道1张成人票比1张儿童票多4元,多4元就有1张儿童票看成了1张成人票,那么,多的16元中有4个4元就有4张儿童票看成了成人票,因此可以先求出儿童票的张数是4张,然后求出成人票的张数是8张。
34.【答案】12件,26件
【考点】鸡兔同笼问题
【解析】【解答】解:设买桌子x件,则椅子买了(38-x)件,
320x+240×(38-x)=10080
320x+240×38-240x=10080
80x+9120=10080
80x+9120-9120=10080-9120
80x=960
80x÷80=960÷80
x=12
椅子:38-12=26(件)
答:桌子买了12件,椅子买了26件.
【分析】此题主要考查了鸡兔同笼的应用,设买桌子x件,则椅子买了(38-x)件,用每张桌子的价钱×买的桌子数量+每把椅子的价钱×买的椅子数量=一共付的货款,据此列方程解答.
35.【答案】(1);2;10;5;10;5;7
(2)36;多2条;7;5;34;正好
【考点】鸡兔同笼问题
【解析】【分析】(1)根据所画的鸡和兔的头数和腿的条数作答即可;
(2)根据鸡和兔假设的情况,调整鸡和兔的只数,只需要符合鸡和兔的腿的条数是34条即可。
36.【答案】(1)
鸡
20
19
18
17
16
15
14
13
12
兔
0
1
2
3
4
5
6
7
8
脚
40
42
44
46
48
50
52
54
56
按这种方法推,我知道鸡有14只,兔有6只。
(2)8;28;14;6
(3)26;鸡;兔子;6;14
【考点】鸡兔同笼问题
【解析】【分析】(1)每只鸡有2只脚,每只兔子有4只脚,据此填表即可;
(2)假设全是兔子,多出的脚的只数=一共有的只数×每只兔子的只数-实际有脚的只数,所以鸡的只数=多出的脚的只数÷每只兔子比鸡多的脚的只数,所以兔子的只数=一共有的只数-鸡的只数;
(3)当所有鸡都让它一只脚站着,所有的兔子也都收起两只脚只用两只脚站着,那么鸡是1只脚,兔子是2只脚,也就是说剩下52÷2=26只脚;再让每只鸡和兔子都再收起一只脚,这样鸡就没有脚,兔子剩下一只脚,26-20=6,所以有6只兔子,20-6=14,14只鸡。
试题分析部分
1、试卷总体分布分析
总分:115分
分值分布
客观题(占比)
55.0(47.8%)
主观题(占比)
60.0(52.2%)
题量分布
客观题(占比)
28(77.8%)
主观题(占比)
8(22.2%)
2、试卷题量分布分析
大题题型
题目量(占比)
分值(占比)
填空题
15(41.7%)
29.0(25.2%)
解答题
3(8.3%)
18.0(15.7%)
应用题
3(8.3%)
15.0(13.0%)
综合题
2(5.6%)
27.0(23.5%)
单选题
12(33.3%)
24.0(20.9%)
判断题
1(2.8%)
2.0(1.7%)
3、试卷难度结构分析
序号
难易度
占比
1
普通
(86.1%)
2
困难
(13.9%)
4、试卷知识点分析
序号
知识点(认知水平)
分值(占比)
对应题号
1
鸡兔同笼问题
115.0(100.0%)
1,2,3,4,5,6,7,8,9,10,11,12,13,14,15,16,17,18,19,20,21,22,23,24,25,26,27,28,29,30,31,32,33,34,35,36
相关试卷
这是一份小学数学人教版四年级下册9 数学广角 ——鸡兔同笼巩固练习,共6页。试卷主要包含了选择题,填空题,解答题等内容,欢迎下载使用。
这是一份小学数学人教版四年级下册9 数学广角 ——鸡兔同笼单元测试练习题,共4页。试卷主要包含了细心读题,谨慎填写,巧思妙断,判断对错,反复比较,慎重选择,注意审题,细心计算,走进生活,解决问题等内容,欢迎下载使用。
这是一份人教版四年级下册9 数学广角 ——鸡兔同笼巩固练习,共2页。试卷主要包含了填一填,1.解等内容,欢迎下载使用。
