所属成套资源:人教版七年级数学下册常考点数学思想+解题技巧+专项突破+精准提升
- 第15讲 不等式与不等式组高频考点及2021中考真题链接-2021-2022学年七年级数学下册常考点(数学思想+解题技巧+专项突破+精准提升) 试卷 4 次下载
- 第16讲含参数的一元一次不等式(组)的字母系数求值(范围)技巧-2021-2022学年七年级数学下册常考点(数学思想+解题技巧+专项突破+精准提升) 试卷 3 次下载
- 第18讲 方程(组)与不等式(组)的综合-2021-2022学年七年级数学下册常考点(数学思想+解题技巧+专项突破+精准提升) 试卷 3 次下载
- 第19讲 数据的收集整理与描述高频考点及2021中考真题链接-2021-2022学年七年级数学下册常考点(数学思想+解题技巧+专项突破+精准提升) 试卷 3 次下载
- 第20讲 数据的收集与整理统计图表的综合运用-2021-2022学年七年级数学下册常考点(数学思想+解题技巧+专项突破+精准提升) 试卷 2 次下载
初中数学人教版七年级下册第九章 不等式与不等式组综合与测试精练
展开
这是一份初中数学人教版七年级下册第九章 不等式与不等式组综合与测试精练,文件包含第17讲一元一次不等式组的实际应用解析版-2021-2022学年七年级数学下册常考点数学思想+解题技巧+专项突破+精准提升docx、第17讲一元一次不等式组的实际应用原卷版-2021-2022学年七年级数学下册常考点数学思想+解题技巧+专项突破+精准提升docx等2份试卷配套教学资源,其中试卷共27页, 欢迎下载使用。
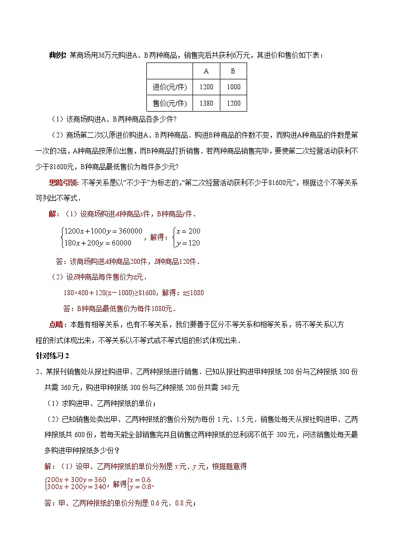
第17讲 一元一次不等式(组)的实际应用(原卷版)第一部分 专题典例剖析+针对训练类型一 盈亏问题典例1 在“城乡清洁工程”中,某环卫队租来若干辆载重量为8吨的汽车运一批建筑垃圾,若每辆只装4吨,则剩下20吨建筑垃圾;若每辆汽车装满8吨,则最后一辆车不满也不空.该环卫队租了多少辆汽车? 针对训练11.某校为了奖励在数学竞赛中获奖的学生,买了若干本课外读物准备送给他们。如果每人送三本,则余3本;如果每人送5本,则最后一人得到的读物不足3本。请问:学校买了多少本书?获奖人数是多少? 类型二 商品销售问题典例2 某商场用36万元购进A、B两种商品,销售完后共获利6万元,其进价和售价如下表: AB进价(元/件)12001000售价(元/件)13801200(1)该商场购进A、B两种商品各多少件?(2)商场第二次以原进价购进A、B两种商品.购进B种商品的件数不变,而购进A种商品的件数是第一次的2倍,A种商品按原价出售,而B种商品打折销售.若两种商品销售完毕,要使第二次经营活动获利不少于81600元,B种商品最低售价为每件多少元?
针对练习22.某报刊销售处从报社购进甲、乙两种报纸进行销售.已知从报社购进甲种报纸200份与乙种报纸300份共需360元,购进甲种报纸300份与乙种报纸200份共需340元(1)求购进甲、乙两种报纸的单价;(2)已知销售处卖出甲、乙两种报纸的售价分别为每份1元、1.5元.销售处每天从报社购进甲、乙两种报纸共600份,若每天能全部销售完并且销售这两种报纸的总利润不低于300元,问该销售处每天最多购进甲种报纸多少份? 类型三 分段计费问题典例3 据《潍坊日报》报道,潍坊市物价局下发了《关于调整潍坊市城市供水价格的通知》,本通知规定自今年5月1日起执行现行水价标准(见下表). 用水类别基本水价(元/吨)代收污水处理费(元/吨) 代收水资源费(元/吨) 综合水价(元/价) 居民生活、行政事业用水基数内 1.80 0.900.50 3.20 基数外一档 2.700.90 0.50 4.10 基数外二档 3.700.90 0.50 5.10 工业生产用水……………(1)由上表可以看出:基数内用水的基本水价为1.80元/吨;基数外一档[即超基数50%(含)以内的部分]的基本水价在基数内基本水价的基础上,每立方米加收 元;基数外二档(即超基数50%以外的部分)的基本水价在基数内基本水价的基础上,每立方米加收 元;(2)若李明家基数内用水为每月6吨,5月份他家用水12吨,那么李明家5月份应交水费(按综合水价计算)多少元?若李明家计划6月份水费不超过30元,那么李明家6月份最多用水多少吨(精确到0.01)?
针对训练33.某商场经销甲、乙两种商品,甲种商品每件进价15元,售价20元;乙种商品每件进价35元,售价45元,若该商场同时购进甲、乙两种商品共100件恰好用去2700元.打折前一次性购物总金额优惠措施不超过300元不优惠超过300元且不超过400元售价打九折超过400元售价打八折(1)求能购进甲、乙两种商品各多少件?(2)设甲商品购进x件,售完此两种商品总利润为y元,写出y与x的函数关系式;(3)在“五•一”黄金周期间,该商场对甲、乙两种商品进行如下优惠促销的活动.按此优惠条件,若小王第一天只购买甲种商品一次性付款200元,第二天只购买乙种商品打折的一次性付款324元,那么这两天他在该商场购买甲、乙两种商品一共多少件?(通过计算求出所有符合要求的结果)
类型四 资源配置问题典例4(2019•汉川市模拟)某工厂准备用图甲所示的A型正方形板材和B型长方形板材,制作成图乙所示的竖式和横式两种无盖箱子.(1)若该工厂准备用不超过10000元的资金去购买A,B两种型号板材,并全部制作竖式箱子,已知A型板材每张30元,B型板材每张90元,求最多可以制作竖式箱子多少只?(2)若该工厂仓库里现有A型板材65张、B型板材110张,用这批板材制作两种类型的箱子,问制作竖式和横式两种箱子各多少只,恰好将库存的板材用完?(3)若该工厂新购得65张规格为3×3m的C型正方形板材,将其全部切割成A型或B型板材(不计损耗),用切割成的板材制作两种类型的箱子,要求竖式箱子不少于20只,且材料恰好用完,则能制作两种箱子共 只. 针对训练44.小明家购买彩色和单色两种地砖共30块装修厨房,已知彩色、单色地砖的价格分别为80元/块,40元/块.若采购地砖的费用不超过1600元,那么彩色地砖最多能采购________块.5.为了提高市民的环保意识,倡导“节能减排、绿色出行”,某市计划在城区投放一批“共享单车”.这批单车分为A,B两种不同款型.其中A型车单价400元,B型车单价320元.(1)年初,“共享单车”试点投放在该市中心城区正式启动,投放A,B两种款型的单车共100辆,总价值36800元,试问本次投放A型车与B型车各多少辆?(2)试点投放活动得到了广大市民的认可,该市决定将此项公益活动在整个城区全面铺开,按照试点投放中A,B两种车型的数量比进行投放,且投资总价值不低于184万元,请问城区10万人口平均每100人至少享有A型车与B型车各多少辆? 类型五 方案选择问题典例5江油白玉村果农王灿收获枇杷20吨,桃子12吨.现计划租用甲、乙两种货车共8辆将这批水果全部运往外地销售,已知一辆甲种货车可装枇杷4吨和桃子1吨,一辆乙种货车可装枇杷和桃子各2吨.(1)王灿如何安排甲、乙两种货车可一次性地运到销售地?有几种方案?(2)若甲种货车每辆要付运输费300元,乙种货车每辆要付运输费240元,则果农王灿应选择哪种方案,使运输费最少?最少运费是多少? 针对训练56.为了加快教学手段的现代化,某校计划购置一批电脑,已知甲公司的报价是每台5800元,优惠条件是购买10台以上,则从第11台开始按报价的70%计算;乙公司的报价也是每台5800元,优惠条件是每台均按报价的85%计算。假如你是学校有关方面负责人,在电脑品牌、质量、售后服务等完全相同的前提下,你如何选择?请说明理由? 7.湘潭继2017年成功创建全国文明城市之后,又准备争创国家卫生城市.某小区积极响应,决定在小区内安装垃圾分类的温馨提示牌和垃圾箱,若购买2个温馨提示牌和3个垃圾箱共需550元,且垃圾箱的单价是温馨提示牌单价的3倍.(1)求温馨提示牌和垃圾箱的单价各是多少元;(2)该小区至少需要安放48个垃圾箱,如果购买温馨提示牌和垃圾箱共100个,且费用不超过10000元,请你列举出所有购买方案,并指出哪种方案所需资金最少?最少是多少元?
第二部分 专题提优训练1.学校将若干间宿舍分配给七年级一班的女生住宿,已知该班女生少于35人,若每个房间住5人,则剩下5人没处住;若每个房间住8人,则空一间房,并且还有一间房也不满.最多有多少间宿舍,多少名女生? 2.(2020春•竹溪县期末)某商场的运动服装专柜,对A,B两种品牌的运动服分两次采购试销后,效益可观,计划继续采购进行销售.已知这两种服装过去两次的进货情况如下表: 第一次第二次A品牌运动服装数/件1010B品牌运动服装数/件2030累计采购款/元60007800(1)问A,B两种品牌运动服的进货单价各是多少元?(2)由于B品牌运动服的销量明显好于A品牌,商家决定采购B品牌的件数比A品牌件数倍多10件,在采购总价不超过12000元的情况下,最多能购进多少件B品牌运动服? 3 .某学校计划在总费用2300元的限额内,租用汽车送234名学生和6名教师集体参加校外实践活动,为确保安全,每辆汽车上至少要有1名教师.现有甲、乙两种大客车,它们的载客量和租金如右表所示:
(1)根据题干所提供的信息,确定共需租用多少辆汽车?
(2)请你给学校选择一种最节省费用的租车方案. 4.某大型超市从生产基地购进一批苹果,运输及销售中估计有10%的苹果正常损耗,苹果的进价是每千克 3.6元,商家要避免亏本,需把售价至少定为每千克多少元? 5.为了举行班级晚会,小王准备去商店购买20个乒乓球做道具,并买一些乒乓球拍做奖品,已知乒乓球每个1.5元,球拍每副22元.如果购买金额不超过200元,且买的球拍尽可能多,那么小王应该买多少副球拍? 6.某出租汽车公司计划购买A型和B型两种节能汽车,若购买A型汽车4辆,B型汽车7辆,共需310万元;若购买A型汽车10辆,B型汽车15辆,共需700万元.(1)A型和B型汽车每辆的价格分别是多少万元?(2)该公司计划购买A型和B型两种汽车共10辆,费用不超过285万元,且A型汽车的数量少于B型汽车的数量,请你给出费用最省的方案,并求出该方案所需费用. 7.为加快“秀美荆河水系生态治理工程”进度,污水处理厂决定购买10台污水处理设备.现有A,B两种型号的设备,每台的价格分别为a万元,b万元,每月处理污水量分别为240吨,200吨.已知购买一台A型设备比购买一台B型设备多2万元,购买2台A型设备比购买3台B型设备少6万元.(1)求a,b的值;(2)厂里预算购买污水处理设备的资金不超过105万元,你认为有哪几种购买方案?(3)在(2)的条件下,若每月要求处理污水量不低于2040吨,为了节约资金,请你为污水处理厂设计一种最省钱的购买方案.
8.(2021•江油市一模)为拓展学生视野,促进书本知识与生活实践的深度融合,荆州市某中学组织八年级全体学生前往松滋洈水研学基地开展研学活动.在此次活动中,若每位老师带队14名学生,则还剩10名学生没老师带;若每位老师带队15名学生,就有一位老师少带6名学生,现有甲、乙两种大型客车,它们的载客量和租金如下表所示: 甲型客车乙型客车载客量(人/辆)3530租金(元/辆)400320学校计划此次研学活动的租金总费用不超过3000元,为安全起见,每辆客车上至少要有2名老师.(1)参加此次研学活动的老师和学生各有多少人?(2)学校共有几种租车方案?最少租车费用是多少? 9.开学初,小芳和小亮去学校商店购买学习用品,小芳用18元钱买了1支钢笔和3本笔记本;小亮用31元买了同样的钢笔2支和笔记本5本.(1)求每支钢笔和每本笔记本的价格;(2)校运会后,班主任拿出200元学校奖励基金交给班长,购买上述价格的钢笔和笔记本共48件作为奖品,奖给校运会中表现突出的同学,要求笔记本数不少于钢笔数,共有多少种购买方案?请你一一写出.
10.盐城教育局计划在3月12日植树节当天安排A,B两校部分学生到郊区公园参加植树活动.已知A校每名学生的往返车费是6元,B校每名学生的往返车费是10元,要求两所学校均要有学生参加,且A校参加活动的学生比B校参加活动的学生少4人,本次活动的往返车费总和不超过210元.求A,B两校最多各有多少名学生参加. 11.(14分)目前LED节能灯在城市已基本普及,为面向乡镇市场,某电器分店决定用76000元购进室内用、室外用节能灯,已知这两种类型的节能灯进价、售价如下表: 进价/(元/盏)售价/(元/盏)室内用节能灯4058室外用节能灯5070(1)若该分店共购进节能灯1700盏,问购进的室内用、室外用节能灯各多少盏?(2)若该分店将进货全部售完后获利要不少于32000元,问至少需要购进多少盏室内用节能灯?(3)村干部王详自筹了4650元在该分店购买这两种类型的节能灯若干盏,分发给村民使用,其中室内用节能灯盏数不少于室外用节能灯盏数的2倍,问王详最多购买室外用节能灯多少盏? 12.一堆有红、白两种颜色的球若干个,已知白球的个数比红球少,但白球的2倍比红球多.若把每一个白球都记作“2”,每一个红球都记作“3”,则总数为“60”,那么这两种球各有多少个?
相关试卷
这是一份第07讲 有理数运算的实际应用(原卷+解析)-2022-2023学年七年级数学上册常考点(数学思想+解题技巧+专项突破+精准提升)(人教版),文件包含第07讲有理数运算的实际应用解析版docx、第07讲有理数运算的实际应用原卷版docx等2份试卷配套教学资源,其中试卷共18页, 欢迎下载使用。
这是一份第21讲代数新定义专题-2021-2022学年七年级数学下册常考点(数学思想+解题技巧+专项突破+精准提升),文件包含第21讲人教版七年级数学下代数新定义专题解析版-2021-2022学年七年级数学下册常考点数学思想+解题技巧+专项突破+精准提升docx、第21讲人教版七年级数学下代数新定义专题原卷版-2021-2022学年七年级数学下册常考点数学思想+解题技巧+专项突破+精准提升docx等2份试卷配套教学资源,其中试卷共31页, 欢迎下载使用。
这是一份人教版七年级下册第九章 不等式与不等式组综合与测试同步达标检测题,文件包含第18讲方程组与不等式组的综合解析版-2021-2022学年七年级数学下册常考点数学思想+解题技巧+专项突破+精准提升docx、第18讲方程组与不等式组的综合原卷版-2021-2022学年七年级数学下册常考点数学思想+解题技巧+专项突破+精准提升docx等2份试卷配套教学资源,其中试卷共15页, 欢迎下载使用。

