还剩13页未读,
继续阅读
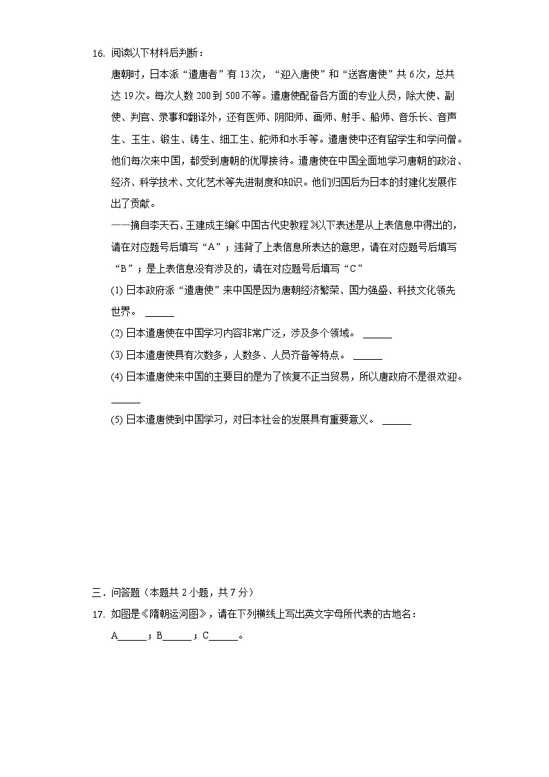
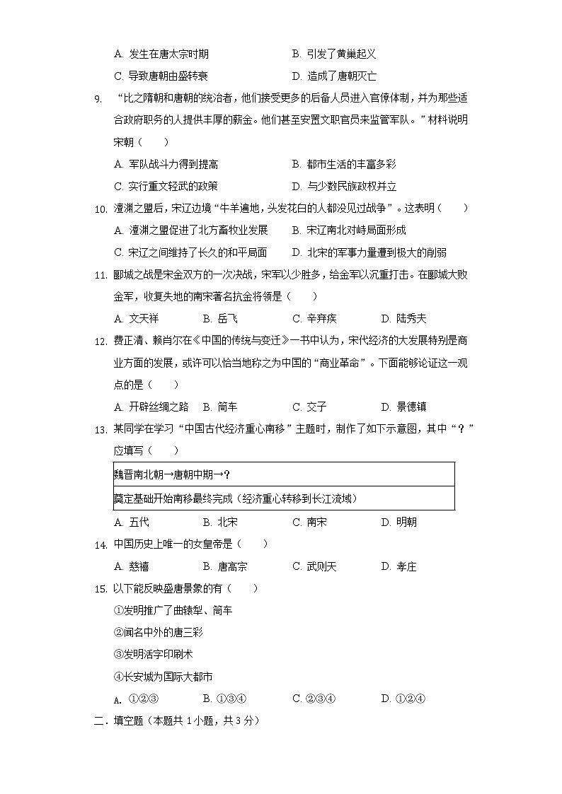
重庆市垫江第二中学校2022年中考历史第一次段考试卷(含解析)
展开
这是一份重庆市垫江第二中学校2022年中考历史第一次段考试卷(含解析),共16页。
相关试卷
重庆市垫江区2023-2024学年七年级上学期期末历史试题(原卷版+解析版):
这是一份重庆市垫江区2023-2024学年七年级上学期期末历史试题(原卷版+解析版),文件包含精品解析重庆市垫江区2023-2024学年七年级上学期期末历史试题原卷版docx、精品解析重庆市垫江区2023-2024学年七年级上学期期末历史试题解析版docx等2份试卷配套教学资源,其中试卷共15页, 欢迎下载使用。
重庆市垫江区2023-2024学年部编版七年级上学期期末 历史试卷(含解析):
这是一份重庆市垫江区2023-2024学年部编版七年级上学期期末 历史试卷(含解析),共15页。试卷主要包含了选择题,非选择题等内容,欢迎下载使用。
重庆市垫江实验中学校2023--2024学年七年级上学期期中考试历史试卷(含答案):
这是一份重庆市垫江实验中学校2023--2024学年七年级上学期期中考试历史试卷(含答案),共12页。试卷主要包含了选择题,材料题等内容,欢迎下载使用。

