2022年广西南宁市三美学校中考三模化学试题
展开(考试时间:90分钟 满分:100分)
注意:
1.答案一律填写在答题卡上,在试卷上作答无效。考试结束,将本试卷和答题卡一并交回。
2.可能用到的相对原子质量:H-1 C-12 N-14 O-16 Na-23 Mg-24 Zn-65 C1-35.5
第I卷(选择题,共40分)
一、选择题(每小题只有一个选项符合题意,请考生用2B铅笔在答题卡上将选定的答案标号涂黑,每小题2分,共40分)
1.2022年2月4日20点,万众瞩目的第二十四届冬奥会在北京隆重开幕。在冬奥会开幕盛典发生的活动中,属于化学变化的是()
A.点燃火炬 B.LED屏幕发光 C.雕刻国徽 D.升起国旗
2.市场上绿色碘盐、补铁酱油中的“碘”、“铁”指的是
A.单质 B.元素 C.原子 D.分子
3.以下物质由离子构成的是
A.蒸馏水 B.氯化钙 C.金刚石 D.氧气
4.把少量下列物质分别放入足量水中,充分搅拌,不能形成无色溶液的是
A.高锰酸钾 B.酒精 C.食盐 D.白糖
5.下列实验操作正确的是(
A.取用固体 B.滴加液体
C.稀释浓硫酸 D.熄灭酒精灯
6.2022年北京冬季奥运会的理念是“绿色、共享、开放、廉洁”。从环保角度考虑,冬奥会赛事服务车辆最理想的燃料是()
A.氢气 B.煤油 C.酒精 D.汽油
7.到2035年,我国碳达峰后会稳中有降,将形成绿色生产生活方式。下列做法不符合绿色生产、生活方式的是()
A.推广使用新能源汽车 B.禁止将工业废水直接排入河流
C.垃圾分类回收再利用 D.农作物秸秆就地焚烧,增加肥效
8.对下列所示微粒结构示意图的说法中,正确的是()
A.它们都属于原子 B.它们都是离子
C.它们都属于稳定结构 D.它们都表示同一种元素
9.下列物质的性质与用途对应关系错误的()
A.石墨有良好导电性一一作电极 B.生石灰能与水反应一一食品干燥剂
C.焦炭有吸附性一一治炼金属 D.氮气的化学性质不活泼一一食品防腐
10.下列做法从微观角度解释不合理的是()
A.运动场上用水造冰一一温度降低,分子停止运动
B.开幕式上舞台云雾一一干冰升华,分子间隔发生改变
C.奥运村中日常消毒一一消毒液挥发,分子在不断运动
D.天然气公交车出行一一天然气燃烧,分子种类发生改变
11.下列做法正确的是()
A.室内起火,打开所有门窗通风 B.厨房天然气泄漏,立即打开抽油烟机排气
C.燃气灶火焰出现黄色,可调小灶具进风口 D.火灾逃生时,用湿毛巾捂住口鼻并弯腰前行
12.毒品是万恶之源。早在1971年联合国有关机构就把苯丙胺类兴奋剂列入一级毒品范围之中,该毒品的主要成分是甲基苯丙胺,化学式为C10H15N。下列关于该化学式叙述中正确的是
A.甲基苯丙胺由10个碳元素,15个氢元素,1个氮元素组成
B.甲基苯丙胺燃烧产物只有二氧化碳和水
C.甲基苯丙胺的相对分子质量是149
D.甲基苯丙胺中碳、氢、氮三种元素的质量比为10:15:1
13.少量的水滴到正在燃烧的煤炭上,反而会窜出很高的火苗,因为发生了这样的反应: ,下列说法错误的是()
A.该反应为置换反应 B.H2O发生了氧化反应
C.碳在该反应中表现出还原性 D.两种生成物均有可燃性
14.下列关于碳和碳的氧化物的说法中,不正确的是()
A.碳单质C在常温下化学性质稳定 B.CO2中混有少量CO可通过燃烧除去
C.空气中CO2含量过多会导致温室效应 D.CO和C均可用于治炼金属
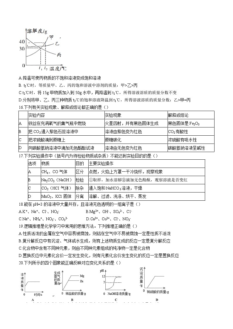
15.甲、乙、丙三种固体物质的溶解度曲线如图所示,下列说法正确的是()
A.降温可使丙物质的不饱和溶液变成饱和溶液
B. t2℃时,等质量甲、乙、丙的饱和溶液中溶剂的质量:甲>乙>丙
C.t2℃时,将15g甲物质加入到50g水中,再降温到t1℃,所得溶液溶质的质量分数不变
D.分别将甲、乙、丙三种物质t2℃的饱和溶液降温到t1℃,所得溶液溶质的质量分数:乙>甲=丙
16.下列有关实验现象、解释或结论都正确的是()
17.下列实验操作中(括号内为待检验物质或杂质)不能达到实验目的的是()
18.能在pH=3的溶液中大量共存,且溶液无色透明的一组离子是()
A.K+、Na+、CI-、NO3- B.Mg2+、OH-、SO42-、C1-
C.Na+、NH4+、NO3-、CO32- D.Ca2+、Cu2+、CI-、NO3-
19.逻辑推理是化学学习中常用的思维方法。下列推理正确的是()
A.性质活泼的金属在空气中容易被腐蚀,则铝在空气中不易被腐蚀一定是性质不活泼
B.复分解反应中有沉淀、气体或水生成,则有上述物质生成的反应一定是复分解反应
C.化合物中含有不同种元素,则由不同种元素组成的纯净物一定是化合物
D.置换反应中元素化合价一定发生变化,则有元素化合价发生变化的反应一定是置换反应
20.下列所示的四个图象能正确反映对应变化关系的是()
A.向一氧化钾和氯化钡的混合溶液中滴加稀硫酸定量的饱和石灰水中加入少量生石灰
B.向等质量的镁和锌中分别加入稀盐酸至过量
C.向pH=12的氢氧化钠溶液中加入pH=1的稀盐酸
D.向一定量的氢
第Ⅱ卷(非选择题,共60分)
二、填空题(每个化学方程式2分,其余每空1分,共27分)
21.(5分)用化学符号表示:
(1)氖气: 。(2)2个氮分子: 。(3)3个铜离子: 。
(4)硝酸: 。(5)写出H2O中数字“2”的意义: 。
22.(6分)厉害了,我的国!“中国智慧”、“中国制造”誉满全球,如图1为冬奥会闭幕式上,演员穿着熊猫木偶服饰进行轮滑表演,如图2为“复兴号”铝合金车体。
(1)铜丝线用于连接LED灯,主要是利用其 性:铁生锈的条件是铁与 同时接触。
(2)金属腐蚀造成的损失巨大,对金属腐蚀的控制尤为重要。下列对金属的防护措施不合理的是 (填字母)。
A.齿轮表面涂油 B.将钢材深埋保存 C.钢刀浸泡在盐水中 D.车圈镀铬
(3)为比较X、Y、Z三种金属活动性大小,进行如图3实验。则X、Y、Z三种金属的活动性由强到弱的顺序是 (填字母)。
A.Z>Y>X B.X>Y>Z C.Y>X>Z D.Y>Z>X
(4)在CuO和Fe的混合物中加入一定量的稀硫酸,微热,待反应停止后过滤,滤出不溶物后再往滤液里加入一枚铁钉,若铁钉无变化,不溶物中一定含有 ,滤液中含有的溶质是 (写化学式)。
23.(5分)化学与我们的日常生活密切相关,以下记录了小亮游览的一天。
(1)早晨醒来她吃了丰富的早餐,其中牛奶主要补充了 营养素(填字母,下同)。
a、无机盐 b、维生素 c、蛋白质
(2)她出发了,她携带的物品中,主要材料属于有机合成材料的是 。
a、塑料水壶 b、纯棉帽子 c、不锈钢挂件
(3)路途中感觉口渴,喝了一瓶水,这瓶水是硬水还是软水呢,可以用 来检验。
(4)在路上,她发现路边的兰花出现生长迟缓、叶片变黄,边缘干枯的现象,经诊断必须追加相应的复合肥料,你认为应选用 。
a、CO(NH2)2 b、NH4NO3 c、KNO3
(5)游玩归来,她翻看课外读物《植物世界》,其中科普到植物呼吸作用吸收的气体是 。
24.浩瀚的大气是大自然对人类的恩赐,与人类的生存休戚相关。
(1)空气中氧气的体积分数约为 。
(2)植物通过光合作用,可将二氧化碳转化为氧气,光合作用的化学方程式为:
,则X的化学式为 ,C6H12O6属于 (填“无机物”或“有机物”)。
(3)“节能减排”是我国的重要国策,下列气体中属于“减排对象的是 (填字母,下同);
A.N2 B.CO2 C.O2 D.H2O(气)
(4)由于人类生产、生活等因素的影响,全球性空气污染越来越严重。近年来我国有些城市出现雾霾天气,雾霾可使空气中增加大量的 。
A.二氧化碳 B.一氧化碳 C.二氧化硫 D.可吸入颗粒物
(5)新冠病毒可以通过空气传播,正确带口罩使可以起到阻止空气中病毒吸入人体的作用,这里口罩起
到 作用.(填化学操作名称)。
25.(5分)A~F为初中化学常见的物质,其中B是由两种元素组成的,D可用于改良酸性土壤,E常用来做干燥剂,F为红棕色固体。各物质间的关系如图所示(“一”表示物之间能发生反应,“→”表示物之间存在着相应的转化关系,部分反应物、生成物和反应条件未标出)。
请回答:
(1)C物质的化学式为 。
(2)B和F反应的实验现象为 。
(3)能和E反应生成B的物质是 。
(4)F→A发生置换反应的化学方程式为 。
三、简答题(每个化学方程式2分,其余每空1分,共11分)
26.(5分)保护环境是我们每个人的责任。
(1)目前人们利用最多的能源是煤、石油和 等化石燃料,煤燃烧会产生二氧化碳、二氧化硫、一氧化碳等气体,这些气体中,溶于雨水会形成酸雨的是 。科学家正在努力开发和利用的新能源有 、地热能、潮汐能等。
(2)我国要建设成节水型社会。下列节水行动不可行的是 (填字母)。
A.用淘米水浇花 B.洗脸、刷牙时,不间断地放水
C.及时修理坏的水龙头 D.农业和园林改浸灌为喷灌或滴灌
(3)我国对江河的管理实施了河长制,某条河的附近有一硫酸厂,该厂的废水经处理后排放到此河流中,假如你是该河的河长,如何检验经处理后排放的废水中是否还含有硫酸根离子?检验方法是: 。
27.(6分)NiSO4·6H2O是一种绿色易溶于水的晶体,广泛用于化学镀镍、生产电池等,可由电镀废渣(除含镍外,还含有Cu、Zn、Fe等杂质)为原料获得。有关工艺流程如图:
【相关资料】①Ni能与稀硫酸反应生成NiSO4和H2
②
③H2O2溶液能将FeSO4氧化成Fe2(SO4)3
④NiCO3是一种不溶于水、易溶于强酸的浅绿色沉淀。
【问题解答】
(1)向废渣中加入足量稀硫酸的目的是 。
(2)在滤液Ⅱ中加入H2O2溶液时,温度不能太高的原因是 。
(3)除铁时还能加入适量的Na2CO3溶液调节酸度,反应生成Na2SO4、CO2气体和一种浅黄色的黄铁矾钠沉淀【化学式为:Na2Fe6(SO4)4(OH)12】,这样可以将Fe3+除去。如图是温度一pH与生成的沉淀关系图,图中阴影部分是黄铁矾钠稳定存在的区域。下列说法正确的是 (填字母)。
A.FeOOH中铁元素为+2价
B.Fe2O3固体为红色
C.若在25°C时,用H2O2氧化Fe2+,再在pH=4时除去铁,此时溶液中出现的沉淀是FeOOH和Fe(OH)3
D.工业生产中常保特在85~95°C生成黄铁矾钠,此时水体的pH为1.5左右
(4)写出滤液Ⅲ转化为沉淀A的化学方程式 。
(5)从“沉淀A”制得NiSO4·6H2O晶体的实验步骤依次为:向沉淀中加入 溶液,直至
恰好完全溶解,转化为NiSO4溶液;蒸发浓缩、冷却结晶,过滤得NiSO4·6H2O晶体,用少量乙醇洗涤NiSO4·6H2O晶体并晾干。
四、实验题(每个化学方程式2分,其余每空1分,共16分)
28.(8分)某研究性学习小组利用下列装置进行气体的制取实验,请分析回答下列问题。
(1)写出标号①的仪器名称 。
(2)若用装置A制取氧气,反应的化学方程式为 ;收集一瓶较纯净的氧气应选择的装置为 (填字母)。
(3)B、C装置都可以作为制取氢气的发生装置。与装置B相比,装置C的优点是 ,能用D装置收集氢气的原因是 。
(4)用装置G收集CO2,CO2可以从 端进入(填“a”或“b”),要检验是否为CO2,装置G内可以盛 溶液。
29.(8分)有些食品袋里装有一小袋铁粉作保鲜剂,化学兴趣小组对一包使用过且已经生锈的保鲜剂进行探究。
【提出猜想】保鲜剂可能的组成:①只有Fe2O3;②Fe和Fe2O3的混合物。
【实验探究1】探究已使用过的保鲜剂的成份。
(1)取保鲜剂样品少量于试管中,加入过量稀盐酸,小组同学根据观察到的现象一致认为猜想②成立,他们观察到的现象是 。
【实验探究2】保鲜剂中Fe2O3含量的探究
称取保鲜剂样品1.0g装入硬质玻璃管中,按图1所示的装置进行实验,开始时缓缓通入CO气体,过一段时间后再加热使其充分反应,待反应完全后,继续通CO气体直至玻璃管冷却。
(2)先通入CO气体一段时间后再加热的目的是 。
(3)反应前后称量相关装置和物质的总质量,其数据如下表:
玻璃管中发生反应的化学方程式为 。
分析表1中的数据后,得出保鲜剂与反应后固体质量差值0.11g是 (填字母)。
A.保鲜剂中铁的质量
B.保鲜剂中氧化铁的质量
C.保鲜剂中氧化铁与通过反应生成的铁的质量差
选择方法2计算,忽略外界影响因素,通过增加的质量来算出保鲜剂中Fe2O3的质量。
(4)【反思评价】图1中装置存在的不足之处是 。
【实验探究3】在如图2所示,保鲜袋中装有保鲜剂,将O2、CO2、湿度(测水蒸气)传感器探头放入保鲜袋中(有少量空气),然后快速向袋内呼出气体直到吹满,再打开仪器开始采集数据。采集的数据如图3所示,纵坐标均为某气体体积分数(%),横坐标均为时间(s)。据图回答下列问题:
表示O2体积分数变化的曲线是 。(选填“M”、“N”、“Q”)
查阅文献得知其他人员使用铁的缓慢氧化原理来测量封闭容器内的氧气含量时,可以将氧气消耗至大约1%,但此处氧气剩余含量明显偏高,试解释原因 。
五、计算题(6分)
30.(6分)洁厕灵的有效成分为HC1,李强同学测定某品牌洁厕灵中HC1的质量分数。他将100.0g洁厕灵倒入锥形瓶中,逐次加入20.0g相同质量分数的Na2CO3溶液,测出每次完全反应后溶液的总质量,实验数据记录如下表。
请根据实验数据分析解答下列问题。
(1)100.0g洁厕灵完全反应生成二氧化碳质量为 g。
(2)该洁厕灵中HC1的质量分数是多少?
南宁市三美学校2022年初中学业水平考试
化学模拟(三)参考答案
选择题(每小题2分,共40分)
1—5 ABBAB 6—10 ADCCA 11—15 DCBBC 16—20 DBACB
二、填空题(每个化学方程式2分,其余每空1分,共27分)
21.(1)Ne (2)2N2 (3)3Cu2+ (4)HNO3 (5)一个水分子中含有2个氢原子
22.(1)导电 氧气和水 (2)BC (3)B (4)Cu FeSO4
23.(1)c (2)a (3)肥皂水 (4)c (5) 氧气
24.(1)21%(2)H2O 有机物(3)B(4)D (5)过滤
25.(1)H2O (2)红色固体逐渐溶解,溶液由无色变为黄色 (3)BaCl2溶液
(4) 或
三、简答题(每个化学方程式2分,其余每空1分,共11分)
26.(1)天然气 SO2 太阳能等 (2)B
(3)取样品于试管中,先滴加稀盐酸酸化,无明显现象,再滴入BaCl2溶液,产生白色沉淀,则说明样品中含有SO42-,反之,则没有
27.(1)将铜完全除去 (2)过氧化氢溶液在高温下会发生分解 (3)BD
(4) (5)稀硫酸
四、实验题(每个化学方程式2分,其余每空1分,共16分)
28.(1)长颈漏斗 (2) F
(3)可控制反应的发生和停止 密度小于空气且不与空气成分发生反应(只写“密度小于空气”也给分)
(4)a 澄清石灰水
29.(1)有气泡产生 (2)赶走装置中的空气,防止CO不存而引起的爆炸
(3)① ② C (4)没有尾气处理装置
【实验探究3】① Q ② 反应物铁含量不足,导致消耗的氧气较少
五、计算题(6分)
30.(1)4.4
(2)解:洁厕灵中HCl 的质量分数为x,
73 44
100gx 4.4g
x=7.3%
答:洁厕灵中HCl 的质量分数为7.3%。
实验内容
实验现象
解释或结论
A
铁丝在充满氧气的集气瓶中燃烧
火星四射,并有黑色固体生成
黑色固体是Fe2O3
B
把CO2通入紫色石蕊溶液中
溶液由紫色变为红色
CO2有酸性
C
把浓硫酸滴到蔗糖上
蔗糖碳化
浓硫酸有吸水性
D
向碳酸氢钠溶液中滴加无色酚酞试液
溶液由无色变为红色
碳酸氢钠溶液呈碱性
选项
物质
目的
主要实验操作
A
CH4、CO气体
区分
点燃,火焰上方罩一干冷烧杯,观察现象
B
Na2CO3(NaOH)
检验
①取样,加水溶解②滴加无色酚酞,观察溶液是否变红
C
CO2(HCI气体)
除杂
通入饱和NaHCO3溶液,干燥
D
MnO2、KCl固体
分离
溶解、过滤、洗涤、烘干、蒸发
方法1
反应前
反应后
玻璃管和保鲜剂的总质量128.0g
玻璃管和固体物质的总质量为127.89g
方法2
反应前
反应后
石灰水及其盛放容器总质量为200.0g
石灰水及其盛放容器总质量为200.33g
第一次
第二次
第三次
第四次
第五次
加入Na2CO3溶液的质量/g
20.0
20.0
20.0
20.0
20.0
反应后溶液的总质量/g
118.9
137.8
156.7
175.6
195.6
2022年广西南宁市三美学校中考适应性测试化学收网卷(三模): 这是一份2022年广西南宁市三美学校中考适应性测试化学收网卷(三模),共6页。
2022年广西南宁市三美学校初中学业水平考试模拟(二)化学试题: 这是一份2022年广西南宁市三美学校初中学业水平考试模拟(二)化学试题,文件包含化学pdf、9年级化学模拟二docx等2份试卷配套教学资源,其中试卷共6页, 欢迎下载使用。
2022年广西南宁市三美学校初中学业水平考试模拟(三)化学试题: 这是一份2022年广西南宁市三美学校初中学业水平考试模拟(三)化学试题,文件包含化学pdf、9年级化学模拟三docx等2份试卷配套教学资源,其中试卷共5页, 欢迎下载使用。

