


所属成套资源:2022届高考化学一轮复习全套考点精练之知识点含答案
2022届高考化学一轮复习考点精练之知识点2物质的组成性质及分类含答案
展开
这是一份2022届高考化学一轮复习考点精练之知识点2物质的组成性质及分类含答案,共8页。试卷主要包含了已知X和Y能发生如下反应等内容,欢迎下载使用。
A.丙烯酸甲酯和甲醇
B.对硝基甲苯和含硝酸的水层
C.硝酸钾和氯化钠
D.氯化铵和碳酸铵
2、我国古代科技高度发达,下列古代文献的记载中,涉及化学变化的是( )
A.《本草纲目》记载“烧酒非古法也,自元时创始其法,用浓酒和糟入甑(指蒸锅),蒸令气上,用器承滴露”
B.《肘后备急方》记载“青蒿一握,以水二升渍,绞取汁”
C.《泉州府志》物产条记载“初,人不知盖泥法,元时南安有黄长者为宅煮糖,宅垣忽坏,去土而糖白,后人遂效之”
D.《梦溪笔谈》记载“信州铅山县有苦泉挹其水熬之,则成胆矾熬胆矾铁釜,久之亦化为铜”
3、“春蚕到死丝方尽,蜡炬成灰泪始干”是唐代诗人李商隐的著名诗句,下列关于该诗句中所涉及物质的说法错误的是( )
A.蚕丝的主要成分是蛋白质
B.蚕丝属于天然高分子材料
C.“蜡炬成灰”过程中发生了氧化反应
D.古代的蜡是高级脂肪酸酯,属于高分子聚合物
4、中国人民在悠久的历史中创造了绚丽多彩的中华文化,下列说法正确的是( )
A.“野火烧不尽,春风吹又生”中不涉及氧化还原反应
B."蜀绣”是用蚕丝线在丝绸或其他织物上绣出图案的工艺,蚕丝的主要成分是纤维素
C.“冰糖葫芦”是一种传统美食,山楂外面包裹的“糖衣”的主要成分是麦芽糖
D.“澄泥砚”是一种传统工艺品,是用胶泥烧制而成,其主要成分为硅酸盐
5、陶瓷是火与土的结晶,是中华文明的象征之一,其形成性质与化学有着密切的关系。下列说法错误的是( )
A.“雨过天晴云破处"所描述的瓷器青色,来自氧化铁
B.闻名世界的秦兵马俑是陶制品,由黏土经高温烧结而成
C.陶瓷是应用较早的人造材料,主要化学成分是硅酸盐
D.陶瓷化学性质稳定,具有耐酸碱侵蚀、抗氧化等优点
6、“纳米材料”是粒子直径为1~ 100 nm的材料,纳米碳就是其中一种,若将纳米碳均匀地分散到蒸馏水中,所形成的物质( )
①是溶液 ②是胶体 ③能产生丁达尔效应 ④能透过滤纸 ⑤不能透过滤纸 ⑥静置后会析出黑色沉淀
A.①④⑤B.②③⑤C.②③④D.①③④⑥
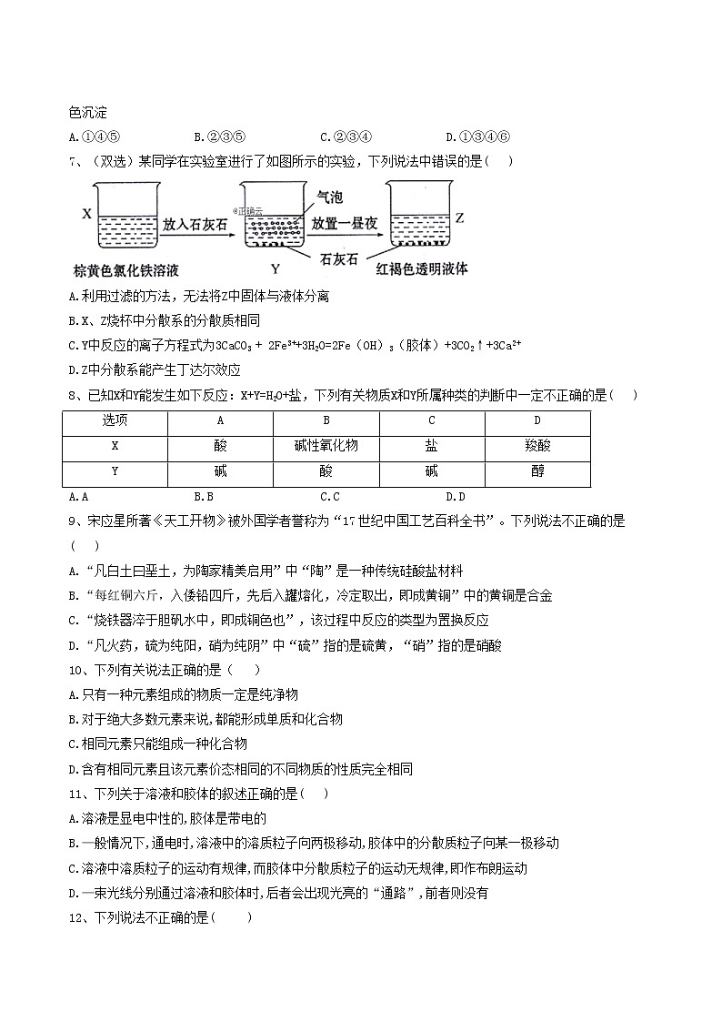
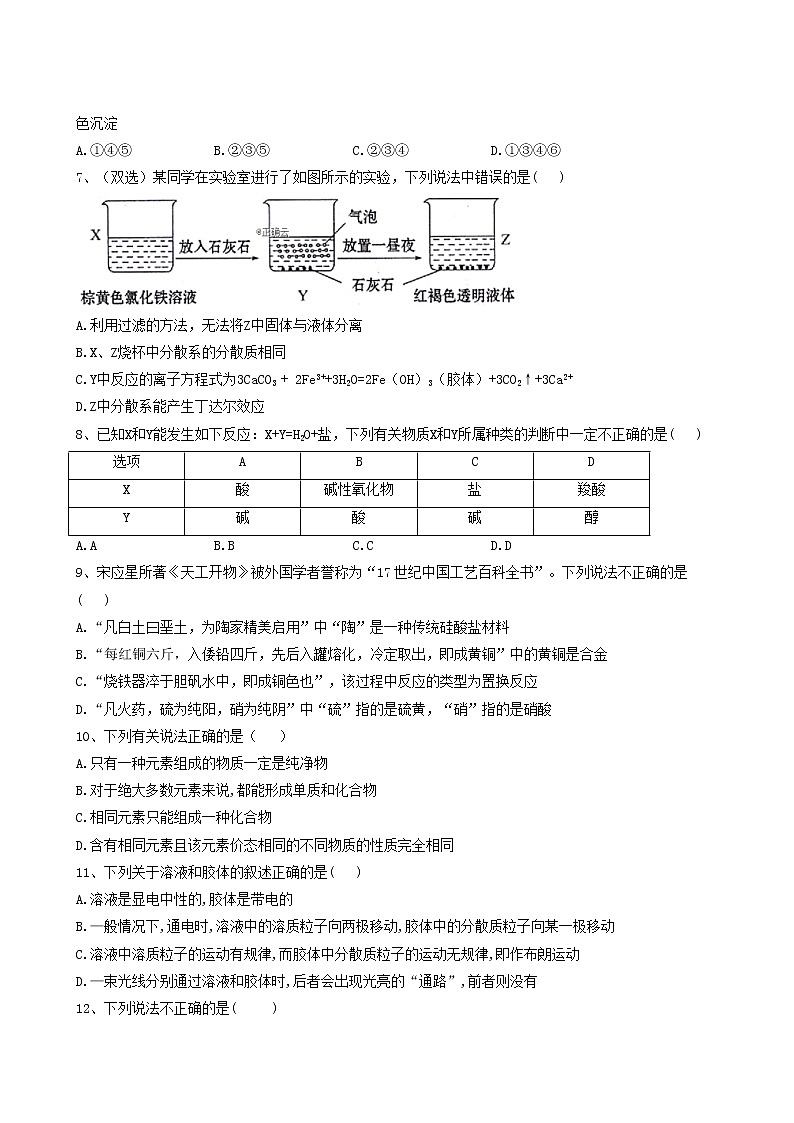
7、(双选)某同学在实验室进行了如图所示的实验,下列说法中错误的是( )
A.利用过滤的方法,无法将Z中固体与液体分离
B.X、Z烧杯中分散系的分散质相同
C.Y中反应的离子方程式为3CaCO3 + 2Fe3++3H2O=2Fe(OH)3(胶体)+3CO2↑+3Ca2+
D.Z中分散系能产生丁达尔效应
8、已知X和Y能发生如下反应:X+Y=H2O+盐,下列有关物质X和Y所属种类的判断中一定不正确的是( )
A.AB.BC.CD.D
9、宋应星所著《天工开物》被外国学者誉称为“17世纪中国工艺百科全书”。下列说法不正确的是( )
A.“凡白土曰垩土,为陶家精美启用”中“陶”是一种传统硅酸盐材料
B.“每红铜六斤,入倭铅四斤,先后入罐熔化,冷定取出,即成黄铜”中的黄铜是合金
C.“烧铁器淬于胆矾水中,即成铜色也”,该过程中反应的类型为置换反应
D.“凡火药,硫为纯阳,硝为纯阴”中“硫”指的是硫黄,“硝”指的是硝酸
10、下列有关说法正确的是( )
A.只有一种元素组成的物质一定是纯净物
B.对于绝大多数元素来说,都能形成单质和化合物
C.相同元素只能组成一种化合物
D.含有相同元素且该元素价态相同的不同物质的性质完全相同
11、下列关于溶液和胶体的叙述正确的是( )
A.溶液是显电中性的,胶体是带电的
B.—般情况下,通电时,溶液中的溶质粒子向两极移动,胶体中的分散质粒子向某一极移动
C.溶液中溶质粒子的运动有规律,而胶体中分散质粒子的运动无规律,即作布朗运动
D.—束光线分别通过溶液和胶体时,后者会出现光亮的“通路”,前者则没有
12、下列说法不正确的是( )
A.—种元素可能形成两种或两种以上的单质
B.单质的种类数一定多于元素的种类数
C.只含有一种元素的物质不一定是纯净物
D.单质在氧气中燃烧只能生成一种氧化物
13、纵观古今,化学与环境、材料、生产、生活关系密切,下列说法正确的是( )
A.推广使用煤液化技术,可减少二氧化碳等温室气体的排放
B.刚玉、红宝石的主要成分是氧化铝,玛瑙、分子筛的主要成分是桂酸盐
C.《本草图经》在绿矾项载:“盖此矾色绿,味酸,烧之则赤…”因为绿矾能电离出H+,所以“味酸”
D.疫苗未冷藏储运而失效,这与蛋白质变性有关
14、关于一些重要的化学概念有下列说法,其中正确的是( )
①Fe(OH)3胶体和CuSO4溶液都是混合物
②BaSO4是一种难溶于水的强电解质
③冰醋酸、纯碱、小苏打分别属于酸、碱、盐
④煤的干馏、煤的汽化和液化都属于化学变化
⑤置换反应都属于离子反应
A.①②⑤B.①②④C.②③④D.③④⑤
15、下列关于氧化物的叙述正确的是( )
A.酸性氧化物都可以跟强碱溶液反应
B.与水反应可生成酸的氧化物都是酸性氧化物
C.金属氧化物都是碱性氧化物
D.不能跟酸反应的氧化物一定能和碱反应
16、分类法在化学学科的发展中起到了非常重要的作用.下列分类标准合理的是( )
①根据氧化物的元素组成将氧化物分成酸性氧化物、碱性氧化物
②根据分散系分散质微粒大小将分散系分为溶液、胶体和浊液
③根据水溶液导电能力的大小将电解质分为强电解质和弱电解质
④根据组成元素是否含有碳元素将化合物分成无机化合物和有机化合物
⑤根据反应中是否有电子转移将化学反应分为氧化还原反应和非氧化还原反应
⑥根据反应的热效应将化学反应分为放热反应和吸热反应.
A.①②B.①③④C.②③⑤D.②⑤⑥
17、纳米科技是21世纪经济发展的发动机。人们会利用纳米级微粒物质制造出更加优秀的材料和器件,使化学在材料、能源、环境和生命科学等领域发挥越来越重要的作用。有人设想将碳酸钙通过特殊的加工方法使之变为纳米碳酸钙(即碳酸钙粒子直径是纳米级),这将引起建筑材料的性能发生巨变。下列关于纳米碳酸钙的推测可能的是( )
A.纳米碳酸钙是与胶体相似的分散系
B.纳米碳酸钙分散到水中会产生丁达尔效应
C.纳米碳酸钙化学性质已与原来碳酸钙完全不同
D.纳米碳酸钙的粒子不能透过滤纸
18、下列关于胶体的叙述不正确的是( )
A.胶体区别于其他分散系的本质特征是分散质的微粒直 径为
B.光线透过胶体时,胶体可发生丁达尔效应
C.将氯化铁浓溶液与氢氧化钠浓溶液混合,能得到
D.胶体能够使水中悬浮的固体颗粒沉降,达到净 水的目的
19、下列叙述正确的是( )
A.胶体区别于其他分散系的根本原因是胶体有丁达尔效应
B.分散系中分散质粒子直径由小到大的正确顺序是溶液
相关试卷
这是一份专题复习 高考化学 考点08 物质的组成、性质及分类 讲义,共28页。试卷主要包含了物质的组成,物质的性质和变化,物质的分类,分散系等内容,欢迎下载使用。
这是一份高考化学一轮复习 物质的组成性质及分类 考点专练(含答案解析),共10页。试卷主要包含了8 g等内容,欢迎下载使用。
这是一份高考化学一轮复习考点精练之知识点22化学实验基础含答案,共11页。试卷主要包含了下列试剂的保存方法正确的是,下列去除杂质,下列除去杂质的方法正确的是,下列实验不能达到目的的是,下列实验基本操作正确的是等内容,欢迎下载使用。