


还剩11页未读,
继续阅读
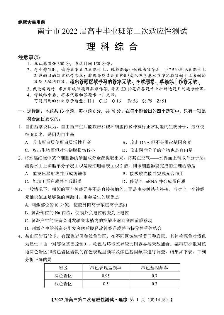
2022年广西南宁高三二模理综试卷无解析
展开
这是一份2022年广西南宁高三二模理综试卷无解析,共14页。
相关试卷
2020年广西南宁高三二模理综试卷及解析:
这是一份2020年广西南宁高三二模理综试卷及解析,共1页。
2022年安徽宣城高三二模理综试卷及解析:
这是一份2022年安徽宣城高三二模理综试卷及解析,共24页。
2021届河南濮阳高三二模理综试卷及解析:
这是一份2021届河南濮阳高三二模理综试卷及解析,共20页。
