所属成套资源:人教版高中化学选择性必修第一册全套课堂达标含解析
人教版 (2019)选择性必修1第三节 金属的腐蚀与防护测试题
展开
这是一份人教版 (2019)选择性必修1第三节 金属的腐蚀与防护测试题,共4页。
A.开始时发生的是析氢腐蚀
B.一段时间后发生的是吸氧腐蚀
C.两种腐蚀负极的电极反应式均为Fe-2e-===Fe2+
D.析氢腐蚀的总反应式为2Fe+O2+2H2O===2Fe(OH)2
解析:在酸性条件下发生析氢腐蚀:2H++2e-===H2↑,产生的氢气使试管内压强增大,造成U形管左端红墨水水柱下降,A项正确;发生析氢腐蚀一段时间后,溶液中的c(H+)逐渐减小,在酸性很弱或中性条件下则发生吸氧腐蚀:2H2O+O2+4e-===4OH-,反应中消耗氧气使试管内压强减小,造成U形管左端红墨水水柱上升,B项正确;无论是析氢腐蚀还是吸氧腐蚀,负极都是铁失去电子,即Fe-2e-===Fe2+,C项正确;析氢腐蚀,负极:Fe-2e-===Fe2+,正极:2H++2e-===H2↑,总反应式为Fe+2H+===Fe2++H2↑,D项错误。
2.有关远洋轮船船壳腐蚀与防护叙述错误的是( D )
A.可在船壳外刷油漆进行保护
B.可将船壳与电源的负极相连进行保护
C.可在船底安装锌块进行保护
D.在海上航行时,船壳主要发生析氢腐蚀
解析:在船壳外刷油漆可以防止金属和海水、空气接触,所以在船壳外刷油漆可以对船壳进行保护,故A正确;将船壳与电源的负极相连,即船壳为阴极,阴极材料不易被腐蚀,电解池的阴极金属被保护,故B正确;在船底安装锌块,形成原电池,金属锌是负极,被腐蚀,正极材料Fe被保护,故C正确;海水是中性环境,金属会发生吸氧腐蚀,即在海上航行时,船壳主要发生吸氧腐蚀,故D错误。
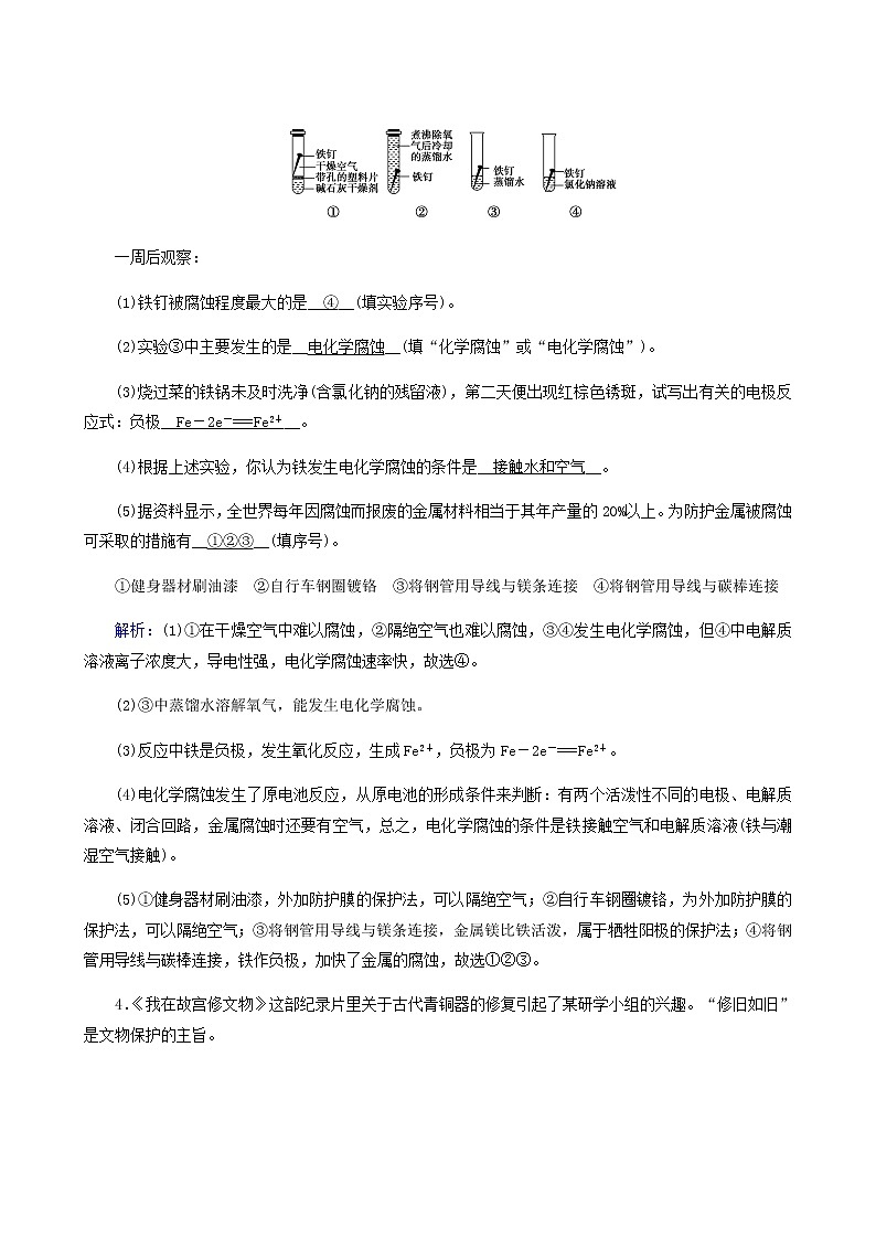
3.某课外小组同学对不同条件下铁钉的锈蚀进行了实验。
一周后观察:
(1)铁钉被腐蚀程度最大的是__④__(填实验序号)。
(2)实验③中主要发生的是__电化学腐蚀__(填“化学腐蚀”或“电化学腐蚀”)。
(3)烧过菜的铁锅未及时洗净(含氯化钠的残留液),第二天便出现红棕色锈斑,试写出有关的电极反应式:负极__Fe-2e-===Fe2+__。
(4)根据上述实验,你认为铁发生电化学腐蚀的条件是__接触水和空气__。
(5)据资料显示,全世界每年因腐蚀而报废的金属材料相当于其年产量的20%以上。为防护金属被腐蚀可采取的措施有__①②③__(填序号)。
①健身器材刷油漆 ②自行车钢圈镀铬 ③将钢管用导线与镁条连接 ④将钢管用导线与碳棒连接
解析:(1)①在干燥空气中难以腐蚀,②隔绝空气也难以腐蚀,③④发生电化学腐蚀,但④中电解质溶液离子浓度大,导电性强,电化学腐蚀速率快,故选④。
(2)③中蒸馏水溶解氧气,能发生电化学腐蚀。
(3)反应中铁是负极,发生氧化反应,生成Fe2+,负极为Fe-2e-===Fe2+。
(4)电化学腐蚀发生了原电池反应,从原电池的形成条件来判断:有两个活泼性不同的电极、电解质溶液、闭合回路,金属腐蚀时还要有空气,总之,电化学腐蚀的条件是铁接触空气和电解质溶液(铁与潮湿空气接触)。
(5)①健身器材刷油漆,外加防护膜的保护法,可以隔绝空气;②自行车钢圈镀铬,为外加防护膜的保护法,可以隔绝空气;③将钢管用导线与镁条连接,金属镁比铁活泼,属于牺牲阳极的保护法;④将钢管用导线与碳棒连接,铁作负极,加快了金属的腐蚀,故选①②③。
4.《我在故宫修文物》这部纪录片里关于古代青铜器的修复引起了某研学小组的兴趣。“修旧如旧”是文物保护的主旨。
(1)查阅高中教材得知铜锈为Cu2(OH)2CO3,俗称铜绿,可溶于酸。请写出铜绿与盐酸反应的化学方程式。
(2)继续查阅中国知网,了解到铜锈的成分非常复杂,主要成分有Cu2(OH)2CO3和Cu2(OH)3Cl。考古学家将铜锈分为无害锈和有害锈,结构如图所示:
Cu2(OH)2CO3和Cu2(OH)3Cl分别属于无害锈和有害锈,请解释原因。
(3)如图为青铜器在潮湿环境中发生电化学腐蚀生成有害锈Cu2(OH)3Cl的原理示意图,
①写出在发生电化学腐蚀的过程中正极的电极反应式。
②若生成2.145 g Cu2(OH)3Cl,计算理论上消耗标准状况氧气体积。
③文献显示有害锈的形成过程中会产生CuCl(白色不溶于水的固体):
写出过程Ⅰ中负极的电极反应式。
(4)BTA保护法是青铜器的修复最常用的方法之一,原理如图所示:
请分析BTA保护法可能的优点。
答案:(1)Cu2(OH)2CO3+4HCl===2CuCl2+3H2O+CO2↑
(2)结合图像可知,Cu2(OH)2CO3为致密结构,可以阻止潮湿空气进入内部进一步腐蚀铜,属于无害锈。Cu2(OH)3Cl为疏松结构,潮湿空气可以进入空隙内将内部的铜进一步腐蚀,属于有害锈。
(3)①O2+4e-+2H2O===4OH-
②0.224 L
③Cu-e-+Cl-===Cucl
①正极的电极反应式为O2+4e-+2H2O===4OH-。
②n[Cu2(OH)3Cl]=2.145 g÷214.5 g·ml-1=0.01 ml,根据转移电子相等可得n(O2)=0.01 ml×2×2/4=0.01 ml,故在标准状况体积为V=0.01 ml×22.4 L·ml-1=0.224 L。
③结合图像可知,过程Ⅰ中Cu作负极,电极反应式是Cu-e-+Cl-===CuCl。
(4)在青铜器表面形成一层致密的透明保护膜;能够替换出锈层中的Cl-,能够高效除去有害锈;此法不破坏无害锈,可以保护青铜器的艺术价值,做到“修旧如旧”。
相关试卷
这是一份高中化学人教版 (2019)选择性必修1第三节 金属的腐蚀与防护一课一练,共9页。试卷主要包含了选择题,非选择题等内容,欢迎下载使用。
这是一份高中化学第三节 金属的腐蚀与防护课时练习,共8页。试卷主要包含了选择题,非选择题等内容,欢迎下载使用。
这是一份高中化学人教版 (2019)选择性必修1第四章 化学反应与电能第二节 电解池第2课时练习题,共3页。

