所属成套资源:人教版高中化学选择性必修第一册全套课堂达标含解析
- 人教版高中化学选择性必修第一册第3章水溶液中的离子反应与平衡第3节第1课时盐类的水解课堂达标含解析练习题 试卷 0 次下载
- 人教版高中化学选择性必修第一册第3章水溶液中的离子反应与平衡第3节第2课时影响盐类水解的主要因素盐类水解的应用课堂达标含解析练习题 试卷 0 次下载
- 人教版高中化学选择性必修第一册第3章水溶液中的离子反应与平衡第4节第2课时沉淀溶解平衡的应用课堂达标含解析练习题 试卷 0 次下载
- 人教版高中化学选择性必修第一册第3章水溶液中的离子反应与平衡学业质量标准检测含解析 试卷 0 次下载
- 人教版高中化学选择性必修第一册第4章化学反应与电能第1节第1课时原电池的工作原理课堂达标含解析练习题 试卷 0 次下载
人教版 (2019)选择性必修1第四节 沉淀溶解平衡第1课时达标测试
展开
这是一份人教版 (2019)选择性必修1第四节 沉淀溶解平衡第1课时达标测试,共3页。试卷主要包含了下列说法正确的是,氯化银在水中存在沉淀溶解平衡等内容,欢迎下载使用。
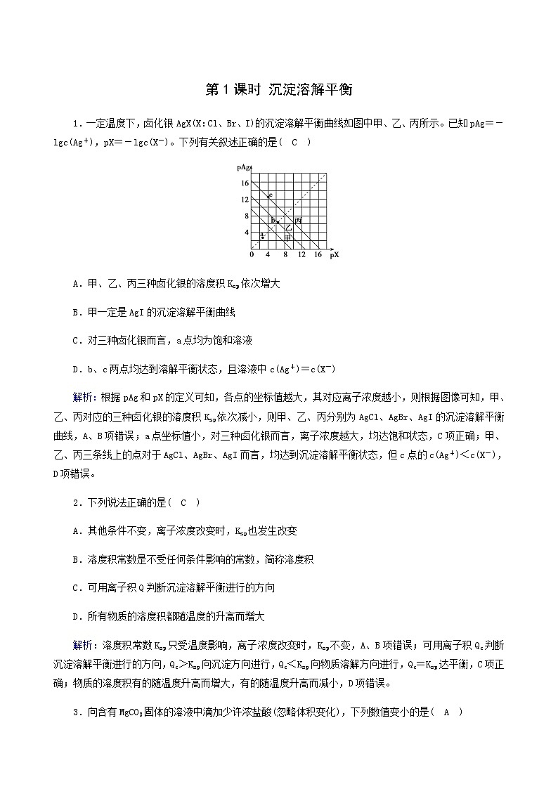
A.甲、乙、丙三种卤化银的溶度积Ksp依次增大
B.甲一定是AgI的沉淀溶解平衡曲线
C.对三种卤化银而言,a点均为饱和溶液
D.b、c两点均达到溶解平衡状态,且溶液中c(Ag+)=c(X-)
解析:根据pAg和pX的定义可知,各点的坐标值越大,其对应离子浓度越小,则根据图像可知,甲、乙、丙对应的三种卤化银的溶度积Ksp依次减小,则甲、乙、丙分别为AgCl、AgBr、AgI的沉淀溶解平衡曲线,A、B项错误;a点坐标值小,对三种卤化银而言,离子浓度越大,均达饱和状态,C项正确;甲、乙、丙三条线上的点对于AgCl、AgBr、AgI而言,均达到沉淀溶解平衡状态,但c点的c(Ag+)<c(X-),D项错误。
2.下列说法正确的是( C )
A.其他条件不变,离子浓度改变时,Ksp也发生改变
B.溶度积常数是不受任何条件影响的常数,简称溶度积
C.可用离子积Q判断沉淀溶解平衡进行的方向
D.所有物质的溶度积都随温度的升高而增大
解析:溶度积常数Ksp只受温度影响,离子浓度改变时,Ksp不变,A、B项错误;可用离子积Qc判断沉淀溶解平衡进行的方向,Qc>Ksp向沉淀方向进行,Qc<Ksp向物质溶解方向进行,Qc=Ksp达平衡,C项正确;物质的溶度积有的随温度升高而增大,有的随温度升高而减小,D项错误。
3.向含有MgCO3固体的溶液中滴加少许浓盐酸(忽略体积变化),下列数值变小的是( A )
A.c(COeq \\al(2-,3)) B.c(Mg2+)
C.c(H+) D.Ksp(MgCO3)
解析:含有MgCO3固体的溶液中存在溶解平衡:MgCO3(s)Mg2+(aq)+COeq \\al(2-,3)(aq),加入少量稀盐酸,可与COeq \\al(2-,3)反应使溶解平衡右移,故溶液中c(COeq \\al(2-,3))减小,c(Mg2+)和c(H+)增大,Ksp(MgCO3)只与温度有关,温度不变其值不变,只有A项正确。
4.氯化银在水中存在沉淀溶解平衡:AgCl(s)Ag+(aq)+Cl-(aq),25 ℃时,氯化银的Ksp=1.8×10-10。现将足量氯化银分别放入:
①100 mL蒸馏水中;
②100 mL 0.1 ml·L-1盐酸中;
③100 mL 0.1 ml·L-1氯化铝溶液中;
④100 mL 0.1 ml·L-1氯化镁溶液中。
充分搅拌后,相同温度下,银离子浓度由大到小的顺序是__①>②>④>③__(填写序号)。在0.1 ml·L-1氯化铝溶液中,银离子的浓度最大可达到__6×10-10__ml·L-1。
解析:①中c(Ag+)=eq \r(1.8×10-10)=eq \r(1.8)×10-5ml·L-1,
②中c(Ag+)=eq \f(KspAgCl,cCl-)=eq \f(1.8×10-10,0.1)=1.8×10-9ml·L-1,③中c(Ag+)=eq \f(Ksp,cCl-)=eq \f(1.8×10-10,0.1×3)=6×10-10ml·L-1,④中c(Ag+)=eq \f(Ksp,cCl-)=eq \f(1.8×10-10,0.1×2)=9×10-10ml·L-1,故银离子浓度由大到小的顺序是①>②>④>③。
5.某牙膏广告中的那句著名的广告语“牙好,嘿!胃口就好。身体倍儿棒,吃嘛嘛香。”可见牙齿与人体健康的密切关系。
牙齿表面有一层硬的成分为Ca5(PO4)3OH的物质保护,它在唾液中存在下列平衡:Ca5(PO4)3OH5Ca2++3POeq \\al(3-,4)+OH-。
(1)饮用纯净水能否保护牙齿?为什么?
(2)在牙膏中添加适量的Ca2+或POeq \\al(3-,4),能否保护牙齿?为什么?
(3)已知Ca5(PO4)3F(s)的溶解度比Ca5(PO4)3OH(s)更小,在牙膏中加入适量氟化物添加剂,可以防止龋齿,从而起到保护牙齿的作用,请分析原因。
解析:(1)提示:不能。饮用纯净水,对Ca2+或POeq \\al(3-,4)的浓度没有影响,起不到保护牙齿的作用。
(2)提示:能,牙膏中添加适量的Ca2+或POeq \\al(3-,4)会促使Ca5(PO4)3OH的溶解平衡向左进行,有利于牙齿的保护。
(3)提示:在牙膏中加入适量氟化物会在牙齿表面生成溶解度更小的Ca5(PO4)3F而保护牙齿。
相关试卷
这是一份化学选择性必修1第二节 水的电离和溶液的pH第2课时同步练习题,共3页。
这是一份人教版 (2019)选择性必修1第三章 水溶液中的离子反应与平衡第四节 沉淀溶解平衡第1课时练习题,共7页。试卷主要包含了选择题,非选择题等内容,欢迎下载使用。
这是一份高中化学人教版 (2019)选择性必修1第二节 水的电离和溶液的pH第3课时课堂检测,共4页。试卷主要包含了酸雨对环境危害很大等内容,欢迎下载使用。

