


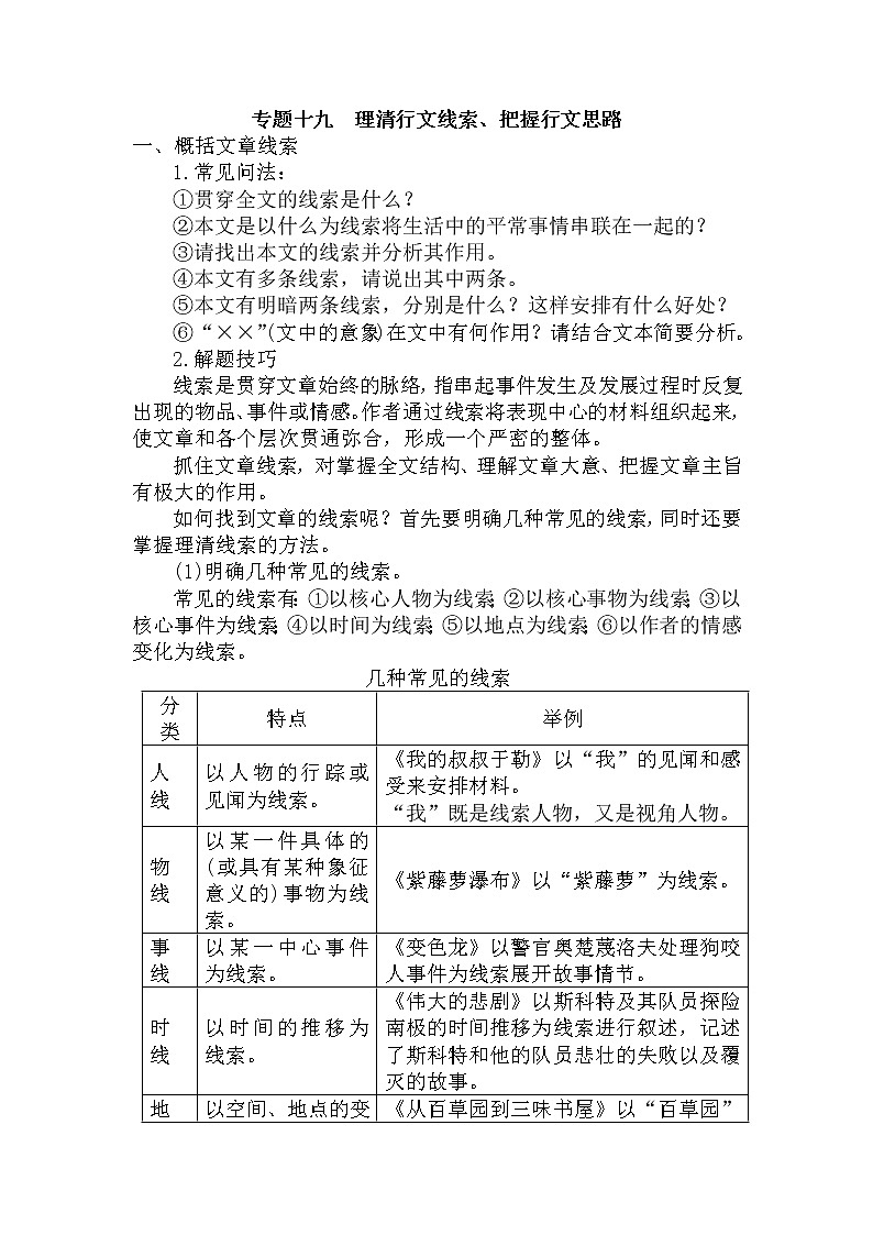
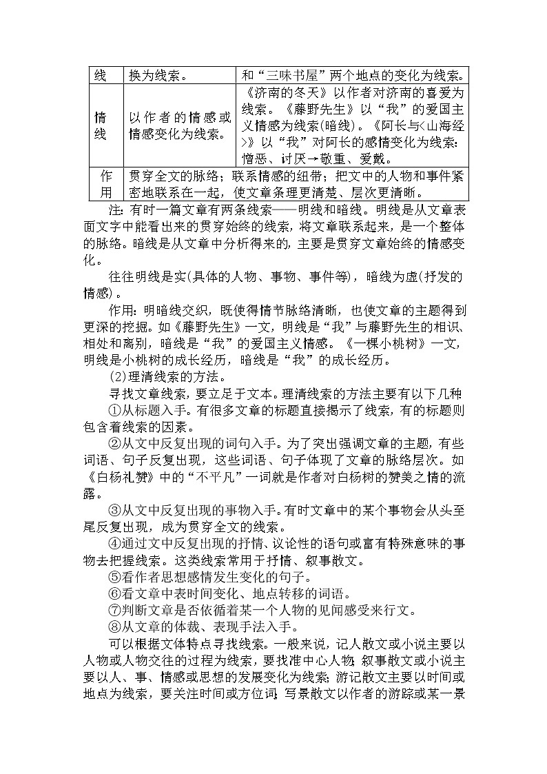
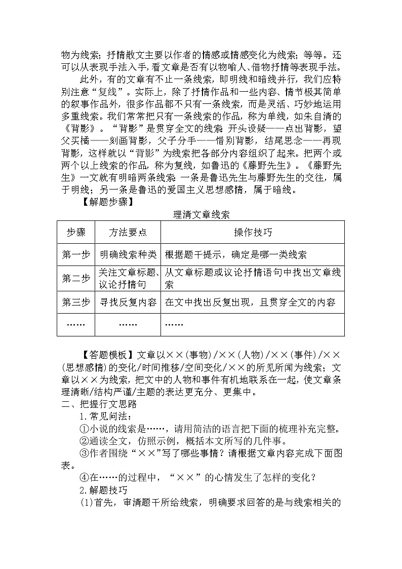
19.理清行文线索、把握行文思路-中考现代文阅读答题规律大揭秘系列之记叙文阅读
展开25.把握情感-中考现代文阅读答题规律大揭秘系列之记叙文阅读: 这是一份25.把握情感-中考现代文阅读答题规律大揭秘系列之记叙文阅读,共9页。试卷主要包含了常见问法,解题技巧,典型例题,对点演练等内容,欢迎下载使用。
5.还原句子-中考现代文阅读答题规律大揭秘系列之记叙文阅读: 这是一份5.还原句子-中考现代文阅读答题规律大揭秘系列之记叙文阅读,共7页。试卷主要包含了常见问法,解题技巧,典型例题,对点演练等内容,欢迎下载使用。
18.把握事物特点及内涵-中考现代文阅读答题规律大揭秘系列之记叙文阅读: 这是一份18.把握事物特点及内涵-中考现代文阅读答题规律大揭秘系列之记叙文阅读,共13页。试卷主要包含了常见问法,解题技巧,典型例题,对点演练等内容,欢迎下载使用。
