


还剩4页未读,
继续阅读
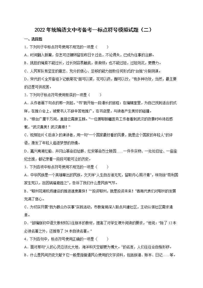
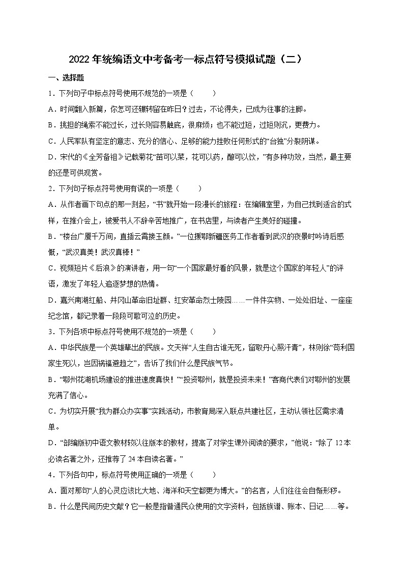
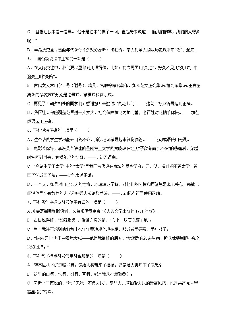
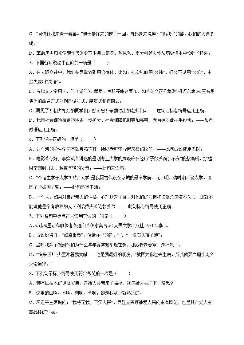
2022年中考语文专项备考——标点符号模拟试题(二)
展开相关试卷
期末备考专项:人教版九年级语文上册期末专项训练-病句与标点符号:
这是一份期末备考专项:人教版九年级语文上册期末专项训练-病句与标点符号,共11页。
2022年中考语文专项备考——标点符号模拟试题(一):
这是一份2022年中考语文专项备考——标点符号模拟试题(一),共8页。试卷主要包含了选择题,四组等内容,欢迎下载使用。
2022年中考语文专项备考——成语运用模拟试题(二):
这是一份2022年中考语文专项备考——成语运用模拟试题(二),共10页。试卷主要包含了选择题等内容,欢迎下载使用。