所属成套资源:化学人教版高中必修第一册(新课标)同步测试
高中化学人教版 (2019)必修 第一册第一节 钠及其化合物第1课时综合训练题
展开
这是一份高中化学人教版 (2019)必修 第一册第一节 钠及其化合物第1课时综合训练题,共9页。试卷主要包含了下列关于钠的说法不正确的是,下列关于金属钠的说法不正确的是等内容,欢迎下载使用。
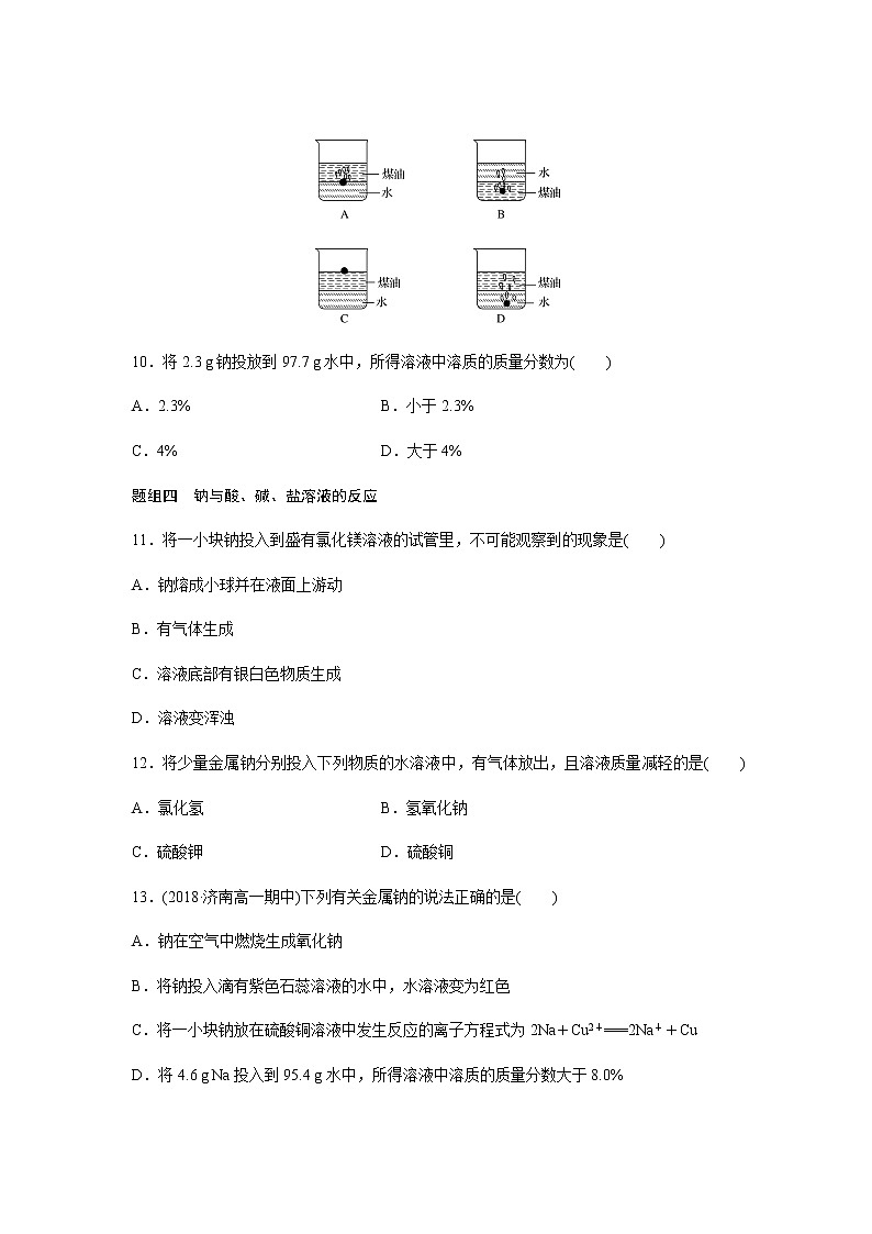
钠及其化合物(基础)第1课时题组一 金属钠的多角度考查1.在研究金属钠与水反应的实验中,反应过程中所观察到的实验现象与金属钠的下列性质无关的是( )A.熔点低 B.易导电C.密度小 D.化学性质活泼2.下列有关钠的存在、保存及取用方法的描述正确的是( )A.钠在自然界中主要以化合态形式存在,少量以游离态形式存在B.钠需要密封保存在四氯化碳中C.实验室中可直接用药匙取用钠D.实验室中取用后剩余的钠要放回原试剂瓶中3.下列关于钠的说法不正确的是( )A.金属钠与氧气反应,条件不同,产物不同B.钠在空气中燃烧,发出黄色的火焰C.少量的钠可保存在煤油中,钠着火时可以用沙土盖灭D.将金属钠投入水中,生成氢氧化钠,同时放出氧气4.下列关于金属钠的说法不正确的是 ( )A.钠在空气中易变质,最后变为过氧化钠B.钠在空气中加热能燃烧,产生黄色火焰C.钠在化学反应中只能作还原剂 D.钠在自然界中只能以化合态的形式存在题组二 钠与氧气反应5.金属钠在空气中燃烧时,产生的现象和生成物是( )A.产生白烟,生成氧化钠B.产生黄色火焰,生成氧化钠C.产生黄色火焰,生成过氧化钠D.产生白光,生成过氧化钠6.等质量的两块钠,第一块在足量氧气中加热,第二块在氧气中(常温下)充分反应,则下列说法正确的是( )A.第一块钠失去电子多B.两块钠失去电子一样多C.第二块钠的生成物质量最大D.两块钠的生成物质量一样大7.2.3 g纯净的金属钠在干燥的空气中被氧化后得到3.5 g固体,由此判断其产物是( )A.只有Na2O B.只有Na2O2C.Na2O和Na2O2 D.无法确定题组三 钠与水的反应8.下列关于钠跟水反应的现象叙述完全且正确的是( )A.钠浮在水面上,反应很快停止B.钠浮在水面上剧烈燃烧,火焰呈黄色C.钠熔化成闪亮小球浮在水面上,不断游动,嘶嘶作响D.钠熔化成闪亮小球,沉在水底,并有气泡产生9.(2019·德州高一期中)向一盛有水的烧杯中分别加入等体积的水和煤油,片刻后再向该烧杯中加入绿豆粒大小的金属钠,可能观察到的现象是( )10.将2.3 g钠投放到97.7 g水中,所得溶液中溶质的质量分数为( )A.2.3% B.小于2.3%C.4% D.大于4%题组四 钠与酸、碱、盐溶液的反应11.将一小块钠投入到盛有氯化镁溶液的试管里,不可能观察到的现象是( )A.钠熔成小球并在液面上游动B.有气体生成C.溶液底部有银白色物质生成D.溶液变浑浊12.将少量金属钠分别投入下列物质的水溶液中,有气体放出,且溶液质量减轻的是( )A.氯化氢 B.氢氧化钠C.硫酸钾 D.硫酸铜13.(2018·济南高一期中)下列有关金属钠的说法正确的是( )A.钠在空气中燃烧生成氧化钠B.将钠投入滴有紫色石蕊溶液的水中,水溶液变为红色C.将一小块钠放在硫酸铜溶液中发生反应的离子方程式为2Na+Cu2+===2Na++CuD.将4.6 g Na投入到95.4 g水中,所得溶液中溶质的质量分数大于8.0%
答案与解析题组一 金属钠的多角度考查1.在研究金属钠与水反应的实验中,反应过程中所观察到的实验现象与金属钠的下列性质无关的是( )A.熔点低 B.易导电C.密度小 D.化学性质活泼答案 B解析 现象浮在水面上熔成闪亮的小球与水剧烈反应性质密度小于水熔点低化学性质活泼 2.下列有关钠的存在、保存及取用方法的描述正确的是( )A.钠在自然界中主要以化合态形式存在,少量以游离态形式存在B.钠需要密封保存在四氯化碳中C.实验室中可直接用药匙取用钠D.实验室中取用后剩余的钠要放回原试剂瓶中答案 D解析 钠在自然界中只以化合态形式存在,A项错误;四氯化碳的密度比钠大,不能用来保存钠,B项错误;实验室中用镊子和小刀取用钠,C项错误;取用后剩余的钠必须放回原试剂瓶中,D项正确。3.下列关于钠的说法不正确的是( )A.金属钠与氧气反应,条件不同,产物不同B.钠在空气中燃烧,发出黄色的火焰C.少量的钠可保存在煤油中,钠着火时可以用沙土盖灭D.将金属钠投入水中,生成氢氧化钠,同时放出氧气答案 D解析 金属钠与O2反应,常温下生成氧化钠,加热或点燃的条件下生成过氧化钠,A项正确;钠在空气中燃烧,发出黄色的火焰,B项正确;钠的化学性质很活泼,可与空气中的水蒸气和氧气反应,少量的钠可保存在煤油中,以隔绝空气,C项正确;将金属钠投入水中,生成氢氧化钠,同时放出氢气,D项错误。4.下列关于金属钠的说法不正确的是 ( )A.钠在空气中易变质,最后变为过氧化钠B.钠在空气中加热能燃烧,产生黄色火焰C.钠在化学反应中只能作还原剂 D.钠在自然界中只能以化合态的形式存在答案 A解析 钠是一种很活泼的金属,极易失去电子被氧化,自然界中没有游离态的钠存在,在化学反应中只能作还原剂;钠在空气中,常温下被氧化为氧化钠,加热时能燃烧,火焰为黄色,生成淡黄色的过氧化钠。题组二 钠与氧气反应5.金属钠在空气中燃烧时,产生的现象和生成物是( )A.产生白烟,生成氧化钠B.产生黄色火焰,生成氧化钠C.产生黄色火焰,生成过氧化钠D.产生白光,生成过氧化钠答案 C解析 钠在空气中剧烈燃烧放出大量热,产生黄色火焰,生成淡黄色的固体过氧化钠。6.等质量的两块钠,第一块在足量氧气中加热,第二块在氧气中(常温下)充分反应,则下列说法正确的是( )A.第一块钠失去电子多B.两块钠失去电子一样多C.第二块钠的生成物质量最大D.两块钠的生成物质量一样大答案 B解析 钠与氧气反应,常温下生成氧化钠,加热条件下生成过氧化钠,生成物与氧气的用量无关。7.2.3 g纯净的金属钠在干燥的空气中被氧化后得到3.5 g固体,由此判断其产物是( )A.只有Na2O B.只有Na2O2C.Na2O和Na2O2 D.无法确定答案 C解析 若2.3 g钠全部生成Na2O,质量为3.1 g;若2.3 g钠全部生成Na2O2,质量为3.9 g,因为3.1 g<3.5 g<3.9 g,故氧化产物应为Na2O和Na2O2的混合物。题组三 钠与水的反应8.下列关于钠跟水反应的现象叙述完全且正确的是( )A.钠浮在水面上,反应很快停止B.钠浮在水面上剧烈燃烧,火焰呈黄色C.钠熔化成闪亮小球浮在水面上,不断游动,嘶嘶作响D.钠熔化成闪亮小球,沉在水底,并有气泡产生答案 C解析 钠遇到水后,立即与水发生反应,因为钠的密度小于水,故钠浮在水面上;因为钠与水反应是放热反应,而钠本身的熔点是97.8 ℃,故与水剧烈反应,熔化成闪亮的小球;因为产生氢气,故发出嘶嘶声响;由于气体是在小球与水面接触点产生,故产生的气体推动小球在水面游动。9.(2019·德州高一期中)向一盛有水的烧杯中分别加入等体积的水和煤油,片刻后再向该烧杯中加入绿豆粒大小的金属钠,可能观察到的现象是( )答案 A解析 钠与煤油不反应,由密度ρ水>ρNa>ρ煤油可知A项正确。10.将2.3 g钠投放到97.7 g水中,所得溶液中溶质的质量分数为( )A.2.3% B.小于2.3%C.4% D.大于4%答案 D解析 与水反应,溶质为氢氧化钠,质量为4 g,但是由于反应时有气体放出,溶液质量小于100 g,故质量分数大于4%。题组四 钠与酸、碱、盐溶液的反应11.将一小块钠投入到盛有氯化镁溶液的试管里,不可能观察到的现象是( )A.钠熔成小球并在液面上游动B.有气体生成C.溶液底部有银白色物质生成D.溶液变浑浊答案 C解析 钠投入到氯化镁溶液中,先与水反应生成氢氧化钠和氢气,出现与水反应的类似现象;然后氢氧化钠与氯化镁发生复分解反应生成难溶物氢氧化镁,使溶液变浑浊,溶液底部不会有银白色物质生成。12.将少量金属钠分别投入下列物质的水溶液中,有气体放出,且溶液质量减轻的是( )A.氯化氢 B.氢氧化钠C.硫酸钾 D.硫酸铜答案 D解析 在A、B、C三个选项中只有氢气放出,故溶液质量是增加的。D选项中由于钠与水反应生成的氢氧化钠能与硫酸铜反应生成氢氧化铜沉淀:2Na+CuSO4+2H2O===Cu(OH)2↓+Na2SO4+H2↑,反应后溶液质量减轻。13.(2018·济南高一期中)下列有关金属钠的说法正确的是( )A.钠在空气中燃烧生成氧化钠B.将钠投入滴有紫色石蕊溶液的水中,水溶液变为红色C.将一小块钠放在硫酸铜溶液中发生反应的离子方程式为2Na+Cu2+===2Na++CuD.将4.6 g Na投入到95.4 g水中,所得溶液中溶质的质量分数大于8.0%答案 D解析 钠在空气中燃烧生成过氧化钠,A项错误;钠和水反应生成氢氧化钠和氢气,氢氧化钠溶液显碱性,紫色石蕊溶液遇碱变蓝色,B项错误;金属钠放入CuSO4溶液中,钠会先和H2O反应生成NaOH和H2,NaOH再与CuSO4反应,最终生成氢氧化铜沉淀,C项错误;钠是活泼金属,能与水发生反应:2Na+2H2O===2NaOH+H2↑,反应后溶液中的溶质为氢氧化钠。
相关试卷
这是一份高中化学人教版 (2019)必修 第一册第三节 氧化还原反应第1课时课后测评,共10页。试卷主要包含了下列反应中属于氧化还原反应的是,氧化还原反应的实质是,下列反应中,氯元素失去电子的是,已知在碱性溶液中可发生如下反应等内容,欢迎下载使用。
这是一份人教版 (2019)必修 第一册第三节 物质的量第1课时练习,共4页。试卷主要包含了下列说法中正确的是,02×1023个电子,下列说法正确的是,下列物质所含原子数与0,4 ml H2O2B,某气体物质的质量为6等内容,欢迎下载使用。
这是一份高中化学人教版 (2019)必修 第一册第一节 钠及其化合物第2课时课时作业,共7页。试卷主要包含了下列关于焰色试验的表述确切的是等内容,欢迎下载使用。

