2021-2022学年安徽省滁州市定远县育才学校高二下学期第二次月考历史试题含答案
展开
这是一份2021-2022学年安徽省滁州市定远县育才学校高二下学期第二次月考历史试题含答案,共8页。试卷主要包含了单项选择题,材料分析题等内容,欢迎下载使用。
1.人类学家安德森在《中国食物》一书中提及“中国乃至整个东亚很少吃牛肉,而牛肉却是西方饮食文化中必不可少的食物原料”。造成这种饮食文化差异的主要原因是
A.生产方式不同B.宗教信仰不同
C.生活习俗不同D.历史传统不同
2.学者研究指出,距今1万年左右,地球上冰期退却,气温上升,气候变暖,植物茂盛,动物大量繁殖,人类开始适应自然,进行种植和驯养活动,并过上定居的生活,人类的衣食来源更多地依赖这种农耕和畜养。对这一演进过程解释正确的包括
①人类从食物采集者变成食物的生产者
②出现了社会的分工和物品交换与贸易
③农耕定居使较大居住点成为早期城市
④西亚居民最早培植出大麦、玉米和小麦
A.①②③B.②③④C.①③④D.①②③④
3.新航路开辟以后,世界许多地区的植物种子被带回欧洲,经培育改良成为欧洲人的食物原料,如玉米、土豆等。欧洲人也将欧洲的一些植物种子带到殖民地进行培育生产,使其成为殖民地人民的重要食材。这说明新航路开辟( )
A.未给殖民地造成任何的打击和破坏B.有利于世界各地文明的交流与融合
C.带来的物种交流助推社会近代化D.促使新旧大陆经济优势互补
4.美洲作物之引种中国大多发生在明清之际,总数接近30种;新旧大陆物种的交流包括中国的瓷器、丝绸、茶及一些农作物等输入美洲;欧洲人饮用从中国和印度输入的茶,食用来自美洲的可可加工成的巧克力。这表明
A.新航路开辟后,物种实现了世界的自由流动
B.殖民扩张活动,加强欧洲对亚洲和美洲的掠夺
C.新航路开辟后,促进物种交流,丰富民众生活
D.殖民扩张活动,成为沟通美洲和亚洲的纽带
5.2020年5月联合国粮农组织发布报告指出,蝗灾将卷土重来,数千万人面临粮食危机。粮食出现危机的主要原因有
①人口激增 ②工业化、城市化的加速使耕地面积不断减少 ③禽畜饲养过度使用抗生素
④对农业的不重视 ⑤病虫害等自然灾害的发生
A.①②⑤B.①③④⑤C.①④⑤D.①②④
6.据考证,在江苏高邮龙虬庄、河南舞阳贾湖、山东龙山文化等遗址中均发现了稻谷的遗存,浙江河姆渡遗址出土的“杆栏式”粮仓(仓中还剩有稻谷)是至今发现的南方最早的储粮设施。这说明当时
A.水稻栽培技术已相当成熟
B.水稻是最主要的粮食作物
C.浙江地区的水稻产量最高
D.水稻广泛种植并有了剩余
7.从三聚氰胺事件、瘦肉精事件、上海染色馒头事件到白酒塑化剂事件,食品安全问题已经成为国人心中挥之不去的梦魇。这一系列食品安全问题的出现,背后都有违法使用化学添加剂的阴影。这类问题的出现最早可以追溯到
A.新航路开辟时期B.第一次工业革命时期
C.第二次工业革命时期D.第二次世界大战后
8.成书于公元2世纪的《四民月令》记述了东汉时农业生产和农业技术的发展状况,如按照时令气候,安排耕、种、收获粮食、油料、蔬菜等。这反映了当时
A.耕作技术明显进步B.小农经济的发展状况
C.编写农书蔚然成风D.政府对农业极为关注
9.如图是有关中国古代农业生产方式示意图,推断空缺方框中最有可能填写的是
A.铁犁牛耕B.男耕女织C.土地私有D.自给自足
10.西汉桓宽在《盐铁论》中写道:“农,天下之大业也,铁器,民之大用也。器用便利,则用力少而得作多,农夫乐事劝功。”经考古发掘,东北至辽西,西北至甘肃、青海、新疆一带,西南至云贵边陲,当前已有五十个以上地点出土了汉代的铁农具。据此可知,西汉时期
A.铁器促进小农生产方式确立B.社会经济重心逐渐转移
C.小农经济发展环境有所改善D.先进冶铁技术普及全国
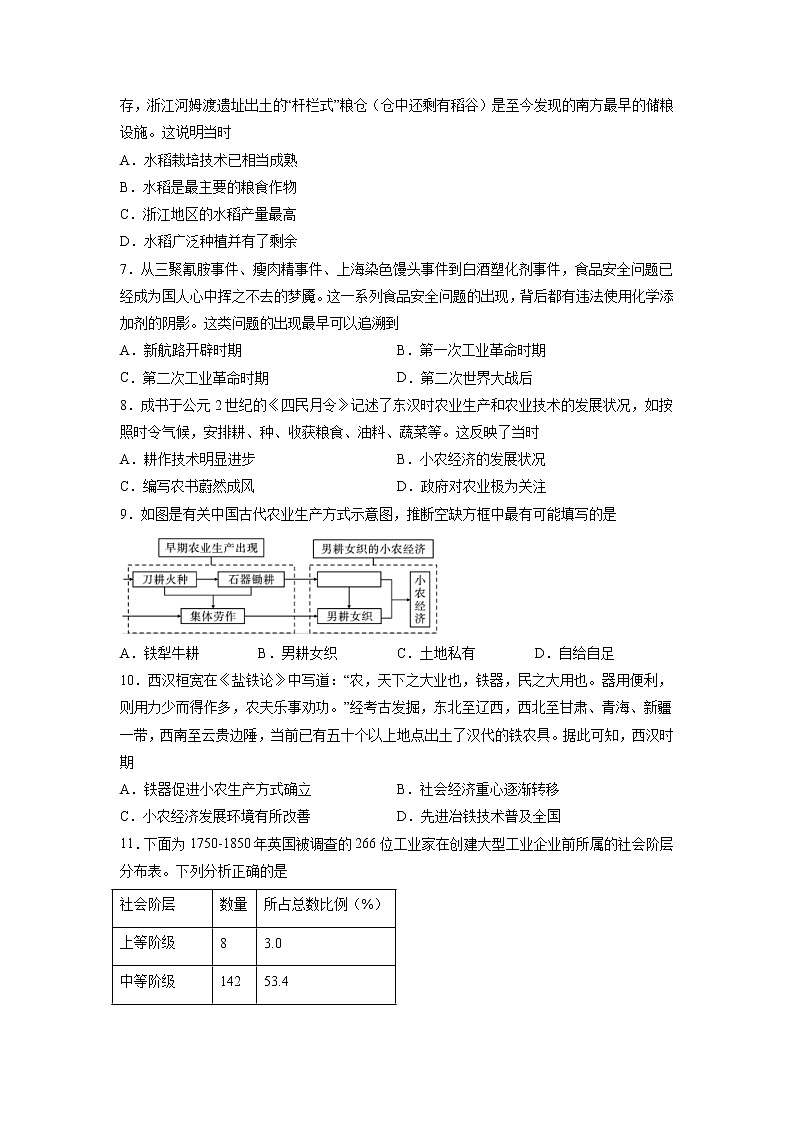
11.下面为1750-1850年英国被调查的266位工业家在创建大型工业企业前所属的社会阶层分布表。下列分析正确的是
A.工业化带来了英国社会阶层的流动
B.社会阶层的向下流动是工业化社会的一般趋势
C.英国代议制带来了社会结构的实质性变化
D.中等阶级成为英国工业革命的主力
12.德国在19世纪初开始了工业化,工人阶级力量日益壮大,工会鼓励工人加入行会互助组织。俾斯麦及时调整策略,一方面将政府的力量介入当时存在的各种行会组织中,另方面加快社会保险制度的建立。由此可知
A.工人阶级力量已有彻底性改变B.资本主义社会面临衰退的风险
C.马克思主义已取得实践的成功D.行会的发展迫使政府调整政策
13.19世纪30年代,英国医学检查委员会描述“5岁的孩子被派去一天工作13小时,通常9岁、10岁和11岁的孩子被指派工作14和15小时”。这种现象( )
A.推动空想社会主义理念的萌发B.是近代机器大工业发展的必然
C.社会主义的创立提供事实依据D.表明英国出现了资本主义危机
14.1996年12月30日,美国《商业周刊》发表了一篇题为“新经济的胜利”的文章,描绘了当时美国经济发展的新现象。这里所说的“新经济”
A.是里根总统任期内的经济现象
B.解决了资本主义的根本矛盾
C.以知识经济的崛起为主要背景
D.保证了美国经济的持久繁荣
15.1958年10月,中国成立了代号为“581”(意为1958年的第一号重大任务)小组的以人造卫星和火箭为专门研究对象的机构,并提出要在1959年国庆节将中国的第一颗卫星送人太空的设想。
这一设想
A.代表了中国最前沿技术水平B.揭开了中国空间时代的序幕
C.表明新中国科技有巨大进步D.受到当时“大跃进”运动的影响
16.下图是古埃及女王哈特谢普苏特(公元前1473-前1458年在位)陵墓壁画(局部),图中古埃及通过红海和亚丁湾与东非的蓬特(今索马里)进行贸易。这说明古埃及
A.对外贸易控制在国家手中B.出现了世界上最早的商业活动
C.形成了若干个商业贸易中心D.一度垄断了非洲市场的贸易
17.据史料记载,北宋的假赁业务十分发达,当时“凡民间吉凶筵会,椅桌陈设,器皿合盘,酒檐动使之类,自有茶酒司管赁。……主人只出钱而已,不用费力。”据此材料可知
A.经济发展影响了人们的生活方式
B.社会消费奢侈攀比之风日益严重
C.新兴行业中滋生出新的生产关系
D.纸币的出现推动了经济快速发展
18.图5为不同时期的部分货币,据图可知,其形制变化的共同原因是
A.铸铁技术的进步B.商品交易的需要
C.审美观念的不同D.国家统一的推动
19.下图是出土的唐代初期文物“敦煌张文信租田契”的抄件片段。据此可知当时
A.土地租佃在全国普遍推广B.一些经济活动蕴含着契约意识
C.均田制已经被迫彻底废弃D.农耕经济开始向河西走廊扩展
20.如图为苏联前两个五年计划执行的结果,据结果可推知,这一时期苏联
A.人民生活水平有所提高B.经济结构失调现象日益加重
C.已实现国家工业化目标D.已放弃优先发展重工业战略
21.成立于1600年的不列颠东印度公司,是世界历史上第一个“有限责任公司”。公司成立时,英国女王伊丽莎白一世特许了如下条件----如果公司破产、欠债,不管出多大事儿,股东的损失仅限于在公司的投资,不牵连其他责任。由此奠定了有限公司制度,影响至今。这一制度
A.奠定了大工厂制的基础
B.保证了王室的尊贵地位
C.确立了财产私有的原则
D.激发了人们的投资热情
22.“世界历史不是过去一直存在的,作为世界史的历史是结果。”“正是近现代资本主义的大工业和世界市场日益把世界连成一个整体,从而首次开创了世界历史。”“因为它使每个文明国家以及这些国家中的每一个人的需要的满足都依赖于整个世界,因为它消灭了以往自然形成的各国的孤立状态。”对材料理解正确的是
A.世界市场与世界历史相互推动B.工业革命加速了世界历史的形成
C.世界市场的形成阻碍了历史的进步D.工业革命促进了整体世界的形成
23.2019年三大运营商公布5G商用套餐,中国进入5G商用时代。网上教育、网上购物、网上银行、网络医疗等成为民众生活的重要组成部分,有人说“移动互联网已经成为人体的一个电子器官”。这表明
A.互联网技术发展迅速B.互联网取代了传统的媒介
C.互联网让世界联成了一个整体D.互联网深刻影响了人类生活
24.新冠疫情爆发后,为解决学生不能到校上课的困难,贵州省利用网络技术开展“空中黔课”的教学工作,使学生能享受到优质的教育资源,做到了“停课不停学”。这种网络教学方式的成功运用反映了
A.网络教学取代了传统的教学B.传统的教学方式毫无优势可言
C.互联网成为唯一的学习媒介D.互联网改变着人们的学习方式
25.20世纪20年代,面对党内对经济政策的质疑,列宁解释道:“退一步,进两步,退是为了进,为了进必须退,不退就不能进。”当时的“退一步,进两步”是指
A.允许中小企业私人经营,引进外资B.允许商品买卖,实行自由贸易
C.利用商品货币关系,向社会主义过渡D.实行农业集体化,为工业化提供基础
二、材料分析题(4小题,满分50分)
26.阅读材料,完成下列要求。(15分)
材料一 15世纪末至16世纪初,原产于美洲的粮食作物玉米、马铃薯和甘薯,蔬菜作物番茄、辣椒、南瓜等,由西班牙人和葡萄牙人带到欧洲,之后传播到亚洲、非洲等其他各洲。美洲作物外传的同时,也有很多欧亚作物传入美洲,主要有:粮食类的小麦、大麦、水稻;水果类的苹果、葡萄、甜橙、柠檬;蔬菜类的黄瓜、甜瓜、豌豆;经济类的甘蔗等。除农作物外,欧洲移民还把牛、驴、骡、马、猪、羊、鸡等畜禽传入了美洲,或用作役畜,或用于食用。
——摘编自《普通高中历史教科书·经济与社会生活》
材料二 明代的疆域,大于宋代,至少增加了西南、河北大部分与东北地区。但是,仅以这些地区生产的食粮,犹不足维持明代中叶以后增加的人口。明代开始,有许多新的食粮作物引进中国,最为重要者为甘薯与玉米。甘薯“亩可得数千斤,胜五谷几倍”,初入中国时,地方官员当作歉收时的救荒粮,玉米“种一收千,其利甚大”。两者皆富于淀粉,可充主食,以补稻米与麦类之不足。且不拘土壤与地形,或可在山地种植,或可在沙地栽培,将过去认为无法使用的土地,一变为农田。……因为土地使用的方式改变,边缘土地的植被改变,也严重地改变了地貌与生态。
——摘编自许倬云著《万古江河:中国历史文化的转折与开展》
(1)根据材料一并结合所学知识,概括并说明16世纪以来物种传播的特点。
(2)根据材料并结合所学知识,指出玉米、甘薯在明代传入中国并得以广泛种植的原因,简析其对明清社会经济的影响。
27.我国是人口众多的农业大国,农业和农民问题始终是中国发展的根本问题,阅读材料,回答问题。(10分)
材料一 神农氏作,斲(zhu)木为耜,煣木为耒,耒耨之利,以教天下。
——《易·系辞下》
材料二 裴李岗遗址出土数量较多,种类比较齐全的农业生产劳动工具,说明我国黄河流域8000年前就开始了农业生产,数量众多的收割工具石镰和谷物加工工具磨盘,说明当时农业生产已有一定的水平,出土不少的猪、牛、羊骨骼,以及发现的陶塑猪、羊原始艺术品,说明当时在农业生产发展的基础上,家畜的饲养也出现了。
——《光明日报》1979年1月10日《河南省发现一处新石器时代早期文化遗址》
材料三 春秋战国时期,铁农具开始使用,耕犁和牛耕技术也随之出现,并首先在黄河中下游地区实行起来……秦汉以来,随着农业生产发展的需要,耕犁也有所革新,除犁铧是全铁外,还创造了犁壁,从而更有利于深耕和碎土。……唐帝国前期,在耕犁的完善方面有巨大的贡献,这就是曲辕犁(又称江东犁)的出现。它操作起来较为灵活方便,因而特别适于土质黏重、田块较小的江南水田中使用,这对江南地区农耕经济的发展起了不小的作用。
——陈文华《农具发展史》
(1)材料一、二是围绕什么主题选取的?指出哪一则材料最具客观历史价值,说明理由。
(2)依据材料三概括春秋战国至唐朝农业发展的特点。
28.世界市场的形成推动着世界贸易的发展。阅读下列材料,回答问题。(10分)
材料一 世界市场的总体形成,经历了从15世纪末至20世纪30年代400多年的时间。
——据栾文莲《全球的脉动:马克思主义世界市场理论与经济全球化问题》整理
材料二 欧洲商人的贸易活动从早先的地中海地区,进而扩展到大西洋沿岸以至世界各地。-一些从未在欧洲出现过的海外产品,如烟草、可可、咖啡和茶叶等,开始进入欧洲市场,并且很快就成为对外贸易的主要商品。畅销于欧洲国家的东方香料,如胡椒的年平均进口量,由210吨增加到7000吨之多。
荷兰商人在大西洋和印度洋.上开辟新的贸易路线,并先后创建东印度公司、西印度公.司……荷兰人发展出近代的信贷、金融、簿记体系,把阿姆斯特丹建成世界.上第一个现代意义上的资本市场。
——摘编自帕尔默《工业革命:变革世界的引擎》及罗翠芳《荷兰商人资本探微》
(1)根据材料一-并结合所学知识,指出推动世界市场形成的历史因素。
(2)根据材料二并结合所学知识,分析世界市场的形成对商业贸易发展的影响。
29.阅读下列材料,回答问题。(15分)
材料一第二次世界大战后,发达资本主义国家普遍采用以刺激需求为主的调节方式,推动经济发展。1953~1973年,各主要资本主义国家国内生产总值的平均增长率:美国为3.5%,英国3.0%,法国5.2%,联邦德国5.9%,日本9.8%等。
——摘编自高德步《世界经济通史》等
材料二从1973年11月开始,意、英、美、日、法、联邦德国等国相继出现经济危机。整个资本主义世界工业生产普遍、持续、大幅度下降,企业破产严重,股票行情大幅度下跌,工业、金融和贸易公司的破产具有普遍性。失业人数大量增加,到1975年底,达1850万人。与此同时,物价大幅度上涨,美国为7.4%,日本18.9%,联邦德国12.7%,法国26%,英国19.1%,意大利24.6%.西方主要资本主义国家进入“滞胀”阶段。
——摘编自宋则行、樊亢《世界经济史》
(1)材料一反映了这些国家整体经济发展状况如何?它们依据的经济理论及其具体内容是什么?
(2)依据材料二,结合所学知识,指出该时期经济危机的表现与1929~1933年经济危机的不同。造成资本主义世界经济危机的根本原因是什么?试分析材料一中所涉及的经济理论为何不能解决“滞胀”问题。
(3)综上,你对经济政策及经济理论有何认识?
参考答案
1.A2.A3.B4.C5.A6.D7.C8.B9.A10.C11.A12.D13.C14.C15.D
16.A17.A18.B19.B20.A21.D22.B23.D24.D25.C
26.(1)特点:①种类多:粮食类、果蔬类、经济作物类、畜禽类;②范围广:涉及欧亚非美;③以食物为主:粮食类、果蔬类、经济类、水果类、畜禽类。④双向交流:既有美洲物种的外传,也有其他地区物种在美洲的推广。
(2)原因:新航路的开辟;早期殖民扩张;中国人地矛盾突出;高产且不拘土壤与地形。影响:积极:扩大了耕地面积,缓解了人地矛盾;丰富了食品资源,增加了粮食供应总量;提高了抗饥荒能力,加速了人口的增长;促进了商品经济的发展;密切了中国与世界的联系。消极:过度的垦荒造田,也导致水土流失
27.(1)主题:古代中国农业的起源。材料二。理由:材料二属于考古发现,大量文物的出土直接证明我国是农业起源地之一,而材料一属于历史传说,有待考证。
(2)精耕细作技术不断完善;传统耕犁定型;经济重心逐渐南移。
28.(1)历史因素:新航路的开辟;殖民扩张;两次工业革命。
(2)影响:欧洲贸易中心转移;商品流通的种类和数量增多;商业贸易范围扩大;出现了新的商业经营方式;世界贸易格局变化。
29.(1)经济高速增长.凯恩斯主义.加强国家对经济的干预,政府通过增加公共开支、降低利率,刺激投资和消费,以提高有效需求,实现充分就业.
(2)不同:70年代物价上涨,30年代物价下跌.生产社会化和生产资料私人所有制之间的矛盾.国家干预经济,扩大投资拉动经济增长会加剧通货膨胀,而抑制通货膨胀则会进一步阻碍经济增长,扩大失业人数.
(3)凯恩斯主义在一定时期内促进了经济发展,但当经济出现新问题时又无法予以解决.因此,经济政策或理论需根据实际调整和完善,与时俱进.
社会阶层
数量
所占总数比例(%)
上等阶级
8
3.0
中等阶级
142
53.4
底层中等阶级
85
31.95
劳工阶级
31
11.65
相关试卷
这是一份2022-2023学年安徽省滁州市定远县育才学校高二下学期第二次阶段性检测历史试题含答案,共11页。试卷主要包含了单选题,材料解析题,开放性试题等内容,欢迎下载使用。
这是一份2021-2022学年安徽省滁州市定远县育才学校高二下学期5月月考历史试题Word版含答案,共10页。试卷主要包含了单项选择题,材料分析题等内容,欢迎下载使用。
这是一份安徽省滁州市定远县育才学校2021-2022学年高二下学期期末考试历史试题,共10页。试卷主要包含了选择题,材料分析题等内容,欢迎下载使用。

