还剩14页未读,
继续阅读
2021-2022学年黑龙江省佳木斯市第一中学第一学期高一期末考试历史试题含答案
展开相关试卷
2021-2022学年黑龙江省佳木斯市高一下学期期末考试历史试题含答案:
这是一份2021-2022学年黑龙江省佳木斯市高一下学期期末考试历史试题含答案,共13页。
2021-2022学年黑龙江省佳木斯市第一中学高一下学期第二次月考历史试题含解析:
这是一份2021-2022学年黑龙江省佳木斯市第一中学高一下学期第二次月考历史试题含解析,共17页。试卷主要包含了选择题,非选择题等内容,欢迎下载使用。
黑龙江省佳木斯市第一中学2021-2022学年高一下学期期末考试历史(理)试题:
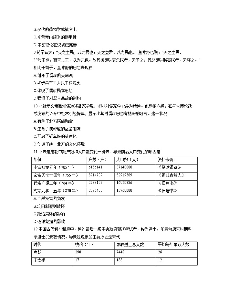
这是一份黑龙江省佳木斯市第一中学2021-2022学年高一下学期期末考试历史(理)试题,文件包含黑龙江省佳木斯市第一中学2021-2022学年高一下学期期末考试历史理试题docx、黑龙江省佳木斯市第一中学2021-2022学年高一下学期期末考试历史理答案docx等2份试卷配套教学资源,其中试卷共9页, 欢迎下载使用。

