


2022年安徽省合肥市瑶海区初中毕业考试模拟语文试题(word版含答案)
展开
这是一份2022年安徽省合肥市瑶海区初中毕业考试模拟语文试题(word版含答案),共10页。试卷主要包含了句子默写,名著阅读,综合性学习,现代文阅读,对比阅读,作文等内容,欢迎下载使用。
一、句子默写
1.默写
(1)兔从狗窦入,________________。(《十五从军征》)
(2)受任于败军之际,________________。(诸葛亮《出师表》)
(3)________________,病树前头万木春。(刘禹锡《酬乐天扬州初逢席上见赠》)
(4)________________,西北望,射天狼。(苏轼《江城子·密州出猎》)
(5)《卖炭翁》中以人物矛盾的心理反映其艰难处境的句子是:“________________,________________。”
(6)李商隐的《无题》中“________________,________________”两句,以物喻人,表达对爱情的至死不渝。
(7)《醉翁亭记》中,琅琊山四季景物迥然不同,“________________,________________”两句分别写出春夏之景。
二、名著阅读
2.请运用所积累的知识,完成下面小题。
鲁智深扯出戒刀,把索子都割断了,便扶起A,叫:“兄弟,俺自从和你买刀那日相别之后,洒家忧得你苦。自从你受官司,俺又无处去救你。打听的你断配沧州,洒家在开封府前又寻不见,却听得人说监在使臣房内。又见酒保来请两个公人,说道:‘店里一位官人寻说话。’以此洒家疑心,放你不下。恐这厮们路上害你,俺特地跟将来。见这两个撮鸟带你入店里去,洒家也在那店里歇。夜间听得那厮两个做神做鬼,把滚汤赚了你脚。那时俺便要杀这两个撮鸟,却被客店里人多,恐妨救了。洒家见这厮们不怀好心,越放你不下。你五更里出门时,洒家先投奔这林子里来等杀这厮两个撮鸟,他到来这里害你,正好杀这厮两个。”A劝道:“既然师兄救了我,你休害他两个性命。”鲁智深喝道:“你这两个撮鸟,洒家不看兄弟面时,把你这两个都剁做肉酱!且看兄弟面皮,饶你两个性命。”就那里插了戒刀,喝到“你这两个撮鸟,快搀兄弟,都跟洒家来!”提了禅杖先走。两个公人那里敢回话,依前背上包guǒ,提了水火棍,扶着A,一同跟出林子来。
(1)给加点的字注音,根据拼音写汉字。
特地( ) 投奔( ) 包guǒ( )
(2)文段中加点词“滚汤”的意思是________。
(3)语段中画线的句子“恐这厮们路上害你,俺特地跟将来。”是( )复句。
A.选择B.递进C.转折D.因果
(4)以上文段选自《水浒传》,作者是________。语段中A指的是________(填人物名)。
(5)杨帆同学读了此段文字,说鲁智深粗中有细。请你从选段中选取一处相关内容略作分析。
三、综合性学习
3.九年级某班以“走进名人故居(祠堂、纪念馆)”为主题开展综合实践活动,请你参与。
(1)陈晨同学为活动写了一段开场白,下面是其中的一部分。
如果说历史是一条晶莹的项链,那么名人故居就是这串项链上的一颗颗闪亮的珍珠。名人故居是往昔岁月的印痕,是灿烂文化的遗存,【甲】延续着人文精神。一座座静穆的名人故居,仿佛在诉说着名人们平凡的人生,展示着他们崇高的精神。【A】当我们走进名人故居时,一定能深受教育。让我们走进故居,亲近名人,去了解他们的人生,【B】去传承和学习他们的精神吧!
①仿照画______的句子,调整【甲】处划横线部分,使语言更为协调。
②【A】处画线句子有语病,请提出修改意见。
③【B】处画线句子有语病,应将“___________”改为“___________”。
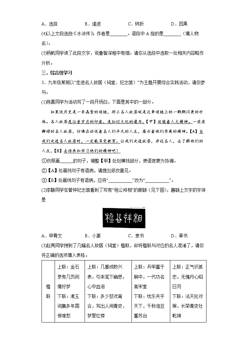
(2)李静同学在管仲纪念馆看到了写有“桓公拜相”的顺额(见下图),匾额上文字的字体是
A.甲骨文B.小篆C.隶书D.草书
(3)赵亮同学搜到了几幅名人故居(祠堂)楹联,却将楹联与对应的名人混淆了,请你将正确的选项填入表格。
A.范仲淹 B.李清照 C.文天样 D.曹雪芹
四、现代文阅读
请阅读下面的文字,分别回答问题。
一点点收集起来的阳光
孙道荣
①寒凉的天气,车子在路边停了一上午。冬天的阳光洒在车身上,惨淡得就像铺了一层月光一样。然而,打开车门,你会惊讶地发现,一股( )的气息,扑面而来,仿佛打开了一扇暖房的门。那些看起来淡淡的,白白的,无精打采,似乎没有什么温度的冬日阳光,被一点一点地收果起来,使车厢里温暖如春。
②这真是让人惊喜,那些被一点点收集起来的阳光,慢慢地渗入你,温暖你,拥抱你。这些细碎的阳光啊,凝聚起来,集结在一起,就具有了无比温暖的力量。
③我的一位老乡,租住在闹市区的一个地下室,常年见不到阳光,周围又没有可以晒被子的地方,但她家孩子的棉被,却永远是( )的,散发着阳光的味道。原来,只要是晴天,老乡出门上班的时候,就一定会将孩子睡的棉被带上,在她工作地的附近,找一个背向又能晒到阳光的地方,将孩子的棉被拿出来,晒一晒。她是一名环卫工人,负责两条道路的保洁工作。因为周围高楼很多,一个地方,往往只能晒一两个小时的阳光,她就会不断地将棉被从一个地方,换到另一个地方。
④穿过高楼大厦,散落在棉被上的一粒粒阳光啊,就像一只只温暖的小虫,倏忽钻进棉被里,藏匿起来。一只阳光小虫,又一只阳光小虫,它们聚集在一起,就是一个小太阳呢。晚上,当疲惫的孩子钻进被窝里的时候,阳光小虫就又一只只爬出来,钻进孩子的肌肤里,温暖、呵护着孩子。
⑤我感动于这样的生活,虽然艰辛,却从不失温度。
⑥我认识一位乡下的老医生,在他简陋的诊室里,为乡邻们坐诊了几十年。冬天,乡亲们来看病,给病人听诊前,他都会先搓搓自己的手,搓啊,搓啊,搓得热乎了,搓得( )了,然后,捂住听筒,直到冰凉的听简被焐热了,不再冰凉刺肤了,才开始给病人听诊。
⑦这个老医生,他搓热自己的手,就是把自己身上的阳光小虫,一粒粒唤醒,让它们来焐热自己的病人呢。什么是医者仁心?这个徽小的细节,就是。
⑧对门住着一对老夫妻,老头的门牙,掉得差不多了,却有个嗜好,喜欢吃瓜子。以前都是自己嗑,“咔吧”,嗑一颗瓜子:“咔吧”,又嗑一颗瓜子。可是,现在门牙没了,嗑不起来了。怎么办?
⑨老太脸上( )的,说,我帮你啊。老太就用手帮他剥瓜子,“啪”,剥了一颗瓜子仁:“啪”,又剩了一颗瓜子仁。但是,老头嫌一粒瓜子太小了,简直不够塞牙缝。老太也不恼,继续帮他剥,剥了一颗,又剥了一颗,积攒了十来颗瓜子仁,再一块给他。老头乐了,一把全塞进嘴里,门牙尽失的嘴巴,瘪瘪地包着一嘴的瓜子仁,脸上露出惬意的笑。
⑩这是我在阳台上,看到隔壁阳台的一幕。我经常看到的另一幕是,老头帮老太核头。老太的头发,已经掉落得差不多了,老头一根一根地将它们梳通,理顺,然后,再结成小辫。从我搬家过来,看到老太的第一天,地就一直梳着这样的小辫子。
⑪老头可以自己用手剥瓜子的,老太也可以自己梳头的。但是,她帮他剥瓜子,他帮她梳头,一天又一天,一年又一年。
⑫这就是生活里的阳光,它们被一点点地收集起来。这些细碎的阳光啊,当它们集合起来,就有了无比温暖的力量。
(选自《合肥晚报》,有改动)
4.在文中括号内依次填入词语,最恰当的一项是( )
A.甜滋滋 暖烘烘 红彤彤 香喷喷
B.暖烘烘 甜滋滋 香喷喷 红彤彤
C.暖烘烘 香喷喷 红彤彤 甜滋滋
D.香喷喷 红彤彤 暖烘烘 甜滋滋
5.文章写了哪几件事?请分别简要概括。
6.请按要求赏析下面的文字。
(1)穿过高楼大厦,散落在棉被上的一粒粒阳光啊,就像一只只温暖的小虫,倏忽钻进棉被里,藏匿起来。(从修辞角度)
(2)老头乐了,一把全塞进嘴里,门牙尽失的嘴巴,瘪瘪地包着一嘴的瓜子仁,脸上露出惬意的笑。(从人物描写角度)
7.文章标题有什么作用?
8.读了这篇文章,你获得了哪些启示?
材料一:
《关于进一步减轻义务教育阶段学生作业负担和校外培训负担的意见》(简称“双减”)告诉我们,必须遵循教有规律和孩子的身心发展规律。做家长和老师的,要把时间还给孩子。
许多家长和老师见不得孩子空下来、闲下来,总是唯恐孩子光阴虚度,总是驱赶着、逼迫着孩子做无穷无尽的作业,不给他们留出一点儿闲暇时间,还自以为这就是尽了做家长和老师的责任。你想想,一个孩子从早上睁开眼睛到晚上睡觉,从周一到周日,每时每刻都在学习。这种违背教有规律和身心发展规律的做法能长久吗?小眼镜能不多吗?小胖墩能减少吗?教育家卢梭说:“最重要的教育原则是不要爱惜时间,要浪费时间。”这话乍一听很荒谬,但仔细想想,其实不无道理。孩子是慢慢长大的,不能急功近利。孩子需要做梦、犯傻、发呆、休闲的时间,正是这种看上去在浪费的状态,却能为孩子赢得成长的时间和空间。卢梭还说:“误用光阴比虚掷光阴损失更大,教育错了的儿童比未受教育的儿童离智慧更远。”我们都知道这么一个道理:要想身体好,不要吃太饱。同样道理,要想智力好,闲暇不可少。孩子成长过程中,该休息的时候要休息,该休闲的时候要休闲。宁可虚掷光阴,不可误用光阴。
材料二:
央视新闻:今天(10月31日)是“双减”政策发布一百天。这一政策的实施究竟给学生的生活带来了哪些改变,一起来听听学生怎么说,家长怎么说。
小学生1:这个学期学校上学时间延迟了,原来是8点上课,现在是8点20分上第一节课。可以让我睡眠时间更多更充足一点。
小学生2:现在,一般作业我在学校就可以完成,回家我还能做一些我的课余爱好。晚上之前是9点30分睡觉的,现在差不多晚上9点前就睡觉。
小学生3:现在会帮妈妈做一点家务,比如说取快递那些的。有时候妈妈会带着我出去,去跳绳、散步。
初中生1:以前学习压力特别大,补习班排满了整个周末,现在补习班没有了,就节省了很多空余时间用来看看书、画点画、写写字。让自己的爱好发展起来。
初中生2:现在就只有一个数学的课外班,时间也不是特别长。课余生活丰富一些,然后能多交一些朋友。
初中生3:周末就可以有更多的时间去培养我们学生的兴趣爱好,像我就比较喜欢打乒乓球,喜欢弹古筝。
家长1:感觉孩子的课余生活更丰富了,比如说每周会有一些劳动教育时间,还有学校专门设置一天是孩子选修课的时间,孩子也非常喜欢这种安排。
家长2:因为在学校已经把大部分作业做完了,回家我们增加了很多亲于互动的时间,我们可以一起去散步,我也可以有时间和孩子聊聊天。
材料三:
“双减”政策出台后,记者以网络问卷的形式向市区义务教育阶段学生家长以在线形式进行调查。调查显示,面对“双减”政策,85.6%的家长表示赞同和支持,同时有66.36%的家长表示担心。家长的担心有多个方面:17.6%的家长担心自己不会辅导孩子,孩子成绩跟不上,18.5%的家长担心孩子多出的时间不会合理利用,白白浪费,63.9%的家长担心孩子没了学业压力,会沉迷电子产品,对成长造成负面影响。
9.下列对以上材料的理解和判断,不正确的一项是( )
A.教育不能急功近利,“双减”政策体现了教育需要遵循孩子的身心发展规律。
B.“最重要的教育原则是不要爱惜时间,要浪费时间。”这一说法是荒谬的,没什么道理。
C.从央视的采访和记者的调查看,大多数学生和家长都对“双减”持赞同态度。
D.面对“双减”政策,有不少家长感到担心,其中最担心的是孩子沉迷电子产品。
10.材料一第二段主要运用了哪两种论证方法?有什么作用?
11.从材料二看,“双减”给学生带来了哪些方面的好处?请加以概括。
12.请综合上述三则材料,提取结论,作为给老师和家长的建议。
五、对比阅读
【甲】鱼,我所欲也;熊掌,亦我所欲也。二者不可得兼,舍鱼而取熊掌者也。生,亦我所欲也;义,亦我所欲也。二者不可得兼,舍生而取义者也。生亦我所欲,所欲有甚于生者,故不为苟得也;死亦我所恶,所恶有甚于死者,故患有所不辟也。如使人之所欲莫甚于生,则凡可以得生者何不用也?使人之所恶莫甚于死者,则凡可以辟患者何不为也?由是则生而有不用也,由是则可以辟患而有不为也。是故所欲有甚于生者,所恶有甚于死者。非独贤者有是心也,人皆有之,贤者能勿丧耳。
(节选自《孟子·告子上》)
【乙】荀巨伯①远看友人疾,值胡贼攻郡,友人语巨伯曰:“吾今死矣,子可去。”巨伯曰:“远来相视,子令吾去,败义以求生,岂荀巨伯所行邪?”贼既至,谓巨伯曰:“大军至,一郡尽空,汝何男子,而敢独止②?“巨伯曰:“友人有疾,不忍委之,宁以我身代友人命。”贼相谓曰:“我辈无义之人,而入有义之国。”遂班军而还,一郡并获全。
(选自《世说新语》)
【注】①荀巨伯:东汉颍州(今属河南)人,汉桓帝的义士。②止:停留。
13.请解释下列加点词在文中的意思。
(1)死亦我所恶 恶:___________ (2)故惠有所不辟也 辟:___________
(3)友人语巨伯曰 语:___________ (4)子令吾去 去:___________
14.请把下面的句子翻译成现代汉语。
(1)非独贤者有是心也,人皆有之,贤者能勿丧耳。
(2)友人有疾,不忍委之,宁以我身代友人命。
15.为了保全生命而不讲道义,孟子认为是“____________”,荀巨伯认为是“____________”。(用原文词句填空)
16.甲文阐述的观点和乙文表现的主题有什么相同点?又有什么不同?
六、作文
17.请阅读下面的文字,按要求作文。
没有梦想,灵魂就会失重。——景海鹏
奋斗是实现理想的阶梯。——陈群
请根据上述材料,选择一个角度,联系你的生活经历或体验、感悟,写一篇不少于600字的作文。
【提示和要求】
(1)自拟标题,文体不限(诗歌除外)。
(2)文中不要透露你个人的身份信息,
(3)抄袭是不良行为,请不要照搬别人的文章。
楹联
上联:金石录有几页闲情好梦
下联:漱玉词集多年国恨难愁
上联:几番成败兴表,引来笔下幽思,心中血泪
下联:多少悲欢离合,写出人间青史,梦里红楼
上联:兵甲富于胸中,一代功名高宋室
下联:忧乐关乎天下,千秋俎豆重苏台
上联:正气识孤忠,无愧丹心昭日月
下联:法天抡对策,长荣青史壮乾坤
对应的名人
参考答案:
1. 雉从梁上飞 奉命于危难之间 沉舟侧畔千帆过 会挽雕弓如满月 可怜身上衣正单 心忧炭贱愿天寒 春蚕到死丝方尽 蜡炬成灰泪始干 野芳发而幽香 佳木秀而繁阴
2.(1) dì bèn 裹
(2)沸腾、滚开的水(或:沸水;或:开水)
(3)D
(4) 施耐庵 林冲
(5)示例一:林冲受了官司后,发配哪里,被关在哪里,鲁智深打听得清清楚楚。
示例二:鲁智深见酒保请两个公人并说“官人寻说话”就起了疑心,一路上暗中保护林冲。
示例三:两个公人用开水烫伤林冲的脚,鲁智深就想杀了他们,又考虑到客店里人多,恐难以顺利解救林冲而没有杀。
示例四:鲁智深料定两个公人要在野猪林动手,便先奔向那里隐藏起来,以解救林冲。
示例五:救下林冲,鲁智深本想杀了两个公人,林冲劝说后,饶了两人性命。可见他不想给有妻室的林冲带来更多的麻烦。(选择其中一处,意息对即可)
3.(1)①是人文精神的延续
②删去“当”和“时”(或:删去“当……时”;或:在“一定”前加上“我们”
③传承和学习 学习和传承
(2)B
(3)B D A C
4.C
5.我打开车门,冬日阳光使车厢里温暖如春;环卫工人(老乡)不辞辛苦为孩子晒棉被;乡下老医生将听筒焐热后为病人听疹;邻居老夫妻互助互爱。(意思对即可)
6.(1)运用比喻、拟人的修辞手法,形象地写出阳光把热量传递进棉被,使棉被暖和起来的情形。(意思对即可)
(2)运用了动作、神态(外貌)描写的方法,生动地表现出老头吃瓜子时的快乐、幸福。(意思对即可)
7.①文章线索。统领全文,表明文章写了几件微小却让人感到温暖的事。②新颖别致,有比喻义(象征义),吸引读者。③表达作者对文中人物的赞美。(意思对即可)。
8.①人不能封闭,接受阳光的拥抱,就会得到温暖。②辛苦的付出就会有温暖的回报。③小节显大爱,细微见真情。④真情在于互相帮助、互相关爱。⑤只要善于观察和发现,生活中总是不乏美好。⑥积少成多,聚沙成塔。(答出其中三点即可得满分。答案不限于此,符合文意,意思对即可)
9.B
10.对比论证和引用(道理)论证,突出了把时间还给孩子的重要性,使论证更有力。(意思对即可)
11.①负担减轻了,增加了睡眠时长。②有更多的时间拓展兴趣爱好,提高综合素养。③增加了同学间、亲子间相处、交流的时间,增进感情。④有更多的时间加强体育锻炼,增强体质。(答出其中三点即可。答案不限于此,符合文意,意思对即可)
12.把时间还给孩子,同时要引导孩子合理利用时间。(意思对即可)
13. (1)讨厌,憎恨 (2)同“避”,躲避 (3)告诉,对……说 (4)离开
14.(1)不仅仅贤人有这样的心(本心),每个人都有,不过贤人能够不丧失罢了。
(2)我的朋友有疾病,我不忍心舍弃(丢下)他,宁愿用我的性命来换取朋友的性命。(意思对即可)
15. 苟得 败义以求生
16.相同点:人在“生”与“义”不能兼顾时,应该舍生取义(或:舍生取义)。
不同:甲文还表达了“义”人皆有之,应保有“本心”(“是心”)的观点。乙文还表现了“义”很可贵,能感化他人,(或:讲情义的人受人尊重)的主题。(意思对即可)
17.范文
敢于追求梦想
自从学校请晓玲叮当姐姐为我们做了一次令人难忘的讲座后,我就深深体会到她给我们的勉励一句话:抓住梦的翅膀,只要我们有梦想,就能实现它。
是啊!梦想的力量是无穷无尽,它会使你成功,但你却不能将它牢牢地套住。叮当姐姐告诉我们一定要追求自己的梦想,无论多么艰难,都要紧紧抓住梦想,因为只有敢于梦想,你就已经成功了一半。
梦想一步曲——敢于梦想!
“梦想是豁亮在眼前的一片灿烂的景象。它使渺小的你再也不肯在自卑中空耗和压抑本来的生机,油然涌起的是天高地阔的境界和魂牵这种境界的渴望。”就像晓玲叮当姐姐一样,以前的她没有梦想,是个自卑的小孩,但是自从她发现书籍后,便决定要当一位。是梦想,最初牵引她上路的激情,也是鼓励她不停赶路的鞭策,更是支撑她倒下也不屈从,失败也不失志的寄托。
梦想二步曲——有梦想,有目标!
许多小孩现在并没有梦想,只是整天做着该做的事情,浑浑噩噩,却从来没有想过自己的梦想。他不知道,一个没有梦想的人,他的世界是黑暗的,就像一个没有泪水的人,那他的眼睛是干涸的。我们应该从小有自己的梦想,朝着自己的目标,付出行动。我始终相信:梦想是永恒的微笑,有梦想,有目标,你的人生才会有微笑!
梦想三步曲——落实梦想!
梦想总是使你一步一步坚强地走着,无论遇上什么坎坷,只要想到为自己的梦想而奋斗!只有坚持自己的梦想,不放弃,努力实现它。梦想就能被你紧紧抓牢!马活驰骋人活梦想。坚持梦想,让梦想飞翔,迎上风雨,奋力振翼,最初的梦想一定能成真的!追求梦想吧!相信自己有了梦想,生活会变得丰富多彩!每个人都会因梦想而成功的。
相关试卷
这是一份2024年安徽省合肥市瑶海区中考二模语文试题,共4页。
这是一份2023年安徽省合肥市瑶海区二模语文试题卷,共7页。试卷主要包含了文章第⑤段有什么作用?,从人物描写的角度赏析下面的文字,请梳理概括材料一的行文思路等内容,欢迎下载使用。
这是一份2023年安徽省合肥市瑶海区二模语文试题卷(含答案),共9页。试卷主要包含了文章第⑤段有什么作用?,从人物描写的角度赏析下面的文字,请梳理概括材料一的行文思路等内容,欢迎下载使用。