





精品解析:2020年山东省东营市广饶县中考二模物理试题(解析版+原卷板)
展开
这是一份精品解析:2020年山东省东营市广饶县中考二模物理试题(解析版+原卷板),文件包含精品解析2020年山东省东营市广饶县中考二模物理试题解析版doc、精品解析2020年山东省东营市广饶县中考二模物理试题原卷版doc等2份试卷配套教学资源,其中试卷共23页, 欢迎下载使用。
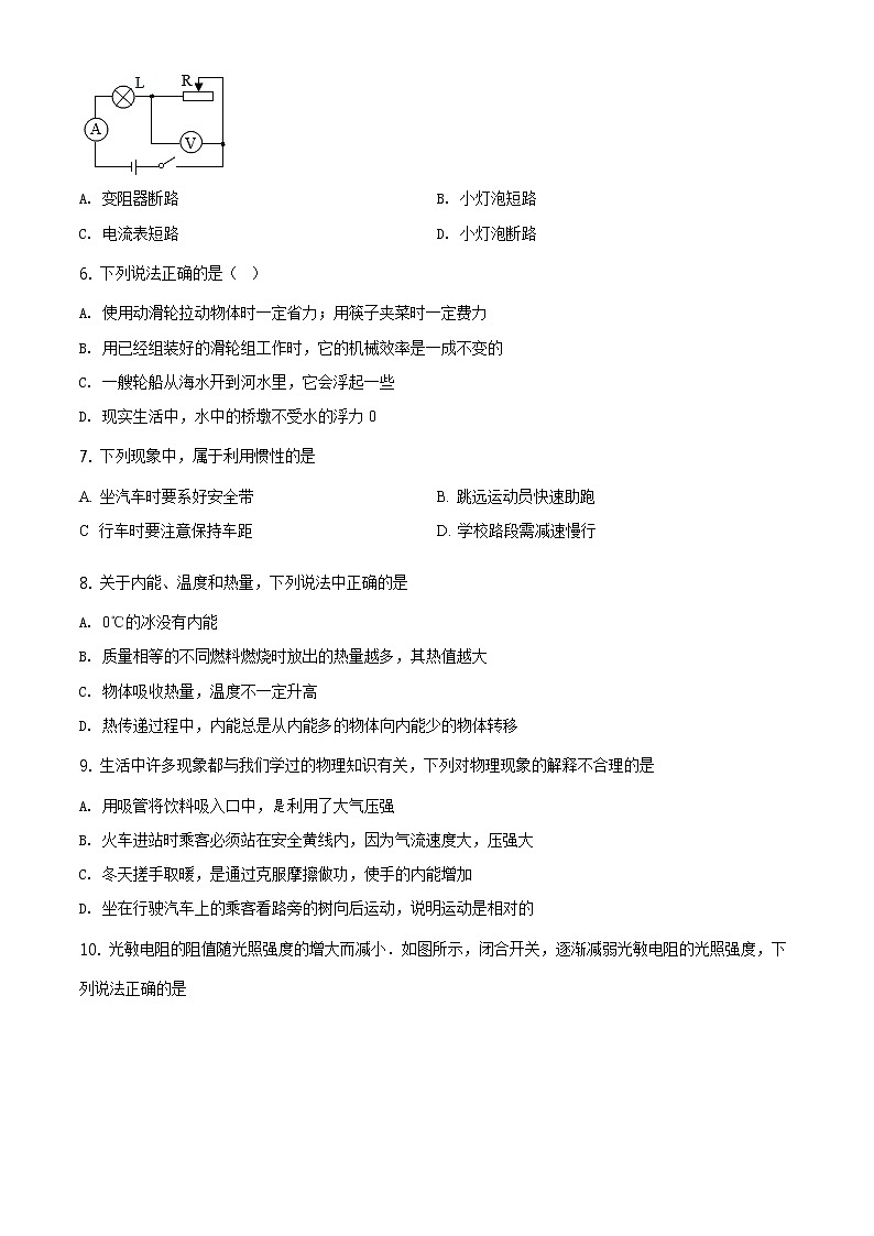
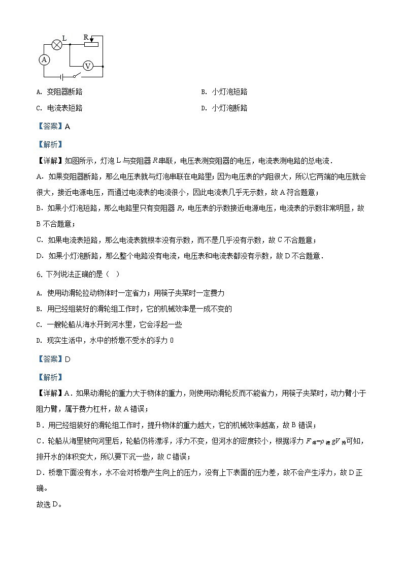
二O二O年初中学业水平模拟考试物理试题一、选择题1. 关于课本中的力学实验,下列说法错误的是( )A. “探究影响滑动摩擦力大小的因素”实验,可用小车代替木块B. “探究二力平衡的条件”实验,将小车转动一定角度是为了探究小车处于平衡状态时二力是否在同一条直线上C. “探究阻力对物体运动的影响”实验,小车受到阻力越小,小车速度减小得越慢D. “探究动能的大小与哪些因素有关”实验,木块被小车推得越远,说明小车动能越大【答案】A【解析】【详解】A.探究影响滑动摩擦力大小的因素”实验中,若用小车代替木块,变滑动为滚动,减小了摩擦力,从而对测量摩擦力大小带来了困难,A错误;B.“探究二力平衡的条件”实验,将小车转动一定角度,小车在水平方向上受到两个力不在同一直线上,是为了探究小车处于平衡状态时二力是否在同一条直线上,B正确;C.由实验现象可以看出:小车受的阻力越小,小车运动的路程越远,速度减小得越慢,C正确;D.“探究动能的大小与哪些因素有关”实验,根据转换法,木块被小车推得越远,说明小车动能越大,D正确.2. 小红同学利用爷爷不用了的老花眼镜的一片镜片做凸透镜成像实验,肯定不能得到( )A. 放大的实像 B. 倒立的虚像 C. 倒立的实像 D. 放大的虚像【答案】B【解析】【详解】老花眼镜的镜片是凸透镜,由凸透镜成像规律知道,物体在二倍焦距以外时成倒立缩小实像;物体在一倍焦距和二倍焦距之间时,成倒立放大的实像;物体在二倍焦距处时,成倒立等大的实像;物体在一倍焦距以内成正立放大虚像;综上所述,利用凸透镜不能成倒立的虚像,故只有B符合题意.3. 中国古诗词中蕴含了丰富的物理知识,下列说法正确的是( )A. “月落乌啼霜满天”—霜的形成是凝固现象。B. “雾里山疑失,雷鸣雨未休”—雾的形成是汽化现象C. “可怜九月初三夜,解似珍珠月似弓”—露的形成是熔化现象D. “遥知不是雪,为何暗香来”—香气袭来是分子的无规则运动【答案】D【解析】【详解】A.霜是空气中的水蒸气遇冷凝华形成的冰晶,故A错误;B.雾是空气中的水蒸气遇冷液化形成的小水滴,故B错误;C.露是空气中的水蒸气遇冷液化形成的小水滴,故C错误;D.香气袭来属于扩散现象,是分子在不停做无规则运动,故D正确。故选D4. 下列对电磁实验现象相应的解释正确的是( )A. 甲图中,闭合开关,小磁针的N极向左偏转B. 乙图中,线圈匝数多的电磁铁,磁性强C. 丙图中,该装置用来研究电磁感应现象D. 丁图中,磁铁放在水平面上,导体ab竖直向上运动,电流表指针一定会偏转【答案】B【解析】【详解】A.由安培定则可得,通电螺线管右端为N极,左端为S极,则小磁针N极受到螺线管左端的S极吸引向右偏转,故A错误;B.电磁铁的磁性与电流大小和线圈匝数有关,电流相同时,线圈匝数越多,磁性越强,故B正确;C.图中装置为研究通电导体在磁场中受力的作用,与电磁感应现象无关,故C错误;D.丁图中,蹄形磁铁的磁感线方向为竖直方向,当导体ab竖直向上运动时,不能切割磁感线,也就不会产生感应电流,故D错误.5. 如图所示,开关闭合后,发现电压表的示数接近电源电压,电流表几乎无示数,如果电路中只有一处故障,则故障是A. 变阻器断路 B. 小灯泡短路C. 电流表短路 D. 小灯泡断路【答案】A【解析】【详解】如图所示,灯泡L与变阻器R串联,电压表测变阻器的电压,电流表测电路的总电流.A.如果变阻器断路,那么电压表就与灯泡串联在电路里;因为电压表的内阻很大,所以它两端的电压就会很大,接近电源电压,而通过电流表的电流很小,因此电流表几乎无示数,故A符合题意;B.如果小灯泡短路,那么电路里只有变阻器R,电压表的示数接近电源电压,电流表的示数非常明显,故B不合题意;C.如果电流表短路,那么电流表就根本没有示数,而不是几乎没有示数,故C不合题意;D.如果小灯泡断路,那么整个电路没有电流,电压表和电流表都没有示数,故D不合题意.6. 下列说法正确的是( )A. 使用动滑轮拉动物体时一定省力;用筷子夹菜时一定费力B. 用已经组装好的滑轮组工作时,它的机械效率是一成不变的C. 一艘轮船从海水开到河水里,它会浮起一些D. 现实生活中,水中的桥墩不受水的浮力0【答案】D【解析】【详解】A.如果动滑轮的重力大于物体的重力,则使用动滑轮反而不能省力,用筷子夹菜时,动力臂小于阻力臂,属于费力杠杆,故A错误;B.用已经组装好的滑轮组工作时,提升物体的重力越大,它的机械效率越高,故B错误;C.轮船从海里驶向河里后,轮船仍将漂浮,浮力不变,但河水的密度较小,根据浮力F浮=ρ液gV排可知,排开水的体积变大,所以要下沉一些,故C错误;D.桥墩下面没有水,水不会对桥墩产生向上的压力,没有上下表面的压力差,故不会产生浮力,故D正确。故选D。7. 下列现象中,属于利用惯性是A. 坐汽车时要系好安全带 B. 跳远运动员快速助跑C. 行车时要注意保持车距 D. 学校路段需减速慢行【答案】B【解析】【详解】A.坐汽车时要系好安全带是防止惯性的危害,故A不符合题意; B.跳远运动员快速助跑是利用惯性,故B符合题意;C.行车时要注意保持车距是防止惯性的危害,故C不符合题意;D.学校路段需减速慢行是防止惯性的危害,故D不符合题意.8. 关于内能、温度和热量,下列说法中正确的是A. 0℃的冰没有内能B. 质量相等的不同燃料燃烧时放出的热量越多,其热值越大C. 物体吸收热量,温度不一定升高D. 热传递过程中,内能总是从内能多的物体向内能少的物体转移【答案】C【解析】【详解】A、内能是物体分子无规则运动的动能和分子势能的总和,不管在什么样的温度下,物体都会存在内能,0℃的冰也有内能,故A错误.B、相同质量的不同燃料完全燃烧时,放出热量越多的热值越大,故B错误;C、物体吸收热量,内能变大,温度不一定升高,可能是状态发生了变化,例如晶体的熔化过程,故C正确;D、影响物体内能的因素有温度和质量,温度高的物体的内能不一定大,温度低的物体可能比温度高的物体内能大,故热量可以从内能少的物体传向内能多的物体,故D错误.9. 生活中许多现象都与我们学过的物理知识有关,下列对物理现象的解释不合理的是A. 用吸管将饮料吸入口中,是利用了大气压强B. 火车进站时乘客必须站在安全黄线内,因为气流速度大,压强大C. 冬天搓手取暖,是通过克服摩擦做功,使手的内能增加D. 坐在行驶汽车上的乘客看路旁的树向后运动,说明运动是相对的【答案】B【解析】【详解】A.吸管吸饮料时,是先把吸管内的空气吸走,吸管内气压减小,在外界大气压的作用下,饮料被压进吸管里; B.当列车驶进站台时,会带动人和车之间的空气流动速度加快,此时人外侧的空气流动速度慢,根据流体压强与流速的关系可知:人外侧空气流速慢压强大,而内侧流速快压强小,会产生一个向内侧的压强差,将人推向火车,所以火车进站时乘客必须站在安全黄线外,否则易出现危险; C.冷天搓手取暖,是克服摩擦做功,因此是通过做功的方式使手的内能增加; D.机械运动指一个物体相对于另一个物体位置的变化,坐在行驶汽车上的乘客以自己或汽车为参照物,树木位置发生了变化,树木是运动的,故看路旁的树向后运动.但若以路旁的房子或电线杆为参照物,相对位置没有发生变化,树木是静止的,所以说明运动是相对的.10. 光敏电阻的阻值随光照强度的增大而减小.如图所示,闭合开关,逐渐减弱光敏电阻的光照强度,下列说法正确的是A. 电流表和电压表的示数均变小B. 电流表和电压表的示数均变大C. 电流表的示数变小,电压表的示数变大D. 电流表的示数数大,电压表的示数变小【答案】C【解析】【详解】BD.由电路图知道,光敏电阻R与定值电阻R0 串联,电压表测R两端的电压,电流表测电路中的电流,由于光敏电阻的阻值随光照强度的增大而减小,所以,当逐渐减弱光敏电阻的光照强度时,光敏电阻R的阻值变大,电路的总电阻变大,由知道,电路中的电流变小,即电流表的示数变小,故BD错误;AC.由U=IR知道,R0 两端的电压变小,由于串联电路中总电压等于各分电压之和,所以,R两端的电压变大,即电压表的示数变大,故A错误、C正确.二、填空题11. 2018年11月,我国对“人造太阳”研究有了重大突破,等离子体中心电子温度达到一亿摄氏度.“人造太阳”利用氢核________(选填“裂”或“聚”)变来获得巨大能量.天然气是城市家庭常用的能源,天然气是________(选填“可再生”或“不可再生”)能源.【答案】 (1). 聚 (2). 不可再生【解析】【详解】由较轻的原子核聚合成较重的原子核时,会释放出巨大的能量,这是太阳内部每时每刻进行的核聚变反应;天然气和煤、石油一样都属于化石能源,是不可再生能源.12. 人们在使用手机时,芯片上晶体管中的电阻会发热,是将电能转化为_____能;手机通话过程中,是利用_____来传递信息的.【答案】 (1). 内 (2). 电磁波【解析】【详解】电流流过导体时会产生热量,这是电流的热效应;人们在使用手机时,芯片上晶体管中的电阻会发热,芯片的温度升高,内能增加;手机是靠发射和接收电磁波来工作的.13. 真空中的光速是宇宙间最快的速度,其大小是_____m/s,电视机遥控器的前端有一个发光二极管,按下不同的键时,可以发出不同的_____,以实现对电视机的控制.【答案】 (1). 3×108 (2). 红外线【解析】【详解】光在真空中的传播速度为c=3×108m/s;红外线还可以用来进行遥控,电视机遥控器的前端有一个发光二极管,按下不同的功能键时,可以发出不同的红外线,来实现对电视机的遥控.14. 1975年2月,中国海城的动物观察员观察到大量的蛇和蚯蚓纷纷在寒冷的冬季逃离温暖的冬眠洞穴,这是由于动物接收到了地震产生的____________(选填“超声波”或“次声波”)。科学家根据这一现象首次在人类历史上成功预测了一场大地震。超声波与次声波在空气中的传播速度__________(选填“相同”或“不同”)【答案】 (1). 次声波 (2). 相同【解析】【详解】[1]火山爆发、地震、台风等都能产生次声波,这种声波可以绕过较大的障碍物传播的很远,人感觉不到,但有些动物能感觉到。[2]不同的声波在同样的环境条件下,其传播的速度相同,所以超声波与次声波在空气中的传播速度相同。15. 潜水艇在水面下匀速下潜过程中(假定海水的密度不变),受到的浮力__________选填“变大”、“不变”或“变小”),潜水器下表面受到的压强________(选填“变大”、“不变”或“变小”)。【答案】 (1). 不变 (2). 变大【解析】【详解】[1]潜水器在水面下匀速下潜,海水的密度不变,潜水器浸没在水中,其排开水的体积不变,根据F浮=ρ液gV排可知,潜水器受到的浮力不变。[2]由于潜水器在水中的深度逐渐增加,所以根据公式p=ρ液gh可知,潜水器受到的压强增大。16. 在一标准大气压下,把体积为2L,温度为20℃的水烧至沸腾,水至少需要吸收_______J的热量。[c水=4.2×103J/(kg·℃)]【答案】6.72×105【解析】【详解】水的体积为水的质量水吸收热量17. 体温计及使用过程中用到的物理知识有__________ 、________等。【答案】 (1). 液体热胀冷缩 (2). 热传递(或热平衡)【解析】【详解】[1][2]体温计属于温度计的一种,是通过液体的热胀冷缩的原理工作的,体温计内部用水银制成,是因为水银是热的良导体,所以是利用的热传递。三、作图、实验与探究题18. 自行车尾灯的反光原理如图所示.请完成反射光路,并标出反射角度数.( )【答案】【解析】【详解】先作法线,由图可知入射角为60°,则反射角
为60°,作出对应反射光线,又由于镜子转角
为90°,则可得到第二次入射角为30°,再次
做法线,得第二次反射角为30°,作出第二次
反射光线.19. 如图所示,根据通电螺线管的“N”“S”极,判断并标出电源“+”“-”极和静止的小磁针的“S”“N”极.【答案】【解析】由图知道,通电螺线管的右端为S极,根据同名磁极相互排斥,异名磁极相互吸引知道,小磁针的左端为N极、右端为S极;由右手螺旋定则知道,螺线管中电流由右侧流入、左侧流出,所以电源的右侧为正极、左侧为负极,如图:点睛:本题考查的是右手螺旋定则及磁极间的相互作用,需要熟练应用右手螺旋定则判断磁极或电流方向.20. 某兴趣小组用如图所示的器材“探究平面镜成像的特点”.实验中蜡烛放在水平面上,玻璃板竖直放罝.请回答下列问题.(1)用透明玻璃板代替平面镜的目的是________.应选择________(选填“薄”或“厚” )玻璃板进行实验.(2)将点燃的蜡烛A放在玻璃板前5cm处,小丽沿垂直板面方向将A以5cm/s的速度远离玻璃板,2s后放稳.则未点燃的蜡烛B与A相距________cm才能与A的像完全重合.(3)将光屏放到像的位罝,光屏上________(选填“能”或“不能” )承接到像.(4)若玻璃板上端向左倾斜(如右图),蜡烛A在玻璃板中成像的位置会____(选填“偏高”或“偏低”).【答案】 (1). 确定像的位置 (2). 薄 (3). 30 (4). 不能 (5). 偏高【解析】【详解】(1)玻璃板透明,用其来代替平面镜,虽然成像不如平面镜清晰,但却能在观察到A蜡烛像的同时,也能观察到B蜡烛,巧妙地解决了像的位置不易确定的问题,这种方法是等效替代法;为了减小误差,实验中应选用薄玻璃板进行实验;(2)小丽沿垂直板面方向将A以5cm/s的速度远离玻璃板,像的大小不变,由 ,可得A蜡烛移动的距离 =5cm/s×2s=10cm,此时A蜡烛距平面镜的距离s′=5cm+10cm=15cm,根据像与物体到平面镜的距离相等可得:B蜡烛应与A相距15cm+15cm=30cm,这样才能与A的像完全重合;(3)因为光屏只能接收实像,不能接收虚像,所以移去蜡烛B,并在其所在位置上放一光屏,光屏不能接收到的烛焰的像,从而说明平面镜成的像是虚像,由平面镜的成像特点,像物关于镜面对称可知:玻璃板如果不竖直,蜡烛A的像偏高.21. 物理小组进行了如下实验测量叶腊石的密度。(1)将天平放在________桌面上,游码放在标尺左端零刻度线处,发现指针静止时如图甲所示,应将天平的平衡螺母向_________端调,使横梁平衡;(2)如图乙所示,叶腊石的质量为________g;(3)将叶腊石放入盛有50mL水的量筒中,静止时液面如图丙所示,则叶腊石的密度为______kg/m3;(4)细心的宁宁发现他测量使用的其中一个砝码磨损,因此判断得到的密度值______(选填“偏大”“不变”或“偏小”);(5)宁宁根据多次所测数据,在图丁上描出对应的点(用“*”表示),接着他又换用另一石块重复了上述实验,将所测数据在图上又描出了对应的点(用“·”表示);由图像可以判断ρ叶腊石_______(选填“大于”“等于”或“小于”) ρ石块。【答案】 (1). 水平 (2). 右 (3). 27.4 (4). 2.74×103 (5). 偏大 (6). 大于【解析】【详解】(1)[1][2]将天平放在水平桌面上,游码放在标尺左端零刻度线处,由图甲可知,测量前指针偏向分度盘的左侧,说明左盘偏重,应将天平的平衡螺母向右移动,直到指针指在分度盘的中央。(2)[3]如图乙所示,标尺的分度值是0.2g,叶蜡石的质量m=20g+5g+2.4g=27.4g(3)[4]叶蜡石的体积V=60mL-50mL=10mL=10cm3叶蜡石的密度ρ==2.74g/cm3=2.74×103kg/m3(4)[5]砝码磨损后质量减小,测量石块的质量偏大,根据密度公式ρ=可知叶蜡石的密度偏大。(5)[6]同种物质的质量与体积成正比,即质量与体积的图象为一条过原点的直线,根据两种点分别做出图象,如图所示:由图可知,当体积相同时,叶腊石的质量大于另一石块的质量,由ρ=可得ρ叶腊石>ρ石块22. 在“测量小灯泡的电功率”实验中,小丹设计了如图甲所示的电路图,已知小灯泡的额定电压为2.5V,滑动变阻器规格为“20Ω 1A”,电源是由2节新干电池串联组成。(1)用笔画线代替导线,帮助小丹按电路图甲将图乙电路连接完整;(要求导线不交叉)( )(2)闭合开关前,应将滑动变阻器滑片置于___________端(填字母);(3)连接好电路后,闭合开关,发现小灯泡不发光,电流表有示数,电压表无示数,则电路故障可能是________________________;(4)排除故障后,缓慢移动滑动变阻器的滑片,使电压表的示数为2.5V,电流表示数如图丙所示为_____A,则小灯泡的额定功率为_________W,此时灯丝的电阻为_______Ω;(5)小丹继续测量小灯泡两端电压略高于额定电压时的电功率,滑动变阻器的滑片应向_________(填字母)端调节,观察到小灯泡变亮;(6)下表是小丹根据实验测得多组数据,她通过分析数据发现小灯泡灯丝的电阻是变化的,则影响小灯泡灯丝电阻变化的主要因素是___________________;实验次数12345电压U/V1.01.52.02.53.0电流I/A0.120.160.18 0.22 (7)小丹经过思考,发现用两只电流表和一个阻值为R的定值电阻也可以测出小灯泡的额定功率。她设计的电路如图所示,具体操作是:闭合开关S,调节滑动变阻器使电流表A1的示数为I1时,小灯泡正常发光,此时电流表A2的示数为I2则小灯泡额定功率的表达式为P额=____________(用I1、I2、R0表示)【答案】 (1). (2). A (3). 小灯泡短路(或电压表短路) (4). 0.2 (5). 0.5 (6). 12.5 (7). B (8). 温度 (9). I1R0×(I2-I1)【解析】【详解】(1)[1]根据甲图,变阻器右下接线柱连入电路中,如下图所示:(2)[2]闭合开关前,应将滑动变阻器滑片置于阻值最大处的A端。(3)[3]连接好电路后,闭合开关,电流表有示数,电压表无示数,说明电路为通路,发现小灯泡不发光,则电路故障可能是灯泡短路。(4)[4][5]排除故障后,缓慢移动滑动变阻器的滑片,使电压表的示数为2.5V,电流表示数如图丙所示,电流表选用小量程,分度值为0.02A,电流为0.2A,则小灯泡的额定功率为P=UI=2.5V×0.2A=0.5W[6]由欧姆定律,此时灯丝的电阻为R==12.5Ω(5)[7]测量小灯泡两端电压略高于额定电压时的电功率,即增大灯两端的电压,减小变阻器两端的电压,由分压原理,应减小变阻器的电阻,故滑动变阻器的滑片应向B端调节。(6)[8]根据实验测得的多组数据,通过分析数据发现小灯泡灯丝的电阻是变化的,说明温度是影响小灯泡灯丝电阻变化的主要因素。(7)[9]闭合开关S,调节滑动变阻器使电流表A1的示数为I1时,小灯泡正常发光,此时电流表A2的示数为I2,由欧姆定律得到R0的电压为U0=I1R0根据并联电路电压的规律可知灯的额定电压等于R0两端的电压,由并联电路电流的规律得到通过灯的额定电流I额=I2-I1则小灯泡额定功率的表达式为P额= U0 I额= I1R0×(I2-I1)四、计算题23. 一辆汽车为50km长的新建的平直大桥进行通车测试,如图所示。汽车以最高的限速匀速通过大桥,受到的阻力是总重的0.08倍,全程消耗了4kg的汽油,耗时25min。已知汽车的总质量为1.5t,(g取10N/kg) 由此可计算:(1)牵引力所做的功是多少;(2)牵引力做功的功率是多少;(3)假设每个轮胎与桥面的接触面积为0.025m,则汽车静止时对桥面的压强是多少;(4)汽油机的效率是多少?(Q汽油=4.6×107J/kg)【答案】(1)6×107 J;(2)4×104W;(3)1.5×105Pa;(4)32.6%【解析】【详解】(1)汽车总质量m=1.5 t=1.5×103kg汽车的总重力G=mg=1.5×103kg×10 N/kg=1.5×104N汽车受到的阻力是总重的0.08倍,则f=0.08G=0.08×1.5×104N=1.2×103N因匀速通过大桥,所以牵引力F=f=1.2×103N牵引力所做的功W=Fs=1.2×103N×5×104m=6×107J(2)牵引力做功功率(3)静止时,汽车产生的压力 F=G=1.5×104N所以,压强(4)汽油完全燃烧放出的热量:Q放=mq=4 kg×4.6×107J/kg=1.84×108J汽油机的效率答:(1)牵引力所做的功是6×107J;(2)牵引力做功的功率是4×104W;(3)假设每个轮胎与桥面的接触面积为0.025m2,则汽车静止时对桥面的压强是1.5×105Pa。(4)汽油机的效率是32.6%。24. 如图甲是定值电阻R0和有“6V 6W”灯泡L的信息图象,将它们接入图乙所示的电路,其中电源电压不变,滑动变阻器R最大阻值为8Ω,当只闭合开关S、S1,滑片P位于R最右端时,灯泡L的实际功率为lW,求:(1)R0的阻值;(2)灯泡正常发光100s,电流通过灯泡产生的热量;(3)电源电压;(3)电路消耗的最大电功率。【答案】(1)10Ω;(2)600J;(3)6V;(4)9.6W【解析】【详解】(1)根据图甲知,2V时,通过R0的电流为0.2A,根据欧姆定律得R0的电阻(2)灯泡正常发光100s,电流通过灯泡产生的热量等于电流做的功,即(3)当只闭合开关S、S1,滑片P位于R最右端时,灯泡L与R最大值串联,灯泡L的实际功率为lW,由结合图甲可得,此时UL=2V,IL=0.5A根据可得滑动变阻器两端的电压电源电压等于灯泡L的电压与R两端的电压之和,即电源电压为(4)电源电压为6V,当三个开关都闭合,滑动变阻器的滑片在最左端时,电路电阻最小,灯与R0并联,两端电压都为6V,此时功率最大;灯正确工作,功率为6W;R0的功率为电路消耗的最大电功率答:(1)R0的阻值是10Ω;(2)灯泡正常发光100s,电流通过灯泡产生的热量是600J;(3)电源电压是6V;(3)电路消耗的最大电功率是9.6W。【点睛】重点是欧姆定律和电功率计算,注意熟练应用串、并联电路的电压和电流特点,都是电路的最基本规律,另外把电路图读懂是关键,要清楚不同的开关闭合时电路的连接情况。
相关试卷
这是一份精品解析:2020年山东省枣庄市山亭区中考二模物理试题(解析版+原卷板),文件包含精品解析2020年山东省枣庄市山亭区中考二模物理试题解析版doc、精品解析2020年山东省枣庄市山亭区中考二模物理试题原卷版doc等2份试卷配套教学资源,其中试卷共27页, 欢迎下载使用。
这是一份精品解析:2021年山东省东营市广饶县中考第二次模拟考试(九校联考)物理试题(解析版+原卷板),文件包含精品解析2021年山东省东营市广饶县中考第二次模拟考试九校联考物理试题解析版doc、精品解析2021年山东省东营市广饶县中考第二次模拟考试九校联考物理试题原卷版doc等2份试卷配套教学资源,其中试卷共28页, 欢迎下载使用。
这是一份精品解析:2021年山东省东营市垦利区中考二模物理试题(解析版+原卷板),文件包含精品解析2021年山东省东营市垦利区中考二模物理试题解析版doc、精品解析2021年山东省东营市垦利区中考二模物理试题原卷版doc等2份试卷配套教学资源,其中试卷共29页, 欢迎下载使用。
