高考生物一轮课时跟踪检测36《传统发酵技术的应用》(含详解)
展开
这是一份高考生物一轮课时跟踪检测36《传统发酵技术的应用》(含详解),共8页。试卷主要包含了基础题点练等内容,欢迎下载使用。
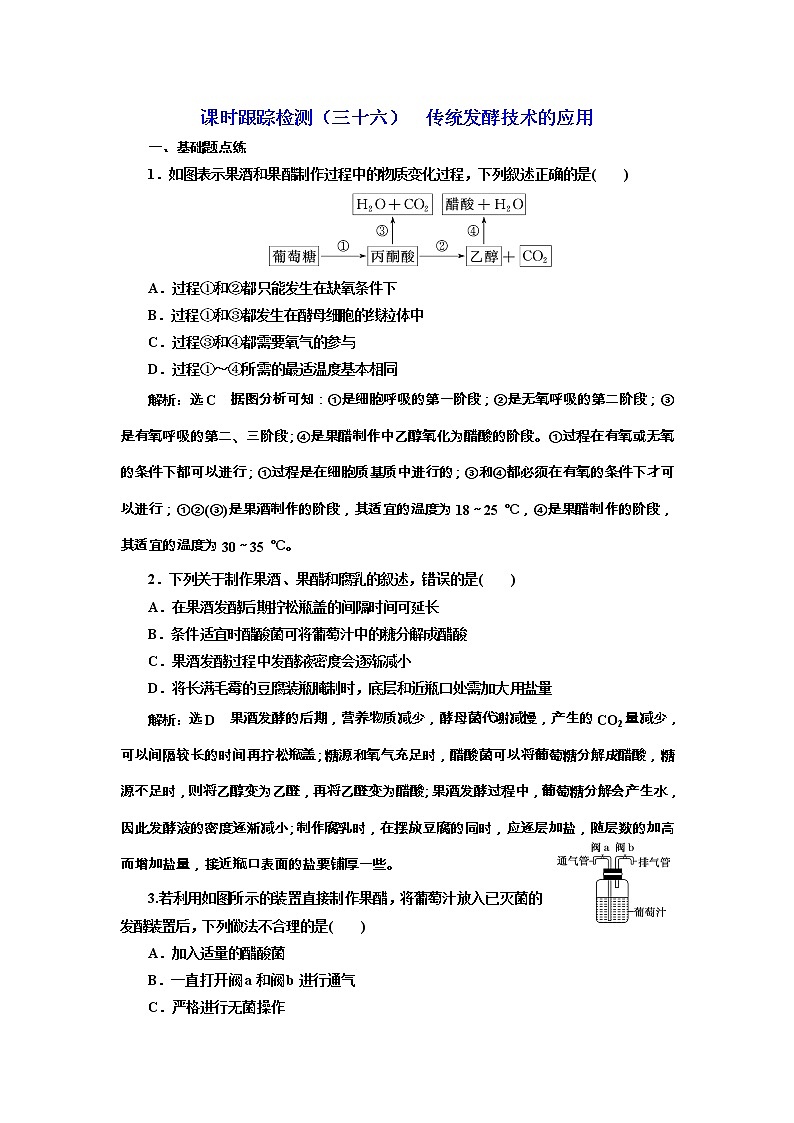
1.如图表示果酒和果醋制作过程中的物质变化过程,下列叙述正确的是( )
A.过程①和②都只能发生在缺氧条件下
B.过程①和③都发生在酵母细胞的线粒体中
C.过程③和④都需要氧气的参与
D.过程①~④所需的最适温度基本相同
解析:选C 据图分析可知:①是细胞呼吸的第一阶段;②是无氧呼吸的第二阶段;③是有氧呼吸的第二、三阶段;④是果醋制作中乙醇氧化为醋酸的阶段。①过程在有氧或无氧的条件下都可以进行;①过程是在细胞质基质中进行的;③和④都必须在有氧的条件下才可以进行;①②(③)是果酒制作的阶段,其适宜的温度为18~25 ℃,④是果醋制作的阶段,其适宜的温度为30~35 ℃。
2.下列关于制作果酒、果醋和腐乳的叙述,错误的是( )
A.在果酒发酵后期拧松瓶盖的间隔时间可延长
B.条件适宜时醋酸菌可将葡萄汁中的糖分解成醋酸
C.果酒发酵过程中发酵液密度会逐渐减小
D.将长满毛霉的豆腐装瓶腌制时,底层和近瓶口处需加大用盐量
解析:选D 果酒发酵的后期,营养物质减少,酵母菌代谢减慢,产生的CO2量减少,可以间隔较长的时间再拧松瓶盖;糖源和氧气充足时,醋酸菌可以将葡萄糖分解成醋酸,糖源不足时,则将乙醇变为乙醛,再将乙醛变为醋酸;果酒发酵过程中,葡萄糖分解会产生水,因此发酵液的密度逐渐减小;制作腐乳时,在摆放豆腐的同时,应逐层加盐,随层数的加高而增加盐量,接近瓶口表面的盐要铺厚一些。
3.若利用如图所示的装置直接制作果醋,将葡萄汁放入已灭菌的发酵装置后,下列做法不合理的是( )
A.加入适量的醋酸菌
B.一直打开阀a和阀b进行通气
C.严格进行无菌操作
D.把发酵装置放到15 ℃的恒温箱中进行发酵
解析:选D 醋酸菌产生醋酸时,最适宜的发酵温度是30~35 ℃。
4.下列关于腐乳制作的叙述,错误的是( )
A.毛霉可利用其体内的酶将豆腐中的蛋白质分解成小分子肽和氨基酸
B.卤汤中酒的含量越高,杂菌繁殖越快,豆腐越易腐败
C.用盐腌制腐乳的过程中,要控制盐的用量,盐的浓度过高会影响口味,过低则不足以抑制杂菌的生长,导致豆腐腐败
D.其制作过程可以表示为:让豆腐上长出毛霉→加盐腌制→加卤汤装瓶→密封腌制
解析:选B 豆类中含量最多的有机物是蛋白质,毛霉等微生物产生的蛋白酶能将豆腐中的蛋白质分解成小分子的肽和氨基酸。卤汤中酒的含量过高,腐乳成熟的时间将会延长;卤汤中酒的含量过低,杂菌繁殖快,可能导致豆腐腐败。
5.家庭制作果酒、果醋和腐乳三种传统发酵食品的共同点是( )
A.菌种均可来自自然环境
B.均需在相同温度下进行发酵
C.均需在无氧环境下发酵
D.发酵过程中微生物的种群密度不断增大
解析:选A 参与果酒制作的微生物是酵母菌,参与果醋制作的微生物是醋酸菌,参与腐乳制作的微生物主要是毛霉,家庭制作果酒、果醋和腐乳的菌种均可来自自然环境;果酒制作的适宜温度是18~25 ℃,果醋制作的适宜温度是30~35 ℃,腐乳制作的适宜温度是15~18 ℃;参与果醋制作的醋酸菌是好氧菌,因此果醋发酵过程是有氧条件;发酵过程中,微生物的种群密度先增大,后保持相对稳定,最后减小。
6.将少量的酵母提取液加入到足量的葡萄汁中进行果酒制作,15 ℃条件下密封保温一段时间之后,检测到反应体系含有少量的酒精。如对上述实验的某个因子进行改动,实验的结果也会发生相应的变化。以下分析正确的是( )
A.增加酵母提取液的量,则产生相同酒精所需的时间延长
B.增加葡萄汁量,则相同时间内酒精浓度升高
C.保温温度提高到23 ℃,则相同时间内酒精浓度升高
D.连续通入无菌空气,则相同时间内酒精浓度升高
解析:选C 葡萄汁足量,增加酵母提取液的量,则产生相同酒精所需的时间缩短;由于葡萄汁已经足量,而酵母提取液的量一定,故增加葡萄汁的量,酒精浓度不会升高;酵母菌进行无氧呼吸产生酒精,连续通入无菌空气不会产生酒精;制葡萄酒时,酒精发酵控制的温度为18~25 ℃,升高温度到23 ℃,相同时间内酒精浓度升高。
二、高考题型练
7.(柳州质检)下面是果酒和果醋制作的实验流程和发酵装置。根据图示回答下列问题:
(1)完成图1中的实验流程_________________________________________________。
(2)图2装置中的充气口在________过程中要关闭,否则可能发生使发酵液变酸的反应________________________________________________________________________
________________________________________________________________________(写出该反应式),
而排气口在该过程中应开放,排气口要通过一个长而弯曲的胶管与瓶身连接,目的是________________________________________________________________________。
(3)葡萄酒呈现红色的原因是________________,重铬酸钾在酸性条件下与酒精反应呈______色。
(4)果酒和果醋的制作分别利用了酵母菌和____________两种微生物的发酵原理,后者在结构上的主要特点是________________________________________________________
________________________________________________________________________。
解析:在酒精发酵阶段,充气口应关闭,否则醋酸菌会将乙醇氧化为醋酸,从而使发酵液变酸。酵母菌为真菌,属于真核生物,醋酸菌为细菌,属于原核生物,两者在结构上的主要区别是有无以核膜为界限的细胞核。
答案:(1)醋酸发酵
(2)酒精发酵 C2H5OH+O2―→CH3COOH+H2O 避免空气中其他微生物进入发酵装置(防止空气中的微生物污染)
(3)红色葡萄皮中的色素溶解在发酵液中 灰绿
(4)醋酸菌 无以核膜为界限的细胞核
8.(泉州一模)请回答下列有关发酵食品制作的问题:
(1)在泡菜腌制的过程中,要注意控制腌制的时间、______和食盐的用量;最后要向坛盖边沿的水槽中注满水,这一操作的目的是________________________________________。
(2)在制作腐乳过程中,所需的微生物来源于____________________;而现代的腐乳生产是在________条件下,将优良的菌种直接接种在豆腐上,这样可以避免其他菌种的污染。
(3)某同学制作蓝莓果醋时,定时通过充气口充气,原因是
________________________________________________________________________。
另一位同学在蓝莓果汁中直接加入某品牌活性酵母,之后先向发酵罐中通入一段时间的无菌空气,通入无菌空气的目的是_____________________________________________。
(4)在蓝莓果酒制作过程中,在变酸的酒的表面观察到的菌膜是由________大量繁殖而形成的,其可在缺少糖源时将乙醇变为________,然后变为醋酸。
解析:(1)在泡菜腌制的过程中,要注意控制腌制的时间、温度和食盐的用量;最后要向坛盖边沿的水槽中注满水,其目的是保证坛内乳酸菌发酵所需的无氧环境。(2)在制作腐乳过程中,所需的微生物来源于空气中的毛霉孢子;现代的腐乳生产是在无菌条件下进行的。(3)果醋的制作,使用的微生物是醋酸菌;醋酸菌是一种好氧菌,在氧气充足的条件下才能进行旺盛的生命活动,当氧气、糖源都充足时,醋酸菌将果汁中的糖分解成醋酸,当氧气充足、缺少糖源时,醋酸菌可以先将乙醇变为乙醛,再将乙醛变为醋酸。由此可知:制作蓝莓果醋时,定时通过充气口充气的原因是醋酸菌是好氧细菌,将乙醇变为醋酸时需要氧气参与。在蓝莓果汁中直接加入某品牌活性酵母后,向发酵罐中通入一段时间的无菌空气,其目的是在有氧条件下,使酵母菌迅速繁殖,数量增加。(4)在蓝莓果酒制作过程中,在变酸的酒的表面观察到的菌膜是由醋酸菌大量繁殖而形成的,其可在缺少糖源时将乙醇变为乙醛。
答案:(1)温度 保证坛内乳酸菌发酵所需的无氧环境
(2)空气中的毛霉孢子 无菌
(3)醋酸菌是好氧细菌,将酒精变为醋酸时需要氧气参与 在有氧条件下,使酵母菌迅速繁殖,数量增加
(4)醋酸菌 乙醛
9.(武昌模拟)鸭梨醋饮属于绿色健康饮品,既保存了鸭梨中的多种氨基酸、维生素、矿物质、有机酸等营养成分,又兼具果醋醒酒护肝、助消化、降低血脂、软化血管等的养生保健功能,深受广大消费者的青睐。下面为鸭梨醋饮的制作流程图,请据图回答问题:
eq \x(新鲜的鸭梨汁)eq \(――→,\s\up7(①))eq \x(果酒)eq \(――→,\s\up7(②),\s\d5( ))eq \x(果醋)―→eq \x(鸭梨醋饮)
(1)果酒的酿造原理是先使酵母菌进行__________,以增加酵母菌的数量,然后再通过__________________获得果酒。
(2)在果酒的自然发酵过程中,起主要作用的是附着在__________上的野生型酵母菌。
(3)酒精发酵时一般将温度控制在18~25 ℃,温度过高时,酵母菌代谢减慢甚至死亡,原因是__________________________________________________。
(4)果醋发酵过程中,适宜的温度为_____________,较高的酒精度通常不适宜进行醋酸发酵,原因是_________________________________________________________________。
(5)酒精发酵后转入醋酸发酵前,除改变温度外,还需调整的发酵条件是____________。
解析:(1)果酒的制作离不开酵母菌,酵母菌在氧气充足时进行有氧呼吸,大量繁殖,在无氧条件下,进行无氧呼吸产生酒精。(2)在果酒的自然发酵过程中,起主要作用的是附着在鸭梨皮上的野生型酵母菌。(3)温度主要影响酶的活性。(4)醋酸菌的最适生长温度为30~35 ℃。酒精浓度过高会抑制醋酸菌的生长和代谢,影响产酸量。(5)醋酸菌是需氧型细菌,发酵时需要通入无菌空气。
答案:(1)有氧呼吸 无氧呼吸 (2)鸭梨皮 (3)温度过高,酶的活性降低或失活 (4)30~35 ℃ 较高浓度的酒精会抑制醋酸菌的生长和代谢,使产酸量下降 (5)通入无菌空气
10.以下是有关泡菜发酵过程中的相关问题,请回答:
(1)蔬菜刚入坛时,其表面带有不抗酸的大肠杆菌和酵母菌等微生物。其中的酵母菌最初的呼吸作用方式是__________,请写出相关反应式:________________________________________________________________________。
(2)到发酵中期,无氧环境形成,乳酸菌开始活跃,并产生大量乳酸,使乳酸积累量达到0.6%~0.8%,pH为3.5~3.8,试分析此时坛内其他微生物的活动情况及原因:________________________________________________________________________
________________________________________________________________________。
(3)发酵后期,乳酸含量继续增加,当达到1.2%以上时,发酵速度逐渐变缓甚至停止,主要原因是___________________________________________。
(4)请在下列坐标图中画出该过程中乳酸菌、乳酸和亚硝酸盐含量的变化趋势。
解析:蔬菜入坛的初期,坛内氧气充足,酵母菌主要进行有氧呼吸产生CO2和H2O。发酵后期发酵速度变缓甚至停止的主要原因是过多的乳酸使pH过低,抑制了乳酸菌的生长。
答案:(1)有氧呼吸 C6H12O6+6O2+6H2Oeq \(――→,\s\up7(酶),\s\d5( ))6CO2+12H2O+能量 (2)其他微生物活动减慢甚至停止,因为pH不适宜 (3)pH过低抑制了乳酸菌的生长 (4)如图所示:
11.(2018·泰安模拟)利用不同微生物的发酵作用制作食品,历史悠久、惠及民生。请分析回答下列问题:
(1)腐乳制作的流程是:让豆腐上长出__________→加盐腌制→加卤汤装瓶→密封腌制。用盐腌制时,应注意控制____________;配制卤汤时,要使卤汤中酒的含量控制在________%左右。
(2)制作泡菜的原理是___________________________________________________
________________________________________________________________________。
(3)蔬菜在腌制过程中,会产生亚硝酸盐。在__________条件下,亚硝酸盐与对氨基苯磺酸发生____________反应后,与N1萘基乙二胺盐酸盐结合形成____________色染料。将显色反应后的样品与已知浓度的标准液进行目测比较,估算出的亚硝酸盐含量如下图曲线所示,据图可以得出的结论是____________________________________________________
________________________________________________________________________。
解析:(1)腐乳制作的流程是:让豆腐上长出毛霉→加盐腌制→加卤汤装瓶→密封腌制。腐乳制作过程中有多种微生物参与了豆腐的发酵,如青霉、酵母、曲霉、毛霉等,其中起主要作用的是毛霉。用盐腌制时,应注意控制盐的用量;配制卤汤时,要使卤汤中酒的含量控制在12%左右。(2)泡菜的制作离不开乳酸菌,乳酸菌是厌氧细菌,在无氧的环境下大量繁殖,将葡萄糖分解成乳酸。(3)蔬菜在腌制过程中,会产生亚硝酸盐。测定亚硝酸盐含量的原理是在盐酸酸化条件下,亚硝酸盐与对氨基苯磺酸发生重氮化反应后,与N1萘基乙二胺盐酸盐结合形成玫瑰红色染料。由绘制出的亚硝酸盐含量曲线图分析可知,泡菜封坛后亚硝酸盐含量不断增加,至第4 d含量最高,以后逐渐减少。
答案:(1)毛霉 盐的用量 12 (2)乳酸菌在无氧的环境下大量繁殖,将葡萄糖分解成乳酸 (3)盐酸酸化 重氮化 玫瑰红 泡菜封坛一段时间后亚硝酸盐含量不断增加,至第4 d含量最高,以后逐渐减少
12.蓝莓果实中富含花青素等营养成分,具有保护视力、防止脑神经老化、强心、抗癌、软化血管、增强机体免疫等功能。下面是获取蓝莓花青素、蓝莓酒和蓝莓醋的流程。结合所学知识,回答下列问题:
(1)获取蓝莓果汁时加入果胶酶能将果胶分解成可溶性的____________,使浑浊的果汁变得澄清。蓝莓花青素(在中性或碱性溶液中不稳定,在60 ℃以下热稳定性较好)的提取可用溶剂萃取法,考虑到色素提取液作为食品添加剂的安全性问题,在下述方案中,你认为较好的方案是________(填字母)。
A.清水+甲醇 B.盐酸+乙醇
C.柠檬酸+丙酮D.柠檬酸+乙醇
含花青素的粗品经真空干燥(可使水的沸点降至40 ℃)制成成品,采用该方法的主要原因是________________________________________________________________________。
(2)酿制蓝莓酒时,一般要先通气的目的是________________________________。通常不需要对蓝莓进行严格的消毒处理,是因为在缺氧、呈酸性的发酵液中________________________________________。醋酸菌将乙醇变为醋酸的环境条件是糖源________(填“充足”或“缺少”)。酿制成功的蓝莓果酒如果暴露在空气中会逐渐出现醋酸味,气温高的夏天更易如此,其原因是_____________________________________________
。
(3)若蓝莓果汁中已含有醋酸菌,在蓝莓果酒发酵旺盛时,醋酸菌能否将果汁中的糖发酵为醋酸?__________,说明原因:_______________________________________________。
为鉴定蓝莓果醋是否酿制成功,除可以通过观察菌膜、尝、嗅之外,还可以通过检测____________________作进一步的鉴定。
解析:(1)果胶酶可将蓝莓果汁中的果胶分解成可溶性的半乳糖醛酸,使浑浊的果汁变得澄清。根据题干信息,蓝莓花青素在中性或碱性溶液中不稳定,故应用酸性溶液提取,考虑到食品添加剂的安全性问题,适宜选用柠檬酸+乙醇作为提取剂;花青素在60 ℃以下热稳定性较好,真空干燥可使水的沸点降低,从而避免温度过高导致花青素分解。(2)酿制蓝莓酒时先通气有利于酵母菌大量繁殖。通常不需对蓝莓进行严格的消毒处理,是因为绝大多数微生物在缺氧、酸性环境中生长受抑制。在糖源不足的情况下,醋酸菌在有氧条件下可以将果酒发酵成果醋。醋酸菌是好氧细菌,最适生长温度为30~35 ℃,所以酿制成功的蓝莓果酒如果暴露在空气中会导致醋酸菌大量生长而逐渐出现醋酸味。(3)如果果汁中已含有醋酸菌,在果酒发酵旺盛时,醋酸菌不能将果汁中的糖发酵为醋酸,因为果酒发酵是在缺氧环境中进行的,而醋酸菌是好氧菌,果酒发酵时的缺氧环境能抑制醋酸菌生长。果醋是否酿制成功可以通过观察菌膜、尝、嗅,以及检测发酵前后的pH进行判断。
答案:(1)半乳糖醛酸 D 避免干燥时温度过高导致花青素分解 (2)让酵母菌在有氧条件下大量繁殖 绝大多数微生物无法适应这一环境而受抑制 缺少 醋酸菌是好氧细菌,最适生长温度为30~35 ℃(夏天温度较高),导致醋酸菌大量生长产生醋酸 (3)不能 果酒发酵时的缺氧环境能抑制醋酸菌生长 发酵前后的pH
相关试卷
这是一份高考生物一轮课时跟踪检测29《免疫调节》(含详解),共8页。试卷主要包含了选择题,非选择题等内容,欢迎下载使用。
这是一份高考生物一轮课时跟踪检测24《生物的进化》(含详解),共9页。试卷主要包含了选择题,非选择题等内容,欢迎下载使用。
这是一份高考生物一轮课时跟踪检测09《ATP与细胞呼吸》(含详解),共8页。试卷主要包含了选择题等内容,欢迎下载使用。

