


还剩4页未读,
继续阅读
所属成套资源:高考历史一轮复习课时规范练(含详解)
成套系列资料,整套一键下载
高考历史一轮复习课时规范练04《明清君主专制制度的加强》(含详解)
展开
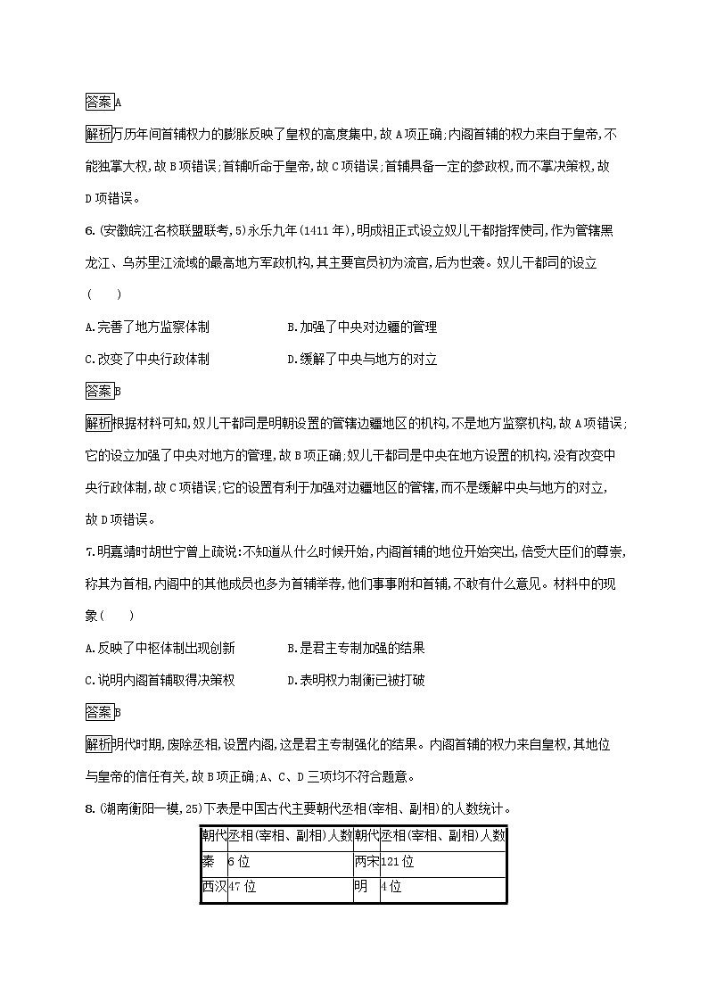
这是一份高考历史一轮复习课时规范练04《明清君主专制制度的加强》(含详解),共7页。试卷主要包含了选择题,非选择题等内容,欢迎下载使用。
相关试卷
高考历史一轮复习考点规范练4明清君主专制的加强含解析新人教版:
这是一份高考历史一轮复习考点规范练4明清君主专制的加强含解析新人教版,共4页。试卷主要包含了据明史记载,清代政府发布最高命令分为两种,阅读材料,完成下列要求等内容,欢迎下载使用。
高考历史一轮复习考点规范练4明清君主专制的加强含解析新人教版:
这是一份高考历史一轮复习考点规范练4明清君主专制的加强含解析新人教版,共5页。试卷主要包含了据明史记载,清代政府发布最高命令分为两种,阅读材料,完成下列要求等内容,欢迎下载使用。
2023年高考历史一轮复习课时练03《明清君主专制制度的加强》(含答案):
这是一份2023年高考历史一轮复习课时练03《明清君主专制制度的加强》(含答案),共6页。试卷主要包含了选择题,非选择题等内容,欢迎下载使用。
