


还剩3页未读,
继续阅读
所属成套资源:高考历史三轮冲刺考卷题型抢分练:专题强化训练(含详解)
成套系列资料,整套一键下载
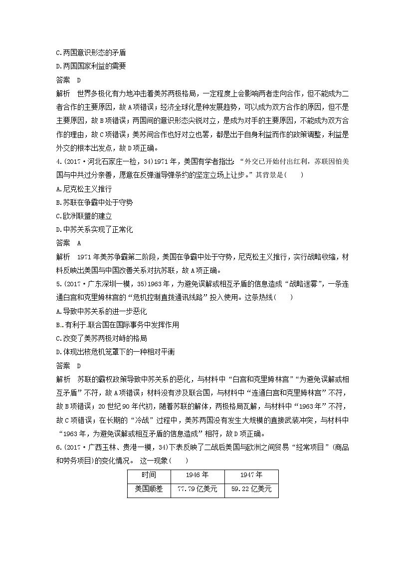
高考历史三轮冲刺考卷题型抢分练:专题强化训练 训练16《二战后的全球化时代》(含详解)
展开
这是一份高考历史三轮冲刺考卷题型抢分练:专题强化训练 训练16《二战后的全球化时代》(含详解),共6页。试卷主要包含了选择题,非选择题等内容,欢迎下载使用。
相关试卷
高考历史三轮冲刺考卷题型抢分练:专题强化训练 训练23《中外历史人物评说》(含详解):
这是一份高考历史三轮冲刺考卷题型抢分练:专题强化训练 训练23《中外历史人物评说》(含详解),共5页。
高考历史三轮冲刺考卷题型抢分练:专题强化训练 训练18《改革开放前的中国》(含详解):
这是一份高考历史三轮冲刺考卷题型抢分练:专题强化训练 训练18《改革开放前的中国》(含详解),共6页。试卷主要包含了选择题,非选择题等内容,欢迎下载使用。
高考历史三轮冲刺考卷题型抢分练:专题强化训练 训练12《甲午战后的中国》(含详解):
这是一份高考历史三轮冲刺考卷题型抢分练:专题强化训练 训练12《甲午战后的中国》(含详解),共6页。试卷主要包含了选择题,浙江省杭州府,非选择题等内容,欢迎下载使用。