


2022年中考化学一轮复习必练真题 专题07元素周期表及核外电子排布
展开
这是一份2022年中考化学一轮复习必练真题 专题07元素周期表及核外电子排布,共22页。试卷主要包含了选择题等内容,欢迎下载使用。
【提分必备】2022年中考化学一轮复习必练真题
专题07 元素周期表及核外电子排布
一、选择题(每小题只有一个最符合题目要求的选项)
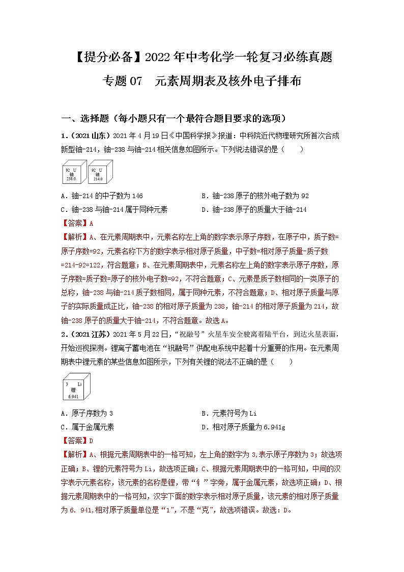
1.(2021山东)2021年4月19日《中国科学报》报道:中科院近代物理研究所首次合成新型铀-214,铀-238与铀-214相关信息如图所示。下列说法错误的是( )
A.铀-214的中子数为146 B.铀-238原子的核外电子数为92
C.铀-238与铀-214属于同种元素 D.铀-238原子的质量大于铀-214
【答案】A
【解析】A、在元素周期表中,元素名称左上角的数字表示原子序数,在原子中,质子数=原子序数=92,元素名称下方的数字表示相对原子质量,中子数=相对原子质量-质子数=214-92=122,符合题意;B、在元素周期表中,元素名称左上角的数字表示原子序数,原子序数=质子数=原子的核外电子数=92,不符合题意;C、元素是质子数相同的一类原子的总称,铀-238与铀-214质子数相同,属于同种元素,不符合题意;D、相对原子质量与原子的实际质量成正比,铀-238的相对原子质量为238,铀-214的相对原子质量为214,故铀-238原子的质量大于铀-214,不符合题意。故选A。
2.(2021江苏)2021年5月22日,“祝融号”火星车安全驶离着陆平台,到达火星表面,开始巡视探测。锂离子蓄电池在“祝融号”供配电系统中起着十分重要的作用。在元素周期表中锂元素的某些信息如图所示,下列有关锂的说法不正确的是( )
A.原子序数为3 B.元素符号为Li
C.属于金属元素 D.相对原子质量为6.941g
【答案】D
【解析】A、根据元素周期表中的一格可知,左上角的数字为3,表示原子序数为3;故选项正确;B、锂的元素符号为Li,故选项正确;C、根据元素周期表中的一格可知,中间的汉字表示元素名称,该元素的名称是锂,带“钅”字旁,属于金属元素,故选项正确;D、根据元素周期表中的一格可知,汉字下面的数字表示相对原子质量,该元素的相对原子质量为6. 941,相对原子质量单位是“1”,不是“克”,故选项错误。故选:D。
3.(2021新疆)如图是元素周期表中氢、氧两元素的相关信息。下列说法错误的是( )
A.氢原子的核内质子数为1 B.氧的原子序数为8
C.氢的相对原子质量为1.008 D.氢元素与氧元素只能形成一种化合物
【答案】D
【解析】A、在元素周期表中,元素名称左上角的数字表示原子序数,故氢的原子序数为1,原子序数=质子数=1,不符合题意;B、在元素周期表中,元素名称左上角的数字表示原子序数,故氧的原子序数为8,不符合题意;C、在元素周期表中,元素名称下方的数字表示相对原子质量,故氢的相对原子质量为1.008,不符合题意;D、氢元素与氧元素能形成多种化合物,如水、过氧化氢等,符合题意。故选D。
4.(2021湖南)在元素周期表中,“钡”的信息如图所示,图中不能直接体现的信息是( )
A.中子数 B.元素符号 C.原子序数 D.相对原子质量
【答案】A
【解析】元素周期表小方格左上方数字表示原子序数,右上方表示元素符号,下方表示相对原子质量,不能直接体现的信息是中子数,故填:A。
5.(2021广东)2021年3月,三星堆遗址出士了黄金面具残片,结合如图,下列说法正确的是( )
A.金的元素符号是AU B.金原子的质子数是79
C.金原子的核外电子数是118 D.金的相对原子质量是197.0g
【答案】B
【解析】A、金的元素符号是Au,A错误。B、元素周期表小方格左上方数字表示原子序数,原子序数=质子数,故金原子的质子数是79,B正确。C、在原子中,核外电子数=质子数,金原子的核外电子数是79,C错误。D、相对原子质量单位“1”不是“g”,D错误。故选:B。
6.(2021北京)制作景泰蓝的釉料中常含钴元素。钴元素在元素周期表中的信息如下图。下列有关钴元素的说法不正确的是( )
A.原子序数是27 B.属于非金属元素
C.元素符号是Co D.相对原子质量为58.93
【解析】(1)A、周期表小方格左上方数字表示原子序数,A正确。B、钴带“钅”属于金属元素,B错误。C、周期表小方格右上方表示元素符号,C正确。D、小方格下方数字表示相对原子质量,D正确。故选:B。
7.(2021湖南)据报道,一种新型铝离子电池,比现今普遍使用的锂离子电池具有更加优良的性能,未来,该铝离子电池或将成为下一代高性价比电池的理想选择,下图是元素周期表中锂、铝两种元素的有关信息,下列说法不正确的是( )
A.锂、铝元素在周期表中分别位于第二、三周期 B.相对原子质量铝比锂多20.039g
C.锂、铝两种元素都是金属元素 D.核外电子数Al3+比Li+多8
【答案】B
【解析】A、锂核外有2个电子层,属于第二周期,铝核外有3个电子层,属于第三周期,此选项表述正确;B、相对原子质量的单位是“1”,不是“g”,此选项表述不正确;C、锂、铝两种元素都带“钅”字旁,都是金属元素,此选项表述正确;D、Al3+是铝原子失去3个电子得到的,故核外有10个电子,Li+是锂原子失去1个电子得到的,故核外有2个电子,即Al3+的核外电子数比Li+多8,此选项表述正确。故选B。
8.(2021天津)我国北斗三号全球卫星导航系统应用了高精准度的铷原子钟,右图为铷在元素周期表中的部分信息,下列有关铷的说法正确的是( )
A.属于非金属元素 B.元素符号是Rb
C.相对原子质量为85.47g D.铷原子的最外层电子数为37
【答案】B
元素周期表信息图中,元素名称的左上角的数字为元素的原子序数,右上角为元素符号,中间的汉字表示元素名称,下边是元素的相对原子质量。
【解析】A、铷元素汉字名称中,有“钅”字旁可知,该元素属于金属元素,错误;B、铷的元素符号是Rb,正确;C、铷的相对原子质量为85.47,错误;D、原子中,原子序数=质子数=核外电子数,故核外电子数为37,而不是最外层电子数为37,错误。故选B。
9.(2021海南)我国北斗卫星导航系统应用了铷原子钟。如图是铷在元素周期表中的信息。下列有关铷的说法正确的是( )
A.属于非金属元素 B.原子的质量是85.47g
C.元素符号为Rb D.原子核内有37个中子
【答案】C
【解析】A、由“金”字旁可知,铷属于金属元素,不符合题意;B、在元素周期表中,元素名称下方的数字表示相对原子质量,相对原子质量是一个比值,单位为“1”,常省略不写,故铷原子的相对原子质量为85.47,不是原子质量,不符合题意;C、在元素周期表中,元素名称右上角的符号表示元素符号,故元素符号为Rb,符合题意;D、在元素周期表中,元素名称左上角的数字表示原子序数,原子序数=质子数=37,中子数=相对原子质量-质子数=85-37=48,不符合题意。故选C。
10.(2021江苏苏州)硅元素在元素周期表中的信息如图所示,下列说法正确的是( )
A.硅属于金属元素 B.硅原子核内有14个质子
C.硅元素的相对原子质量为28.09g D.硅元素是地壳中含量最高的元素
【答案】B
元素周期表信息图中,元素名称的左上角的数字为元素的原子序数,右上角为元素符号,中间的汉字表示元素名称,下边是元素的相对原子质量。
【解析】A、由汉字结构可知,硅元素属于非金属元素,错误;B、原子中质子数=原子序数,硅原子核内有14个质子,正确;C、硅的相对原子质量为28.1,错误;D、硅元素在地壳中含量居第二位,错误。故选B。
11.(2021广东)硅和锗都是良好的半导体材料。已知锗原子序数为32,相对原子质量为72.59。以下说法错误的是( )
A.硅为非金属 B.硅的相对原子质量为28.09
C.①为72.59 D.锗原子是由原子核和核外电子构成的
【答案】C
【解析】A、硅带“石”字旁,属于固态非金属元素,此选项正确;B、根据元素周期表中的一格可知,汉字下面的数字表示相对原子质量,硅元素的相对原子质量为28.09,相对原子质量单位是“1”,不是“克”,此选项正确;C、根据元素周期表中的一格可知,左上角的数字表示原子序数,已知锗原子序数为32,则①为32,此选项错误;D、根据原子的特性,原子是由原子核和核外电子构成的,所以,锗原子是由原子核和核外电子构成的,此选项正确。故选C。
12.(2021湖南)氟元素是人体必需的微量元素,能防治龋齿,它在元素周期表的部分信息及原子结构示意图如图所示。下列说法不正确的是( )
A.氟的相对原子质量是19.00g B.乙图中n值为7
C.氟原子的质子数是9 D.氟是一种非金属元素
【答案】A
本题考查核外电子排布图。
【解析】A、氟的相对原子质量为19.00单位是“1”,故A符合题意;B、原子结构中,质子数等于核外电子数,所以9=2+n,n=7,故B不符合题意;C、氟的质子数为9,故C不符合题意;D、氟是非金属元素,故D不符合题意;故选A。
13.(2021河北)氮化镓是生产5G芯片的关健材料之一、氮的原子结构示意图和镓在元素周期表中的信息如图所示,下列说法错误的是( )
A.镓是金属元素 B.氮原子的核内质子数为7
C.镓元素的相对原子质量是69.72g D.氮化镓中氮元素的化合价为-3价
【答案】C
【解析】A、镓元素带“钅”字旁,属于金属元素,选项说法正确;B、由氮的原子结构示意图可知,圆圈内的数字表示质子数,所以氮原子的核内质子数为7,选项说法正确;C、根据元素周期表中一格的信息可知,元素名称下方数字表示相对原子质量,镓元素的相对原子质量是69.72,单位是“1”,不是“g”,选项说法不正确;D、由氮的原子结构示意图可知,氮原子的最外层电子数为5,大于4,在化学反应中易得到电子,而形成带3个单位负电荷的阴离子,在化合物中氮元素的化合价为-3价,选项说法正确。故选C。
14.(2021湖北)“宏观一微观一符号”是学习化学的重要内容和方法。甲图表示镓在元素周期表中的部分信息和核外电子排布情况,乙图A、B、C表示部分原子核外电子排布情况,据图所得信息描述正确的是( )
A.镓的相对原子质量为69.72g B.镓是一种金属元素
C.图C表示的是( )一种阳离子 D.氯化镓的化学式为GaCl2
【答案】B
【解析】A、根据元素周期表一格的信息可知,元素名称下方的数字表示相对原子质量,镓的相对原子质量为69.72,相对原子质量单位是“1”,不是“g”,A错误;B、镓带“钅”字旁,属于金属元素,B正确;C、图C中核电荷数为17,小于核外电子数2+8+8=18,属于阴离子,C错误;D、镓最外层电子数是3,容易失去3个电子,形成带3个单位正电荷的阳离子,在化合物中化合价为+3价,氯元素化合价为-1价,氯化镓的化学式为GaCl3,D错误。故选B。
15.(2021四川)加碘盐是在食盐中加入一定量的碘酸钾(K1O3),其中碘元素在周期表中的信息及碘原子的结构示意图如图所示,下列说法正确的是( )
A.碘元素是金属元素 B.碘原子的质子数是53
C.图中n的值为5 D.碘原子在反应中一般较易失去电子
【答案】B
元素周期表信息图中,元素名称的左上角的数字为元素的原子序数,右上角为元素符号,中间的汉字表示元素名称,下边是元素的相对原子质量。
【解析】A、由汉字结构可知,碘元素是非金属元素,错误;B、原子中质子数=原子序数,故碘原子的质子数是53,正确;C、原子中质子数=核外电子数,故55=2+8+18+18+n,n=7,错误;D、碘原子最外层电子数为7,大于4,在反应中一般容易得到1个电子,错误。故选B。
16.(2021四川)科学家利用“基因剪刀”技术降低了水稻中砷的含量。结合图示,有关砷的说法正确的是( )
A.属于金属元素 B.中子数为33
C.原子质量为74.92g D.+33表示原子核及核电荷数
【答案】D
【解析】A、砷属于非金属元素,不符合题意;B、中子数=相对原子质量-核电荷数=74.92-33=42(中子数为整数),不符合题意;C、相对原子质量为74.92,不符合题意;D、+33表示原子核及核电荷数,符合题意。故选D。
17.(2021湖北)近日,中国开发出了一种新型量子通信芯片。制备芯片的主要材料是硅,它在元素周期表中的部分信息及原子结构示意图如图所示。下列表述错误的是( )
A.图中a=14 B.硅元素在地壳中含量最多
C.硅元素位于元素周期表第三周期 D.制硅反应原理:,属于置换反应
【答案】B
【解析】A、元素周期表小方格左上方数字表示原子序数,原子序数=质子数=核电荷数,由原子结构示意图可知核电荷数=14,故a=14,A正确。B、氧元素在地壳中含量最多,B错误。C、硅原子核外三个电子层,硅元素位于元素周期表第三周期,C正确。D、单质和化合物反应生成单质和化合物,属于置换反应,D正确。故选:B。
18.(2021黑龙江伊春)根据图中提供的信息判断,下列说法不正确的是( )
A.镉属于金属元素 B.镉的相对原子质量是112.4g
C.镉元素位于元素周期表中第五周期 D.镉原子核内有48个质子
【答案】B
【解析】A、由“钅”字旁可知,镉属于金属元素,不符合题意;B、在元素周期表中,元素名称下方的数字 表示相对原子质量,相对原子质量是一个比值,单位为“1”,常省略不写,故镉的相对原子质量是112.4,符合题意;C、质子数=核外电子数,表示原子,镉原子核外有5个电子层,位于期表中第五周期,不符合题意;D、在原子结构示意图中,圆圈内的数字表示质子数,故镉原子核内有48个质子,不符合题意。故选B。
19.(2021云南)“中东有石油,中国有稀土”。某种稀土元素在元素周期表中的相关信息如图所示,下列说法错误的是( )
A.铒属于金属元素 B.铒的元素符号是Er
C.铒的原子序数为68 D.铒原子的质量为167.3g
【答案】D
【解析】A、铒带“钅”属于金属元素,A正确。B、元素周期表小方格右上方符号为元素符号,铒的元素符号是Er,B正确。C、元素周期表小方格左上方数字表示原子序数,铒的原子序数为68,C正确。D、相对原子质量单位是“1”不是“g”D错误。故选:D。
20.(2021黑龙江)如图所示,下列有关叙述正确的是( )
A.氟的相对原子质量是19.00g B.氮原子的质子数是7
C.钾属于非金属元素 D.氧原子在化学反应中易失去电子
【答案】B
元素周期表信息图中,元素名称的左上角的数字为元素的原子序数,右上角为元素符号,中间的汉字表示元素名称,下边是元素的相对原子质量。
【解析】A、由图可知,氟的相对原子质量是19.00,错误;B、原子结构示意图中,圆圈内的数字为质子数,氮原子的质子数是7,正确;C、由汉字结构可知,钾属于金属元素,错误;D、氧原子最外层电子数为6,大于4,在化学反应中易得到电子,错误。故选B。
21.(2021山东)“芯片”是电子产品的核心部件,氮化镓是制造芯片的材料之一,如图是镓元素(Ga)的原子结构示意图及元素周期表的一部分。下列说法不正确的是( )
A.镓属于金属元素,m=3 B.镓化学性质比较活泼,易形成阳离子Ga+3
C.镓元素的位置应该在Z处 D.镓的最外层电子数与A1相同
【答案】B
【解析】A、由“金”字旁可知,镓属于金属元素,在原子中,质子数=核外电子数,故31=2+8+18+m,m=3,不符合题意;B、由原子结构示意图可知,镓原子的最外层电子数为3,大于4,在化学反应中,容易失去最外层3个电子,从而带上3个单位的正电荷,形成Ga3+,符合题意;C、质子数=原子序数=31,镓是31号元素,位置应该在Z处,不符合题意;D、镓和铝位于同一主族,最外层电子数相同,不符合题意。故选B。
22.(2021湖南)中科学院院士张青莲教授为相对原子质量的测定作出了卓越贡献,他主持测定了铟、铱、锑、铕、铈、铒等几种元素的相对原子质量新值。下图是铒元素在元素周期表中的相关信息。下列说法正确的是( )
A.一个铒原子中含68个中子 B.铒的元素符号为Er
C.铒是一种非金属元素 D.铒元素的相对原子质量为167.3g
【答案】B
【解析】A、在元素周期表中,元素名称左上角的数字表示原子序数,原子序数=质子数=68,故一个铒原子中含68个质子,不是中子,不符合题意;B、在元素周期表中,元素名称右上角的符号表示元素符号,故铒的元素符号为Er,符合题意;C、由“钅”字旁可知,铒属于金属元素,不符合题意;D、在元素周期表中,元素名称下方的数字表示相对原子质量,相对原子质量是一个比值,单位为“1”,常省略不写,故铒元素的相对原子质量为167.3,不符合题意。故选B。
23.(2021湖南)4月16日,我国自主研发出超流氦大型低温制冷装备,打破了发达国家的技术垄断,液氦是制造超低温的“神器”。根据图中信息判断,下列关于氦的说法正确的是( )
A.氦属于金属元素 B.氦的元素符号是He
C.氦的相对原子质量是4.003g D.氦原子容易得到电子
【答案】B
【解析】A、由汉字结构可知,含有“气”字旁,氦元素属于非金属元素,错误;B、氦的元素符号是He,正确;C、氦的相对原子质量是4.003,单位是“1”,不是“g”,错误;D、氦原子核外只有1个电子层,最多填2个电子,故已经达到较为稳定的结构,不容易得失电子,错误。故选B。
24.(2021山东)钛和钛合金被认为是21世纪的重要金属材料。如图是钛元素在元素周期表中的相关信息及原子结构示意图。下列叙述错误的是( )
A.钛属于金属元素 B.钛的相对原子质量为47.87g
C.钛原子中的质子数为22 D.钛原子在化学反应中容易失去电子
【答案】B
【解析】A、由“金”字旁可知,钛属于金属元素,不符合题意;B、在元素周期表中,元素名称下方的数字表示相对原子质量,相对原子质量是一个比值,单位为“1”,常省略不写,故钛的相对原子质量为47.87,符合题意;C、在元素周期表中,元素名称左上角的数字表示原子序数,原子序数=质子数=22,不符合题意;D、钛原子的最外层电子数为2,小于4,在化学反应中,容易失去电子,不符合题意。故选B。
25.(2021四川眉山)2021年3月20日,三星堆遗址考古工作中发现了生锈的铜器,已知铜锈的主要成分为碱式碳酸铜(Cu2(OH)aCO3)。经查阅资料可知铜元素在元素周期表中有如图所示的信息,下列说法正确的是( )
A.乙图中x的值可能为2 B.铜的相对原子质量为63.55g
C.碱式碳酸铜(Cu2(OH)aCO3)中a为2 D.铜是活泼金属,能与稀硫酸发生置换反应
【答案】C
【解析】A、原子中质子数=核外电子数,则乙图中,29=2+8+18+x,x=1,错误;B、铜的相对原子质量为63.55,错误;C、化合物中正负化合价代数和为零,铜元素、氢氧根、碳酸根化合价分别为+2、-1、-2,则(+2)×2+(-1)×a+(-2)=0,a=2,正确;D、铜是不活泼金属,不能与稀硫酸发生置换反应,错误。故选C。
26.(2021重庆)钛合金具有记忆效应,下图为钛元素在周期表中的信息。下列说法错误的是( )
A.钛元素属于金属元素 B.钛原子核内有22个质子
C.钛的元素符号是Ti D.钛元素的原子质量为47.87
【答案】D
【解析】A、由“金”字旁可知,钛元素属于金属元素,不符合题意;B、在元素周期表中,元素名称左上角的数字表示原子序数,原子序数=质子数=22,不符合题意;C、在元素周期表中,元素名称右上角的符号 表示元素符号,故钛的元素符号为Ti,不符合题意;D、在元素周期表中,元素名称下方的数字表示相对原子质量,故钛的相对原子质量为47.87,不是原子质量,符合题意。故选D。
二、非选择题(每空1分)
27.(2021青海)根据下图,回答问题:
(1)硅在北斗导航卫星中有着不可替代的作用,硅原子的质子数是______。
(2)A单质在空气中的体积分数约是______。
(3)写出B与C两种元素组成化合物的化学式______。
【答案】14 78% Na2S
【解析】(1)在元素周期表中,元素名称左上角的数字表示原子序数,原子序数=质子数=14;(2)质子数=原子序数,7号元素是氮元素,A单质是氮气,氮气在空气中的体积分数约是78%;(3)质子数=原子序数,16号元素是硫元素,11号元素是钠元素,钠元素通常显+1价,硫元素通常显-2价,故B与C两种元素组成化合物的化学式:Na2S。
28.(2021黑龙江节选)建立“宏观·微观”之间的联系,是化学学习的重要方法。根据图示回答下列问题:
(1)硒元素被科学家称为“抗癌之王"”,科学界研究发现血硒水平的高低与癌的发生息息相关。图一是硒元素的相关信息:硒原子在化学变化中易______电子(填“得到”或“失去”)。硒元素的相对原子质量是______。
(2)由图二可知:在元素周期表中,钠、镁、铝元素位于同一周期,是因为它们具有相同的______。
(3)科学家发现,利用催化剂可有效消除室内装修材料释放的有害气体甲醛(HCHO)。请根据图三写出反应的化学方程式______。
【答案】得到 78.96 电子层数
本题考查微粒和金属活动性。
【解析】(1)原子的最外层电子数小于4,该原子容易失去电子,大于4时容易得电子,硒原子的最外层电子数为6,因此容易得到电子,根据元素周期表可知,硒原子的相对原子质量为:78.96;(2)电子层数相同,周期数相同,钠镁铝元素都是最外层三个电子层,因此在同一周期;(3)根据题中微粒模型图可知,甲醛和氧气反应生成二氧化碳和水:;
29.(2021宁夏)2020年11月24日,我国用长征五号运载火箭成功发射嫦娥五号探测器,彰显了我国在航天领域取得的巨大成就。长征五号运载火箭用液氧和液氢代替有毒的液体四氧化二氮和液体偏二甲肼做推进剂。在嫦娥五号探测器的热控涂层中,使用了不锈钢高吸收化学转换热控涂层、锂离子电池等有效载荷。嫦娥五号探测器第一次在月球表面展示了以国产高性能芳纶纤维材料为主,采用“高效短流程嵌入式复合纺纱技术”制作的五星红旗。请根据上述材料回答:
(1)锂离子电池所用的锂在元素周期表中的信息和原子结构示意图如图所示,写出从图中获取的信息______(写一条),由图可知锂离子的符号是______。
(2)用液氧和液氢代替液体四氧化二氮和液体偏二甲肼做推进剂的优点是__(写一条)。
(3)嫦娥五号探测器在月球表面展示的五星红旗所用的芳纶纤维材料的类型是______。
【答案】锂的原子序数为3,元素符号为Li,相对原子质量为6.941 Li+ 产物只有水,比较环保,燃烧值高 合成材料
【解析】(1)在元素周期表中,元素名称左上角的数字表示原子序数,元素名称下方的数字表示相对原子质量,元素名称右上角的符号表示元素符号,故锂的原子序数为3,元素符号为Li,相对原子质量为6.941;锂原子最外层电子数为1,小于4,在化学反应中,容易失去最外层1个电子,从而带上一个单位的正电荷,故锂离子为:Li+;(2)用液氧和液氢代替液体四氧化二氮和液体偏二甲肼,氢气燃烧生成水,比较环保,且燃烧值高;(3)芳纶纤维属于合成纤维,属于合成材料。
30.(2021黑龙江)“宏观辨识与微观探析”是化学学科的核心素养之一。请回答下列问题:
(1)从上图A中可知,氮元素的相对原子质量是______,NH3分子中质子数是______。
(2)B~F是五种粒子的结构示意图,F形成离子的符号是______,属于同种元素的粒子是______(填写图片下方的字母,下同),B~F中具有相对稳定结构的粒子是______。
【答案】14.01 10 S2 DE BCD
【解析】(1)在元素周期表中,元素名称下方的数字表示相对原子质量,故氮元素的相对原子质量是14.01;
在元素周期表中,元素名称左上角的数字表示原子序数,原子序数=质子数=7,NH3分子中质子数是:7+3=10;
(2)质子数=原子序数,16号元素是硫元素,硫原子的最外层电子数为6,大于4,在化学反应中,容易得到2个电子,从而带上2个单位的负电荷,故硫离子表示为:S2-;
元素是质子数相同的一类原子的总称,D、E质子数相同,属于同种元素;
B的最外层电子数为2,只有1个电子层,达到了相对稳定结构,C、D的最外层电子数均为8,达到了相对稳定结构,故填:BCD。
31.(2021辽宁铁岭)A~D是不同粒子的结构示意图, E是汞元素在元素周期表中的信息。请根据下列图示回答。
(1)A~D的粒子中共表示_______种元素。
(2)与A化学性质相似的原子是_______。
(3)汞元素的相对原子质量是____,汞元素属于____(填“金属”、“非金属”或“稀有气体”)元素。
【答案】3 C 200.6 金属
【解析】(1)元素是指具有相同质子数的同一类原子的总称,故质子数相同就是同一种元素,质子数不同就是不同的元素,故①填:3;(2)A原子是氦原子,属于稀有气体原子,不易得失电子,B是离子,C是氩原子,也属于稀有气体原子,D是镁原子,易失去电子,故②填:C;(3)汞元素的相对原子质量是200.6,故③填:200.6,汞元素属于金属元素,故④填:金属。
32.(2021吉林)请根据如图回答下列问题。
(1)图中a=______。
(2)碳的相对原子质量为______。
(3)硅原子核外有______个电子层。
(4)碳元素和硅元素的化学性质______。(填“相似”或“不相似”)
【答案】6 12.01 3 相似
【解析】(1)元素周期表中的一格可知:左上角的数字表示原子序数,即质子数,碳的质子数是6,图中a=6;(2)元素周期表中的一格可知:汉字下面的数字表示相对原子质量。碳原子的相对原子质量是12.01;(3)根据核外电子排布图,硅原子有三个电子层;(4)元素的化学性质由原子最外层电子数决定,碳原子和硅原子最外层都是4个电子,因此碳元素和硅元素化学性质相似。
33.(2021湖南)请根据下列元素的信息和原子结构示意图,回答问题。
(1)溴的核电荷数为______;溴元素位于第______周期。
(2)A、B、C、D四种元素中,化学性质最稳定的是______(填元素符号)。
(3)写出由A和D所对应元素组成的化合物的化学式______。
(4)A、B、C、D四种元素中,与溴化学性质相似的是______(填字母)。
【答案】35 4(或四) Ne Na2O B
【解析】(1)在原子结构示意图中,圆圈内的数字表示质子数,质子数=核电荷数=35;溴原子核外有4个电子层,位于第四周期;(2)A、B、C、D中,C的最外层电子数为8,达到了相对稳定结构,质子数=原子序数,10号元素是氖元素,故填:Ne;(3)质子数=原子序数,11号元素是钠元素,钠元素通常显+1价,8号元素是氧元素,氧元素通常显-2价,故由A和D所对应元素组成的化合物的化学式为Na2O;(4)A、B、C、D四种元素中,B与溴原子的最外层电子数相同,都是7,化学性质相似。
34.(2021湖北节选)化学发展史上,中国科学家取得了很多伟大成就。
(1)国际标准贡献者:张青莲教授主持测定了铟的相对原子质量的新值,被采用为国际新标准。铟元素的原子结构示意图和在周期表中信息如图所示。
①图中x=______,铟原子形成的铟离子是______(填符号)。
②铟位于元素周期表中第______周期,相对原子质量为______。
【答案】18 In3+ 五 114.8
【解析】(1)①在原子中,质子数=核外电子数,故49=2+8+x+18+3,x=18;在元素周期表中,元素名称右上角的符号表示元素符号,故铟的元素符号为:In,铟原子的最外层电子数为3,小于4,在化学反应中,容易失去最外层3个电子,从而带上3个单位的正电荷,形成铟离子为:In3+;②铟原子核外有5个电子层,位于元素周期表中第五周期;在元素周期表中,元素名称下方的数字表示相对原子质量,故铟的相对原子质量为114.8;
35.(2021山东)如图是几种元素的粒子结构示意图及元素周期表的一部分。
(1)2021年2月27日,嫦娥五号采集的月壤样品在中国国家博物馆正式展出。月壤中存在着大量的氦-3(氦-3是含有2个质子和1个中子的氦原子),其原子结构示意图为图甲中的______(填序号)。
(2)硒是人体必需微量元素,具有防癌、抗癌作用,其原子结构示意图如图甲中的E,该元素处于元素周期表中第___周期,它与图乙中____(填元素名称)的化学性质相似。
(3)原子序数为13的元素与图甲中D元素组成化合物的化学式是______。
【答案】A 四 氧 AlCl3
【解析】(1)氦-3是含有2个质子和1个中子的氦原子,在原子中,质子数=核外电子数=2,故其原子结构示意图为图甲中的A;(2)由原子结构示意图可知,其原子核外有4个电子层,位于第四周期;硒与氧的最外层电子数相同,都是6,化学性质相似,故填:氧;(3)原子序数为13的元素是铝元素,质子数=原子序数,图甲中D元素是17号元素,是氯元素,铝元素通常显+3价,氯元素通常显-1价,它们形成化合物的化学式为:AlCl3。
36.(2021吉林)根据如图,回答下列问题:
(1)硫原子的质子数为______;
(2)硫原子属于______(选填“金属”“非金属”或“稀有气体”)元素;
(3)硫原子在化学反应中容易______(选填“得到”或“失去”)电子。
【答案】16 ;非金属;得到
【解析】(1)在原子结构中,质子数=核外电子数=原子序数,根据原子结构示意图中可知,硫原子的质子数为16;(2)元素分为金属元素、非金属元素、稀有气体,从元素的名称可知硫是非金属元素;(3)硫原子核外最外层电子数为6,最外层电子数≥4,故在反应中很容易得到电子;
37.(2021山东枣庄)2021年5月15日,中国“天问一号”探测器成功着陆火星,它应用的新型镁锂合金材料是由西安四方超轻材料有限公司自主研发。回答下列问题:
(1)镁锂合金硬度比其纯金属的硬度______(填“大”或“小”)。
(2)图1为镁在元素周期表中的部分信息,则镁的相对原子质量为______。
图2为几种粒子的结构示意图,其中属于同种元素的是______(填序号)与镁元素化学性质相似的是______(填序号)。
(3)锂原子(Li)在反应中易失去1个电子形成锂离子,写出锂离子的符号______。
【答案】大 24.31 ①④ ③ Li+
【解析】(1)合金的硬度一般比其各成分金属的硬度高,故镁锂合金硬度比其纯金属的硬度大;(2)元素周期表中的单元格最下边的数字表示相对原子质量,故镁的相对原子质量为24.31;质子数决定元素的种类,由图2可知①和④的质子数均为12,故二者属于同种元素;最外层电子数决定元素的化学性质,镁元素的最外层电子数为2,故化学性质与其相似的是③;(4)锂原子在反应中易失去1个电子形成锂离子,故其带一个单位的正电荷,数字在前正负号在后,数字1省略,故锂离子的符号为Li+。
38.(2021广西贺州)下图是元素周期表的一部分,根据表格信息回答下列问题。
(1)锂电池在科技领城和日常生活中应用广泛,写出锂的元素符号______。
(2)11号元素与16号元素形成化合物的化学式为______。
(3)某微粒结构示意图如图2所示。若该微粒表示为x2+,则该微粒的符号为______。
(4)元素N、H、O可以组成一种盐,则该盐的化学式为______。
【答案】Li Na2S Mg2+ NH4NO3(或NH4NO2)
【解析】(1)由元素周期表信息可知,锂的元素符号为Li;
(2)11号元素为钠元素,16号元素为硫元素,两者形成化合物为硫化钠,钠元素为+1价,硫元素为-2价,其化学式为Na2S;
(3)根据微粒结构示意图,若该微粒表示为x2+,则该微粒为带2个单位正电荷的阳离子,则其质子数为2+8+2=12,该离子为镁离子,离子符号为Mg2+;
(4)元素N、H、O可以组成一种盐,则该盐为硝酸铵,铵根显+1价,硝酸根显-1价,其化学式为NH4NO3(或亚硝酸铵:NH4NO2)。
39.(2021湖南)中科院已研制出石墨烯芯片,石墨烯芯片的主要成分是碳。请根据下图提供的信息,回答相关问题:
(1)碳是第___________周期的元素;
(2)碳的相对原子质量是___________;
(3)与①化学性质相似的是___________(填序号);
(4)②和④形成化合物的化学式是___________。
【答案】二 12.01 ③ NaCl
【解析】(1)由碳原子结构示意图可知:碳原子核外有两个电子层,原子核外电子层数=周期数,碳是第二周期的元素;(2)有元素周期表碳元素的单元格可知:碳元素名称正下方的数字表示碳原子的相对原子质量,碳的相对原子质量为12.01;(3)原子最外层电子数决定其化学性质,与①化学性质相似的是③;(4)②是钠离子,在化合物中显+1价,④是氯离子,在化合物中显-1价,依据化合物中各元素正负化合价代数和为0,可知②和④形成化合物的化学式是NaCl。
40.(2021湖南)下表为元素周期表的一部分,表中数字表示原子序数。
(1)1号元素原子与17号元素原子相结合形成的化合物的化学式___________;
(2)8号元素的原子结构示意图___________;
(3)12号元素原子形成的离子符号___________。
【答案】HCl Mg2+
【解析】(1)1号元素为氢元素,17号元素为氯元素,它们结合形成的化合物为氯化氢,化学式为:HCl;(2)8号元素是氧元素,原子序数=质子数=原子的核外电子数,故氧原子核外第一层有2个电子,第二层有6个电子,氧原子的原子结构示意图为: ;
(3)12号元素是镁元素,质子数=原子序数=原子的核外电子数,镁原子最外层电子数为2,小于4,在化学反应中,容易失去2个电子,从而带上2个单位的正电荷,故形成的离子符号为:Mg2+。
41.(2021湖南湘潭)1869年,门捷列夫发现了元素周期律,使化学学习和研究变得有规律可循。左图是1至18号元素、右图是38号元素锶(元素符号为Sr)的原子结构示意图:
(1)左图中,X=______。
(2)锶原子在化学反应中容易____(填“得到”或“失去”)电子,形成的离子符号为_____。
(3)你还能发现的规律是:同一周期(横行)从左往右______依次递增(写一种即可)。
【答案】17 失去 Sr2+ 质子数
本题考查元素周期表。
【解析】(1)根据元素周期表,X是氯元素的质子数,所以是17;(2)锶原子的最外层电子数为2,因此锶原子容易失去两个电子变成稳定结构,失去两个电子形成带正电的阳离子:Sr2+;(3)根据题意可知,从左到右,同一周期的质子数依次增加。
42.(2021广西玉林)元素周期表是学习和研究化学的重要工具。如图是元素周期表的一部分,请分析图中信息回答相关问题:
(1)磷元素的相对原子质量为___________,该元素属于___________(填“金属”或“非金属”)元素;根据元素周期表的信息,___________(填“能”或“不能”)找出磷原子的中子数。
(2)在元素周期表中,氪元素排在氩元素的正下方,推测氪气的化学性质比较___________(填“活泼”或“稳定”),从原子结构上分析,其原因是___________。
【答案】(1) ①. 30.97 ②. 非金属 ③. 不能
(2) ①. 稳定 ②. 原子最外层电子数是8
【解析】(1)元素名称下面的数字表示相对原子质量,磷元素的相对原子质量为30.97,该元素属于非金属元素;根据元素周期表的信息,不能找出磷原子的中子数;
(2)在元素周期表中,氪元素排在氩元素的正下方,推测氪气的化学性质比较稳定,从原子结构上分析,其原因是原子最外层电子数是8。
43.(2021广西钦州)下图是元素周期表部分元素的信息,根据所给信息按要求填空。
(1)磷原子的相对原子质量是______,它属于______(填“金属”或“非金属”)元素。
(2)写出8号元素的离子符号______。
(3)写出由五个原子构成且含有10个质子的分子的物质是______(写名称)。
(4)由原子序数为8、11、16三种元素组成的盐是______(写化学式)。
【答案】30.97 非金属 O2- 甲烷 Na2SO4
【解析】(1)在元素周期表中,元素名称下方的数字表示相对原子质量,故磷原子的相对原子质量是30.97;由“石”字旁可知,磷属于非金属元素;(2)8号元素是氧元素,氧离子是氧原子得到2个电子后形成的,氧离子表示为:O2-;(3)由五个原子构成且含有10个质子的分子的物质是甲烷,每个甲烷分子由1个碳原子、4个氢原子共5个原子构成,且每个分子含6+4=10个质子;(4)8号元素是氧元素,11号元素是钠元素,16号元素是硫元素,由原子序数为8、11、16三种元素组成的盐可以是硫酸钠,化学式为:Na2SO4。
44.(2021北海)下图是元素周期表部分元素的信息,根据所给信息按要求填空。
(1)磷原子的相对原子质量是______,它属于______(填“金属”或“非金属”)元素。
(2)写出8号元素的离子符号______。
(3)写出由五个原子构成且含有10个质子的分子的物质是______(写名称)。
(4)由原子序数为8、11、16三种元素组成的盐是______(写化学式)。
【答案】 ①. 30.97 ②. 非金属 ③. O2- ④. 甲烷 ⑤. Na2SO4
【解析】(1)在元素周期表中,元素名称下方的数字表示相对原子质量,故磷原子的相对原子质量是30.97;
由“石”字旁可知,磷属于非金属元素;
(2)8号元素是氧元素,氧离子是氧原子得到2个电子后形成的,氧离子表示为:O2-;
(3)由五个原子构成且含有10个质子的分子的物质是甲烷,每个甲烷分子由1个碳原子、4个氢原子共5个原子构成,且每个分子含6+4=10个质子;
(4)8号元素是氧元素,11号元素是钠元素,16号元素是硫元素,由原子序数为8、11、16三种元素组成的盐可以是硫酸钠,化学式为:Na2SO4。
45.(2021湖南)元素周期表是学习化学的重要工具。下表是元素周期表的一部分,请回答下列问题:
(1)原子序数为11的元素属于______(填“金属”或“非金属”)元素。
(2)原子序数为9的元素的原子结构示意图为______。
(3)地壳中含量最多的元素是______(填元素符号)。
(4)含有原子序数为1、7、17三种元素的化合物的化学式为______。
(5)化学符号2OH-表示的意义为______。
【答案】金属 O NH4Cl 2个氢氧根离子
元素周期表信息图中,元素名称的左上角的数字为元素的原子序数,右上角为元素符号,中间的汉字表示元素名称,下边是元素的相对原子质量。
【解析】(1)原子序数为11的元素为11号钠元素,属于金属元素。(2)原子中质子数=原子序数=核外电子数,原子序数为9的元素为9号元素氟元素,原子核外有2个电子层,每层电子数分别为2、7,原子结构示意图为。(3)地壳中含量最多的元素是氧元素O。(4)原子序数为1、7、17三种元素分别为氢、氮、氯元素,三者可以组成化合物氯化铵,化学式为NH4Cl。(5)表示微粒的个数在微粒前面加对应数字;化学符号2OH-表示的意义为2个氢氧根离子。
46.(2021甘肃定西)新型高导热镁合金常用作电动汽车和消费电子产品的散热器。请根据下图回答有关问题。
(1)由图1可知,镁的相对原子质量为______。
(2)图2为镁离子的结构示意图,则x的数值为______,表示镁离子的符号为______。
(3)以化合价为纵坐标、物质类别为横坐标所绘制的图叫价类二维图。图3为镁的价类二维图,B处的物质类别是______。MgO中镁元素与氧元素的质量比为______。价类二维图中的物质在一定条件下可以相互转化,例如金属镁和水发生反应可以生成A和一种单质,则该反应的化学方程式为______。
【答案】(1) 24.31 (2) 12 (3) Mg2+ (4) 盐 (5) 3﹕2 (6)
【解析】(1)由图1可知:镁元素名称正下方的数字表示镁的相对原子质量,镁的相对原子质量为24.31;
(2)图2为镁离子的结构示意图,由图1元素周期表一格的信息可知,镁原子的质子数为12,则的数值为12,镁原子核外电子排布为2、8、2,镁离子是镁原子失去最外层电子形成的,一个镁离子带2个单位的正电荷,离子的表示方法:元素符号右上方表示:数字在前,正负号在后,数字为“1”时省略不写,镁离子的符号为:Mg2+;
(3)由金属阳离子或铵根离子和酸根离子构成的化合物叫做盐,B处的物质类别是盐,MgO中镁元素与氧元素的质量比为=24:16=3:2;金属镁和水发生反应可以生成A和一种单质,由图3可知:A是碱,且A化合物中镁元素的化合价为+2价,则A的化学式为,该反应的化学方程式为:
相关试卷
这是一份专题31信息给予题-中考化学一轮复习必练真题(全国通用),文件包含专题31信息给予题-中考化学一轮复习必练真题全国通用解析版docx、专题31信息给予题-中考化学一轮复习必练真题全国通用原卷版docx等2份试卷配套教学资源,其中试卷共51页, 欢迎下载使用。
这是一份专题30工业流程-中考化学一轮复习必练真题(全国通用),文件包含专题30工业流程-中考化学一轮复习必练真题全国通用解析版docx、专题30工业流程-中考化学一轮复习必练真题全国通用原卷版docx等2份试卷配套教学资源,其中试卷共54页, 欢迎下载使用。
这是一份专题24 物质的推断-中考化学一轮复习必练真题(全国通用),文件包含专题24物质的推断-中考化学一轮复习必练真题全国通用解析版docx、专题24物质的推断-中考化学一轮复习必练真题全国通用原卷版docx等2份试卷配套教学资源,其中试卷共54页, 欢迎下载使用。
