


所属成套资源:2022杭州高三下学期4月份教学质量检测(二模)及答案(九科)
2022杭州高三下学期4月份教学质量检测(二模)生物含答案
展开
这是一份2022杭州高三下学期4月份教学质量检测(二模)生物含答案,共11页。
考生须知∶
1.本试卷分试题卷和答题卷,满分100 分,考试时间 90分钟。2.答题前,在答题卷密封区内填写学校、班级和姓名。3.所有答案必须写在答题卷上,写在试题卷上无效。4.考试结束,只需上交答题卷。
一、选择题(本大题共25小题,每小题2分,共50分。每小题列出的四个备选项中,只有一个是符合题目要求的,不选、多选、错选均不得分)
1.人类向大气中大量排放煤、石油和天然气燃烧产生的硫和氮的氧化物,会直接导致
A.温室效应B.酸雨形成C.臭氧层破坏D.水体污染
2.油脂不仅是一种良好的储能物质,也是抗低温的保温层。在骆驼体内.大量油脂聚集于背
部形成驼峰。下列叙述错误的是
A.油脂彻底氧化分解可为骆驼提供水分
B.油脂大量聚集不利于维持骆驼体温稳定
C.油脂由甘油和脂肪酸组成,具有不亲水性
D.携带相同能量的油脂和糖,油脂可减轻骆驼的负重
3.下列关于艾滋病和 HIV的叙述,与事实不相符的是
A.艾滋病是一种后天获得性免疫缺乏病
B.艾滋病患者出现痴呆症状与 HIV攻击脑细胞有关
C.HIV能侵入宿主细胞的物质仅是其遗传物质 RNA
D.HIV入侵宿主细胞依赖宿主细胞膜上的特异性受体
4.质膜的流动镶嵌模型强调膜的流动性和不对称性。下列叙述正确的是
A.膜蛋白和磷脂分子在质膜中均可运动,且互不影响
B.质膜具有不对称性的唯一原因是膜蛋白的不对称分布
C.质膜的选择透过性与膜蛋白和磷脂分子均有关联
D.载体蛋白是一类覆盖、镶嵌、贯穿于脂双层的蛋白
5.单细胞生物也存在细胞分化,例如枯草杆菌的营养细胞在恶劣环境中会形成休眠体(芽
孢),条件适宜时会重新形成营养细胞。下列叙述正确的是
A.细胞分化沿着一定的方向进行且不可逆
B.枯草杆菌的营养细胞和芽孢的结构相同
C.枯草杆菌通过细胞分化形成不同的组织
D.该芽孢的形成是基因选择性表达的结果
6.亨廷顿氏舞蹈症患者的 Htt基因中的 CAG序列异常重复,重复次数常达36~40次,表达出的 Ht 蛋白异常,导致神经系统功能退化。从该实例中可以推断的是
A.该变异属于可遗传变异中的染色体畸变
B.患者 Ht基因的表达需要三种RNA参与
C.异常Htt蛋白的氨基酸数量可能会增加
D.异常 Htt基因在染色体上的座位发生改变
7.金鱼身体的透明程度由一对基因T、t控制。普通金鱼(TT)与透明金鱼())交配所得F1均呈半透明状态。下列叙述正确的是
A.F1自交,F2的表现型可以直接反映基因型
B.F1呈现双亲的中间类型,该现象属于共显性
C.金鱼T、t基因的遗传不遵循基因分离定律
D.金鱼T、t基因的本质区别是碱基种类的差异
8.下列关于"泡菜的腌制和亚硝酸盐的测定"实验的叙述,错误的是
A.用热水冲洗泡菜坛以达到消毒的目的
B. 用开水浸泡蔬菜利于胞内营养物流出
C.用蒸馏水冲洗待测泡菜以去除蛋白质
D.用容量瓶进行定容有利于后续的计算
9.下列关于生物进化的叙述,错误的是
A.达尔文将进化归纳为"带有变异的传代"
B.达尔文依据自然选择推测人工选择的存在
C.自然选择可使某细菌种群青霉素抗性增强
D.种群间双向迁移会导致种群内变异量增大
10.某同学在"制作并观察植物细胞有丝分裂的临时装片"活动中,观察到不同分裂时期的细
胞如下图所示。下列叙述正确的是
A.甲所处时期最明显的变化是在细胞质中出现纺锤体
B.乙所处时期染色体的着丝粒与一极发出的纺锤丝相连
C.甲、乙、丙中染色体的行为均有利于核遗传物质均分
D.丁所处时期细胞中核膜核仁解体,染色体变回染色质
11.下丘脑分泌的促甲状腺激素释放激素(TRH)通过调节腺垂体分泌促甲状腺激素(TSH),
影响甲状腺分泌甲状腺激素,甲状腺激素通过反馈调节作用于下丘脑和垂体,维持激素含量稳定。某患者体内有一种免疫球蛋白(TSI),能与TSH竞争受体,导致甲状腺细胞持续分泌甲状腺激素。下列叙述正确的是
A.该患者表现为反应迟钝,智力水平明显低下
B.该患者的TSH和 TRH 含量均高于正常水平
C.该患者的物质代谢和能量转换高于正常水平
D.TSI和TSH竞争的受体分布在垂体细胞表面
12.用愈伤组织中的胚性细胞获得转基因植株的流程如图所示,其中①、②、③表示过程。下列叙述错误的是
A.①过程去除细胞壁可提高②过程中目的基因导入的成功率
B.①过程需要使用甘露醇,用NaCl或蔗糖也可能达到相同效果
C.除了图示途径,植物体细胞杂交也可打破远缘杂交不亲和的障碍
D.原生质体为球形,③过程中细胞胞质分裂的方式与动物细胞类似
13.T4DNA连接酶可将任意2个具有相同粘性末端的 DNA片段连接在一起。该反应过程需
消耗 ATP,其水解产生的腺苷一磷酸(AMP)通过共价键与酶相连,随后 AMP转移至 DNA 片段,进而完成连接反应。下列叙述正确的是
A.T4DNA连接酶的底物种类较多,故其无专一性
B.T4DNA连接酶催化反应后,其组成成分已改变
C.ATP在该反应过程中可能打开两个高能磷酸键
D.T4DNA连接酶需保存于最适温度和 pH条件下
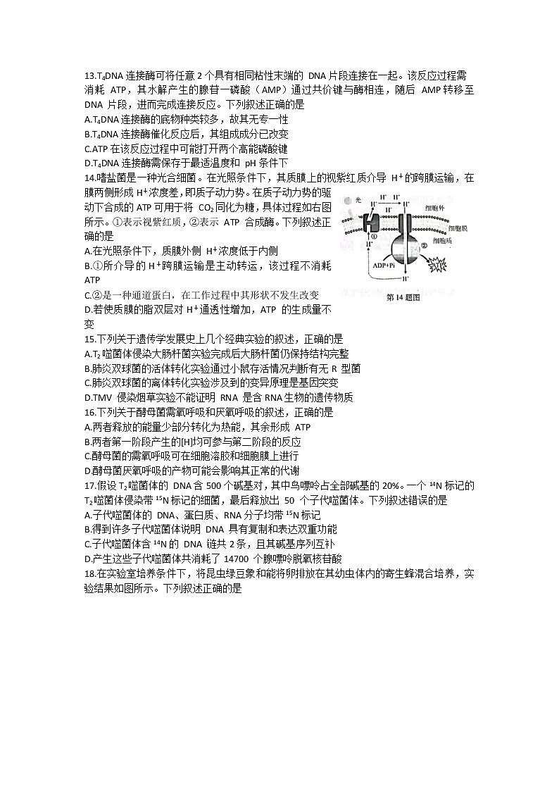
14.嗜盐菌是一种光合细菌。在光照条件下,其质膜上的视紫红质介导 H+的跨膜运输,在膜两侧形成H+浓度差,即质子动力势。在质子动力势的驱动下合成的ATP可用于将 CO2同化为糖,具体过程如右图所示。①表示视紫红质,②表示 ATP 合成酶。下列叙述正确的是
A.在光照条件下,质膜外侧 H+浓度低于内侧
B.①所介导的H+跨膜运输是主动转运,该过程不消耗 ATP
C.②是一种通道蛋白,在工作过程中其形状不发生改变
D.若使质膜的脂双层对H+通透性增加,ATP 的生成量不变
15.下列关于遗传学发展史上几个经典实验的叙述,正确的是
A.T2噬菌体侵染大肠杆菌实验完成后大肠杆菌仍保持结构完整
B.肺炎双球菌的活体转化实验通过小鼠存活情况判断有无R 型菌
C.肺炎双球菌的离体转化实验涉及到的变异原理是基因突变
D.TMV 侵染烟草实验不能证明 RNA 是含RNA生物的遗传物质
16.下列关于酵母菌需氧呼吸和厌氧呼吸的叙述,正确的是
A.两者释放的能量少部分转化为热能,其余形成 ATP
B.两者第一阶段产生的[H]均可参与第二阶段的反应
C.酵母菌的需氧呼吸可在细胞溶胶和细胞膜上进行
D.酵母菌厌氧呼吸的产物可能会影响其正常的代谢
17.假设T2噬菌体的 DNA含500个碱基对,其中鸟嘌呤占全部碱基的20%。一个14N标记的T2噬菌体侵染带15N标记的细菌,最后释放出 50 个子代噬菌体。下列叙述错误的是
A.子代噬菌体的 DNA、蛋白质、RNA分子均带15N标记
B.得到许多子代噬菌体说明 DNA 具有复制和表达双重功能
C.子代噬菌体含14N的 DNA 链共2条,且其碱基序列互补
D.产生这些子代噬菌体共消耗了14700 个腺嘌呤脱氧核苷酸
18.在实验室培养条件下,将昆虫绿豆象和能将卵排放在其幼虫体内的寄生蜂混合培养,实验结果如图所示。下列叙述正确的是
A.寄生蜂在第0~5个世代中种群数量呈"J"形增长
B.寄生蜂是影响绿豆象种群数量波动的外源性调节因素
C. 图中 a 点对应的纵坐标值代表绿豆象的环境容纳量
D.两种生物的种群数量波动与两者之间的正反馈调节有关
19.新冠病毒表面具有多种蛋白,其中 S蛋白与入侵细胞有关,人体能产生对抗 S蛋白的抗
体,从而阻止病毒入侵。人群已普遍接种新冠病毒灭活疫苗(疫苗①)。现利用基因工程将新冠病毒的S蛋白基因和腺病毒重组形成腺病毒载体疫苗(疫苗②),疫苗②可使人体细胞高效表达出S蛋白,能长时间反复刺激免疫系统。下列叙述正确的是
A.两种疫苗均需多次接种,因为单次接种无法产生大量记忆细胞
B.机体接种疫苗②前感染过腺病毒,可能会减弱疫苗的免疫效果
C.机体分别接种疫苗①和疫苗②后,产生的抗体种类完全相同
D.机体分别接种疫苗①和疫苗②后,体内都只发生体液免疫过程
20.为了研究治疗A型流感病毒感染引发肺部炎性损伤的方法,科研人员以免疫小鼠的B淋
巴细胞和骨髓瘤细胞为材料,制备了抗 PA-X蛋白(PA-X蛋白是A 型流感病毒复制需要的一种蛋白)的单克隆抗体。下列有关叙述错误的是
A.制备过程需要用到细胞融合、克隆培养法等技术
B.细胞培养液中可加入胰岛素等物质促进细胞克隆
C.制备过程中几次筛选都只获得产生目标抗体的杂交瘤细胞
D.制备过程可用胰蛋白酶处理使杂交瘤细胞脱落,随后稀释
21.Menkes病是由于ATP7A基因(编码含1500 个氨基酸的ATP7A蛋白)突变导致铜代谢障
碍的伴X染色体隐性遗传病。现有两例患者,例1缺失了19 对碱基,导致ATP7A 蛋白第864 位氨基酸开始改变,并缩短为882个氨基酸;例2缺失了1 对碱基,导致ATP7A 蛋白第1016 位氨基酸开始改变,并缩短为1017个氨基酸。结合上述信息,下列推断最合理的是
A.若例2 碱基缺失位置再缺失2 对碱基,该患者有可能不患病
B.由于例1缺失的碱基比例2多,故例1的症状比例2 更严重
C.两例患者 DNA 上的遗传密码均改变,均出现提前的终止密码子
D.以上案例表明基因突变具有稀有性、多方向性、有害性和可逆性
22.研究人员利用枪乌贼大轴突进行动作电位的传导实验,结果如图所示。其中,刺激位点为a 点或f点,b、c位点接有灵敏电位计。下列叙述正确的是
A.d 位点膜内外电位相同,此时K+外流与 Na+内流速率相等
B.此时e位点 Na+大量内流,引发去极化和反极化过程
C.若适当增加外界溶液的K+浓度,则f位点静息电位绝对值将变大
D.若适当增加外界溶液的 Na+浓度,则灵敏电位计每次偏转的幅度增加
23.某科研小组探究一定浓度的 GA3(赤霉素类)溶液和6-BA(细胞分裂素类)溶液对墨兰花芽形成和提早开花的影响,结果如图所示。据此分析,下列叙述正确的是
A.由甲组数据可知,没有激素调节墨兰也能形成花芽和开花
B.GA3促进墨兰花芽形成和提早开花的效果高于6-BA
C.6-BA 能促进墨兰成花器官细胞的分裂和分化
D.GA3和6-BA协同促进墨兰花芽形成和提早开花,且效果能够累加
24.某二倍体高等动物基因型为 AaXBY,其体内某细胞进行了3次分裂,共产生了8个子细胞,其中子细胞1和子细胞2 的部分染色体组成如图所示。已知分裂过程中仅发生一次异常,且不考虑交叉互换。下列叙述正确的是
A.该异常为染色体数目变异,发生于减数第二次分裂后期
B.这8个子细胞均可成为配子,呈现出4种或5种染色体组成类型
C.该细胞为初级精母细胞,分裂过程中发生了基因重组
D.图中子细胞2与正常配子受精,发育得到的个体为三体
25.为科学栽培草珊瑚,科学家对草珊瑚分别进行全光照(L0)、50%(L50)、70%(L70)、90%
(L90)遮光处理,120天后测定光合作用相关指标,结果如下图所示。气孔导度越大,气孔的开放程度就越大。下列叙述正确的是
A.经长期遮光,草珊瑚中与光合作用有关的结构和成分都不变
B.若8∶00时增加光照强度,则 L70处理下的净光合速率将减小
C.中午净光合速率较小是蒸腾作用强,气孔导度减小引起的
D.14∶00 后,净光合速率逐渐减小不受到胞间 CO2浓度的限制
二、非选择题(本大题共5小题,共50分)
26.(7分)我省某乡镇利用原有的自然资源开发打造成劳动教育基地,该基地包括农耕园、渔趣园、放牧园等若干个功能区块。回答下列问题∶
(1)农耕园主要种植水稻和蔬菜,基地人员在养护水稻田时,利用养殖鸭子对稻田进行除
虫、除草,该防治措施属于______。种植水稻需要合理密植,因为随着种植密度的不断增加,水稻田的净初级生产量变化趋势为______。
(2)渔趣园的湖泊中生长着荷花、芦苇等不同的水生植物,湖中养殖了泥鳅和鱼类,各种生物分布在不同的水层,体现了群落的______结构。湖中动、植物残体的腐败和分解主要发生在_____层,分解形成的无机盐经过定期清理挖淤,转移到农耕园中被水稻和蔬菜吸收利用,实现了_______。
(3)放牧园种植果树、牧草,其中草地的产品输出如图所示,其中序号①②③代表能量。
该放牧园利用种植业和畜牧业合理优化技术,实现了____利用,提高了经济效益和生态效益。图中属于家畜同化的能量是____。
27.(8分)小球藻是一种单细胞藻类,常用于光合作用的相关研究。回答下列问题∶
(1)为研究光合作用释放的 O2来源于什么物质,鲁宾等以小球藻为实验材料,用18O 标记的K2CO3、KHCO3、H2O进行了三组实验,结果如右表所示。分析表中数据可知光合产物 O2中的氧来源于_____,判断依据是_____。实验中小球藻光合作用所需CO2来源于___(填场所)。若在光源和小球藻之间放置红色滤光片而获得单一波长的红光,则小球藻产生O2的速率将_____。
(2)为研究光合作用中碳的同化和去向,卡尔文等用14CO2处理小球藻不同时间,随后
____(填"停止光照"、"加热杀死小球藻"或"停止光照或加热杀死小球藻")从而终止反应。通过双向纸层析分离小球藻中的有机物,进行放射自显影处理后形成若干斑点,每个斑点对应一种化合物,结果如上图所示。据甲图分析,含量最多的化合物最可能是_____(填图中字母)。已知,点样处位于上图滤纸的左下角;双向纸层析是第一次层析后,将滤纸旋转90度进行第二次层析的方法;层析液中溶解度越大的物质在滤纸上扩散得越快。据图分析两次层析过程中使用_____(填"相同"或"不同")的层析液,判断依据是_____.
28.(10分)果蝇的有眼与无眼由一对等位基因 A、a控制,正常毛与短毛由另一对等位基因B、b控制,两对基因独立遗传且有一对位于X染色体上。一群有眼正常毛雌蝇与一群无眼正常毛雄蝇交配,F的表现型及比例如下表。
回答下列问题∶
(1)无眼对有眼为____性,控制有眼与无眼的A(a)基因位于___染色体上。
(2)亲本雌蝇的基因型为____。让F1自由交配,F2的基因型共有____种。F2出现的各种表现型中比例最少的是(有无眼、正常毛与短毛、性别均考虑在内)___,其比例为_____。
(3)摩尔根的果蝇眼色杂交实验首次将白眼基因定位到了 X染色体上。有人认为控制果
蝇眼色的基因可能不是仅位于X染色体上,而是位于X、Y染色体的同源区段。已知果蝇的红眼对白眼为显性,请利用纯合的红眼雄蝇、白眼雄蝇、白眼雌蝇、红眼雌蝇,设计一个一代杂交实验,判断眼色基因的基因座位。
杂交实验方案∶___。
预期结果及结论∶①____,则眼色基因位于X、Y染色体的同源区段。
②____,则眼色基因仅位于X染色体上。
29.(15分)回答下列(一)、(二)小题∶
(一)起泡葡萄酒是指含有一定量 CO,的葡萄汽酒,需要使用产气能力强的专用酵母菌进
行酿造。
(1)酿酒酵母的分离∶从_____等富含酵母菌处取样。将样品置于适量_____中,进行振荡,静置后进行梯度稀释,并均匀_____于酵母菌平板培养基进行分离。
(2)优良起泡酵母菌种筛选∶将分离得到的酿酒酵母分别接种于____酵母菌培养基中,15℃培养24h后,观测记录产气量。筛选得到的优良菌种除产气能力、酒精耐受能力、耐酸能力强外,还应有_____(答出1点即可)等特点。
(3)起泡葡萄酒发酵∶首先,将葡萄与普通酿酒酵母混合,置于25℃条件下,进行常规发酵。当观察到_____表示发酵完毕,获得葡萄酒原酒。随后,原酒经过一定的调配和勾兑后,在其中加入适量___和蔗糖,装瓶密封,置于15℃条件下,进行成二次发酵。
(4)葡萄酒风味优化∶β-葡萄糖苷酶(BGL)对于提升葡萄酒的香味十分重要。为增加 BGL的稳定性,可将其通过氢键及分子间的作用力固定于壳聚糖凝胶,此固定化方法为____。
(二)自 2019年新冠疫情爆发以来,对抗新冠病毒成为社会关注的热点问题。
(1)某科研团队以新冠病毒的刺突蛋白基因为目的基因,pCMV质粒为载体研制新冠
疫苗。目的基因及质粒的限制性核酸内切酶的酶切位点如图所示。
为了获得重组 DNA 分子,应当挑选的限制性核酸内切酶是___,此外还需__酶。将重组 DNA分子导人大肠杆菌时,需先用___处理使大肠杆菌处于感受态,待转化完成后再加入___(A.仅含青霉素 B.仅含一种其余抗生素 C.不含抗生素 D.含多种抗生素)的LB液体培养基,置于摇床慢速培养一段时间以恢复正常状态。
(2)为更好地研究新冠患者的病症及治疗办法,我国科学家成功研发了新冠病毒小鼠模型。已知新冠病毒通过识别人肺部细胞表面的受体(ACE2蛋白)进人人体细胞,但小鼠却并不含人的 ACE2 基因。因此,科学家将_____导入鼠的受精卵,经_____后得到转基因鼠。接下来,可对转基因鼠进行_____处理,以观察其呈现的病症并测试药物的活性。
30.(10分)机体对胰岛素作用的敏感性降低会导致胰岛素抵抗从而产生高血糖,动物摄食会导致胃内分泌细胞分泌的 G蛋白下降,G 蛋白水平下降会降低饥饿感,进而调节摄食行为。高脂饮食能诱发胰岛素抵抗,对G蛋白分泌的影响与正常饮食无明显差异。研究发现有氧运动能缓解高脂饮食诱发的胰岛素抵抗,升高G蛋白的含量。为了验证上述结论,请根据以下实验材料完善实验思路,并预测结果及分析。
材料与用具∶生长状况相同的正常小鼠若干只、普通饲料、高脂饲料、血糖测定仪、胰岛素分析仪、胃组织G蛋白分析仪。
(要求与说明∶血糖、胰岛素和胃组织G蛋白测定的具体操作不作要求。实验条件适宜。)回答下列问题∶(1)完善实验思路∶
①分别测定各实验鼠的空腹血糖、空腹胰岛素、胃组织G蛋白的含量。②实验分组与处理∶将生长状况相同的实验鼠均分为3组。
甲组∶18周普通饲料;
乙组∶12周普通饲料+_____;
丙组∶__。
③在相同且适宜的条件下按上述实验分组培养 18周,每周定时测量各实验鼠的空腹血糖、空腹胰岛素、胃组织G蛋白的含量,计算各物质的相对含量。
(2)预测实验结果(设计一个坐标,用柱形图表示第18周的检测结果,设甲组各指标水平
均设置为1)。
(3)讨论与分析∶
①根据题干分析,甲组小鼠摄入普通饲料后血糖升高时,小鼠机体限制血糖显著升高的机制是._____(答出2点给分)。
②从分子水平分析,胰岛素抵抗产生的原因可能是____,导致机体细胞对胰岛素作用的敏感性降低,使组织细胞___葡萄糖能力下降,引发高血糖。
③进一步研究发现,胃组织G蛋白可通过作用于下丘脑进而促进垂体细胞分泌生长激素,生长激素能减少糖的利用,增加__,实现调节机体的糖脂代谢。
2021学年第二学期杭州市高三年级教学质量检测
生物参考答案及评分标准
一、选择题(本大题共25小题,每小题2分,共50分。每小题列出的四个备选项中,只
有一个是符合题目要求的,不选、多选、错选均不得分)
二、非选择题(本大题共5小题,共50分)
26.(7分,每空1分)
(1)生物防治 先增加后减少
(2)垂直底泥物质(良性)循环
(3)(物质和)能量的多级①②
27.(8分,每空1分)
(1)H2O O2中18O的比例与H2O中18O的比例基本一致细胞外、线粒体降低
(2)加热杀死小球藻 A 不同
若干斑点在水平方向上的扩散距离无明显差异,而在垂直方向上差异明显(或若干斑点在垂直方向扩散距离无明显差异,而在水平方向上差异明显)
28.(10分,除杂交实验方案外,其余每空1分)
(1)隐常
(2)AAXBXb、Aa XBXb15无眼短毛雌蝇1/36
(3)杂交实验方案∶选择纯合的红眼雄蝇和白眼雌蝇交配得F1,统计F1的表现型及比例(答案合理即可,如"只统计F1雄蝇的表现型及比例"也给分)。(2分)
预期结果及结论∶(答案合理即可)
②若F1全为红眼(或F1雌雄表现型相同)(1分)
②若F1雌性全为红眼,雄性全为白眼(或F1雌雄表现型不同) (1分)
29.(15分)
(一)(8分,每空1分)
(1)葡萄园土壤、葡萄皮、自然发酵的葡萄、酒厂土壤(答出1点即可) 无菌水 涂
布(接种)
(2)液体 低温耐受能力强或耐压能力强
(3)停止产生气泡包优良起泡酵母
(4)吸附法
(二)(7分,每空1分)
(1)SaⅡ和KpnⅠDNA连接CaCl2C
(2)含人ACE2基因的重组DNA分子胚胎体外培养、胚胎移植感染新冠病毒
30.(10分)
(1)乙组∶6周高脂饲料(1分)
丙组∶12周普通饲料+6周高脂饲料且有氧运动(1分)
(2)(4 分)说明∶两种结果图均可。坐标系1分,要求标出纵坐标上物质相对含量为1 的位置;空腹血糖1分;空腹胰岛素1分;胃组织G蛋白1分;柱形图的名称不作要求。
(3)①血糖升高引起胰岛素分泌增加,降低血糖浓度;摄食引起胃组织G蛋白水平下降,降低了饥饿感,减少了摄食量,从而限制血糖进一步升高。(1分)
②细胞膜上胰岛素受体结构改变或胰岛素受体数量减少(答出1点即可,1分)摄取和利用(填"摄取、储存和利用"也给分)(1分)
③糖元合成和促进脂肪分解(1分)
相关试卷
这是一份2022-2023学年浙江省杭州市高三下学期教学质量检测(二模)生物含答案,共18页。试卷主要包含了、选择题,、非选择题等内容,欢迎下载使用。
这是一份2022-2023学年浙江省杭州市高三下学期教学质量检测(二模)生物PDF版含答案,共14页。
这是一份2023杭州高三下学期教学质量检测(二模)生物含答案,文件包含浙江省杭州市2022-2023学年高三下学期教学质量检测二模生物试卷docx、生物参考答案pdf等2份试卷配套教学资源,其中试卷共24页, 欢迎下载使用。