所属成套资源:2021-2022年新高考数学一轮复习考点归纳 (学生版+教师版)
- 第03讲 不等关系与一元二次不等式 2021-2022年新高考数学一轮复习考点归纳 (学生版+教师版) 试卷 试卷 0 次下载
- 第04讲 基本不等式 2021-2022年新高考数学一轮复习考点归纳 (学生版+教师版) 试卷 试卷 0 次下载
- 第6讲 函数的单调性与最值 2021-2022年新高考数学一轮复习考点归纳 (学生版+教师版) 试卷 试卷 0 次下载
- 第7讲 函数的奇偶性与周期性 2021-2022年新高考数学一轮复习考点归纳 (学生版+教师版) 试卷 试卷 0 次下载
- 第8讲 二次函数与幂函数 2021-2022年新高考数学一轮复习考点归纳 (学生版+教师版) 试卷 试卷 0 次下载
第5讲 函数及其表示 2021-2022年新高考数学一轮复习考点归纳 (学生版+教师版)
展开
这是一份第5讲 函数及其表示 2021-2022年新高考数学一轮复习考点归纳 (学生版+教师版),文件包含第5讲函数及其表示教师版docx、第5讲函数及其表示学生版docx等2份试卷配套教学资源,其中试卷共14页, 欢迎下载使用。
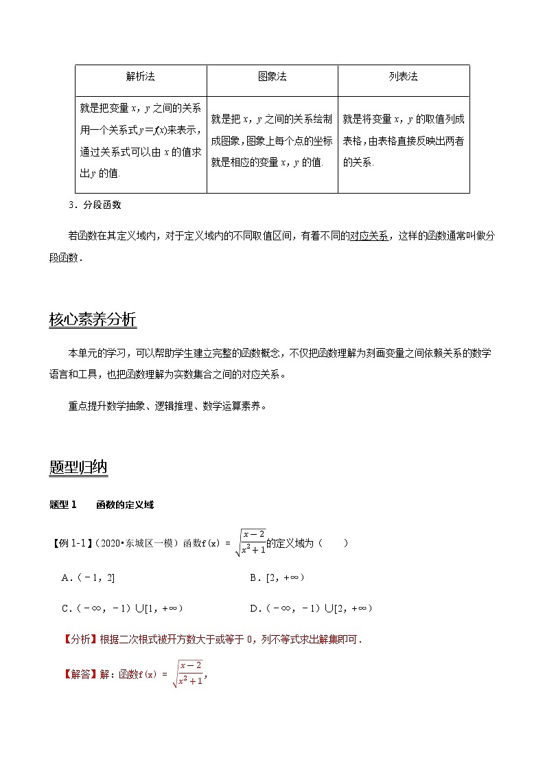
第5讲 函数及其表示思维导图 知识梳理1.函数的有关概念(1)函数的定义域、值域:在函数y=f(x),x∈A中,x叫做自变量,x的取值范围A叫做函数的定义域;与x的值相对应的y值叫做函数值,函数值的集合{f(x)|x∈A}叫做函数的值域.(2)函数的三要素:定义域、值域和对应关系.(3)相等函数:如果两个函数的定义域和对应关系完全一致,则这两个函数相等,这是判断两函数相等的依据.2.函数的三种表示法 解析法图象法列表法就是把变量x,y之间的关系用一个关系式y=f(x)来表示,通过关系式可以由x的值求出y的值.就是把x,y之间的关系绘制成图象,图象上每个点的坐标就是相应的变量x,y的值.就是将变量x,y的取值列成表格,由表格直接反映出两者的关系.3.分段函数若函数在其定义域内,对于定义域内的不同取值区间,有着不同的对应关系,这样的函数通常叫做分段函数. 核心素养分析本单元的学习,可以帮助学生建立完整的函数概念,不仅把函数理解为刻画变量之间依赖关系的数学语言和工具,也把函数理解为实数集合之间的对应关系。重点提升数学抽象、逻辑推理、数学运算素养。 题型归纳题型1 函数的定义域【例1-1】(2020•东城区一模)函数的定义域为( )A.(﹣1,2] B.[2,+∞) C.(﹣∞,﹣1)∪[1,+∞) D.(﹣∞,﹣1)∪[2,+∞)【分析】根据二次根式被开方数大于或等于0,列不等式求出解集即可.【解答】解:函数,令0,得x﹣2≥0,解得x≥2,所以f(x)的定义域为[2,+∞).故选:B.【例1-2】(2020春•邯山区校级月考)函数y=f(x)的定义域为[﹣1,2],则函数y=f(1+x)+f(1﹣x)的定义域为( )A.[﹣1,3] B.[0,2] C.[﹣1,1] D.[﹣2,2]【分析】由已知可得,求解不等式组得答案.【解答】解:∵函数y=f(x)的定义域为[﹣1,2],∴由,解得﹣1≤x≤1.∴函数y=f(1+x)+f(1﹣x)的定义域为[﹣1,1].故选:C.【例1-3】(2019秋•武邑县校级期中)若函数的定义域为R,则实数m取值范围是 .【分析】根据题意知不等式mx2﹣mx+2>0恒成立,讨论m=0和m≠0时,分别求出满足条件的m取值范围即可.【解答】解:函数的定义域为R,则mx2﹣mx+2>0恒成立,当m=0时,不等式为2>0,满足题意;当m≠0时,应满足,解得0<m<8;综上,实数m的取值范围是[0,8).故答案为:[0,8).【跟踪训练1-1】(2020•北京)函数f (x)lnx的定义域是 .【分析】根据函数成立的条件建立不等式组,解不等式即可.【解答】解:要使函数有意义,则,得,即x>0且x≠﹣1,即函数的定义域为{x|x>0},故答案为:{x|x>0}.【跟踪训练1-2】 (2019秋•椒江区校级月考)已知的定义域为R,则实数m的取值范围是 .【分析】根据f(x)的定义域为R即可得出,不等式﹣mx2+6mx+m+10>0的解集为R,容易看出m=0时满足题意,m≠0时,得出m需满足,解出m的范围即可.【解答】解:∵f(x)的定义域为R,∴﹣mx2+6mx+m+10>0的解集为R,①m=0时,10>0恒成立;②m≠0时,,解得﹣1<m<0;∴实数m的取值范围是{m|﹣1<m≤0}.故答案为:{m|﹣1<m≤0}.【名师指导】1.常见函数的定义域2.求抽象函数定义域的方法 题型2 求函数的解析式【例2-1】(2020春•郑州期中)已知函数f(x)的定义域为(0,+∞),且,则f(x)=( )A. B. C. D.【分析】在已知函数解析式中,以替换x,得到,与已知等式联立即可求得f(x)的解析式.【解答】解:由,①以替换x,得,②把②代入①,可得,即.∴f(x)(x>0).故选:B.【跟踪训练2-1】(2020春•莲湖区校级期中)已知y=f(x)是一次函数,且有f[f(x)]=16x﹣15,则f(x)的解析式为 .【分析】由题意设f(x)=ax+b,代入f(f(x))=16x﹣15,化简后列出方程组,解出a,b的值即可.【解答】解:由题意设f(x)=ax+b,∴f(f(x))=a(ax+b)+b=a2x+ab+b=16x﹣15,则,解得或,∴f(x)=4x﹣3或f(x)=﹣4x+5,故答案为:f(x)=4x﹣3或f(x)=﹣4x+5.【名师指导】求函数解析式的方法(1)待定系数法先设出含有待定系数的解析式,再利用恒等式的性质,或将已知条件代入,建立方程(组),通过解方程(组)求出相应的待定系数.(2)换元法对于形如y=f(g(x))的函数解析式,令t=g(x),从中求出x=φ(t),然后代入表达式求出f(t),再将t换成x,得到f(x)的解析式,要注意新元的取值范围.(3)配凑法由已知条件f(g(x))=F(x),可将F(x)改写成关于g(x)的表达式,然后以x替代g(x),便得f(x)的解析式.(4)解方程组法已知关于f(x)与f或f(-x)的表达式,可根据已知条件再构造出另外一个等式组成方程组,通过解方程组求出f(x). 题型3 分段函数【例3-1】(2020•汉中二模)设f(x),则f(5)的值为( )A.10 B.11 C.12 D.13【分析】欲求f(5)的值,根据题中给出的分段函数,只要将问题转化为求x≥10内的函数值即可求出其值.【解答】解析:∵f(x),∴f(5)=f[f(11)]=f(9)=f[f(15)]=f(13)=11.故选:B.【例3-2】(2019秋•连云港期末)已知函数,若,则m= .【分析】由于函数f(x)为分段函数,故方程可转化为不等式组,分别解得方程的解即可【解答】解:⇔或解得m或m=﹣1故答案为或﹣1【跟踪训练3-1】(2020•宝鸡二模)若f(x),则f[f(3)]=.【分析】先求出f(3)来,再求f[f(3)],一定要注意定义域选择好解析式.【解答】解:f(3)=1﹣2×3=﹣5f[f(3)]=f(﹣5)=sin()故答案为.【跟踪训练3-2】(2020春•和平区期末)设函数f(x),若f(x0)=8,则x0= .【分析】按照x0≤2与x0>2两种情况,分别得到关于x0的方程,解之并结合大前提可得到方程的解,最后综合即可.【解答】解:由题意,得①当x0≤2时,有x02+2=8,解之得x0=±,而2不符合,所以x0;②当x0>2时,有2x0=8,解之得x0=4.综上所述,得x0=4或.故答案为:4或.【名师指导】1.求分段函数的函数值的步骤(1)先确定要求值的自变量属于哪一个区间.(2)然后代入相应的函数解析式求值,直到求出具体值为止.2.求参数或自变量的值(范围)的解题思路(1)解决此类问题时,先在分段函数的各段上分别求解,然后将求出的值或范围与该段函数的自变量的取值范围求交集,最后将各段的结果合起来(取并集)即可.(2)如果分段函数的图象易得,也可以画出函数图象后结合图象求解.
相关试卷
这是一份第56讲 排列与组合(讲) 2021-2022年新高考数学一轮复习考点归纳 (学生版+教师版),文件包含第56讲排列与组合讲教师版docx、第56讲排列与组合讲学生版docx等2份试卷配套教学资源,其中试卷共16页, 欢迎下载使用。
这是一份第50讲 双曲线(讲) 2021-2022年新高考数学一轮复习考点归纳 (学生版+教师版),文件包含第50讲双曲线讲教师版docx、第50讲双曲线讲学生版docx等2份试卷配套教学资源,其中试卷共15页, 欢迎下载使用。
这是一份第48讲 椭圆及其性质(讲) 2021-2022年新高考数学一轮复习考点归纳 (学生版+教师版),文件包含第48讲椭圆及其性质讲教师版docx、第48讲椭圆及其性质讲学生版docx等2份试卷配套教学资源,其中试卷共22页, 欢迎下载使用。

