所属成套资源:高考生物二轮复习专题能力训练(含答案)
高考生物二轮复习专题能力训练15教科书基础实验(含答案)
展开
这是一份高考生物二轮复习专题能力训练15教科书基础实验(含答案),共9页。试卷主要包含了判断题,选择题,非选择题等内容,欢迎下载使用。
1.在苹果匀浆中加入斐林试剂后试管内液体呈现无色,加热后变成砖红色。( )
2.蛋白质变性后,用双缩脲试剂鉴定,不再显示紫色。( )
3.盐酸能够改变细胞膜的通透性,加速染色剂进入细胞,同时使染色质中的DNA与蛋白质分离,有利于DNA与染色剂结合。( )
4.用甲基绿和吡罗红染色可观察DNA和RNA在细胞中的分布。( )
5.在电子显微镜下,颤藻和水绵细胞中都能被观察到的结构是核糖体。( )
6.质壁分离的过程中,液泡的体积不断缩小,细胞的吸水力不断增大。( )
7.只有在保持细胞活性的条件下,才能用健那绿染色观察动物细胞中的线粒体。( )
8.利用层析法分离色素时,若滤液细线画得过粗可能会导致色素带出现重叠。( )
9.用紫色洋葱鳞片叶外表皮不同部位观察到的质壁分离程度可能不同。( )
10.对照实验一般要设置对照组和实验组,在对照实验中除了要观察的变量外,其他变量都应当始终保持相同。( )
11.观察洋葱根尖细胞有丝分裂,使用龙胆紫溶液染色,间期细胞不着色,分裂期细胞着色。( )
12.低温诱导染色体数目加倍实验中,剪取诱导处理的根尖,立即放入解离液中解离,然后漂洗、染色、制片。( )
13.调查人群中色盲发病率时,若只在患者家系中调查将会导致所得结果偏高。( )
14.在探究生长素类似物促进插条生根的最适浓度时一般要做预实验,为正式实验摸索条件。( )
15.样方法估算种群密度应在被调查种群的分布范围内,随机选取若干个样方,通过计数每个样方内的个体数,求得每个样方的种群密度,然后求平均值作为该种群的种群密度估计值。( )
16.标志重捕法适用于活动能力强、活动范围大的动物。( )
17.统计种群密度时,应去掉采集数据中最大值、最小值后取平均值。( )
18.将酵母菌培养液滴满计数室,盖上盖玻片,多余培养液用滤纸吸去。( )
19.调查并比较同一地段甲区(腐殖质丰富)和乙区(腐殖质不丰富)土壤中小动物的丰富度,预期结果是甲区小动物丰富度更高。( )
20.采用样方法调查种群密度时,遵循“计上不计下,计左不计右”的原则。( )
二、选择题
1.(2017全国Ⅰ理综)下列关于细胞结构与成分的叙述,错误的是( )
A.细胞膜的完整性可用台盼蓝染色法进行检测
B.检测氨基酸的含量可用双缩脲试剂进行显色
C.若要观察处于细胞分裂中期的染色体可用醋酸洋红液染色
D.斐林试剂是含有Cu2+的碱性溶液,可被葡萄糖还原成砖红色
2.下列关于用显微镜观察细胞的实验,叙述正确的是( )
A.转换物镜时应该手握物镜小心缓慢转动
B.以洋葱鳞片叶内表皮为材料不能观察到质壁分离
C.苏丹Ⅲ染色后的花生子叶细胞中可观察到橘黄色颗粒
D.在新鲜黑藻小叶装片中可进行叶绿体形态观察和计数
3.下列有关实验操作的描述,正确的是( )
A.鉴定待测样液中的葡萄糖时,先加NaOH溶液,振荡后再加CuSO4溶液
B.制作细胞的有丝分裂装片时,洋葱根尖解离后直接用龙胆紫溶液染色
C.低温诱导染色体加倍实验中,将大蒜根尖制成装片后再进行低温处理
D.探究温度对酶活性的影响时,使用过氧化氢酶不能得到预期实验结果
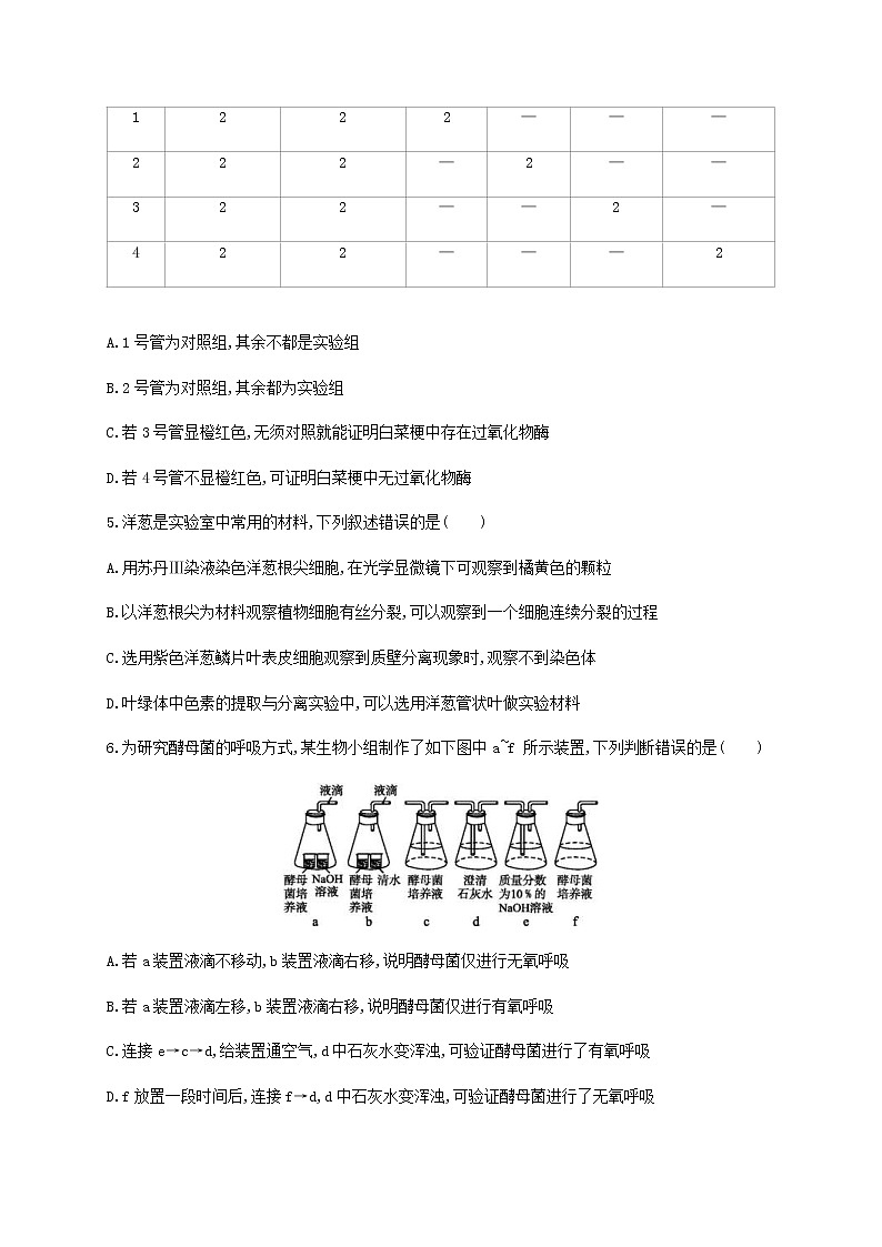
4.过氧化物酶能分解H2O2,氧化焦性没食子酸呈橙红色。为探究白菜梗中是否存在过氧化物酶,设计实验如下表。下列相关叙述正确的是( )
A.1号管为对照组,其余不都是实验组
B.2号管为对照组,其余都为实验组
C.若3号管显橙红色,无须对照就能证明白菜梗中存在过氧化物酶
D.若4号管不显橙红色,可证明白菜梗中无过氧化物酶
5.洋葱是实验室中常用的材料,下列叙述错误的是( )
A.用苏丹Ⅲ染液染色洋葱根尖细胞,在光学显微镜下可观察到橘黄色的颗粒
B.以洋葱根尖为材料观察植物细胞有丝分裂,可以观察到一个细胞连续分裂的过程
C.选用紫色洋葱鳞片叶表皮细胞观察到质壁分离现象时,观察不到染色体
D.叶绿体中色素的提取与分离实验中,可以选用洋葱管状叶做实验材料
6.为研究酵母菌的呼吸方式,某生物小组制作了如下图中a~f 所示装置,下列判断错误的是( )
A.若a装置液滴不移动,b装置液滴右移,说明酵母菌仅进行无氧呼吸
B.若a装置液滴左移,b装置液滴右移,说明酵母菌仅进行有氧呼吸
C.连接e→c→d,给装置通空气,d中石灰水变浑浊,可验证酵母菌进行了有氧呼吸
D.f放置一段时间后,连接f→d,d中石灰水变浑浊,可验证酵母菌进行了无氧呼吸
7.下列是对生物实验的相关叙述,正确的是( )
A.用显微镜观察小麦根尖成熟区表皮细胞,可根据染色体的形态和数目确定细胞有丝分裂的时期
B.在探究细胞大小与物质运输的关系实验中,发现物质运输效率与细胞大小呈正相关
C.在探究pH对酶活性的影响实验中,pH是自变量,温度属于无关变量
D.纸层析法分离叶绿体中色素的实验表明,叶绿素a在层析液中的溶解度最低
8.下列有关生物实验的叙述,正确的是( )
A.苏丹Ⅲ染液可将花生子叶细胞中的脂肪颗粒染成红色
B.马铃薯块茎中有较多的糖且近于白色,可用于进行可溶性还原糖的鉴定
C.许多土壤动物身体微小且有较强的活动能力,可用取样器取样的方法进行采集、调查
D.调查古树木、蝗虫的幼虫、某种蛇的种群密度,通常采用样方法
9.下列有关实验试剂、现象及用途的叙述,正确的是( )
A.重铬酸钾溶液与酒精反应变为橙色,可用于酵母菌无氧呼吸产物的鉴定
B.甲基绿能将DNA染成绿色,与吡罗红一起用于观察细胞内核酸的分布
C.无水乙醇能溶解叶绿体中的色素,可作层析液用于叶绿体中色素的分离
D.斐林试剂与还原糖反应生成砖红色沉淀,适用于西瓜汁成分的鉴定
三、非选择题
10.洋葱是高中生物实验的常用材料。请回答下列问题。
(1)利用洋葱鳞片叶内表皮细胞观察DNA和RNA的分布时,在光学显微镜下观察到被染成绿色的细胞结构是 。洋葱鳞片叶内表皮细胞中没有而黑藻叶肉细胞中含有的细胞器是 。
(2)探究植物细胞的吸水和失水时常选用紫色的洋葱鳞片叶,实验中可以根据 、 等的变化来判断和比较细胞发生质壁分离的程度。
(3)观察洋葱根尖分生组织细胞的有丝分裂时,解离的主要目的是 。使用低倍显微镜观察时,需找到 的细胞,其中处于分裂间期的细胞所进行的物质准备主要是 。
11.根据以下实验内容回答问题。
①生物组织中还原糖的鉴定
②花生子叶中脂肪的鉴定
③生物组织中蛋白质的鉴定
④观察植物细胞的质壁分离和复原
⑤叶绿体中色素的提取和分离
⑥观察DNA和RNA在细胞中的分布
⑦观察根尖分生组织细胞的有丝分裂
⑧探究酵母菌细胞呼吸的方式
(1)在上述实验过程中,必须借助显微镜才能完成的是 (序号),实验中应始终保持生物活性的是 (序号)。
(2)(多选)由于实验材料用品或试剂所限,有时候需要设法替代。下列各项处理中正确的是 。
A.做⑦实验时,可用洋葱表皮代替洋葱根尖
B.做①实验时,可用甘蔗代替苹果
C.做⑤实验时,可用干净的细沙代替二氧化硅
D.做②实验时,可用苏丹Ⅳ代替苏丹Ⅲ染液
(3)在上述实验中,常用到酒精的实验有②⑤⑦,其中酒精所起的作用分别是② 、⑤ 、⑦ 。
12.回答下列与高中生物实验有关的问题。
(1)在“观察植物细胞的质壁分离和复原”实验中,常选用质量分数为30%的蔗糖溶液。若选用质量分数为50%的蔗糖溶液,质壁分离一段时间后,再浸泡在清水中,往往不能发生质壁分离的复原,原因是细胞 ;若改为质量分数为30%的硝酸钾溶液,质壁分离一段时间后,往往会发生质壁分离自动复原现象,原因是 。
(2)洋葱根尖是“观察植物细胞有丝分裂”实验的理想材料。实验过程中,若观察到视野中分裂期细胞数目过少,从取材方面分析,可能的原因是 。若视野中细胞重叠,从解离时间方面分析,可能的原因是 。
(3)在物质鉴定实验中,甘蔗含糖量高且颜色接近无色,但并不适宜做鉴定还原糖的实验材料,原因是 ;花生子叶用苏丹Ⅲ染液染色后,需用酒精而不是蒸馏水洗去浮色,原因是 。
(4)在“叶绿体色素的提取和分离”实验中,取材合适且其他操作均规范, 若用体积分数为70%的乙醇提取色素,滤纸条上的色素带可能出现的现象是 ,原因是 。
专题能力训练十五 教科书基础实验
一、判断题
1.× 2.× 3.√ 4.√ 5.√ 6.√ 7.√ 8.√ 9.√ 10.√ 11.× 12.× 13.√ 14.√ 15.√ 16.√ 17.× 18.× 19.√ 20.√
二、选择题
1.B 解析 可用台盼蓝染色法检测细胞膜的完整性,即检测细胞的死活,A项正确。双缩脲试剂是用来检测蛋白质的,而不能用于检测氨基酸,B项错误。染色体可被醋酸洋红液或龙胆紫溶液染成深色便于观察,C项正确。斐林试剂由质量分数为10%的NaOH溶液和质量分数为5%的CuSO4溶液等量配制而成的,可用来检测还原糖,它与还原糖在水浴加热的条件下反应,生成砖红色沉淀,D项正确。
2.C 解析 转换物镜时应手握转换器缓慢转动,A项错误。洋葱鳞片叶的内表皮细胞也可用于观察质壁分离,但不如细胞液有颜色的洋葱鳞片叶外表皮细胞效果明显,B项错误。花生子叶细胞中的脂肪可被苏丹Ⅲ染液染成橘黄色,或被苏丹Ⅳ染成红色,C项正确。新鲜黑藻小叶装片中细胞质处于流动状态,只能进行叶绿体形态观察,无法准确地对叶绿体数量进行计数,D项错误。
3.D 解析 鉴定葡萄糖时用斐林试剂,应将斐林试剂甲液和乙液混合后再使用,A项错误;制作细胞的有丝分裂装片时,解离后应先漂洗再染色,B项错误;低温诱导染色体数目加倍实验中,先低温处理再制作装片,因为制作装片时会导致细胞死亡,C项错误;探究温度对酶活性的影响不能使用过氧化氢酶,因为过氧化氢自身的分解就受温度影响,D项正确。
4.A 解析 1、2号管是对照组,3、4号管是实验组,A项正确、B项错误。若3号管显橙红色,没有对照,不能证明白菜梗中存在过氧化物酶,C项错误。4号管不显橙红色是因为高温使过氧化物酶变性失活,D项错误。
5.B 解析 洋葱根尖细胞含有脂肪,因此用苏丹Ⅲ染液染色,在光学显微镜下可观察到橘黄色的颗粒,A项正确;洋葱根尖细胞在解离时已经死亡,故不能观察到一个细胞连续分裂的过程,B项错误;染色体只有在细胞分裂时才可看到,而洋葱鳞片叶表皮细胞属于高度分化的细胞,不再分裂,故观察不到染色体,C项正确;洋葱管状叶细胞中含有叶绿体,可作为叶绿体中色素的提取与分离实验的实验材料,D项正确。
6.B 解析 装置中NaOH溶液的作用是吸收二氧化碳,因此烧瓶中气体量的变化为氧气量的变化。a装置和b装置的变量是NaOH溶液和清水,无关变量相同。若a装置液滴不移动,说明a装置中无氧气的消耗,b装置液滴右移,说明产生的二氧化碳大于消耗的氧气,综合可得酵母菌只进行无氧呼吸,A项正确;若a装置液滴左移,说明a装置中有氧气的消耗,b装置液滴右移,说明产生的二氧化碳大于消耗的氧气,综合可得酵母菌既进行有氧呼吸,又进行无氧呼吸,B项错误;连接e→c→d,给装置通空气,NaOH溶液能吸收空气中的二氧化碳,澄清石灰水是检验二氧化碳的,因此该装置可验证酵母菌进行了有氧呼吸,C项正确;f放置一段时间后,可消耗其中的氧气,连接f→d,d中石灰水变浑浊,可验证酵母菌进行了无氧呼吸产生二氧化碳,D项正确。
7.C 解析 小麦根尖成熟区表皮细胞属于高度分化的细胞,该细胞不具有细胞分裂的能力,A项错误;在探究细胞大小与物质运输的关系实验中,实验结论是物质运输效率与细胞大小呈负相关,即细胞体积越大,相对表面积越小,物质运输能力越低,B项错误;在探究pH对酶活性的影响实验中,pH是自变量,温度、底物浓度等属于无关变量,C项正确;纸层析法分离叶绿体中色素的实验表明,叶绿素b在层析液中的溶解度最低,D项错误。
8.C 解析 苏丹Ⅲ染液可将花生子叶细胞中的脂肪染成橘黄色,A项错误;马铃薯块茎中有较多的糖,但大多为非还原糖,斐林试剂鉴定的是还原糖,B项错误;许多土壤动物身体微小且有较强的活动能力,可用取样器取样的方法进行采集、调查,C项正确;蛇活动能力强,活动范围大,应采用标志重捕法,D项错误。
9.B 解析 重铬酸钾溶液与酒精反应变为灰绿色,A项错误;甲基绿能将DNA染成绿色,RNA能被吡罗红染成红色,B项正确;叶绿体中的色素能溶解在无水乙醇中,无水乙醇可用于叶绿体中色素的提取,叶绿体中色素的分离需要用层析液,C项错误;西瓜汁中含有色素,影响实验结果的观察,D项错误。
三、非选择题
10.答案 (1)细胞核 叶绿体 (2)中央液泡大小 原生质层的位置 (3)使组织中的细胞相互分离开来 分生区 DNA分子的复制和有关蛋白质的合成
解析 (1)DNA能被甲基绿染成绿色,而DNA主要分布在细胞核中,因此利用洋葱鳞片叶内表皮细胞观察DNA和RNA的分布时,在光学显微镜下观察到被染成绿色的细胞结构是细胞核。洋葱鳞片叶内表皮细胞中没有而黑藻叶肉细胞中含有的细胞器是叶绿体。(2)探究植物细胞的吸水和失水时常选用紫色的洋葱鳞片叶,实验中可以根据中央液泡大小、原生质层的位置等的变化来判断和比较细胞发生质壁分离的程度。(3)观察洋葱根尖分生组织细胞的有丝分裂时,解离的主要目的是使组织中的细胞相互分离开来。使用低倍显微镜观察时,需找到分生区的细胞(呈正方形、排列紧密),其中处于分裂间期的细胞所进行的物质准备主要是DNA分子的复制和有关蛋白质的合成。
11.答案 (1)②④⑥⑦ ④⑧ (2)CD (3)洗去浮色 溶解叶绿体中的色素 与盐酸配制成解离液,使组织细胞分离开来
解析 (1)花生子叶中脂肪的鉴定要借助显微镜才能看到脂肪颗粒;植物细胞的质壁分离和复原要在低倍镜下观察,且活细胞才有质壁分离和复原现象;观察DNA和RNA在细胞中的分布需在高倍镜下观察;观察根尖分生组织细胞的有丝分裂先在低倍镜下观察再换高倍镜观察。探究酵母菌的呼吸方式要保证酵母菌是活的,因为活的细胞才有呼吸作用。(2)洋葱表皮细胞是高度分化的细胞,不具有分裂能力,因而不能做⑦实验的替代实验,A项错误;甘蔗中富含蔗糖,但蔗糖是非还原糖,所以做①实验不可用甘蔗代替苹果,B项错误;干净的细沙的主要成分也是二氧化硅,C项正确;脂肪可被苏丹Ⅲ染成橘黄色,也可被苏丹Ⅳ染成红色,D项正确。(3)②实验中酒精的作用是洗去浮色;⑤实验中酒精的作用是溶解叶绿体中的色素;⑦实验中酒精的作用是与盐酸配制成解离液,使组织细胞分离开来。
12.答案 (1)失水过多而死亡 钾离子、硝酸根离子主动运输进入细胞内,使细胞液浓度升高,细胞吸水,质壁分离后自动复原 (2)取材部位不当或取材时间不当
解离时间过短 (3)甘蔗中的糖主要是蔗糖,蔗糖为非还原糖 苏丹Ⅲ溶于酒精不溶于蒸馏水 (4)色素带颜色较浅 色素在70%的乙醇中溶解度小,提取的色素量少
解析 (1)蔗糖溶液浓度过高会让细胞死亡,原生质层就失去了选择透过性,再浸泡在清水中,也不可能发生质壁分离复原。将洋葱表皮细胞放到一定浓度的硝酸钾溶液中,外界溶液浓度高于细胞液浓度,细胞失水,会发生质壁分离,由于硝酸根离子和钾离子以主动运输的方式进入细胞,导致细胞液的浓度高于外界溶液浓度,植物细胞吸水,发生质壁分离复原现象。(2)分裂期细胞数目过少,从取材方面分析,可能是取材位置不是分生区或者不是在分裂最旺盛时取材。解离使细胞分离开,解离时间过短,解离不充分,会出现细胞重叠现象。(3)甘蔗富含蔗糖,属于二糖且不是还原糖,不能作为鉴定还原糖的材料。由于苏丹Ⅲ溶于酒精而不溶于蒸馏水,所以用酒精洗去浮色。(4)在“叶绿体色素的提取和分离”实验中,要用无水乙醇提取色素,因为色素在体积分数为70%的乙醇中溶解度小,提取的色素量少。管号
质量分数为1%的焦性
质量分数为
过氧化物酶
白菜梗
煮沸冷却后的白菜
1
2
2
2
—
—
—
2
2
2
—
2
—
—
3
2
2
—
—
2
—
4
2
2
—
—
—
2
相关试卷
这是一份高考生物二轮复习练习:专题12 实验与探究 专题能力提升练b(含答案),共8页。试卷主要包含了单项选择题,非选择题等内容,欢迎下载使用。
这是一份高考生物二轮复习练习:专题12 实验与探究 专题能力提升练a(含答案),共8页。试卷主要包含了单项选择题,非选择题等内容,欢迎下载使用。
这是一份高考生物二轮复习专题能力训练9变异育种和进化(含答案),共8页。试卷主要包含了判断题,选择题,非选择题等内容,欢迎下载使用。

