高考生物一轮复习课时分层集训29《植物的激素调节》 (含详解)
展开
这是一份高考生物一轮复习课时分层集训29《植物的激素调节》 (含详解),共10页。
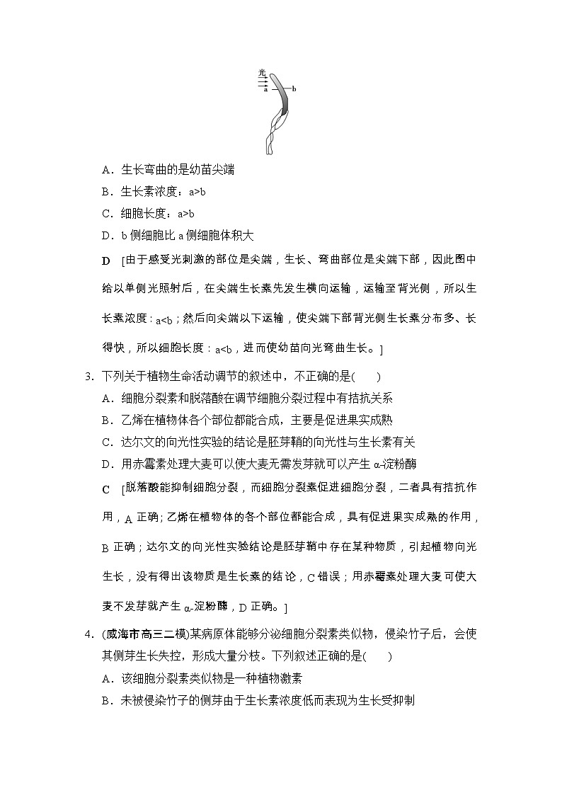
课时分层集训(二十九) 植物的激素调节(建议用时:45分钟)(对应学生用书第321页)A组 基础达标1.取生长状态一致的燕麦胚芽鞘,分为a、b、c、d四组。将a、b两组胚芽鞘尖端下方的一段切除,再从c、d两组胚芽鞘中的相应位置分别切取等长的一段,并按图中所示分别接入a、b两组胚芽鞘被切除的位置,得到a′、b′两组胚芽鞘。然后用单侧光照射,发现a′组胚芽鞘向光弯曲生长,b′组胚芽鞘无弯曲生长,其原因是( ) A.c组尖端能合成生长素,d组尖端不能 B.a′组尖端能合成生长素,b′组尖端不能 C.c组尖端的生长素能向胚芽鞘基部运输,d组尖端的生长素不能 D.a′组尖端的生长素能向胚芽鞘基部运输,b′组尖端的生长素不能 D [胚芽鞘的尖端都能合成生长素,所以A、B两项错误。生长素的运输是只能从形态学上端运输到形态学下端的极性运输,C项错误。据题干可知,a′中接入的茎段的形态学上端连接胚芽鞘尖端,形态学下端连接茎,所以生长素可以向基部运输,因此胚芽鞘向光弯曲生长;b′中接入的茎段的形态学下端连接胚芽鞘尖端,形态学上端连接茎,故生长素不能向基部运输,因此胚芽鞘无弯曲生长,D项正确。]2.如图所示,在一株发生向光弯曲生长的玉米幼苗上,a表示弯曲部位的向光侧细胞,b表示弯曲部位的背光侧细胞。下列分析正确的是( ) A.生长弯曲的是幼苗尖端 B.生长素浓度:a>b C.细胞长度:a>b D.b侧细胞比a侧细胞体积大 D [由于感受光刺激的部位是尖端,生长、弯曲部位是尖端下部,因此图中给以单侧光照射后,在尖端生长素先发生横向运输,运输至背光侧,所以生长素浓度:a<b;然后向尖端以下运输,使尖端下部背光侧生长素分布多、长得快,所以细胞长度:a<b,进而使幼苗向光弯曲生长。]3.下列关于植物生命活动调节的叙述中,不正确的是( ) A.细胞分裂素和脱落酸在调节细胞分裂过程中有拮抗关系 B.乙烯在植物体各个部位都能合成,主要是促进果实成熟 C.达尔文的向光性实验的结论是胚芽鞘的向光性与生长素有关 D.用赤霉素处理大麦可以使大麦无需发芽就可以产生α淀粉酶 C [脱落酸能抑制细胞分裂,而细胞分裂素促进细胞分裂,二者具有拮抗作用,A正确;乙烯在植物体的各个部位都能合成,具有促进果实成熟的作用,B正确;达尔文的向光性实验结论是胚芽鞘中存在某种物质,引起植物向光生长,没有得出该物质是生长素的结论,C错误;用赤霉素处理大麦可使大麦不发芽就产生α淀粉酶,D正确。]4.(威海市高三二模)某病原体能够分泌细胞分裂素类似物,侵染竹子后,会使其侧芽生长失控,形成大量分枝。下列叙述正确的是( ) A.该细胞分裂素类似物是一种植物激素 B.未被侵染竹子的侧芽由于生长素浓度低而表现为生长受抑制 C.侧芽生长失控是由于该部位生长素含量与细胞分裂素含量的比值变大导 致的 D.该现象说明细胞分裂素能够解除植物的顶端优势 D [该病原体分泌的细胞分裂素类似物能调节植物的生长发育,但是它是由病原体分泌的,不是植物激素,A错误;未被侵染的竹子存在顶端优势,侧芽由于生长素浓度高而表现为生长受抑制,B错误;侧芽生长失控是由于病原体产生细胞分裂素类似物形成的,因此该部位生长素与细胞分裂素的比值减小,C错误;顶芽产生的生长素积累在侧芽处会抑制侧芽的生长,而细胞分裂素能使侧芽生长失控,形成大量分支,这说明细胞分裂素能解除植物的顶端优势,D正确。]5.(日照市高三一模)下列关于植物生长素的叙述,正确的是( ) A.缺乏氧气会影响植物体内生长素的极性运输 B.植物向光生长能够说明生长素作用的两重性 C.细胞的成熟程度不会影响生长素作用的发挥 D.生长素合成的前体物是色氨酸,化学本质是蛋白质 A [植物体内生长素的极性运输是一个主动运输的过程,需消耗能量,缺氧时,会影响其运输;植物向光生长只能体现生长素的促进作用,不能体现抑制作用。生长素作用的发挥程度与细胞的成熟程度有关;生长素的化学本质是吲哚乙酸,不是蛋白质。]6.(南宁市高三模拟)三碘苯甲酸是一种植物生长调节剂,它能够阻碍生长素在植物体内的运输,抑制茎顶端的生长,促进侧芽的萌发,从而使植株矮化。下列分析错误的是( ) 【导学号:67110072】 A.三碘苯甲酸是植物体内产生的 B.适宜浓度的三碘苯甲酸溶液能阻碍植物体内生长素的极性运输 C.适宜浓度的三碘苯甲酸溶液可提高植物体抗倒伏的能力 D.适宜浓度的三碘苯甲酸溶液可提高棉花的产量 A [三碘苯甲酸是一种植物生长调节剂,植物生长调节剂是人工合成的,不是植物体内产生的,A错误;顶端产生的生长素通过极性运输到达侧芽,三碘苯甲酸能够阻碍生长素在植物体内的运输,因此三碘苯甲酸溶液能阻碍植物体内生长素的极性运输,B正确;三碘苯甲酸溶液使植株矮化,可提高植物体抗倒伏的能力,C正确;三碘苯甲酸溶液有利于侧芽的萌发,提高棉花的产量,D正确。]7.(潍坊市上学期高三检测)下列关于植物激素的叙述,正确的是( ) A.生长素在植物体内只能进行极性运输 B.植物激素由专门的器官产生 C.植物激素和靶细胞的受体结合后能影响靶细胞内基因的表达 D.无子果实是植物激素抑制了种子的生成所致 C [生长素的运输主要是极性运输,也有非极性运输,A错误;植物激素没有专门的器官产生,B错误;植物激素通过与靶细胞内特异性受体结合影响细胞基因选择性表达来调节细胞代谢,C正确;种子的形成与受精有关,D错误。]8.(2017·江苏高考)研究小组探究了萘乙酸(NAA)对某果树扦插枝条生根的影响,结果如下图。下列相关叙述正确的是( ) A.自变量是NAA,因变量是平均生根数 B.不同浓度的NAA均提高了插条生根率 C.生产上应优选320 mg/L NAA处理插条 D.400 mg/L NAA具有增加生根数的效应 D [A错:本实验的自变量是NAA浓度,因变量是平均生根数和生根率。B错:用400 mg/L的NAA处理插条时,插条生根率低于0 mg/L时的,并未提高插条生根率。C错:生产上应结合生根率和生根数来确定NAA促进插条生根的适宜浓度。D对:由题图可知,与0 mg/L相比,400 mg/L的NAA具有增加生根数的效应。]9.植物侧芽的生长受生长素(IAA)等因素影响。有人以豌豆完整植株为对照进行了以下实验:分组进行去除顶芽,去顶并在切口涂抹IAA处理后,定时测定侧芽长度,见下图。相关分析错误的是( ) A.IAA是植物细胞之间传递信息的分子,顶芽中的色氨酸可转变为生长素 B.顶芽合成的IAA通过主动运输方式向下运输 C.Ⅲ组侧芽8 h长度与Ⅱ组相同,可推测IAA对侧芽生长没有作用 D.Ⅲ组侧芽32 h明显小于Ⅱ组,可推测高浓度的IAA抑制了侧芽的生长 C [植物激素是植物的信号分子,生长素主要的合成部位是幼嫩的芽、叶和发育中的种子,在这些部位,色氨酸经过一系列反应可转变为生长素;生长素的运输方式为主动运输,运输方向为极性运输;Ⅲ组侧芽8 h长度与Ⅱ组相同,但与Ⅰ组相比表现出抑制消除,IAA对侧芽生长有促进作用;Ⅲ组侧芽32 h明显小于Ⅱ组,是因为Ⅲ组为去顶之后涂上IAA,因为涂抹的IAA可以向侧芽运输,使侧芽的生长素浓度过高,从而抑制侧芽的生长。 ]10.研究植物激素代谢及其分子机制常用突变体作为实验材料。IAA甲酯(MeIAA)是IAA甲基化的产物,本身没有活性,在一定条件下可以重新转变为IAA。 (1)黑暗条件下,用不同浓度的IAA和MeIAA分别处理拟南芥的种子,种子萌发后形成的下胚轴长度如上图所示,发现IAA和MeIAA对拟南芥的下胚轴生长均具有________作用。在________μmol·L-1浓度下,二者的抑制能力差异最显著。 (2)IAA是目前发现的唯一需要极性运输的激素,MeIAA是一种脂溶性小分子,其进入细胞不需要________。MeIAA的运输方式暗示它不是作为IAA的贮存或者降解形式,而是通过微调IAA在植物体内的____________________从而影响植物发育过程。 (3)为了获得MeIAA抗性突变体,对拟南芥种子进行EMS(甲基磺酸乙酯)化学诱变培养。待种子萌发后,挑选下胚轴长度远远________平均值的小苗,进行单独培养。为了鉴定该抗性性状是否可以遗传,应将每株小苗的________在含有________的培养基上培养,观察下胚轴的长度。若____________________,则说明该抗性性状可以遗传。 [解析] (1)由题图曲线可知,IAA和MeIAA对拟南芥的下胚轴生长均具有抑制作用。在2 μmol·L-1浓度下,在IAA、MeIAA条件下培养的下胚轴的差值最大,因此二者的抑制能力差异最显著。 (2)由题意知,MeIAA是一种脂溶性小分子,其进入细胞的方式是自由扩散,不需要载体协助,也不需要消耗能量;MeIAA不是作为IAA的贮存或者降解形式,可能是通过微调IAA在植物体内的运输而影响植物生长发育过程。 (3)该实验的目的是为了获得MeIAA抗性突变体,由于MeIAA抑制下胚轴伸长,因此通过化学诱变后,选择下胚轴长度大于平均值的小苗,将小苗的下胚轴放在含有MeIAA的培养基中进行培养,如果与对照组相比,下胚轴生长不受影响,则该性状是由遗传物质改变引起的,属于可遗传变异。 [答案] (1)抑制 2 (2)载体和能量 分布(或不同部位的含量) (3)大于 自交后代(或种子) (2μmol·L-1)MeIAA 下胚轴长度远高于对照组/未处理组B组 能力提升11.(黄冈市高三模拟)科研人员将拟南芥种植在含有不同浓度6BA(一种植物激素类似物)的培养基中,一段时间后测量植株主根、侧根长度,结果如图所示,下列说法错误的是( ) A.实验结果表明,这一浓度范围的6BA抑制主根和侧根生长 B.这一浓度范围的6BA对侧根的抑制作用更明显 C.实验结果表明6BA对根的作用具有两重性 D.激素类似物处理插条方法很多,如果类似物的浓度较低,可以采用浸泡 法;若类似物浓度较高,可以采用沾蘸法 C [根据图示:当6BA浓度为0 μm时,主根和侧根长度为4 mm,但随着浓度增加,主根和侧根的长度越来越短,说明这一浓度范围的6BA对根生长的作用是抑制主根和侧根生长,A正确;据图分析,这一浓度范围的6BA对侧根的抑制作用更明显,B正确;实验结果表明6BA对根的作用具有抑制作用,未体现促进作用,C错误;激素类似物处理插条方法很多,如果类似物的浓度较低,可以采用浸泡几小时;若类似物浓度较高,可以采用沾蘸几秒,D正确。]12.瓶插鲜花的水分平衡值为吸水量与失水量的差值,它与衰老相关,为负值时鲜花开始衰败。如图表示不同处理方式下,水分平衡值降为0的时间和瓶插鲜花寿命的关系。下列叙述错误的是( ) A.细胞分裂素和蔗糖协同延长插花保鲜的时间 B.细胞分裂素延缓插花衰败的作用比蔗糖明显 C.蔗糖可为水分的吸收提供能量从而延缓衰败 D.脱落酸含量最先快速增加的应该是蒸馏水组 C [据图分析,②③与①相比较可知,②③瓶插鲜花寿命较①长,细胞分裂素和蔗糖分别都能延长插花保鲜功效;④与②③相比,瓶插鲜花寿命较②③更长,所以细胞分裂素和蔗糖协同延长插花保鲜的时间,A正确;②与③相比较,③水分平衡值降为0所用的时间较②长,细胞分裂素延缓插花衰败的作用比蔗糖明显,B正确;水分子以自由扩散形式被吸收,不需要能量,C错误;脱落酸是植物生长抑制剂,它能够促进叶和果实的衰老和脱落。分析图可知,①水分平衡值降为0所用的时间最短,因此脱落酸含量最先快速增加的应该是蒸馏水组,D正确。]13.水稻灌浆结实期是指稻穗开花后到谷粒成熟的时期,为水稻籽粒的增重期。水稻穗顶部的籽粒为强势粒,基部的籽粒为弱势粒。 (1)水稻籽粒增重与内源脱落酸(ABA)含量的变化如图1所示,强势粒的增重在________迅速开始。弱势粒受精后增重缓慢,直到第20天强势粒____________才开始迅速增重。ABA含量与对应籽粒增重的变化趋势________,推测在水稻籽粒增重时ABA能调节光合作用产物的________。 (2)在水稻灌浆结实初期喷施一定浓度的ABA,以喷水为________,结果如图2所示,喷施外源ABA对水稻________的增重更明显。 (3)基于上述系列研究,请你为水稻增产提出合理建议 _________________________________________________________________ ________________________________________________________________。 [解析] (1)比较图1中强势粒和弱势粒粒重的两条曲线可知,强势粒的增重在受精后(或开花后第4天)迅速开始。弱势粒受精后增重缓慢,直到第20天强势粒增重高峰过后才开始迅速增重。比较图1中强势粒和弱势粒中ABA的两条曲线可知,ABA含量与对应籽粒增重的变化趋势相似,推测在水稻籽粒增重时ABA能调节光合作用产物的运输(或转运)。 (2)根据探究实验的对照原则,在水稻灌浆结实初期喷施一定浓度的ABA为实验组,则以喷水为对照组;根据图2可知,喷施外源ABA对水稻弱势粒的增重更明显。 (3)基于上述系列研究,要使水稻增产,可在水稻灌浆结实初期喷施一定量适宜浓度的ABA。 [答案] (1)受精后(或开花后第4天) 增重高峰过后 相似 运输(或转运) (2)对照 弱势粒 (3)在水稻灌浆结实初期喷施一定量适宜浓度的ABA
相关试卷
这是一份高考生物一轮复习课时分层集训39《基因工程》 (含详解),共6页。试卷主要包含了青蒿素为名贵药材,由青蒿生产等内容,欢迎下载使用。
这是一份高考生物一轮复习课时分层集训35《生态环境的保护》 (含详解),共9页。试卷主要包含了分析数据,了解国情,《吕氏春秋》中说等内容,欢迎下载使用。
这是一份高考生物一轮复习课时分层集训12《细胞的增殖》 (含详解),共9页。

