高考生物一轮复习课时跟踪检测:14《有丝分裂与减数分裂的综合》(含详解)
展开课时跟踪检测(十四) 有丝分裂与减数分裂的综合
基础对点练——考纲对点·夯基础
考点一 有丝分裂与减数分裂的比较
1.(海口中学高三月考卷)雄蛙的一个体细胞经有丝分裂形成两个子细胞(C1、C2),一个初级精母细胞经减数第一次分裂形成两个次级精母细胞(S1、S2)。比较C1与C2、S1与S2细胞核中DNA数目及其贮存的遗传信息,正确的是( )
A.DNA数目C1与C2相同,S1与S2不同
B.遗传信息C1与C2相同,S1与S2不同
C.DNA数目C1与C2不同,S1与S2相同
D.遗传信息C1与C2不同,S1与S2相同
解析:有丝分裂的重要特征是亲代细胞的染色体经过复制后,平均分配到两个子细胞中去,此时能够保持前后代细胞中染色体数目的恒定;由于染色体上有遗传物质DNA,所以C1与C2细胞核中的DNA数目及贮存的遗传信息相同。减数第一次分裂的主要特征是同源染色体联会后再分离,平均分配到两个次级精(卵)母细胞中去,此时同源染色体分离,非同源染色体自由组合,所以S1与S2细胞核中的DNA数目虽相同,但是遗传信息因非同源染色体的自由组合而不同;综上所述,选B。
答案:B
2.(江西师大附中等校联考卷)下图一为某二倍体动物细胞减数分裂某时期示意图,图二中能表示该动物体细胞正常有丝分裂产生的子细胞的是( )
解析:图一为某二倍体动物细胞减数分裂某时期示意图,由于图中没有同源染色体,所以此图应为减数第二次分裂前期,那么该动物体细胞中染色体应该是4条,则体细胞正常有丝分裂产生的子细胞中也应该有4条染色体,A正确。
答案:A
3.某四倍体植物的细胞中含20条染色体、20个DNA分子,且细胞中存在纺锤丝,则该细胞正处于( )
A.有丝分裂中期 B.有丝分裂后期
C.减数第一次分裂后期 D.减数第二次分裂后期
解析:由细胞中染色体数与DNA分子数之比为11且存在纺锤丝可知,该细胞处于有丝分裂后期或减数第二次分裂后期,由于该生物为四倍体植物,所以该细胞不可能处于有丝分裂后期,D正确。
答案:D
4.(山东滕州一中高三月测卷)
右图为二倍体雄性田鼠(2n=54)体内某细胞正常分裂时相关物质或结构数量变化曲线的一部分,下列分析不正确的是( )
A.若该图表示有丝分裂染色体组数目的变化,则a=2,且数量为2a时属有丝分裂后期
B.若该图表示有丝分裂染色体数目的变化,则a=54,且数量为2a时着丝点数目是108
C.若该图表示减数分裂每条染色体上DNA分子数目的变化,则a=1,数量为a时是次级精母细胞
D.若该图表示减数分裂核DNA分子数目的变化,则数量为a时细胞内没有同源染色体
解析:有丝分裂后期染色体组数增倍,末期增倍的染色体组共存在一个细胞中,A正确;有丝分裂后期着丝点分裂,染色体数目增倍,为108条,B正确;次级精母细胞前期、中期每条染色体还有2个DNA,后期和末期每条染色体只有1个DNA,C错误;减数分裂第一次分裂结束,同源染色体分离,染色体数目和DNA含量都减半,D正确。
答案:C
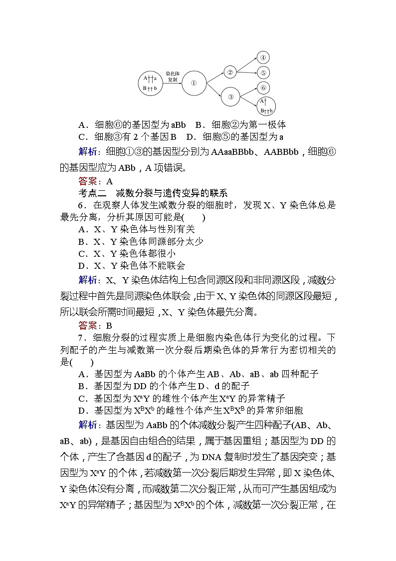
5.下图表示某细胞(含4条染色体)的分裂示意图,①~⑥代表细胞,若不考虑基因突变和交叉互换,则下列叙述不合理的是( )
A.细胞⑥的基因型为aBb B.细胞②为第一极体
C.细胞③有2个基因B D.细胞⑤的基因型为a
解析:细胞①③的基因型分别为AAaaBBbb、AABBbb,细胞⑥的基因型应为ABb,A项错误。
答案:A
考点二 减数分裂与遗传变异的联系
6.在观察人体发生减数分裂的细胞时,发现X、Y染色体总是最先分离,分析其原因可能是( )
A.X、Y染色体与性别有关
B.X、Y染色体同源部分太少
C.X、Y染色体都很小
D.X、Y染色体不能联会
解析:X、Y染色体结构上包含同源区段和非同源区段,减数分裂过程中首先是同源染色体联会,由于X、Y染色体的同源区段最短,所以联会所需时间最短,X、Y染色体最先分离。
答案:B
7.细胞分裂的过程实质上是细胞内染色体行为变化的过程。下列配子的产生与减数第一次分裂后期染色体的异常行为密切相关的是( )
A.基因型为AaBb的个体产生AB、Ab、aB、ab四种配子
B.基因型为DD的个体产生D、d的配子
C.基因型为XaY的雄性个体产生XaY的异常精子
D.基因型为XBXb的雌性个体产生XBXB的异常卵细胞
解析:基因型为AaBb的个体减数分裂产生四种配子(AB、Ab、aB、ab),是基因自由组合的结果,属于基因重组;基因型为DD的个体,产生了含基因d的配子,为DNA复制时发生了基因突变;基因型为XaY的个体,若减数第一次分裂后期发生异常,即X染色体、Y染色体没有分离,而减数第二次分裂正常,从而可产生基因组成为XaY的异常精子;基因型为XBXb的个体,减数第一次分裂正常,在减数第二次分裂后期,含有XB的姐妹染色单体未分离进入同一个配子中,则导致出现基因组成为XBXB的异常卵细胞。
答案:C
8.一个基因型为AaXbY的精原细胞,在减数分裂过程中,由于染色体分配紊乱,产生了一个AAaXb的精细胞,则另外三个精细胞的基因型分别是( )
A.aXb、Y、Y B.Xb、aY、Y
C.aXb、aY、Y D.AAaXb、Y、Y
解析:由于产生的基因组成为AAaXb的精子中只有X,没有Y,说明减数第一次分裂时XY发生了分离,该精子中同时含有A和a,说明减数第一次分裂时A、a没有分离而进入到同一个次级精母细胞;含AAaaXbXb的次级精母细胞在减数第二次分裂后期,着丝点分裂,两个A基因移向同一极形成了基因型分别是AAaXb和aXb的精子;含YY的次级精母细胞,则形成两个基因型为Y的精子。
答案:A
提能强化练——考点强化·重能力
9.某二倍体动物细胞分裂过程中每条染色体上DNA含量变化的曲线如图所示,下列相关分析中正确的是( )
| 分裂方式 | 相应结果 |
A | 有丝分裂 | E~F时期的细胞都含有两个染色体组 |
B | 有丝分裂 | 赤道板和纺锤体都出现于D~E时期 |
C | 减数分裂 | C~D时期的细胞都有同源染色体 |
D | 减数分裂 | 基因的分离与自由组合发生于C~D时期 |
解析:每条染色体上含有两条染色单体时含有两个DNA分子,C~D段此时可能处于有丝分裂的前期和中期,减数第一次分裂及减数第二次分裂的前期和中期;姐妹染色单体分离后,每条染色体含有一个DNA分子,E~F段对应的时期是有丝分裂的后期和末期以及减数第二次分裂的后期和末期。若为有丝分裂,E~F时期可能有四个染色体组(有丝分裂后期),纺锤体出现在有丝分裂前期(C~D),赤道板不是一个真实存在的结构,若为减数分裂,则减Ⅱ不存在同源染色体。
答案:D
10.(湖南八校联考)某种生物三对等位基因分布在三对同源染色体上,下图表示该生物的精细胞,试根据细胞内基因的类型,判断其精细胞至少来自几个精原细胞(不考虑交叉互换)( )
A.2个 B.3个
C.4个 D.5个
解析:若不考虑交叉互换,则一个精原细胞形成的四个精子有两种类型。根据图示可知:①④来自一个精原细胞,②⑥来自一个精原细胞,③来自一个精原细胞,⑤来自一个精原细胞。所以本题中的精子来自4个精原细胞。
答案:C
11.(湖南岳阳一中高三检测卷)下图A点时用32P标记果蝇精原细胞所有DNA的双链,然后置于只含31P的培养液中培养,发生了a、b连续两个分裂过程。相关叙述正确的是( )
A.CD段细胞中一定有2条Y染色体
B.GH段细胞中可能有两条Y染色体
C.GH段细胞中含32P的染色体一定有8条
D.IJ段细胞中含32P的染色体可能有8条
解析:根据题意和图示分析可知:图中a、b连续两个分裂过程分别是有丝分裂和减数分裂过程。ABC表示有丝分裂前的间期,CD表示有丝分裂前、中、后期,DE表示有丝分裂末期;FG表示减数第一次分裂前的间期,GHI表示减数第一次分裂,IJKL表示减数第二次分裂。CD段细胞中着丝点没有分裂时,只有一条Y染色体,着丝点分裂后含有2条Y染色体,A错误;GH段细胞中同源染色体联会后分离,着丝点不分裂,因而不可能有两条Y染色体,B错误;由于DNA分子复制是半保留复制,经过一次有丝分裂后产生的细胞中的DNA都是一条链为32P,一条链为31P,再经减数分裂间期复制后,每条染色体上的2个DNA分子中一条链为32P,三条链为31P,所以GH段细胞中含32P的染色体一定有8条,C正确;IJ段细胞处于减数第二次分裂前期和中期时,只有4条染色体,所以含32P的染色单体有4条。每条染色体上有2个DNA分子中一条链为32P,三条链为31P,着丝点分裂后,含32P的染色体仍为4条,D错误。
答案:C
12.以下是进行有性生殖生物的个体发育过程示意图,有关说法错误的是( )
A.过程Ⅲ是在细胞分裂和细胞分化的基础上进行的
B.基因突变、基因重组和染色体变异均可发生在Ⅰ过程
C.在地球出现能进行有性生殖的生物以后,生物进化的步伐大大加快了
D.组成新个体细胞中线粒体的遗传物质既来自精子,也来自卵细胞
解析:组成新个体细胞中线粒体的遗传物质来自受精卵,受精卵中的细胞质几乎全部来自卵细胞。
答案:D
大题冲关练——综合创新·求突破
13.(提升题)图甲表示某种哺乳动物细胞分裂过程中染色体数与核DNA分子数之比的变化曲线,图乙表示这种动物某个体内精原细胞分裂不同时期的图像。请据图回答:
(1)图甲中BC段、DE段形成的原因分别是________________________________________________________________________
________________。
(2)图甲中处于E点的细胞中含有________对同源染色体,图乙中________(填序号)细胞处于图甲中的CD段。
(3)若该生物的基因型是GgPp,在精细胞的形成过程中G与P的自由组合发生在图乙________(填序号)细胞中;G与G的分离发生在图乙________(填序号)细胞中,该细胞的名称是________________________。若某精原细胞分裂完成后形成了基因型为GPp的精细胞,原因是减数第一次分裂后期________________________________________________________________________。
(4)在图甲中绘制此精原细胞减数分裂过程中染色体数与核DNA数之比的变化曲线(不标字母)。
答案:(1)DNA复制、着丝点分裂 (2)4 ①
(3)④ ③ 次级精母细胞 同源染色体没有分离
(4)如图
14.(苏锡常镇四市二模)研究发现,细胞中染色体的正确排列与分离依赖于染色单体之间的粘连。动物细胞内存在有一种SGO蛋白,对细胞分裂有调控作用,其主要集中在染色体的着丝点位置,在染色体的其他位置也有分布,如图所示。请回答下列问题:
(1)图1所示的变化过程中,染色体的行为变化主要是______________________,图1所示的过程发生在细胞有丝分裂的________期。
(2)在细胞分裂过程中,细胞会产生水解酶将粘连蛋白分解,而染色体上的其他蛋白质不受影响,这体现了酶的________。科学家发现,这种酶在有丝分裂中期已经开始大量起作用,而各着丝点却要到后期才几乎同时断裂。据图推测,SGO蛋白在细胞分裂中的作用主要是________________________,如果阻断正在分裂的动物体细胞内SGO蛋白的合成,细胞最可能出现的可遗传变异类型是________。
(3)与图1相比,图2中粘连蛋白还具有____________________的功能。基因型为AaBbCc的卵原细胞,其基因在染色体上的位置如图,正常情况下,产生卵细胞的基因型最多有________种,如果在________时期之前破坏________,则产生配子的基因型种类会减少。
解析:(1)分析图1可知,染色体的行为变化主要是着丝点断裂,姐妹染色单体分离,可以发生在有丝分裂后期。(2)在细胞分裂过程中,细胞会产生水解酶将粘连蛋白分解,而染色体上的其他蛋白质不受影响,这体现了酶的专一性。由于水解酶出现、着丝点分裂的时期存在时间差,可推测SGO蛋白
在细胞分裂中的作用主要是保护粘连蛋白不被水解酶破坏。如果阻断正在分裂的动物体细胞内SGO蛋白的合成,则粘连蛋白被破坏,染色体数目会加倍,产生染色体数目的变异。(3)与图1相比,图2中粘连蛋白还具有连接同源染色体内的非姐妹染色单体(或促进交叉互换)的作用。由于A和b在一条染色体上,a和B在一条染色体上,故基因型为AaBbCc的卵原细胞,正常情况下,产生卵细胞的基因型最多有4种;如果在联会时期之前破坏粘连蛋白,同源染色体内的非姐妹染色单体间交叉互换受到抑制,产生配子的基因型种类会减少。
答案:(1)着丝点断裂,姐妹染色单体分离 后 (2)专一性 保护粘连蛋白不被水解酶破坏 染色体(数目)变异 (3)连接同源染色体内的非姐妹染色单体(或促进交叉互换) 4 联会 粘连蛋白
新高考生物一轮复习单元滚动检测第四单元 有丝分裂及减数分裂详解( 新题基础练)(含解析): 这是一份新高考生物一轮复习单元滚动检测第四单元 有丝分裂及减数分裂详解( 新题基础练)(含解析),共16页。试卷主要包含了单项选择题,多选题,每个小题3分,共15分,非选择题,4个大题,共40分等内容,欢迎下载使用。
新高考生物一轮复习单元滚动检测第四单元 有丝分裂及减数分裂详解( 能力提升练)(含解析): 这是一份新高考生物一轮复习单元滚动检测第四单元 有丝分裂及减数分裂详解( 能力提升练)(含解析),共19页。试卷主要包含了单项选择题,多选题,每个小题3分,共15分,非选择题,4个大题,共40分等内容,欢迎下载使用。
高考生物一轮课时跟踪检测13《减数分裂与受精作用》(含详解): 这是一份高考生物一轮课时跟踪检测13《减数分裂与受精作用》(含详解),共8页。试卷主要包含了选择题,非选择题等内容,欢迎下载使用。

