所属成套资源:高考生物提分秘籍专题热点难点突破(含答案)
高考生物提分秘籍:专题19《DNA分子的结构、复制及基因是有遗传效应的DNA片段》热点难点突破(含答案)
展开
这是一份高考生物提分秘籍:专题19《DNA分子的结构、复制及基因是有遗传效应的DNA片段》热点难点突破(含答案),共11页。
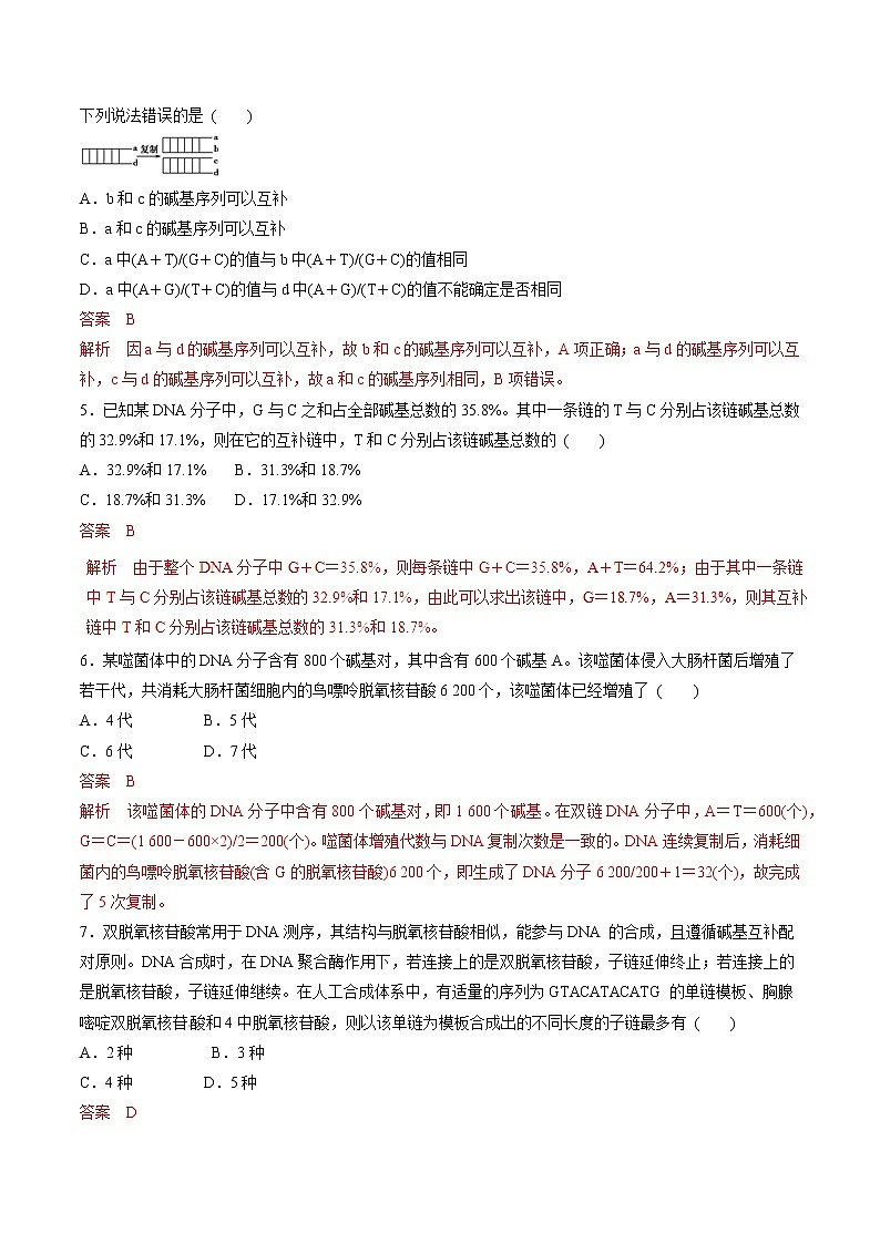
2019年高考生物热点题型和提分秘籍专题19 DNA分子的结构、复制及基因是有遗传效应的DNA片段(题型专练)1.某双链DNA分子中含有200个碱基,一条链上A:T:G:C=1:2:3:4,则该DNA分子 ( )A.四种含氮碱基A:T:G:C=3:3:7:7B.连续复制两次,需要游离的腺嘌呤脱氧核苷酸120个C.碱基排列方式共有4100种D.含有4个游离的磷酸基答案 A2.经检测得知,一双链DNA分子中鸟嘌呤的数目为x,其占碱基总数量的比例是y,以下推断正确的是 ( )A.与鸟嘌呤互补的碱基比例是1-yB.该DNA分子的嘌呤和嘧啶的比例是x/yC.该DNA分子的碱基之间的氢键数是x(1+2/y)D.与鸟嘌呤不互补的碱基数目是x(1-2y)/y答案 D解析 由题意可知,G、C所占比例都为y,数量都为x;A、T所占比例都为1/2-y,数量都为(x/y-2x)/2=(x/2y)-x。与鸟嘌呤互补的碱基比例是y;该DNA分子的嘌呤和嘧啶的比例是1;G、C之间有三个氢键,A、T之间有两个氢键,该DNA分子的碱基之间的氢键数是3x+2(x/2y-x)=x+x/y;A、T与鸟嘌呤不互补,其数目为x(1-2y)/y。3.DNA是以半保留方式进行复制的,如果放射性完全标记的1个双链DNA分子在无放射性标记的溶液中复制两次,那么所产生的4个DNA分子的特点是 ( )A.部分DNA分子含有放射性B.全部DNA分子含有放射性C.所有分子的一条链含有放射性D.所有分子的两条链都没有放射性答案 A解析 由题意可知,由放射性完全标记的1个双链DNA分子复制两次所形成的4个DNA分子中,两个DNA分子的两条链都没有放射性,另两个DNA分子含有放射性,且都是一条链含有放射性,另一条链无放射性。4.DNA分子片段复制的情况如下图所示,图中a、b、c、d表示脱氧核苷酸链的片段。如果没有发生变异,下列说法错误的是 ( )A.b和c的碱基序列可以互补B.a和c的碱基序列可以互补C.a中(A+T)/(G+C)的值与b中(A+T)/(G+C)的值相同D.a中(A+G)/(T+C)的值与d中(A+G)/(T+C)的值不能确定是否相同答案 B解析 因a与d的碱基序列可以互补,故b和c的碱基序列可以互补,A项正确;a与d的碱基序列可以互补,c与d的碱基序列可以互补,故a和c的碱基序列相同,B项错误。5.已知某DNA分子中,G与C之和占全部碱基总数的35.8%。其中一条链的T与C分别占该链碱基总数的32.9%和17.1%,则在它的互补链中,T和C分别占该链碱基总数的 ( )A.32.9%和17.1% B.31.3%和18.7%C.18.7%和31.3% D.17.1%和32.9% 答案 B6.某噬菌体中的DNA分子含有800个碱基对,其中含有600个碱基A。该噬菌体侵入大肠杆菌后增殖了若干代,共消耗大肠杆菌细胞内的鸟嘌呤脱氧核苷酸6 200个,该噬菌体已经增殖了 ( )A.4代 B.5代 C.6代 D.7代答案 B解析 该噬菌体的DNA分子中含有800个碱基对,即1 600个碱基。在双链DNA分子中,A=T=600(个),G=C=(1 600-600×2)/2=200(个)。噬菌体增殖代数与DNA复制次数是一致的。DNA连续复制后,消耗细菌内的鸟嘌呤脱氧核苷酸(含G的脱氧核苷酸)6 200个,即生成了DNA分子6 200/200+1=32(个),故完成了5次复制。7.双脱氧核苷酸常用于DNA测序,其结构与脱氧核苷酸相似,能参与DNA 的合成,且遵循碱基互补配对原则。DNA合成时,在DNA聚合酶作用下,若连接上的是双脱氧核苷酸,子链延伸终止;若连接上的是脱氧核苷酸,子链延伸继续。在人工合成体系中,有适量的序列为GTACATACATG的单链模板、胸腺嘧啶双脱氧核苷酸和4中脱氧核苷酸,则以该单链为模板合成出的不同长度的子链最多有 ( )A.2种 B.3种 C.4种 D.5种答案 D解析 本题考查DNA的结构和复制,属于对理解层次的考查。由T和A配对和在该模板上共有4个腺嘌呤,可推出正常情况下,新形成子链上共有4个腺嘌呤;胸腺嘧啶双脱氧核苷酸可能与模板上的第1、2、3、4个腺嘌呤脱氧核苷酸进行配对而使复制在相应的部位终止;也可能不与任何一个配对,DNA正常复制,所以总共能形成5种不同长度的子链。8.若两条脱氧核苷酸链都被32P标记的DNA分子的分子量是M,两条脱氧核苷酸链都不被32P标记的DNA的分子量为N。现将含32P标记的DNA的细菌放在不含32P的培养基上让其分裂a次,则子代细菌的DNA的平均相对分子质量是 ( )A. B.C. D.答案 B解析 细菌分裂a次则DNA复制a次,产生的子代DNA总数为2a,因其复制符合半保留复制的特点,所以其2a个DNA分子的总相对分子质量为(2a-2)×N+×2=N(2a-1)+M。9.如图表示DNA复制的过程,结合图示分析下列有关叙述错误的是 ( )A.DNA复制过程中首先需要解旋酶破坏DNA双链之间的氢键,使两条链解开B.DNA分子的复制具有双向复制的特点C.从图示可知,DNA分子具有多起点复制的特点,缩短了复制所需的时间D.DNA分子的复制需要DNA聚合酶催化合成子链答案 C10.某研究小组测定了多个不同双链DNA分子的碱基组成,根据测定结果绘制了DNA分子的一条单链与其互补链、一条单链与其所在DNA分子中碱基数目比值的关系图,下列正确的是 ( )答案 C解析 本题考查DNA组成中有关碱基数目的计算及识图。设该单链中四种碱基含量分别为A1、T1、G1、C1,其互补链中四种碱基含量为A2、T2、C2、G2,DNA分子中四种碱基含量A、T、G、C。由碱基互补配对原则可知(A+C)/(T+G)=1,A曲线应为水平,A错误;(A2+C2)/(T2+G2)=(T1+G1)/(A1+C1),B曲线应为双曲线的一支,B错误;(A+T)/(G+C)=(A1+A2+T1+T2)/(G1+G2+C1+C2)=(A1+T1)/(G1+C1),C项正确;(A1+T1)/(G1+C1)=(T2+A2)/(C2+G2),D错误。11.用32P标记玉米体细胞(含20条染色体)的DNA分子双链,再将这些细胞转入不含32P的培养基中培养,在第二次细胞分裂的后期,一个细胞中被32P标记的染色体数是 ( )A.0条 B.10条 C.20条 D.40条答案 C由图可知,第二次细胞分裂后期,一条染色体的着丝点分裂后形成的两条子染色体,一条被标记(其实质是该染色体的DNA分子上有一条链被标记),另一条未被标记,各占一半。由于有丝分裂过程中每条染色体的变化都相同,玉米体细胞中含20条染色体,在第二次分裂后期,一个玉米细胞中共有40条染色体,则被标记的染色体是20条,答案选C项。12.如图是果蝇染色体上的白眼基因示意图,下列叙述不正确的是( )A.白眼基因片段中,含有成百上千个脱氧核糖核苷酸 B.S基因是有遗传效应的DNA片段C.白眼基因与其他基因的区别是碱基的种类不同D.白眼基因与红眼基因的区别是部分碱基对的不同答案:C 13.下图是关于双链DNA分子结构叙述正确的是( )A.①表示胸腺嘧啶脱氧核苷酸B.每个磷酸均连接着两个脱氧核糖C.DNA复制时,解旋酶断裂的是③处的化学键D.该片段中碱基C和G的比例越大,该DNA热稳定性越高解析:①是由一个脱氧核苷酸的脱氧核糖、胸腺嘧啶与另一个脱氧核苷酸的磷酸基团的构成,不能表示胸腺嘧啶脱氧核苷酸,A错误;位于每条链首端的磷酸只连接着一个脱氧核糖,B错误;DNA复制时,解旋酶断裂的是②处的氢键,C错误;含有的氢键数量越多的双链DNA分子的热稳定性越高,在一个双链DNA分子中,碱基对G与C之间有三个氢键,A与T间有两个氢键,因此在图示的片段中,碱基C和G的比例越大,该DNA热稳定性越高,D正确。答案:D14.下列有关染色体、DNA、基因、脱氧核苷酸的说法,不正确的是( )A.基因一定位于染色体上B.基因在染色体上呈线性排列C.四种脱氧核苷酸的数目和排列顺序决定了基因的多样性和特异性D.一条染色体上含有1个或2个DNA分子解析:基因是具有遗传效应的DNA片段,DNA不一定位于染色体上,因此基因不一定位于染色体上,故A错误。答案:A15.下列关于DNA分子结构与复制的说法,正确的是( )A.DNA分子的差异造成了肺炎双球菌S型菌与R型菌致病性的差异B.DNA分子中每个磷酸基团都连接2个脱氧核糖C.减数分裂过程中发生交叉互换一般不会导致DNA分子结构的改变D.边解旋边复制是保证亲代与子代DNA遗传信息传递准确性的关键答案:A16.下图为真核细胞DNA复制过程的模式图。据图分析,下列相关叙述,错误的是( )A.由图示可知,DNA分子复制的方式是半保留复制B.DNA解旋酶能使双链DNA解开,且需要消耗ATPC.图中引物与相应DNA片段结合符合碱基互补配对原则D.DNA在复制过程中,先全部解旋,后复制解析:由图示可知,新合成的DNA分子中都保留了原来DNA分子中的一条链,因此复制的方式是半保留复制,A正确;解旋酶能打开双链间的氢键,使双链DNA解开,需要消耗ATP,B正确;图中引物与相应DNA片段结合符合碱基互补配对原则,C正确;DNA在复制过程中,边解旋边进行半保留复制,D项错误。答案:D17.某生物细胞内有一对同源染色体,如图所示(a与a′、b与b′为姐妹染色单体,着丝点分裂后成为子染色体,细胞在有丝分裂过程中,子染色体a可与b′组合进入一个子细胞,也可与b组合进入一个子细胞,两种可能性在概率上是相等的)。若选取1000个该生物细胞作为研究对象,用15N标记这对同源染色体上的DNA分子,再放入不含15N标记的培养液中培养(细胞分裂同步),则完成1次分裂、2次分裂、3次分裂所得子细胞中含有15N标记的细胞个数分别约为( )A.2000、3000、5000 B.1000、2000、4000 C.2000、3000、3500 D.2000、3000、4500答案:C18.如图为真核细胞内细胞核中某基因的结构及变化示意图(基因突变仅涉及图中1对碱基改变)。下列相关叙述中,错误的是( )A.基因1链中相邻碱基之间通过“—脱氧核糖—磷酸—脱氧核糖—”连接B.基因突变导致新基因中(A+T)/(G+C)的值减小而(A+G)/(T+C)的值增大C.RNA聚合酶进入细胞核参加转录过程,能催化核糖核苷酸形成mRNAD.基因复制过程中1链和2链均为模板,复制后形成的两个基因中遗传信息相同解析:基因的一条脱氧核苷酸链中相邻碱基通过“—脱氧核糖—磷酸—脱氧核糖—”连接,A正确;图示基因突变时A—T碱基对被G—C碱基对替换,新基因中(A+T)/(G+C)的值减小而(A+G)/(T+C)的值不变,B错误;RNA聚合酶在细胞核中参加转录过程,C正确;DNA复制时两条母链均为模板,复制形成的两个基因相同,D正确。答案:B19. 某基因(14N)含有3 000个碱基,腺嘌呤占35%。若该DNA分子以15N同位素标记过的四种游离脱氧核苷酸为原料复制3次,将全部复制产物进行密度梯度离心,得到如图甲结果;如果将全部复制产物加入解旋酶处理后再离心,则得到如图乙结果。下列有关分析,正确的是( )A.X层全部是仅含14N的基因B.W层中含15N标记的胞嘧啶6 300个C.X层中含有氢键数是Y层的1/3D.W层与Z层的核苷酸数之比是1:4解析:复制得到的碱基数相等,那么氢键数也应该是相等的,X层有2个DNA,Y层有6个DNA,故X层与Y层的氢键数之比为1:3。答案:C20.如图是在电子显微镜下拍摄的某生物细胞DNA复制过程中的图像。下列有关叙述,正确的是( )A.此图反映出的DNA复制模式可作为DNA双向复制的证据B.此过程遵循碱基互补配对原则,任一条链中A=T,G=C C.若将该DNA彻底水解,产物是脱氧核苷酸和四种碱基D.若该DNA分子的一条链中(A+T)/(G+C)=a,则互补链中该比值为1/a答案:A21.将DNA分子双链用3H标记的蚕豆(2n=12)根尖移入普通培养液(不含放射性元素)中,再让细胞连续进行有丝分裂。某普通培养液中的第三次有丝分裂中期,根据图示,判断该细胞中染色体的标记情况最可能是( )A.12个bB.6个a,6个bC.6个b,6个cD.b+c=12个,但b和c数目不确定答案:D22.下图1是用DNA测序仪测出的某生物的一个DNA分子片段上被标记一条脱氧核苷酸链的碱基排列顺序(TGCGTATTGG),请回答下列问题:(1)据图1推测,此DNA片段上的鸟嘌呤脱氧核苷酸的数量是________个。(2)根据图1脱氧核苷酸链碱基排序,图2显示的脱氧核苷酸链碱基序列为________(从上往下序列)。 (3)图1所测定的DNA片段与图2所显示的DNA片段中的(A+G)/(T+C)总是为________,由此证明DNA分子碱基数量关系是________。图1中的DNA片段与图2中的DNA片段中A/G比分别为________、________,由此说明了DNA分子的特异性。(4)若用35S标记某噬菌体,让其在不含35S的细菌中繁殖5代,含有35S标记的噬菌体所占比例为________。解析:(1)图1所示的一条链上有4个G、1个C,故另一链上有1个G、4个C,所以此DNA片段上的鸟嘌呤脱氧核苷酸的数量是5个。(2)由图1确定从左到右的四种碱基依次是A、C、G、T,故图2中从上往下的脱氧核苷酸链碱基序列为CCAGTGCGCC。(3)因是双链DNA,A=T、C=G,故其中(A+G)/(T+C)总是1。(4)因亲代噬菌体外壳留在细菌外面,DNA进入细菌内部,故子代噬菌体中都不含35S标记。答案:(1)5 (2)CCAGTGCGCC (3)1 嘌呤数等于嘧啶数 1 2/8 (4)023.蚕豆体细胞染色体数目2N=12,科学家用3H标记蚕豆根尖细胞的DNA,可以在染色体水平上研究真核生物DNA的复制方法。实验的基本过程如下:Ⅰ.将蚕豆幼苗培养在含有3H标记的胸腺嘧啶核苷的培养基上,培养一段时间后,观察细胞分裂中期染色体的放射性情况。Ⅱ.当DNA分子双链都被3H标记后,再将根移到含有秋水仙素的非放射性培养基中,培养一段时间后,观察细胞分裂中期染色体的放射性情况。请回答相关问题:(1)蚕豆根尖细胞进行的分裂方式是________;秋水仙素能使部分细胞的染色体数目加倍,其作用的机理是________。(2)Ⅰ中,在根尖细胞进行第一次分裂时,每一条染色体上带有放射性的染色单体有________条,每个DNA分子中,有________条链带有放射性。Ⅱ中,若观察到一个细胞具有24条染色体,且二分之一的染色单体具有放射性,则表明该细胞的染色体在无放射性的培养基上复制________次,该细胞含有________个染色体组。(3)上述实验表明,DNA分子的复制方式是________。答案:(1)有丝分裂 抑制纺锤体的形成(2)2 1 2 4(3)半保留复制24.下面甲图中DNA分子有a和d两条链,将甲图中某一片段放大后如乙图所示,结合所学知识回答下列问题: (1)从甲图可看出DNA复制的方式是________________________________________。(2)甲图中,A和B均是DNA分子复制过程中所需要的酶,其中B能将单个的脱氧核苷酸连接成脱氧核苷酸链,从而形成子链,则A是________酶,B是________酶。(3)图甲过程在绿色植物叶肉细胞中进行的场所有__________________________。(4)乙图中,7是____________________。DNA分子的基本骨架由________________交替连接而成;DNA分子两条链上的碱基通过________连接成碱基对,并且遵循________________原则。答案 (1)半保留复制 (2)解旋 DNA聚合 (3)细胞核、线粒体、叶绿体 (4)胸腺嘧啶脱氧核苷酸 脱氧核糖和磷酸 氢键 碱基互补配对25. DNA的复制方式,可以通过设想来进行预测,可能的情况是全保留复制、半保留复制、分散(弥散)复制三种。究竟是哪种复制方式呢?下面设计实验来证明DNA的复制方式。实验步骤:a.在氮源为14N的培养基中生长的大肠杆菌,其DNA分子均为14N-DNA(对照)。b.在氮源为15N的培养基中生长的大肠杆菌,其DNA分子均为15N-DNA(亲代)。c.将亲代15N大肠杆菌转移到氮源为含14N的培养基中,再连续繁殖两代(Ⅰ和Ⅱ),用密度梯度离心法分离,不同分子量的DNA分子将分布在试管中的不同位置上。实验预测:(1)如果与对照(14N/14N)相比,子I代能分辨出两条DNA带:一条________带和一条________带,则可以排除________。(2)如果子Ⅰ代只有一条中密度带,则可以排除________,但不能肯定是________。(3)如果子Ⅰ代只有一条中密度带,再继续做子Ⅱ代DNA密度鉴定;若子Ⅱ代可以分出________和________,则可以排除分散复制,同时肯定半保留复制;如果子Ⅱ代不能分出________密度两条带,则排除________,同时确定为________。答案 (1)轻(14N/14N) 重(15N/15N) 半保留复制和分散复制(2)全保留复制 半保留复制或分散复制(3)一条中密度带 一条轻密度带 中、轻 半保留复制 分散复制解析 从题目中的图示可知,深色为亲代DNA的脱氧核苷酸链(母链),浅色为新形成的子代DNA的脱氧核苷酸链(子链)。因此全保留复制后得到的两个DNA分子,一个是原来的两条母链重新形成的亲代DNA分子,一个是两条子链形成的子代DNA分子;半保留复制后得到的每个子代DNA分子的一条链为母链,一条链为子链;分散复制后得到的每个子代DNA分子的单链都是由母链片段和子代片段间隔连接而成的。
相关试卷
这是一份高中考试生物特训练习含答案——DNA分子的结构和复制 基因通常是有遗传效应的DNA片段,共8页。试卷主要包含了基础练,提升练等内容,欢迎下载使用。
这是一份2024届人教版高考生物一轮复习DNA的结构、复制及基因通常是有遗传效应的DNA片段作业含答案,共12页。
这是一份2024届高考生物一轮复习第六单元基因的本质基因的表达第2讲DNA的结构 DNA的复制 基因通常是有遗传效应的DNA片段练习含答案,共8页。试卷主要包含了下列关于DNA的叙述,正确的是等内容,欢迎下载使用。

