所属成套资源:高考生物提分秘籍专题教学案(含答案)
高考生物提分秘籍:专题06《细胞器——系统内的分工合作》教学案(含答案)教案
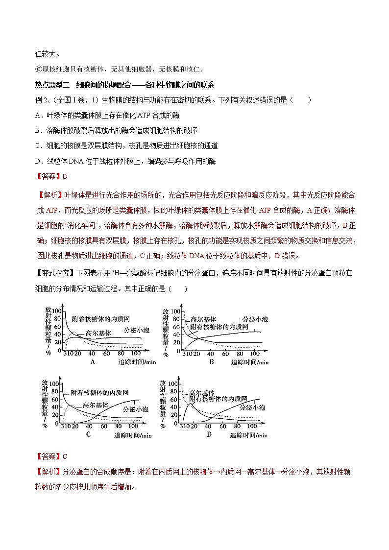
展开主要细胞器的结构和功能(Ⅱ)。热点题型一 细胞器的结构和功能例1、(北京卷,2)哺乳动物肝细胞的代谢活动十分旺盛,下列细胞结构与对应功能表述有误的是 A. 细胞核:遗传物质储存与基因转录B. 线粒体:丙酮酸氧化与ATP合成C. 高尔基体:分泌蛋白的合成与加工D. 溶酶体:降解失去功能的细胞组分【答案】C【变式探究】下列对各种生物大分子合成场所的叙述,正确的是 ( )A.酵母菌在高尔基体中合成膜蛋白B.肌细胞在细胞核中合成mRNAC.T2噬菌体在细菌细胞核内合成DNAD.叶肉细胞在叶绿体外膜上合成淀粉【答案】B【解析】膜蛋白由核糖体合成,A错误;mRNA主要是在细胞核中转录形成的,B正确;细菌为原核生物,无真正的细胞核,C错误;淀粉在叶肉细胞的叶绿体基质中合成,D错误。 【提分秘籍】(1)①能产生水和碱基互补配对的场所还有细胞核(DNA复制及转录过程中有水生成)。②能产生ATP的场所还有细胞质基质(无氧呼吸及有氧呼吸第一阶段均产生ATP)。③中心体虽无DNA,但在细胞分裂间期也可以进行复制(每个中心粒复制为两个中心粒)。(2)细胞质基质、线粒体基质和叶绿体基质所含的化学成分不同,所具有的生理功能不同。(3)在不同细胞中,细胞器的含量是不一样的,如需能量较多的细胞含线粒体较多,合成蛋白质比较旺盛的细胞含核糖体较多,即细胞的结构与其功能是相适应的。【举一反三】 下列模式图表示几种细胞器,有关说法不正确的是 ( )A.细胞器A、C、E、F能产生水B.细胞器B、F不含磷脂C.绿色植物的细胞都含有A、C、D、E、FD.A与植物细胞细胞壁的形成有关 【答案】C【方法技巧】特殊细胞总结:①根尖分生区细胞无叶绿体和大液泡,是观察有丝分裂的良好材料,成熟区等根部和其他不见光的部位都无叶绿体。②叶肉细胞、保卫细胞含叶绿体,但表皮细胞不含叶绿体。③肾小管、心肌、肝脏等部位细胞因代谢旺盛,线粒体含量多;肠腺等一些合成消化酶或蛋白质类激素的细胞,核糖体、高尔基体多。④蛔虫的体细胞和人的成熟红细胞无线粒体,只进行无氧呼吸,原料为葡萄糖,产物为乳酸,且人的成熟红细胞无细胞核,不再进行分裂,是提取细胞膜的首选材料。⑤癌细胞:无限增殖,表面糖蛋白减少,黏着性降低,因不断合成蛋白质,故核糖体多而且代谢旺盛,核仁较大。⑥原核细胞只有核糖体,无其他细胞器,无核膜和核仁。热点题型二 细胞间的协调配合——各种生物膜之间的联系 例2、(全国Ⅰ卷,1)生物膜的结构与功能存在密切的联系。下列有关叙述错误的是( )A.叶绿体的类囊体膜上存在催化ATP合成的酶B.溶酶体膜破裂后释放出的酶会造成细胞结构的破坏C.细胞的核膜是双层膜结构,核孔是物质进出细胞核的通道D.线粒体DNA位于线粒体外膜上,编码参与呼吸作用的酶【答案】D【变式探究】下图表示用3H—亮氨酸标记细胞内的分泌蛋白,追踪不同时间具有放射性的分泌蛋白颗粒在细胞的分布情况和运输过程。其中正确的是 ( )【答案】C【解析】分泌蛋白的合成顺序是:附着在内质网上的核糖体→内质网→高尔基体→分泌小泡,其放射性颗粒数的多少应按此顺序先后增加。 【提分秘籍】 (1)生物膜系统指细胞内的全部膜结构而不是生物体内的,原核生物、病毒等无生物膜系统。(2)囊泡的功能。内质网形成的囊泡将经内质网加工的蛋白质转移到高尔基体;高尔基体形成的囊泡将分类、加工和包装好的蛋白质通过细胞膜分泌到细胞外。(3)分泌蛋白在相关结构中的转移顺序是核糖体→内质网→高尔基体→细胞膜→细胞外(如果说的是在细胞器上的转移顺序,需要去掉细胞膜;若为在膜结构上的转移顺序,需去掉核糖体)。 【举一反三】 下图是溶酶体发生过程及其“消化”功能示意图,下列叙述错误的是 ( )A.b是刚形成的溶酶体,它起源于高尔基体B.c是内质网,d是线粒体,e是包裹线粒体的小泡C.溶酶体的生命活动所需能量由e内的d提供D.b和e融合为f的过程体现了生物膜具有一定的流动性 【答案】C热点题型三 实验:用高倍显微镜观察叶绿体和线粒体例3.下列有关用高倍镜观察线粒体和叶绿体的实验说法不正确的是 ( )A.健那绿染液是专一性染线粒体的活细胞染料,可以使活细胞中线粒体呈现蓝绿色B.观察叶绿体时选用藓类的叶或黑藻的叶,原因是叶片薄而小,叶绿体清楚C.用菠菜叶作实验材料,要取菠菜叶的下表皮并稍带些叶肉D.可用高倍镜直接观察叶绿体和线粒体 【答案】D【解析】用显微镜观察时,应先用低倍镜找到物像,再换上高倍镜观察,不能用高倍镜直接观察。 【提分秘籍】 (1)用高倍镜观察叶绿体和线粒体①临时装片应随时保持有水状态,以免影响细胞的活性。②要漱净口腔,防止杂质对观察物像的干扰。③必须先在低倍镜下将目标移到视野中央,然后再转动转换器换用高倍物镜。④换上高倍镜后,只能转动细准焦螺旋使图像清晰。(2)实验拓展应用根据本实验原理,可以解决以下问题:①观察光照对叶绿体分布的影响。②线粒体数量与细胞功能的关系。【举一反三】 将有关生物材料直接制成临时装片,在普通光学显微镜下可以观察到的现象是 ( )A.菠菜叶片下表皮保卫细胞中具有多个叶绿体B.花生子叶细胞中存在多个橘黄色脂肪颗粒C.人口腔上皮细胞中线粒体数目较多 D.紫色洋葱鳞片叶外表皮细胞中细胞核清晰可见【答案】A【方法技巧】根据观察对象选用合适的材料 (1)观察叶绿体,最好选用细胞内叶绿体数量较少、体积较大、叶片薄的植物细胞。如选择苔藓或黑藻叶片,可直接在显微镜下观察其单层细胞的部位,若用菠菜等高等植物叶片,撕取的表皮上一定要带有些叶肉细胞,因为叶表皮细胞没有叶绿体。 (2)观察线粒体要选择无色的细胞,如人的口腔上皮细胞。1.(北京卷,2)哺乳动物肝细胞的代谢活动十分旺盛,下列细胞结构与对应功能表述有误的是A. 细胞核:遗传物质储存与基因转录B. 线粒体:丙酮酸氧化与ATP合成C. 高尔基体:分泌蛋白的合成与加工D. 溶酶体:降解失去功能的细胞组分【答案】C【解析】该题主要考查细胞核和细胞器的功能等有关知识。细胞核是细胞的遗传信息库,是细胞遗传和代谢的控制中心,是转录的主要场所,A正确;在线粒体中进行的有氧呼吸第二阶段包括丙酮酸的氧化与ATP合成,B正确;蛋白质的合成在核糖体中进行,而高尔基体是对蛋白质进行加工、分类、包装和运送,C错误;溶酶体内含多种水解酶,分解衰老、损伤的细胞器,吞噬并杀死侵入细胞的病毒或细菌,D正确,所以选C 。2.(海南卷,23)关于普通光学显微镜的使用,下列叙述正确的是( )A.在高倍镜下观察时,用粗准焦螺旋调整焦距B.高倍镜下无法观察到花生子叶中被染色的脂肪颗粒C.由低倍镜转到高倍镜前,将待观察目标移至视野中央D.高倍镜下可以观察到细胞膜清晰的暗-亮-暗三层结构【答案】C3.(全国Ⅰ卷,1)生物膜的结构与功能存在密切的联系。下列有关叙述错误的是( )A.叶绿体的类囊体膜上存在催化ATP合成的酶B.溶酶体膜破裂后释放出的酶会造成细胞结构的破坏C.细胞的核膜是双层膜结构,核孔是物质进出细胞核的通道D.线粒体DNA位于线粒体外膜上,编码参与呼吸作用的酶【答案】D【解析】叶绿体是进行光合作用的场所的,光合作用包括光反应阶段和暗反应阶段,其中光反应阶段能合成ATP,而光反应的场所是类囊体膜,因此叶绿体的类囊体膜上存在催化ATP合成的酶,A正确;溶酶体是细胞的“消化车间”,溶酶体含有多种水解酶,溶酶体膜破裂后,释放水解酶会造成细胞结构的破坏,B正确;细胞核的核膜具有双层膜,核膜上存在核孔,核孔的功能是实现核质之间频繁的物质交换和信息交流,因此核孔是物质进出细胞的通道,C正确;线粒体DNA位于线粒体的基质中,D错误。4.(浙江卷,8)人体细胞内存在一套复杂的膜系统。下列叙述错误的是( )A.由单位膜包被的溶酶体含多种水解酶B.高尔基体主要进行蛋向质的分拣和转运C.肝脏细胞的光面内质网上含氧化酒精的酶D.核被膜与质膜的相连可通过线粒体来实现【答案】D1.(年天津卷,1)下列有关真核生物核糖体的叙述,正确的是( )A.遗传信息翻译的场所B.组成成分中含mRNAC.全部游离在细胞质基质中D.能识别基因的启动子【答案】A【解析】遗传信息翻译是指以mRNA为模板合成蛋白质的过程,场所是核糖体,A正确;核糖体的组成成分主要是rRNA和蛋白质,B错误;真核生物核糖体有些附着在内质网上,有些游离在细胞质基质中,C错误;识别基因启动子的是RNA聚合酶,主要存在于细胞核中,D错误。2.(年海南卷,2)下列关于原核生物的叙述,错误的是( )A.大肠杆菌的细胞内有核糖体B.细胞对物质的吸收具有选择性C.拟核区中含有环状的DNA分子D.蓝藻细胞的叶绿体中含有叶绿素【答案】D【解析】大肠杆菌是原核生物,核糖体是原核细胞中唯一的细胞器,A正确。细胞膜的存在,使细胞有选择地从其所处环境中吸收物质,B正确。细菌的拟核区有一个大型环状DNA分子,C正确。蓝藻无叶绿体,D错误。1.(上海卷.2)在电子显微镜下,放线菌和霉菌中都能观察到的结构是A.核糖体和质膜 B.线粒体和内质网C.核糖体和拟核 D.线粒体和高尔基体【答案】A 【解析】放线菌属于原核生物,霉菌属于真核生物,二者共有的结构式核糖体和质膜,A项正确;原核细胞不具有膜结构细胞器如线粒体、内质网、高尔基体等,B、D项错误;拟核是原核细胞特有的结构,C项错误。 2.(海南卷.8)下列关于植物细胞中液泡的叙述,错误的是A.植物细胞中的液泡是一种细胞器B.液泡大小会随细胞的吸水或失水而变化C.液泡中含有糖和无机盐,不含有蛋白质D.花瓣细胞液泡中色素种类和含量可影响花色【答案】C3.(海南卷.7)下列有关分泌蛋白的叙述,错误的是A.分泌蛋白在细胞内的合成需要核糖体的参与B.线粒体能为分泌蛋白的合成和运输提供能量C.分泌蛋白先经过高尔基体再经过内质网分泌到细胞外D.分泌蛋白从细胞内排出时,囊泡的膜可与细胞膜融合【答案】C【解析】分泌蛋白在核糖体上合成,然后依次经过内质网、高尔基体、细胞膜排除细胞外,在内质网、高尔基体、细胞膜之间以囊泡的形式进行转移。该过程需要线粒体提供能量。4.(课标1卷.1) 下列与细胞相关的叙述,正确的是A. 核糖体、溶酶体都是具有膜结构的细胞器B. 酵母菌的细胞核内含有DNA和RNA两类核酸C. 蓝藻细胞的能量来源于其线粒体有氧呼吸过程D. 在叶绿体中可进行CO2的固定但不能合成ATP【答案】B【解析】核糖体无膜结构,溶酶体具有单层膜结构,A项错误;酵母菌为真核生物,其细胞核内含有DNA和RNA两类核酸,B项正确;蓝藻细胞为原核细胞,其细胞中无线粒体,C项错误;在叶绿体的类囊体薄膜上所进行的光反应过程中,会有ATP生成,D项错误。5.(四川卷.2)下列有关细胞共性的叙述,正确的是A.都具有细胞膜但不一定具有磷脂双分子层B.都具有细胞核但遗传物质不一定是DNAC.都能进行细胞呼吸但不一定发生在线粒体中D.都能合成蛋白质但合成场所不一定是核糖体【答案】C(年上海卷.3)细菌共有的特征是( )①光学显微镜下可见 ②具有细胞结构 ③属于二倍体 ④能寄生A.①② B.①④ C.②③ D.③④【答案】A【解析】细菌无染色体,③错误;细菌营寄生的为异养,有的为自养,如消化细菌,④错误。细菌为原核生物,由原核细胞构成,在光学显微镜下均可看到;答案选A。(年安徽卷.1)血浆中的抗体是由浆细胞产生的分泌蛋白,下表列出的抗体肽链合成与抗体加工的场所,正确的是选项 抗体肽链合成场所 抗体加工场所 A 游离的核糖体 细胞质基质、内质网 B 游离的核糖体 溶酶体、高尔基体 C 内质网上的核糖体 溶酶体、内质网 D 内质网上的核糖体 内质网、高尔基体【答案】D【解析】抗体属于分泌蛋白,需要在内质网上的核糖体合成肽链,再经过内质网的初加工,形成小泡转移到高尔基体再加工,最后再形成小泡并通过胞吐形式分泌到细胞外。 ( 年四川卷.2)精子内的顶体由溶酶体特化而来。精卵识别后,顶体膜与精子细胞膜融合,释放溶酶体酶使卵子外层形成孔洞,以利于精卵融合形成受精卵。下列叙述正确的是( )A.顶体内储存的溶酶体酶是在精子的溶酶体中合成的B.精子游向卵子所需的能量来自线粒体和细胞质基质 C.顶体膜和精子细胞膜融合体现生物膜的选择透过性D.受精卵中的遗传物质一半来自父方另一半来自母方【答案】B( 年重庆卷.1)比较胚胎干细胞与胰腺腺泡细胞,相同的是( )A.线粒体的功能 B.发育的全能性C.膜蛋白的种类和数量 D.内质网上核糖体的数量【答案】A【解析】线粒体通过呼吸作用为真核细胞提供能量;A正确。胚胎干细胞具有发育的全能性,而胰腺腺泡细胞已高度分化,不具备发育的全能性;B错误。胰腺腺泡细胞能分泌多种蛋白质产物,因而其膜蛋白的种类和数量以及内质网上核糖体的数量均较多;C、D项错误。(年江苏卷.16)下图为白细胞与血管内皮细胞之间识别、黏着后,白细胞迁移并穿过血管壁进入炎症组织的示意图,下列叙述错误的是( )A. 内皮细胞识别结合白细胞膜上的糖蛋白使白细胞黏着B. 白细胞在血管内黏着、迁移需要消耗 ATPC. 黏着、迁移过程中白细胞需进行基因的选择性表达D. 白细胞利用细胞膜的选择透过性穿过血管壁进入炎症组织【答案】D【解析】内皮细胞识别结合白细胞膜的糖蛋白,结果使白细胞黏着,A正确;白细胞在血管内黏着、迁移均是耗能过程,消耗ATP,B正确;黏着、迁移过程中白细胞的形态发生变化,白细胞需进行基因的选择性表达,C正确;白细胞穿过血管壁进入炎症组织依赖于细胞膜的流动性,D错误。(年广东卷.1)下列各组细胞器均具单层膜的是A 液泡和核糖体 B 中心体和叶绿体 C 溶酶体和高尔基体 D内质网和线粒体【答案】C 【解析】核糖体由RNA和蛋白质组成,不具有生物膜结构,A错误。中心体不具有生物膜结构,B错误。溶酶体和高尔基体都具有单层生物膜结构,C正确。内质网具有单层生物膜,但线粒体具有双层生物膜,D错误。【2014·江苏高考】下列关于细胞结构和功能的叙述,错误的是( )A. 性激素主要是由内质网上的核糖体合成B. 囊泡可以由内质网向高尔基体转运C. 膜蛋白的形成与核糖体、内质网、高尔基体有关D. 内质网既参与物质合成,也参与物质运输【答案】A【2014·山东高考】有关细胞内囊泡运输的描述,正确的是( )A. 细胞核内的RNA通过囊泡运输到细胞质B. 蛋白质类激素经囊泡运输分泌到细胞外C. 细胞器之间都能通过囊泡进行物质运输D. 囊泡运输依赖膜的流动性且不消耗能量【答案】B【解析】细胞核内的RNA通过核孔运输到细胞质,此过程与囊泡无关,A错误;蛋白质类激素经高尔基体加工后,由囊泡运输到细胞膜,然后经胞吐方式分泌到细胞外,B正确;核糖体和中心体无生物膜,无法通过囊泡进行物质运输,C错误;囊泡运输需要消耗能量,D错误。【2014·重庆高考】下列与实验有关的叙述,正确的是( )A. 人的口腔上皮细胞经处理后被甲基绿染色,其细胞核呈绿色B. 剪取大蒜根尖分生区,经染色在光镜下可见有丝分裂各时期 C. 叶绿体色素在层析液中的溶解度越高,在滤纸上扩散就越慢D. 在光镜的高倍镜下观察新鲜菠菜叶装片,可见叶绿体的结构【答案】A【解析】DNA主要分布在细胞核内,甲基绿使DNA呈现绿色,A正确;剪取根尖2~3 mm,需经解离、漂洗、染色和制片过程后,再用光学显微镜观察,B错误;叶绿体色素在层析液中溶解度越高,在滤纸上扩散就越快,C错误;叶绿体内部结构是亚显微结构,在光学显微镜下观察不到,D错误。【2014·安徽高考】下列关于线粒体的叙述,正确的是( )A. 线粒体外膜上的蛋白质含量比内膜的高B. 葡萄糖分解为丙酮酸的过程发生在线粒体基质中C. 成人心肌细胞中的线粒体数量比腹肌细胞的多D. 哺乳动物精子中的线粒体聚集在其头部和尾的基部【答案】C

