高考生物二轮复习精品练习:专题03《细胞内的酶与ATP》(含详解)
展开模块一 专题三
一、选择题
1.下列有关酶的叙述正确的是( B )
A.酶提供了反应过程所必需的活化能从而提高了化学反应速率
B.活细胞能通过转录、翻译产生酶,或通过转录产生酶
C.人体中酶的活性受温度、pH的影响,并只能在人体的内环境中起作用
D.酶的形成都要经过核糖体的合成、内质网和高尔基体的加工等几个阶段
[解析] 酶的作用机理是降低化学反应所需的活化能;酶的化学本质是蛋白质(经转录、翻译合成)或RNA(经转录合成);酶在体外也可起作用;在细胞内发挥作用的酶一般不需要内质网和高尔基体的加工,少数酶是RNA,其合成不需要核糖体、内质网和高尔基体参与。
2.核酶(ribozyme)是具有催化功能的RNA分子,在特异地结合并切断特定的mRNA后,核酶可从杂交链上解脱下来,重新结合和切割其他的mRNA分子。下列关于核酶的叙述,正确的是( D )
A.向核酶中滴加双缩脲试剂,水浴加热可发生紫色反应
B.与不加核酶组相比,加核酶组mRNA降解较快,由此可反映核酶的高效性
C.核酸具有热稳定性,故核酶的活性不受温度的影响
D.核酶与催化底物特异性结合时,有氢键形成,也有磷酸二酯键的断裂
[解析] 核酶的化学本质是RNA,滴加双缩脲试剂可发生紫色反应的是蛋白质,且不需加热,A项错误;与不加核酶组相比,加核酶组mRNA降解较快,表明核酶具有催化作用,要证明酶具有高效性,最好与无机催化剂对比,B项错误;与蛋白质相比,核酸虽然具有热稳定性,但温度过高或过低也能影响其性质或结构,因此核酶的活性也受温度的影响,C项错误;核酶特异地结合mRNA是通过碱基互补配对实现的,因此有氢键的形成,核酶能切断特定的mRNA,在该过程中有磷酸二酯键的断裂,D项正确。
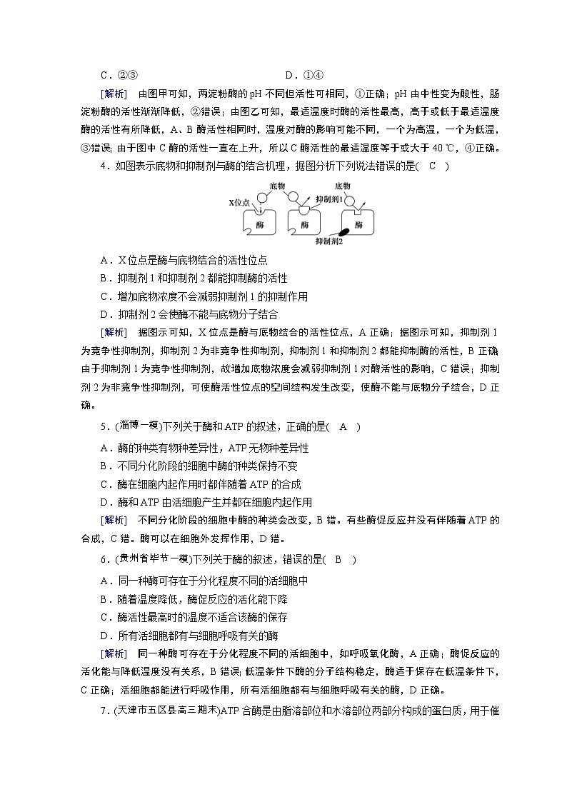
3.下图中,甲图表示某植物淀粉酶与人的肠淀粉酶活性受pH影响的情况,乙图表示3种脱氢酶(A、B、C)的活性受温度影响的情况。下面分析正确的是( D )
①两淀粉酶的活性相同时pH可以不同
②若pH由中性变为酸性,肠淀粉酶的活性渐渐升高
③A、B酶活性相同时,温度对酶的影响相同
④C酶活性的最适温度等于或大于40 ℃
A.①② B.①③
C.②③ D.①④
[解析] 由图甲可知,两淀粉酶的pH不同但活性可相同,①正确;pH由中性变为酸性,肠淀粉酶的活性渐渐降低,②错误;由图乙可知,最适温度时酶的活性最高,高于或低于最适温度酶的活性有所降低,A、B酶活性相同时,温度对酶的影响可能不同,一个为高温,一个为低温,③错误;由于图中C酶的活性一直在上升,所以C酶活性的最适温度等于或大于40 ℃,④正确。
4.如图表示底物和抑制剂与酶的结合机理,据图分析下列说法错误的是( C )
A.X位点是酶与底物结合的活性位点
B.抑制剂1和抑制剂2都能抑制酶的活性
C.增加底物浓度不会减弱抑制剂1的抑制作用
D.抑制剂2会使酶不能与底物分子结合
[解析] 据图示可知,X位点是酶与底物结合的活性位点,A正确;据图示可知,抑制剂1为竞争性抑制剂,抑制剂2为非竞争性抑制剂,抑制剂1和抑制剂2都能抑制酶的活性,B正确;由于抑制剂1为竞争性抑制剂,故增加底物浓度会减弱抑制剂1对酶活性的影响,C错误;抑制剂2为非竞争性抑制剂,可使酶活性位点的空间结构发生改变,使酶不能与底物分子结合,D正确。
5.(淄博一模)下列关于酶和ATP的叙述,正确的是( A )
A.酶的种类有物种差异性,ATP无物种差异性
B.不同分化阶段的细胞中酶的种类保持不变
C.酶在细胞内起作用时都伴随着ATP的合成
D.酶和ATP由活细胞产生并都在细胞内起作用
[解析] 不同分化阶段的细胞中酶的种类会改变,B错。有些酶促反应并没有伴随着ATP的合成,C错。酶可以在细胞外发挥作用,D错。
6.(贵州省毕节一模)下列关于酶的叙述,错误的是( B )
A.同一种酶可存在于分化程度不同的活细胞中
B.随着温度降低,酶促反应的活化能下降
C.酶活性最高时的温度不适合该酶的保存
D.所有活细胞都有与细胞呼吸有关的酶
[解析] 同一种酶可存在于分化程度不同的活细胞中,如呼吸氧化酶,A正确;酶促反应的活化能与降低温度没有关系,B错误;低温条件下酶的分子结构稳定,酶适于保存在低温条件下,C正确;活细胞都能进行呼吸作用,所有活细胞都有与细胞呼吸有关的酶,D正确。
7.(天津市五区县高三期末)ATP合酶是由脂溶部位和水溶部位两部分构成的蛋白质,用于催化ATP的合成。下列关于ATP合酶的叙述,错误的是( D )
A.ATP合酶位于线粒体内膜、类囊体膜及原核细胞的质膜上
B.ATP合酶的脂溶部位可能嵌入在磷脂双分子层中
C.ATP合酶能完成ADP的磷酸化过程并储存能量
D.ATP合酶能接受光能和热能并转化为ATP中化学能
[解析] 线粒体的内膜能进行有氧呼吸的第二阶段,能产生少量的ATP,叶绿体的类囊体薄膜上能进行光反应合成ATP,原核细胞的质膜上可以合成ATP,因此,ATP合酶位于线粒体内膜、类囊体膜及原核细胞的质膜上,A正确;磷脂属于脂质,ATP合酶的脂溶部位可能嵌入在磷脂双分子层中,B正确;ADP的磷酸化形成ATP并将能量储存在高能磷酸键中,C正确;ATP中的能量可能来源于光能和化学能,也可能转化为光能和化学能,D错误。
8.GTP是细胞的正常成分,与ATP相似,参与许多生化反应,如可以为蛋白质的生物合成过程直接提供能量,下列有关叙述正确的是( B )
A.“G”表示鸟嘌呤
B.GTP分子中含有高能磷酸键
C.GTP水解产物可用于合成DNA
D.蛋白质合成旺盛时,核糖体附近GTP含量一定增加
[解析] ATP中的“A”代表腺苷,由GTP与ATP相似,可知GTP中的“G”表示鸟苷,A项错误;GTP与ATP相似,可以为一些反应直接提供能量,因此,GTP分子中含有高能磷酸键,B项正确;GTP的水解产物鸟嘌呤核糖核苷酸可用于合成RNA,C项错误;蛋白质合成旺盛时,消耗的GTP增多,运往核糖体附近的GTP也增多,并且与ATP相似,GTP和GDP的相互转化处于动态平衡之中,所以不能确定核糖体附近的GTP含量一定增多,D项错误。
9.ATP被喻为生物体内“能量货币”,它已成为科学家研究的热点。下列有关细胞内ATP的叙述中,正确的是( D )
A.ATP中含有3个高能磷酸键
B.ATP可溶于水,因此只可注射不可口服
C.寒冷或紧张状态下,细胞内ATP的分解速率大于合成速率
D.剧烈运动时,肌肉细胞中ATP与ADP之间相互转化的速率迅速加快
[解析] ATP含有2个高能磷酸键;ATP可溶于水,可注射也可口服;即使在寒冷、紧张等状态下,细胞内ATP的合成速率与分解速率也大致相等,只是它们之间的转化速率加快;剧烈运动时,需要能量较多,肌肉细胞会加快ATP与ADP之间的转化速率。
10.下列有关酶和ATP的叙述不正确的是( D )
A.酶和ATP的化学成分中都含有氮元素
B.分化程度不同的活细胞中酶和ATP的含量都不同
C.细胞中基因的表达过程都需要酶和ATP的参与
D.酶的合成和分解分别与ATP的合成和分解相联系
[解析] 酶绝大多数是蛋白质,少数是RNA,其和ATP的化学成分中都含有氮元素,A正确;细胞分化的实质在于基因的选择性表达,分化程度不同的活细胞中,代谢途径不同,酶的种类不同,代谢的程度不同,ATP的含量也不同,B正确;细胞中基因的表达过程分为转录和翻译,都需要酶和ATP的参与,C正确;酶的合成需要能量供应,和ATP的分解相联系,酶的分解释放能量,与ATP的合成相联系,D错误。
11.用同种蛋白酶处理甲、乙两种酶,两种酶的活性与处理时间的关系如右图所示。下列叙述不正确的是( B )
A.甲酶能够抗蛋白酶的降解
B.甲酶已失去活性
C.乙酶的化学本质是蛋白质
D.乙酶活性的改变是因为其分子结构的改变
[解析] A.由题图知,甲酶在用蛋白酶处理时其活性不变,说明甲酶能够抗蛋白酶的降解,A正确;B.由题图知,甲酶在用蛋白酶处理过程中其活性一直不变且不为零,说明甲酶能够抗蛋白酶的降解,甲酶没有失去活性,B错误;C.蛋白酶可催化蛋白质的水解,由题图知,乙酶在用蛋白酶处理过程中其活性降低,由此可知乙酶的化学本质是蛋白质,C正确;D.蛋白酶可催化蛋白质的水解,乙酶在用蛋白酶处理过程中活性降低是因为其分子结构在蛋白酶的催化作用下发生了改变,D正确。故选:B。
12.某同学探究过氧化氢在不同条件下的分解情况,结果记录如下表,与此相关的分析正确的是( D )
处理试管 编号 | H2O2 | 3.5%FeCl3 | 20%肝脏研磨液 | 温度 | 实验现象 |
1 | 2 mL | - | - | 室温 | - |
2 | 2 mL | - | - | 90 ℃ | ++ |
3 | 2 mL | 2滴 | - | 室温 | + |
4 | 2 mL | - | 2滴 | 室温 |
|
注:表中“+”的数目表示气泡产生的多少,“-”表示无气泡产生。
A.本实验试图研究酶的专一性、高效性和温度对酶活性的影响
B.试管2、3和4的处理都可降低H2O2分解反应的活化能
C.设置的4号试管是本实验的实验组,其他三组是对照组
D.若把4号试管迅速放在90 ℃环境中,实验现象将与2号试管的相近
[解析] 本实验的自变量是催化剂的种类和温度,可用于研究酶的催化作用及其高效性;升高温度不会降低反应的活化能;试管1、2形成对照,试管1、3、4形成对照,对照组均是1号试管;酶在高温下变性失活,无催化作用。
二、非选择题
13.现有两种淀粉酶A与B,某生物兴趣小组为探究不同温度条件下这两种淀粉酶的活性,设计实验如下:
实验原理:温度等条件可以影响酶的活性;淀粉在淀粉酶的催化作用下产生麦芽糖。
实验材料:一定浓度的淀粉溶液、相同浓度的淀粉酶A和淀粉酶B溶液、水浴缸、温度计等。
实验过程:如表所示。
组别 步骤 | 1 | 2 | 3 | 4 | 5 | 6 | 7 | 8 |
①设置水浴缸温度(℃) | 20 | 30 | 40 | 50 | 20 | 30 | 40 | 50 |
②取8支试管各加入淀粉溶液(mL),分别保温5 min | 10 | 10 | 10 | 10 | 10 | 10 | 10 | 10 |
③另取8支试管各加入等量淀粉酶溶液,分别保温5 min | 酶A | 酶A | 酶A | 酶A | 酶B | 酶B | 酶B | 酶B |
④将同组两个试管中的淀粉溶液与淀粉酶溶液混合摇匀,保温5 min | ||||||||
实验结果:图甲是40 ℃时测定酶A催化淀粉水解生成的麦芽糖的量随时间变化的曲线;图乙是实验第④步保温5分钟后对各组淀粉剩余含量进行检测的结果。
(1)该实验的自变量是__温度、酶的种类__,无关变量有__pH、反应时间、溶液的量、淀粉的浓度、酶的浓度等__(至少写出2种)。
(2)若适当降低温度,图甲中P点将向__右__(填“左”或“右”)移动,原因是__温度降低会引起酶A的活性下降,酶催化反应完成所需的时间增加__。
(3)若步骤③中淀粉酶的浓度适当降低,为保持图乙实验结果不变,则保温时间应__延长__(填“缩短”“延长”或“不变”)。
(4)根据实验结果分析,下列叙述正确的是__C__。(单选)
A.酶A在20 ℃条件时活性较高
B.酶A的活性小于酶B的活性
C.酶B在40 ℃条件时活性较高
D.大于50 ℃条件时,酶A部分失活
(5)实验用分光光度计检测底物淀粉的剩余量来表示酶的活性,该实验不能用斐林试剂检测生成物麦芽糖的含量,原因是__斐林试剂检测时需水浴加热,会导致反应体系温度发生改变,影响实验结果__。
[解析] (1)根据柱形图可以得出本实验有两个自变量,即酶的种类和温度。除自变量外,实验过程中还会存在一些可变因素,对实验结果造成影响,这些变量称为无关变量,本实验中的pH、溶液的量、反应时间、酶的用量等为无关变量。(2)图甲是40 ℃时测定酶A催化淀粉水解生成的麦芽糖的量随时间变化的曲线。结合柱形图分析,若适当降低温度,酶A的活性下降,麦芽糖的量达到最大值所需时间延长,即酶催化反应完成所需的时间增加,故P点将向右移动。(3)若步骤③中淀粉酶的浓度适当降低,保温一段时间后要各组淀粉剩余含量保持图乙实验结果不变,则保温时间应适当延长,因为酶量降低,酶促反应速率会减慢。(4)酶A在50 ℃条件时淀粉剩余含量较少,所以酶A在50 ℃条件时活性较高,A项错误;在同一温度下,酶A的活性小于酶B的活性,若在不同温度下,二者活性无法判断,B项错误;酶B在40 ℃条件时淀粉剩余含量较少,因此酶B在40 ℃条件时活性较高,C项正确;大于50 ℃条件时,由图中结果无法判定酶A的活性变化,D项错误。(5)本实验的一个自变量是温度,因为用斐林试剂检测还原糖时需水浴加热,影响实验结果,所以该实验不能用斐林试剂检测生成物麦芽糖的含量来表示酶的活性。
14.请分析下列关于ATP的有关数据和实验,并回答下面的问题。
(1)经测定一个成年人静止状态下24 h将有40 kg的ATP发生转化,而细胞内ADP、ATP等仅有2~10 mg。为满足能量的需要,生物体内解决这一矛盾的合理途径是__ADP与ATP之间可以快速相互转变__。
(2)用32P标记的磷酸加入细胞培养液,短时间内快速分离出细胞内的ATP,结果ATP浓度变化不大,但部分ATP的末端磷酸基团却已带上了放射性标记。这一事实证明__ATP在细胞内的含量处于动态平衡状态,细胞内ATP浓度变化不大__,你得出结论的依据是__部分ATP末端磷酸基团带上了放射性标记,说明这是重新合成的,同时也说明原有ATP部分被分解了__。
[解析] ATP在活细胞内的含量较少,但与ADP之间的转化速度却很快,维持在一定水平,处于动态平衡状态。
2023届高考生物二轮复习细胞内的酶和ATP作业含答案: 这是一份2023届高考生物二轮复习细胞内的酶和ATP作业含答案,共10页。
高考生物二轮复习(3)细胞内的酶和atp训练含答案: 这是一份高考生物二轮复习(3)细胞内的酶和atp训练含答案,共8页。
高考生物二轮复习检测03《酶与ATP》课前诊断卷 (含详解): 这是一份高考生物二轮复习检测03《酶与ATP》课前诊断卷 (含详解),共7页。

