





- 第02讲 议论文之论证方法及作用【知识梳理+对点训练】-2022年中考语文现代文阅读黄金考点20讲教案 教案 5 次下载
- 第03讲 议论文之材料选择与位置选择【知识梳理+对点训练】-2022年中考语文现代文阅读黄金考点20讲教案 教案 3 次下载
- 第05讲 议论文之论证结构【知识梳理+对点训练】-2022年中考语文现代文阅读黄金考点20讲教案 教案 4 次下载
- 第06讲 议论文之综合题型及论据积累【知识梳理+对点训练】-2022年中考语文现代文阅读黄金考点20讲教案 教案 5 次下载
- 第07讲 议论文之议论文片段写作【知识梳理+对点训练】-2022年中考语文现代文阅读黄金考点20讲教案 教案 2 次下载
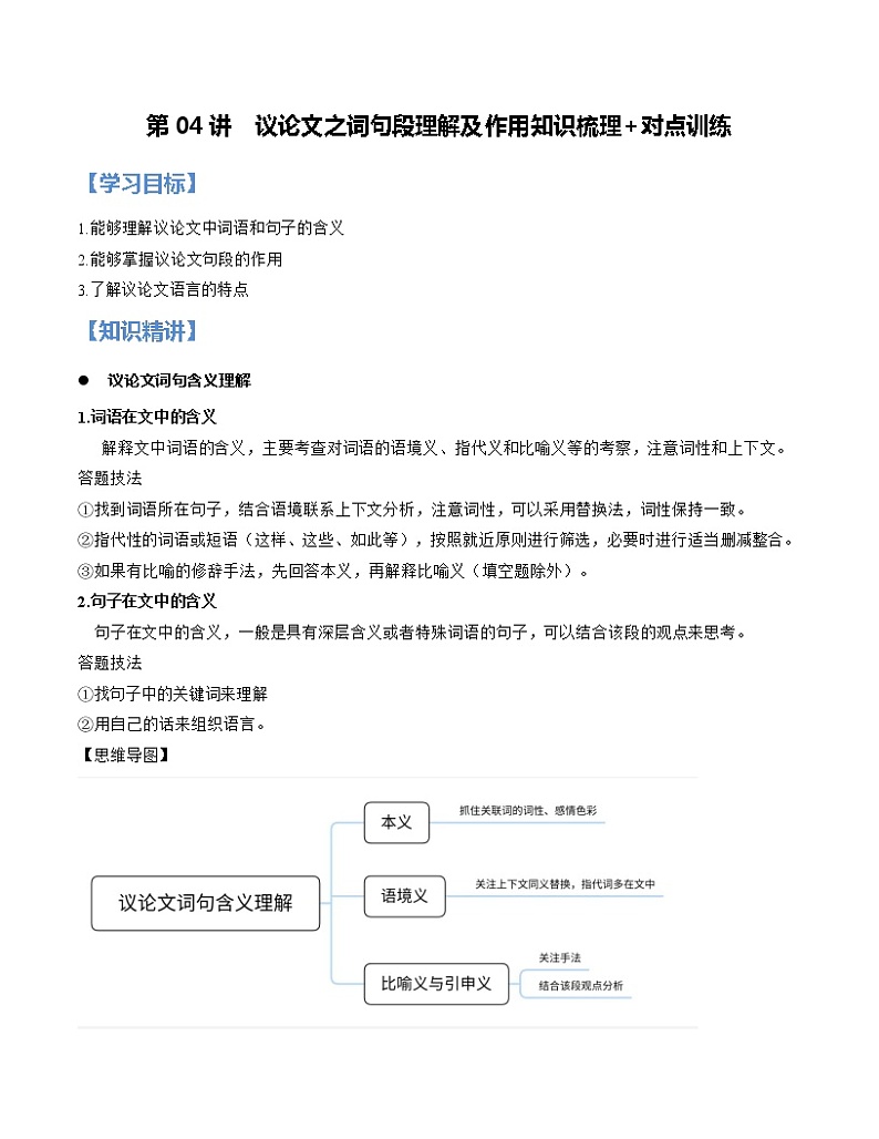
第04讲 议论文之词句段理解及作用【知识梳理+对点训练】-2022年中考语文现代文阅读黄金考点20讲教案
展开第07讲 说明文之词句含义理解【知识梳理+对点训练】-2022年中考语文现代文阅读黄金考点20讲教案: 这是一份第07讲 说明文之词句含义理解【知识梳理+对点训练】-2022年中考语文现代文阅读黄金考点20讲教案,文件包含第07讲说明文之词句含义理解知识梳理+对点训练解析版-2022年中考语文现代文阅读黄金考点20讲docx、第07讲说明文之词句含义理解知识梳理+对点训练原卷版-2022年中考语文现代文阅读黄金考点20讲docx等2份教案配套教学资源,其中教案共167页, 欢迎下载使用。
第04讲 说明文之标题及段落作用【知识梳理+对点训练】-2022年中考语文现代文阅读黄金考点20讲教案: 这是一份第04讲 说明文之标题及段落作用【知识梳理+对点训练】-2022年中考语文现代文阅读黄金考点20讲教案,文件包含第04讲说明文之标题及段落作用知识梳理+对点训练解析版-2022年中考语文现代文阅读黄金考点20讲docx、第04讲说明文之标题及段落作用知识梳理+对点训练原卷版-2022年中考语文现代文阅读黄金考点20讲docx等2份教案配套教学资源,其中教案共347页, 欢迎下载使用。
第08讲 议论文之开放性题型(关于论据)【知识梳理+对点训练】-2022年中考语文现代文阅读黄金考点20讲教案: 这是一份第08讲 议论文之开放性题型(关于论据)【知识梳理+对点训练】-2022年中考语文现代文阅读黄金考点20讲教案,文件包含第08讲议论文之开放性题型关于论据知识梳理+对点训练解析版docx、第08讲议论文之开放性题型关于论据知识梳理+对点训练原卷版docx等2份教案配套教学资源,其中教案共44页, 欢迎下载使用。
