


苏科版九年级全册第十一章 简单机械和功5 机械效率同步测试题
展开
这是一份苏科版九年级全册第十一章 简单机械和功5 机械效率同步测试题,共7页。试卷主要包含了单选题,填空题,实验题等内容,欢迎下载使用。
1.将一只正在发声的音叉插入水中会激起水花,这个实验是用来探究( )
A.决定音调的因素 B.音色与什么有关
C.声音产生的原因 D.声音能否在液体中传播
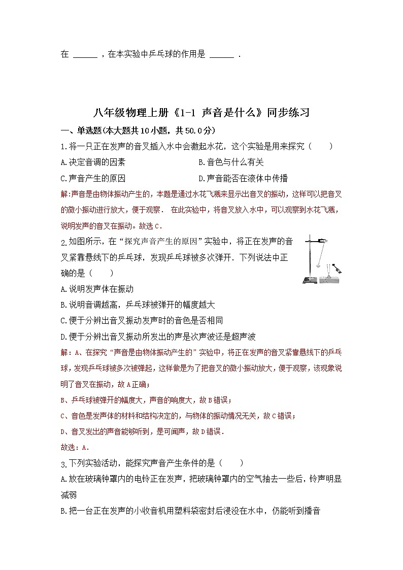
2.如图所示,在“探究声音产生的原因”实验中,将正在发声的音叉紧靠悬线下的乒乓球,发现乒乓球被多次弹开.下列说法中正确的是( )
A.说明发声体在振动
B.说明音调越高,乒乓球被弹开的幅度越大
C.便于分辨出音叉振动发声时的音色是否相同
D.便于分辨出音叉振动所发出的声是次声波还是超声波
3.下列实验活动,能探究声音产生条件的是( )
A.放在玻璃钟罩内的电铃正在发声,把玻璃钟罩内的空气抽去一些后,铃声明显减弱
B.把一台正在发声的小收音机用塑料袋密封后浸没在水中,仍能听到播音
C.扬声器播放音乐时,放些纸片在纸盆上,看到纸片不断跳动
D.拉小提琴时,琴弦的松紧程度不同,发出的声音不相同
4.当我们听到飞机在头顶正上方轰鸣,下列说法正确的是( )
A.飞机还没有达到头顶的正上方 B.飞机正好在头顶的正上方
C.飞机已经飞过头顶的正上方 D.上述三种情况均有可能
5.在一根很长的自来水管一端敲一下,另一端的人会听到多次敲击声,听到敲击声次数是( )
A.2次 B.3次 C.4次 D.无数次
6.下列关于声音传播的情况,下列说法正确的是( )
A.只有空气能传播声音
B.只有气体和固体能传播声音
C.声波引起耳朵里鼓膜的振动
D.在月球上两个宇航员能象在地球上一样自由的交谈
7.登上月球的宇航员们只能靠无线电话交谈,这是因为( )
A.宇航员们在月球上离得太远,只能用无线电话联系
B.宇航员们戴的头盔隔音
C.在月球上没有空气,不能传播声音
D.使用无线电话交谈,便于录音
8.下列乐器中由于空气振动发声的是( )
A.鼓 B.笛子 C.吉它 D.二胡
9.一种声波从水里传到空气中,它的传播速度将( )
A.变大 B.不变 C.变小 D.不能确定
10.中国古诗词文化博大精深,唐代诗人张继的《枫桥夜泊》中曾写到“姑苏城外寒山寺,夜半钟声到客船”.下列对钟声的解释正确的是( )
A.诗人根据音调判断是钟发出的声音 B.钟声可以在真空中传播
C.诗人根据响度判断是钟发出的声音 D.钟声是由钟体振动产生的
二、填空题
11.考场上,监考老师宣读考生守则的声音是由老师的声带 ______ 产生并通过 ______ 传入考生耳中的.花样游泳运动员,能潜在水中听到音乐而舞蹈,说明 ______ 能够传声.
12.某种昆虫靠翅的振动发声.如果这种昆虫的翅膀在1min内振动了18000次,其频率是 ______ Hz.人类 ______ 听到该频率的声音(填“能”或“不能”).
13.笛子以其声音清脆悠扬而成为乐器家族中的重要成员.它是通过从吹孔向管内灌气引起空气柱 ______ 而发出声音的.
14.人能感受到的声音频率是有一定范围的,大多数人能够听到的频率范围从 ______ Hz到 ______ Hz.
三、实验题(本大题共2小题,共16.0分)
15.小明、小红和小强一起在实验室做了如下几个实验:
小明把手放在喉头处,大声讲话,感觉喉头振动了;小红把发声的音叉放在水中激起水花;小强在吊着的大钟下固定一支细小的笔,敲响钟后,笔尖在纸下迅速拖过,纸上便画出一条来回弯曲的细线.
(1)他们共同探究的问题是: ______ ;
(2)分析上面的实验现象,能得出共同的结论是 ______ .
16.如图所示,当敲响音叉后用悬吊着的乒乓球接触发声的叉股时,乒乓球会被 ______ ,这个实验说明一切正在发声的物体都在 ______ ,在本实验中乒乓球的作用是 ______ .
八年级物理上册《1-1 声音是什么》同步练习
一、单选题(本大题共10小题,共50.0分)
1.将一只正在发声的音叉插入水中会激起水花,这个实验是用来探究( )
A.决定音调的因素 B.音色与什么有关
C.声音产生的原因 D.声音能否在液体中传播
解:声音是由物体振动产生的,本题是通过水花飞溅来显示出音叉的振动,这样可以把音叉的微小振动进行放大,便于观察. 在此实验中,将音叉放入水中,可以观察到水花飞溅,说明发声的音叉在振动。故选C.
如图所示,在“探究声音产生的原因”实验中,将正在发声的音叉紧靠悬线下的乒乓球,发现乒乓球被多次弹开.下列说法中正确的是( )
A.说明发声体在振动
B.说明音调越高,乒乓球被弹开的幅度越大
C.便于分辨出音叉振动发声时的音色是否相同
D.便于分辨出音叉振动所发出的声是次声波还是超声波
解:A、在探究“声音是由物体振动产生的”实验中,将正在发声的音叉紧靠悬线下的乒乓球,发现乒乓球被多次被弹起,这样做是为了把音叉的微小振动放大,便于观察,该现象说明了音叉在振动,故A正确;
B、乒乓球被弹开的幅度大,声音的响度大,故B错误;
C、音色是发声体的材料和结构决定的,与物体的振动情况无关,故C错误;
D、音叉发出的声音能够听到,是可闻声,故D错误.
故选:A.
下列实验活动,能探究声音产生条件的是( )
A.放在玻璃钟罩内的电铃正在发声,把玻璃钟罩内的空气抽去一些后,铃声明显减弱
B.把一台正在发声的小收音机用塑料袋密封后浸没在水中,仍能听到播音
C.扬声器播放音乐时,放些纸片在纸盆上,看到纸片不断跳动
D.拉小提琴时,琴弦的松紧程度不同,发出的声音不相同
解:A、放在玻璃钟罩内的电铃正在发声,把玻璃钟罩内的空气抽去一些后,铃声明显减弱,说明了声音的传播条件,故A错误;
B、把一台小收音机用塑料袋密封后浸没在水中,仍能听到播音,说明了液体能够传声,故B错误;
C、扬声器播放音乐时,放些纸片在纸盆上,看到纸片不断跳动,说明了声音是由物体的振动产生的,故C正确;
D、拉小提琴时,琴弦的松紧程度不同,发出的声音不相同,说明物体振动的频率不同,音调不同,故D错误.
故选C.
当我们听到飞机在头顶正上方轰鸣,下列说法正确的是( )
A.飞机还没有达到头顶的正上方 B.飞机正好在头顶的正上方
C.飞机已经飞过头顶的正上方 D.上述三种情况均有可能
解:声音的传播需要介质,声音在介质中传播需要一定的时间。要解决此题,需知道声音的传播过程中飞机是在飞行运动的.声音传播需要时间,近距离的光的传播可以不计时间. 飞机在头顶正上方轰鸣后,声音向下传播,飞机继续向前飞.由于音传到我们的耳朵需要一定的时间,当我们听到在正上方轰鸣的时候,飞机已经飞过了.故C正确. 故选C.
5.在一根很长的自来水管一端敲一下,另一端的人会听到多次敲击声,听到敲击声次数是( )
A.2次 B.3次 C.4次 D.无数次
解:根据对声速规律的理解,声音在铁、水、空气三种介质的传播速度依次减小,根据速度计算的导出式t=,发声处与听者距离一定,声速越大,传播时间越短,所以听到三次声音依次是水管、水、空气传来的. 故选B.
下列关于声音传播的情况,下列说法正确的是( )
A.只有空气能传播声音
B.只有气体和固体能传播声音
C.声波引起耳朵里鼓膜的振动
D.在月球上两个宇航员能象在地球上一样自由的交谈
解:A、不是只有空气能传播声音,固体和液体也能传播声音,该选项说法不正确;
B、除气体和固体能传播声音外,液体也能够传播声音,该选项说法不正确;
C、声波能够引起耳朵里鼓膜的振动,使人产生听觉,该选项说法正确;
D、月球上没有空气,不能传声,因此两个宇航员不能象在地球上一样自由的交谈,该选项说法不正确.
故选C.
登上月球的宇航员们只能靠无线电话交谈,这是因为( )
A.宇航员们在月球上离得太远,只能用无线电话联系
B.宇航员们戴的头盔隔音
C.在月球上没有空气,不能传播声音
D.使用无线电话交谈,便于录音
解:声音的传播需要介质,固体、液体、气体都能够传播声音,真空不能传声.月球上没有空气,真空不能传声,因此宇航员只能依靠无线电话交谈. 故选C.
下列乐器中由于空气振动发声的是( )
A.鼓 B.笛子 C.吉它 D.二胡
解:A、鼓是打击乐器,鼓面振动发声,不符合题意;
B、笛子是管乐器,空气柱振动发声,符合题意;
C、吉它是弦乐器,弦振动发声,不符合题意;
D、二胡是弦乐器,弦振动发声,不符合题意.
故选B.
一种声波从水里传到空气中,它的传播速度将( )
A.变大 B.不变 C.变小 D.不能确定
解: 因为水是液体,空气是气体,而声音在液体中要比在气体中传播快,所以声音从水里传到空气中,它的传播速度将变小,故C正确. 故选C.
中国古诗词文化博大精深,唐代诗人张继的《枫桥夜泊》中曾写到“姑苏城外寒山寺,夜半钟声到客船”.下列对钟声的解释正确的是( )
A.诗人根据音调判断是钟发出的声音 B.钟声可以在真空中传播
C.诗人根据响度判断是钟发出的声音 D.钟声是由钟体振动产生的
解:AC、不同材料的物质发声结构不同,所以钟发出的声音音色与其它的物质发声的音色不同,所以人是根据音色知道是钟发出的声音,故AC错误;
B、钟声不能在真空中传播,故B错误;
D、钟声是由钟的振动产生的,故D正确.
故选D.
二、填空题(每空4分,共32.0分)
11.考场上,监考老师宣读考生守则的声音是由老师的声带 ______ 产生并通过 ______ 传入考生耳中的.花样游泳运动员,能潜在水中听到音乐而舞蹈,说明 ______ 能够传声.
解:考场上,监考老师宣读考生守则的声音是由老师的声带振动产生并通过空气传入考生耳中的;声音可以在固体、液体和气体中传播,真空不能传声;花样游泳运动员,能潜在水中听到音乐是水传的声音.
故答案为:振动;空气;水.
某种昆虫靠翅的振动发声.如果这种昆虫的翅膀在1min内振动了18000次,其频率是 ______ Hz.人类 ______ 听到该频率的声音(填“能”或“不能”).
解:(1)昆虫的翅膀在1min内振动了18000次,则它振动的频率为Hz=300Hz;
(2)人类能听到的频率范围是20Hz~20000Hz.300Hz在人类能听到的频率范围内,所以能听到.
故答案为:300;能.
笛子以其声音清脆悠扬而成为乐器家族中的重要成员.它是通过从吹孔向管内灌气引起空气柱 ______ 而发出声音的.
解:声音是由物体振动产生的,振动停止,发声停止.吹笛子是笛子内的空气柱振动而发声.
故答案为:振动.
14.人能感受到的声音频率是有一定范围的,大多数人能够听到的频率范围从 ______ Hz到 ______ Hz.
解:人能感受声音频率有一定的范围,大多数人能听到的声音的频率范围是20~20000Hz.
故答案为:20;20000.
三、实验题(本大题共2小题,共16.0分)
15.小明、小红和小强一起在实验室做了如下几个实验:
小明把手放在喉头处,大声讲话,感觉喉头振动了;小红把发声的音叉放在水中激起水花;小强在吊着的大钟下固定一支细小的笔,敲响钟后,笔尖在纸下迅速拖过,纸上便画出一条来回弯曲的细线.
(1)他们共同探究的问题是: ______ ;
(2)分析上面的实验现象,能得出共同的结论是 ______ .
解:(1)根据他们实验的方式及现象可以说明他们要探讨的问题是声音是如何产生的?
(2)讲话喉头振动,使正在发声的音叉接触水面,水面溅起水花,说明声音是由物体振动产生的;
在吊着的大钟上固定一支细小的笔,把钟敲响后,让笔尖在纸上迅速滑过,可以在纸上画出一条来回弯曲的细线,说明声音是由物体振动产生,从而能得出共同的结论是物体的振动产生声音.
故答案为:声音是如何产生的?物体的振动产生声音.
16.如图所示,当敲响音叉后用悬吊着的乒乓球接触发声的叉股时,乒乓球会被 ______ ,这个实验说明一切正在发声的物体都在 ______ ,在本实验中乒乓球的作用是 ______ .
解:(1)当乒乓球接触发声的音叉时,乒乓球被弹起,这个实验说明一切正在发声的物体都在振动;
(2)用乒乓球的振动呈现音叉的振动,可以将微小的振动放大,便于观察;
故答案为:振动;振动;将微小的振动放大.
相关试卷
这是一份初中物理苏科版九年级全册5 机械效率同步测试题,共18页。试卷主要包含了则以下所求物理量正确的是等内容,欢迎下载使用。
这是一份初中物理苏科版九年级全册5 机械效率当堂检测题,共3页。
这是一份苏科版九年级全册5 机械效率课后作业题,共29页。试卷主要包含了下列关于声音的说法中正确的是,下列有关声音的说法正确的是等内容,欢迎下载使用。