

初中物理苏科版八年级上册1.4 人耳听不见的声音课后复习题
展开四、人耳听不见的声音
1.一个声源在振动,但人耳却听不到声音,下列说法正确的是( )
A.一定是声源的振幅太小
B.一定是声源和人耳间没有介质传播声音
C.一定是声音的频率太低或太高,超出了人的听觉范围
D.以上三种情况都有可能
2.昆虫飞行时它们的翅膀都要振动,生物学家研究发现:蝴蝶飞行过程中每秒翅振仅振动5~6次,而蜜蜂飞行过程中每秒翅振动达300~400次,当它们从你身边飞过时,凭听觉( )
A.能感觉到蝴蝶飞过
B.能感到蜜蜂飞过
C.都能感觉到它们飞过
D.都不能感觉到它们飞
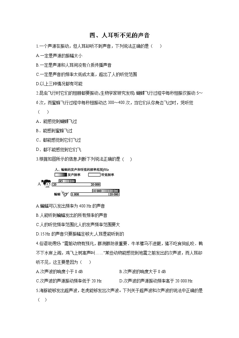
3.根据如图所示的信息,判断下列说法正确的是 ( )
A.蝙蝠可以发出频率为400 Hz的声音
B.人能听到蝙蝠发出的所有频率的声音
C.人的听觉频率范围比人的发声频率范围要大
D.15 Hz的声音只要振幅足够大,人耳是能听到的
4.俗语说得好:“震前动物有预兆,群测群防很重要.牛羊骡马不进厩,猪不吃食狗乱咬.鸭不下水岸上闹,鸡飞上树高声叫……”某些动物能感觉到地震之前发出的次声波,而人耳却听不见,这主要是因为( )
A.次声波的响度小于0 dB B.次声波的响度大于0 dB
C.次声波的声源振动频率低于20 Hz D.次声波的声源振动频率高于20 000 Hz
5.海豚能够发出超声波,老虎能够发出次声波。下列关于超声波和次声波的说法中正确的是( )
A.超声波听起来比较高亢
B.次声波听起来比较低沉
C.次声波可以传递信息也可以传递能量
D.超声波可以传递信息但不能传递能量
6.在一次地震救援中,声波生命探测仪检测到一种波的存在,它的频率大约是Hz。人的听觉范围一般在20 ~ 20 000 Hz。关于这个引力波,下列说法中正确的是( )
A.它属于次声波
B.在1 s内,振动约100次
C.它属于超声波
D.频率太低,人耳听不到它
7.有一种电动牙刷,它能发出超声波,直达牙刷鬃毛刷不到的地方,这种刷牙方式既干净又舒服。下列声音利用方式与电动牙刷的声音利用方式不同的是( )
A.利用超声波清洗眼镜
B.利用超声波清洗钟表
C.利用彩超观察胎儿的生长情况
D.利用超声波为结石患者击碎结石
8.小桐在《动物世界》节目中,了解到大象可以发出次声波,通知远方的同伴,隔天他到动物园却听到大象响亮的叫声。对大象发出的次声波与小桐在动物园听见的大象叫声进行比较,下 列叙述中正确的是( )
A.前者不是由物体振动产生的
B.前者的传播不需要介质
C.前者的频率比后者低
D.前者在空气中的传播速度比后者快
答案以及解析
1.答案:D
解析:人耳却听不到声音,有可能是声源的振幅太小,或离发声体太远;声音传播需要介质,所以当在声源和人耳之间没有传播声音达的介质时,人不会听到声音;当声音的频率高于20000 Hz或低于20 Hz时,此频率范围不在人能听到的声音频率范围之内,所以人不会听到声音;当声强级小于0分贝时人也不会听到声音;故选D.
2.答案:B
解析:由题意可知,蜜蜂振动频率是300~400Hz,在人的听觉频率范围内,能听到飞舞的声音,故能感知到蜜蜂飞过;蝴蝶振动频率是5~6Hz,不在人的听觉频率范围内,不能听到飞舞的声音,故感知不到蝴蝶飞过,故选B.
3.答案:C
解析:从题中所提供的信息看,蝙蝠的发声频率范围是10000~120000Hz,故A错;人的听觉频率范围是20~20000Hz,而蝙蝠发声频率中有高于20000Hz的,人不能听到蝙蝠发出的所有频率的声音,B错;15Hz 的声音低于人的听觉下限,振幅再大,人耳也不能听到,故D错。
4.答案:C
解析:人耳的听觉范围在20 Hz~20 000 Hz之间,次声波的频率小于20 Hz,故人耳听不到,很多的动物能听到超声波和次声波.
5.答案:C
解析:人耳能听到的声音的频率范围是,低于的叫次声波,离于的叫超声波;由于超声波、次声波的频率都不在人的听觉频率范围内,所以人耳听不到,A、B 错误。次声波和超声波都是声波,声波既可以传递信息也可以 传递能量,C正确,D错误.
6.答案:B
解析:引力波的频率大约是100 Hz,是指在Is内振动约100次,在人类的听觉范围内,故B正确。故选B。
7.答案:C
解析:超声波清洗眼镜或钟表,是利用超声波使眼镜或钟表零件上污垢因振动而脱落,是利用声音传递能量;利用彩超观察胎儿,是通过超声波传递的信息来了解体内胎儿的生长情况;超 声波可以传递能量,使体内结石振动而被“击碎”。电动牙刷是利用声音的能量来清洁牙齿的。故选C。
8.答案:C
解析:声音是由物体的振动产生的,故A错误;声音的传播需要介质,故B错误;前者是大象发出的次声波,频率低于人的听觉范围,后者是大象的叫声,人能听到大象的叫声说明叫声频 率在人的听觉范围之内,所以前者的频率比后者低,故C正确;次声波也属于声波,大象发出的次声波与小桐在动物园听见的大象叫声在空气中的传播速度相同,故D错误。故选C。
初中物理1.4 人耳听不见的声音随堂练习题: 这是一份初中物理1.4 人耳听不见的声音随堂练习题,共25页。试卷主要包含了如图所示,下列说法正确的是,振动频率是指物体每秒振动的次数等内容,欢迎下载使用。
初中物理苏科版八年级上册1.4 人耳听不见的声音课堂检测: 这是一份初中物理苏科版八年级上册1.4 人耳听不见的声音课堂检测,共3页。
初中物理苏科版八年级上册1.4 人耳听不见的声音复习练习题: 这是一份初中物理苏科版八年级上册1.4 人耳听不见的声音复习练习题,共15页。试卷主要包含了选择题,综合题等内容,欢迎下载使用。