所属成套资源:2022届高三《新题速递·物理》9-11月刊(高考复习)
考点13选修3-3-2022届高三《物理》(高考复习)
展开
这是一份考点13选修3-3-2022届高三《物理》(高考复习),文件包含考点13选修3-3解析版-2021届高三《新题速递·物理》9月刊高考复习docx、考点13选修3-3原卷版-2021届高三《新题速递·物理》9月刊高考复习docx等2份试卷配套教学资源,其中试卷共23页, 欢迎下载使用。
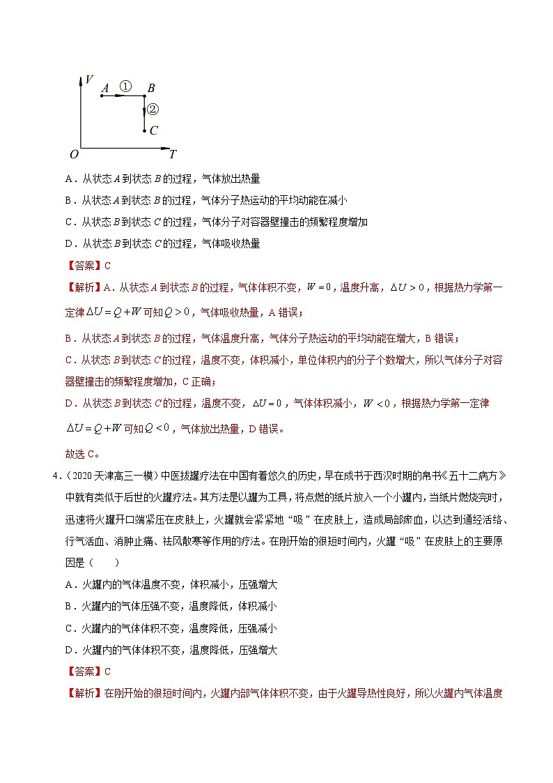
考点13选修3-3 1.(2020·北京海淀人大附中高三开学考试)下列说法正确的是( )A.分子间的引力总是大于斥力 B.分子间同时存在引力和斥力C.布朗运动就是液体分子的无规则运动 D.液体中悬浮微粒越大,布朗运动越显著2.(2020·北京海淀人大附中高三三模)下列说法正确的是( )A.晶体一定具有规则的形状且有各向异性的特征B.液体的分子势能与液体的体积无关C.实际的气体的体积变化时,其内能可能不变D.组成固体、液体、气体的物质分子依照一定的规律在空间整齐地排列成“空间点阵”3.(2020·北京海淀101中学高三三模)如图所示,一定量的理想气体由状态A经过过程①到达状态B,再由状态B经过过程②到达状态C,其中过程①图线与横轴平行,过程②图线与纵轴平行。对于这个变化过程,下列说法中正确的是( )A.从状态A到状态B的过程,气体放出热量B.从状态A到状态B的过程,气体分子热运动的平均动能在减小C.从状态B到状态C的过程,气体分子对容器壁撞击的频繁程度增加D.从状态B到状态C的过程,气体吸收热量4.(2020·天津高三一模)中医拔罐疗法在中国有着悠久的历史,早在成书于西汉时期的帛书《五十二病方》中就有类似于后世的火罐疗法。其方法是以罐为工具,将点燃的纸片放入一个小罐内,当纸片燃烧完时,迅速将火罐开口端紧压在皮肤上,火罐就会紧紧地“吸”在皮肤上,造成局部瘀血,以达到通经活络、行气活血、消肿止痛、祛风散寒等作用的疗法。在刚开始的很短时间内,火罐“吸”在皮肤上的主要原因是( )A.火罐内的气体温度不变,体积减小,压强增大B.火罐内的气体压强不变,温度降低,体积减小C.火罐内的气体体积不变,温度降低,压强减小D.火罐内的气体体积不变,温度降低,压强增大5.(2020·全国高三开学考试)如图所示,一定质量的理想气体从状态A变化到状态B,再到状态C,最后变化到状态A,完成循环。下列说法正确的是( )A.状态A到状态B是等温变化 B.状态A时所有分子的速率都比状态C时的小C.状态A到状态B,气体对外界做功为 D.整个循环过程,气体从外界吸收的热量是6.(2020·全国高三开学考试)如图所示,气缸上下两侧气体由绝热活塞隔开,活塞与气缸光滑接触初始时活塞和两侧气体均处于平衡态,因活塞有质量所以下侧气体压强是上侧气体压强两倍,上下气体体积之比::2,温度之比::保持上侧气体温度不变,改变下侧气体温度,使两侧气体体积相同,此时上下两侧气体的温度之比为 A.4:5 B.5:9 C.7:24 D.16:257.(2020·北京海淀北大附中高三三模)关于气体的压强,下列说法正确的是( )A.单位体积内的分子数越多,分子的平均动能越大,气体的压强就越大B.单位体积内的分子数越多,分子的平均动能越小,气体的压强就越大C.一定质量的气体,体积越大,温度越高,气体的压强就越大D.一定质量的气体,体积越大,温度越低,气体的压强就越大8.(2020·北京市十一学校高三三模)如图所示,一定量的理想气体由状态A经过过程①到达状态B,再由状态B经过过程②到达状态C,其中过程①图线与横轴平行,过程②图线与纵轴平行。对于这个变化过程,下列说法中正确的是( )A.从状态A到状态B的过程,气体放出热量B.从状态A到状态B的过程,气体分子热运动的平均动能在减小C.从状态B到状态C的过程,气体内能保持不变D.从状态B到状态C的过程,气体吸收热量 9.(2020·四川棠湖中学高三开学考试)氧气分子在0 ℃和100 ℃温度下单位速率间隔的分子数占总分子数的百分比随气体分子速率的变化分别如图中两条曲线所示.下列说法正确的是________。A.图中两条曲线下面积相等B.图中虚线对应于氧气分子平均动能较小的情形C.图中实线对应于氧气分子在100 ℃时的情形D.图中曲线给出了任意速率区间的氧气分子数目E.与0 ℃时相比,100 ℃时氧气分子速率出现在0~400 m/s区间内的分子数占总分子数的百分比较大10.(2020·四川省宜宾市第四中学校高三开学考试)下列说法中正确的是( )A.若两分子间距离增大,分子势能可能增大B.同种物质在不同条件下所生成的晶体的微粒排列规律都相同C.用手捏馒头,馒头体积会缩小,说明分子之间有间隙D.热量可以从低温物体传到高温物体E.对于一定质量的理想气体,在压强不变而体积增大时,单位时间碰撞容器壁单位面积的分子数一定减少11.(2020·横峰中学高三模拟)新冠肺炎疫情期间,某班级用于消毒的喷壶示意图如图所示。闭合阀门K,向下压压杆A可向瓶内储气室充气,多次充气后按下按柄B打开阀门K,消毒液会自动经导管从喷嘴处喷出。储气室内气体可视为理想气体,充气和喷液过程中温度保持不变,则下列说法正确的是( )A.充气过程中储气室内气体分子数增多且分子运动剧烈程度增加B.充气过程中,储气室内气体分子平均动能不变,压强增大C.只要储气室内气体压强大于外界大气压强,消毒液就能从喷嘴处喷出D.喷液过程中,储气室内气体吸收热量对外界做功E.喷液过程中,储气室内气体分子对器壁单位面积的平均作用力减小12.(2020·宜宾市叙州区第二中学校高三开学考试)一定质量的理想气体,从状态A变化到状态B,再变化到状态C,变化过程的p-V图象如图所示,已知状态A时气体温度为200K。下列说法正确的是( )A.状态B时气体温度是600KB.状态C时气体温度是600KC.状态A到B的过程,气体放热D.状态B到C的过程,气体放热E.状态A到B再到C的过程,气体内能先增大后减小13.(2020·黑龙江双鸭山高三三模)下列说法正确的是( )A.热量不可能自发地从内能少的物体传到内能多的物体B.若空气的绝对湿度相同,温度低时感觉比温度高时更潮湿C.无论是单晶体还是多晶体都一定有规则的几何形状,但不一定具有各向异性的特征D.液体的表面张力是由于液体表面层分子间距离略大于平衡距离而产生的E.密闭在汽缸里的一定质量理想气体发生等压膨胀时,单位时间碰撞器壁单位面积的气体分子数一定减少14.(2020·黑龙江香坊哈尔滨市第六中学校高三三模)下列说法错误的是_____。A.布朗运动就是液体分子的无规则运动,且温度越高,布朗运动越剧烈B.当甲、乙两个分子间距离为r0时,分子间的引力和斥力大小相等;若规定此距离时分子势能为零,则分子势能不可能为负值C.温度升高,物体的内能一定增大D.干湿泡湿度计示数差别越大,表明相对湿度越大E.做功和热传递在改变内能的效果上是相同的15.(2020·昌吉市第九中学高三开学考试)如图,一定量的理想气体从状态a变化到状态b,其过程如p-V图中从a到b的直线所示.在此过程中______.A.气体温度一直降低B.气体内能一直增加C.气体一直对外做功D.气体一直从外界吸热E.气体吸收的热量一直全部用于对外做功16.(2020·黑龙江让胡路铁人中学高三其他)一定质量的理想气体从状态a开始,经历三个过程ab、bc、ca回到原状态,其V﹣T图象如图所示,pa、pb、pc分别表示状态a、b、c的压强,下列判断正确的是( )A.过程ab中气体一定吸热B.pc=pb>paC.过程bc中分子势能不断增大D.过程bc中每一个分子的速率都减小E.过程ca中气体吸收的热量等于对外做的功17.(2020·山东高三开学考试)如图所示,一根长L=100cm、一端封闭的细玻璃管开口向上竖直放置,管内用h=25cm长的水银柱封闭了一段长L1=30cm的空气柱。已知大气压强为75cmHg,玻璃管周围环境温度为27℃。求:(1)若将玻璃管缓慢倒转至开口向下,玻璃管中气柱将变成多长?(2)若使玻璃管开口水平放置,缓慢升高管内气体温度,温度最高升高到多少摄氏度时,管内水银不能溢出?18.(2020·山西高三开学考试)如图所示,一个导热足够高的气缸竖直放置,活塞可沿气缸壁无摩擦滑动。内部封闭一定质量的理想气体。活塞质量m0=10.0kg,截面积S=1.0×10-3m2,活塞下表面距离气缸底部h=60.0cm。气缸和活塞处于静止状态。气缸外大气压强p0=1.0×105pa,温度T0=300K。重力加速度g=10.0m/s2。(气体不会泄露,气缸的厚度不计)求:①在活塞上缓慢倒入沙子,当气体的体积减为原来的一半时,倒入沙子的质量是多少;②在①问中加入沙子质量不变的前提下,外界气体压强不变,温度缓慢升到T=400K时,气体对外做功多少。
19.(2020·四川省宜宾市第四中学校高三开学考试)竖直平面内有一直角形内径处处相同的细玻璃管,A端封闭,C端开口,最初AB段处于水平状态,中间有一段水银将气体封闭在A端,各部分尺寸如图所示.初始时,封闭气体温度为T1=300K,外界大气压强p0=75cmHg.求:(1)若对封闭气体缓慢加热,当水平管内水银全部进入竖直管内时,气体的温度是多少(2)若保持(1)问的温度不变,从C端缓慢注入水银,使水银与C端管口平齐,需要注入水银的长度为多少.20.(2020·宜宾市叙州区第二中学校高三开学考试)如图,一粗细均匀的U形管竖直放置,A侧上端封闭,B侧上侧与大气相通,下端开口处开关K关闭,A侧空气柱的长度为l=10.0cm,B侧水银面比A侧的高h=3.0cm,现将开关K打开,从U形管中放出部分水银,当两侧的高度差为h1=10.0cm时,将开关K关闭,已知大气压强p0=75.0cmHg.(1)求放出部分水银后A侧空气柱的长度;(2)此后再向B侧注入水银,使A、B两侧的水银达到同一高度,求注入水银在管内的长度.
相关试卷
这是一份高考物理考点一遍过 考点13 超重和失重,共7页。试卷主要包含了听要结合写和思考等内容,欢迎下载使用。
这是一份高中物理高考 2023届高考物理一轮复习 第13讲 功能关系,共30页。试卷主要包含了摩擦力做功与能量的关系,传送带模型中的功能关系,试求,对整个过程,利用动能定理得等内容,欢迎下载使用。
这是一份(新高考)高考物理一轮复习考点13《动量守恒定律》 (含解析),共21页。试卷主要包含了弹簧,子弹与木块模型等内容,欢迎下载使用。

