


高考生物二轮习题:专题七 专题强化训练(含详解)
展开这是一份高考生物二轮习题:专题七 专题强化训练(含详解),共9页。试卷主要包含了选择题,非选择题等内容,欢迎下载使用。
1.下列关于孟德尔单因子杂交实验的叙述,正确的是( )
A.实验过程中二次套纸袋的目的是防止外来花粉受粉
B.F1体细胞中各种基因都能正常表达,并表现出相应的表现型
C.F1自交时,雌、雄配子的随机结合,体现了基因间的自由组合
D.正反交结果相同,说明参与交配的亲本为纯合子
解析:选A。实验过程中二次套纸袋的目的是防止外来花粉受粉,即避免外来花粉的干扰,A正确;F1体细胞中不是各种基因都能正常表达,而是只有显性基因能正常表达,并表现出相应的表现型,B错误;F1自交时,雌、雄配子的随机结合,不能体现基因间的自由组合,非同源染色体上的非等位基因的自由组合发生在减数第一次分裂过程中,C错误;正反交结果相同,不能说明参与交配的亲本为纯合子,例如基因型为Aa和aa的亲本正反交结果也相同,D错误。
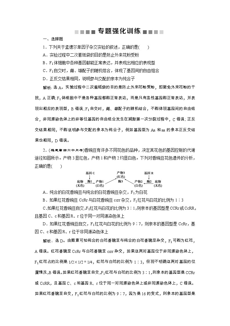
2.(福建莆田六中月考)香豌豆有许多不同花色的品种,决定其花色的基因控制的代谢途径如图所示。产物3显红色,产物1和产物2均显白色。下列对香豌豆花色遗传的分析,正确的是( )
A.纯合的白花香豌豆与纯合的白花香豌豆杂交,F1为白花
B.如果红花香豌豆CcRr与白花香豌豆ccrr杂交,F1红花与白花的比例为1∶3
C.如果红花香豌豆自交,F1红花与白花的比例为3∶1,则亲本的基因型是CCRr或CcRR,且基因C、c和基因R、r位于同一对同源染色体上
D.如果红花香豌豆自交,F1红花与白花的比例为9∶7,则亲本的基因型是CcRr,基因C、c和基因R、r位于非同源染色体上
解析:选D。由题意可知纯合的白花香豌豆与纯合的白花香豌豆杂交,F1可能为红花,A错误。红花香豌豆CcRr与白花香豌豆ccrr杂交,如果这两对基因位于非同源染色体上,F1红花占的比例是1/2×1/2=1/4,红花与白花的比例为1∶3,但现不明确这两对基因的位置情况,B错误。如果红花香豌豆自交,F1红花与白花的比例为3∶1,则亲本的基因型是CCRr或CcRR,且基因C、c和基因R、r位于同一对同源染色体上或非同源染色体上,C错误。如果红花香豌豆自交,F1红花与白花的比例为9∶7,因为是16的变式,则亲本的基因型是CcRr,基因C、c和基因R、r位于非同源染色体上,遵循基因的自由组合定律,D正确。
3.(江苏扬州高三期末)现用基因型为AABBCC的个体与aabbcc的个体杂交得到F1,将F1与隐性亲本测交,测交后代出现的四种基因型如下表所示。下列有关分析错误的是( )
A.测交结果说明F1产生abc、ABC、aBc、AbC四种类型的配子
B.测交后代四种基因型一定对应四种表现型且比例接近1∶1∶1∶1
C.据实验结果推测A和C在同一染色体上,a和c在同一染色体上
D.若让测交后代中基因型为AabbCc个体自交,后代中纯合子的比例为1/2
解析:选B。依题意,F1的基因型是AaBbCc,隐性亲本aabbcc产生的配子基因组成为abc,用测交后代的四种基因型减去abc,即为F1产生的四种类型的配子:abc、ABC、aBc、AbC,A正确;基因型和表现型不一定都是一一对应的关系,基因与性状的关系并不都是简单的线性关系,B错误;根据实验结果可知,基因A和C、a和c总是同时出现,由此可推测A和C在同一染色体上,a和c在同一染色体上,C正确;根据C项分析可知,基因型为AabbCc的个体能产生两种配子1/2AbC和1/2abc,该个体自交后代中纯合子基因型有AAbbCC和aabbcc,所占比例为1/2×1/2+1/2×1/2=1/2,D正确。
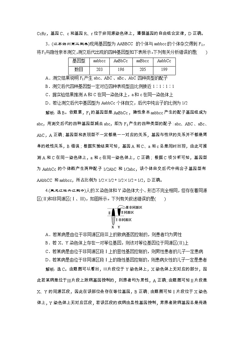
4.(黑龙江牡丹江期中)人的X染色体和Y染色体大小、形态不完全相同,但存在着同源区(Ⅱ)和非同源区(Ⅰ、Ⅲ),如图所示。下列有关叙述错误的是( )
A.若某病是由位于非同源区段Ⅲ上的致病基因控制的,则患者均为男性
B.若X、Y染色体上存在一对等位基因,则该对等位基因位于同源区(Ⅱ)上
C.若某病是由位于非同源区段Ⅰ上的显性基因控制的,则男性患者的儿子一定患病
D.若某病是由位于非同源区段Ⅰ上的隐性基因控制的,则患病女性的儿子一定是患者
解析:选C。由题图可以看出,Ⅲ片段位于Y染色体上,X染色体上无对应的部分,因此若某病是位于Ⅲ片段上致病基因控制的,则患者均为男性,A正确;由题图可知Ⅱ片段是X、Y的同源区段,因此在该部位会存在等位基因,B正确;由题图可知Ⅰ片段位于X染色体上,Y染色体上无对应区段,若该区段的疾病由显性基因控制,男患者致病基因总是传递给女儿,则女儿一定患病,而儿子是否患病由母方决定,C错误;若某病是位于Ⅰ片段上隐性致病基因控制的,儿子的X染色体一定来自于母方,因此患病女性的儿子一定是患者,D正确。
5.(安徽舒城中学月考)某雌雄异株植物的叶形有阔叶和窄叶两种表现类型,该性状由一对等位基因控制。现有三组杂交实验,结果如表所示。对表中有关信息的分析,错误的是( )
A.仅根据第2组实验,无法判断两种叶形的显隐性关系
B.根据第1或第3组实验可以确定叶形基因位于X染色体上
C.用第2组的子代阔叶雌株与阔叶雄株杂交,后代中窄叶雄性植株占1/2
D.用第1组子代的阔叶雌株与窄叶雄株杂交,后代窄叶植株占1/4
解析:选C。仅根据第2组实验,无法判断两种叶形的显隐性关系,A项正确。第1组中阔叶后代出现窄叶,说明窄叶为隐性性状。第1、3组中阔叶和窄叶与性别有关,且具有交叉遗传特点,故该性状由X染色体上的基因控制,B项正确。第2组中,子代阔叶雌株基因型为XAXa(相关基因用A、a表示),阔叶雄株为XAY,两者杂交,后代基因型及比例为XAXA∶XAXa∶XAY∶XaY=1∶1∶1∶1,窄叶雄性植株占1/4,C项错误。第1组中亲本基因型为XAY×XAXa,子代雌性基因型为1/2XAXA和1/2XAXa,与窄叶雄株(XaY)杂交后,后代中窄叶植株所占的比例为1/2×1/2=1/4,D项正确。
6.(辽宁六校协作体期初考试)图1为某单基因遗传病的家庭系谱图,该基因可能位于图2的A、B、C区段或常染色体上,据图分析合理的是( )
A.该遗传病一定为常染色体隐性遗传病或伴X染色体隐性遗传病
B.控制该性状的基因位于图2的A区段,因为男性患者多
C.无论是哪种单基因遗传病,Ⅰ2、Ⅱ2、Ⅱ4一定是杂合子
D.若是伴X染色体隐性遗传病,则Ⅲ2为携带者的可能性为1/4
解析:选C。Ⅱ1、Ⅱ2正常,Ⅲ1患病,说明该病是隐性遗传病,该致病基因可以位于常染色体上、X染色体上(C区段)、X和Y染色体的同源区段(B区段)上,A错误;图中有女性患者,患病基因不可能只位于Y染色体上,B错误;设相关基因用A、a表示,若基因位于常染色体上,Ⅰ2、Ⅱ2、Ⅱ4基因型都为Aa,若基因位于C区段,Ⅰ2、Ⅱ2、Ⅱ4基因型都为XAXa,若基因位于B区段,Ⅰ2、Ⅱ2、Ⅱ4基因型都为XAXa,C正确;若是伴X染色体隐性遗传病,则Ⅱ1、Ⅱ2基因型分别为XAY、XAXa,Ⅲ2为携带者的可能性为1/2,D错误。
二、非选择题
7.(山东曲师大附中期中)已知豌豆种子子叶的黄色与绿色是由一对等位基因Y、y控制的,用豌豆进行下列遗传实验,具体情况如下:
请分析回答下列问题:
(1)用豌豆做遗传实验容易取得成功的原因之一是____________________。
(2)从实验________可判断这对相对性状中________是显性性状。
(3)实验二黄色子叶戊中能稳定遗传的占________。
(4)实验一子代中出现黄色子叶与绿色子叶的比例为1∶1,其中主要原因是黄色子叶甲产生的配子种类及其比例为________。
(5)实验一中黄色子叶丙与实验二中黄色子叶戊杂交,所获得的子代黄色子叶个体中不能稳定遗传的占________________。
解析:(1)豌豆是自花传粉、闭花受粉的植物,在自然条件下,豌豆只能自花传粉,这样可以避免外来花粉的干扰,使实验结果变得可靠;豌豆也有容易区分的性状,这样使实验结果容易统计和分析。以上都是以豌豆作实验材料容易获得成功的原因。(2)实验二黄色子叶亲本自交,后代出现了性状分离,后代中出现的与亲本性状不同的绿色子叶为隐性性状,亲本性状黄色为显性性状。(3)实验二中亲本丁的基因型为Yy,F1中黄色子叶戊的基因型有YY和Yy,其中能稳定遗传的纯合子YY在戊中占1/3。(4)实验一中亲本甲的基因型为Yy,它产生Y和y两种配子,且比例为1∶1,这是甲与乙(yy)杂交产生的后代出现黄色子叶∶绿色子叶=1∶1的主要原因。(5)丙的基因型为Yy,戊的基因型为YY(1/3)、Yy(2/3),其中Yy与YY(1/3)杂交,后代中YY占(1/2)×(1/3)=1/6,Yy占(1/2)×(1/3)=1/6;Yy与Yy(2/3)杂交,后代中YY占(1/4)×(2/3)=1/6,Yy占(2/4)×(2/3)=2/6,yy占(1/4)×(2/3)=1/6,则后代黄色子叶个体中不能稳定遗传的Yy占3/5。
答案:(1)自花传粉,而且是闭花受粉;具有易于区分的性状(答出一点即可) (2)二 黄色子叶 (3)1/3
(4)Y∶y=1∶1 (5)3/5
8.(安徽蚌埠二中高三月考)某种成熟沙梨果皮颜色由两对基因控制。a基因控制果皮呈绿色,A基因控制呈褐色,而B基因只对基因型Aa个体有一定抑制作用而呈黄色。果皮表现型除受上述基因控制外同时还受环境的影响。现进行杂交实验如表所示:
(1)某分生组织细胞中的B基因所在的DNA由甲、乙两条链构成,经间期复制后,在后期结束时甲、乙两条链分布于____________(填“同一条”或“不同的”)染色体上。
(2)根据第一组分析控制梨果皮颜色遗传的两对等位基因____________(填“遵循”或“不遵循”)自由组合定律。
(3)研究者将第一组亲本引种到异地重复实验如第二组,比较两组实验结果,基因型为____________对应的沙梨果皮表现型具有差异。
(4)研究者认为第二组F1全为褐色不是引种后某个基因突变所致。若是某个基因突变,F1的基因型及F2子代表现型情况为______________________________,则与杂交结果不一致,从而判断可能是环境因素导致。
(5)若在异地条件下的第二组F2个体自交,部分个体无论自交多少代,都不会发生性状分离,这样的个体在F2中所占的比例为____________。
解析:(1)由于DNA分子复制是半保留复制,间期DNA复制后,甲、乙两条链分别位于不同的DNA分子上,两个DNA分子位于姐妹染色单体上,后期着丝点分裂,姐妹染色单体分开形成两条子染色体,甲、乙两条单链位于两条子染色体上。(2)第一组实验,绿色(aa__)×褐色(AA__或Aabb),子一代全部是黄色(AaB_),其自交,子二代的性状分离比为6∶6∶4,是9∶3∶3∶1的变式,说明子一代是双杂合子,两对基因遵循基因的自由组合定律,则亲本为aaBB、AAbb,子一代为AaBb。(3)实验二的子二代的组合数为16,说明子一代也为AaBb,则理论上子二代褐色(AA__、Aabb)∶黄色(AaB_)∶绿色(aa__)=6∶6∶4,而第二组实验褐色∶黄色∶绿色=10∶2∶4,说明黄色有4份变成了褐色,其基因型应该为AaBb。(4)第二组中,子一代基因型为AaBb,应该表现为黄色,而实际上表现为褐色,若是发生了基因突变,则基因型可能为AABb或Aabb,其后代不会出现16个组合,也不会出现黄色,与结果不符合,说明不是基因突变导致的应该是环境引起的。(5)第二组实验中,子二代为褐色(AA__、Aabb、AaBb)∶黄色(AaBB)∶绿色(aa__)=10∶2∶4,其中AA__、aa__无论自交多少次,都不会发生性状分离,它们共占1/4+1/4=1/2。
答案:(1)不同的 (2)遵循 (3)AaBb (4)F1基因型为AABb或Aabb,其自交后代无黄色产生,(F2表现型全为褐色或褐色∶绿色=3∶1) (5)1/2
9.女娄菜是一种雌雄异株的二倍体植物,其花色遗传由两对等位基因A和a、B和b共同控制(如图甲所示)。其中基因A和a位于常染色体上,基因B和b在性染色体上(如图乙所示)。请据图回答下列问题:
注:图乙为性染色体简图。X和Y染色体有一部分是同源的(图乙中Ⅰ区段),该部分基因互为等位基因,另一部分是非同源的(图乙中的Ⅱ和Ⅲ区段),该部分基因不互为等位基因。
(1)据图乙可知,在减数分裂过程中,X与Y染色体能发生交叉互换的区段是____________区段。
(2)开金黄色花的雄株的基因型有AAXbY或____________,绿花植株的基因型有____________种。
(3)某一白花雌株与一开金黄色花雄株杂交所得F1都开绿花,则白花雌株的基因型是__________________________________,请用遗传图解进行推导该交配结果(要求写出配子)。
(4)要确定某一开绿花的雌性植株的基因型,可采用的最简捷方案是________________________________________________________________________
________________________________________________________________________。
解析:(1)X与Y染色体的Ⅰ区段是同源区段,可在联会时发生交叉互换。(2)开金黄色花的雄株的基因型有A_XbY,即AAXbY或AaXbY,绿花植株的基因型有A_XBX-或A_XBY,基因型种类共有2×2+2=6种。(3)某一白花雌株与一开金黄色花雄株杂交所得F1都开绿花,即aaX-X-×A_XbY→A_XBX-、A_XBY。可知亲本白花雌株的基因型为aaXBXB。(4)检测雌雄异株植物的基因型采用测交法,所以检测开绿花的雌性植株的基因型应选择隐性雄性个体与之交配,其基因型为aaXbY。
答案:(1)Ⅰ (2)AaXbY 6 (3)aaXBXB 遗传图解见图
(4)用aaXbY对其测交
10.甲病(由基因D、d控制)和乙病(由基因F、f控制)皆为单基因遗传病,其中有一种为伴性遗传病。经诊断,发现甲病为结节性硬化症,基因定位在某染色体长臂上,大多表现为癫痫、智力减退和特殊面痣三大特征。下图为某家族的遗传图谱,请回答下列问题:
(1)甲病的遗传方式是____________,乙病的遗传方式是____________。
(2)Ⅱ3的基因型为____________,其致病基因来源是______________________________。
(3)若Ⅲ4与Ⅲ5近亲结婚,生育一患甲、乙两种病孩子的概率是________。
(4)若Ⅲ6性染色体组成为XXY,则出现变异的原因是其亲本中________形成生殖细胞时,减数第________次分裂染色体出现了分配异常。
(5)为减少遗传病的发生,首先要禁止近亲结婚,此外,可对胎儿脱落细胞进行培养并做染色体分析,通常选用处于有丝分裂________期的细胞,主要观察染色体的______________________________。
解析:(1)分析遗传系谱图可知,Ⅱ4和Ⅱ5患甲病,其女儿Ⅲ7不患甲病,故甲病是常染色体显性遗传。由甲、乙两病其中一种为伴性遗传病推知乙病为伴性遗传病,Ⅱ4和Ⅱ5不患乙病,生育了患乙病儿子Ⅲ6,说明乙病是伴X染色体隐性遗传病。(2)图中Ⅱ3是两病兼患男性,基因型为DdXfY,其甲病致病基因来自Ⅰ2,乙病致病基因来自Ⅰ1。(3)先分析甲病,Ⅲ4的基因型为Dd,Ⅲ5的基因型为1/3DD或2/3Dd,后代患甲病的概率是1-2/3×1/4=5/6;再分析乙病,Ⅲ4的基因型为XFXf,Ⅲ5的基因型为XfY,后代患乙病的概率是1/2,故Ⅲ4和Ⅲ5结婚,生育一患甲、乙两种病的孩子的概率是5/6×1/2=5/12。(4)根据系谱图可知,Ⅲ6患乙病,若Ⅲ6性染色体组成为XXY,则其基因型为XfXfY,由于Ⅱ5不患乙病,因此两条X染色体均来自于Ⅱ4,即Ⅱ4形成生殖细胞时,减数第二次分裂染色体出现了分配异常。(5)对胎儿脱落细胞进行培养并做染色体分析,通常选用处于有丝分裂中期的细胞,主要观察染色体的形态和数目。
答案:(1)常染色体显性遗传 伴X染色体隐性遗传
(2)DdXfY 甲病致病基因来自Ⅰ2,乙病致病基因来自Ⅰ1
(3)5/12
(4)Ⅱ4 二
(5)中 形态和数目
eq \a\vs4\al([创新预测])
11.(河北衡水中学模拟)某科研人员从北京野生型红眼果蝇中分离出紫眼突变体,并进行了以下实验:
实验①:紫眼雌果蝇×野生型雄果蝇→F1均为红眼→F2中红眼∶紫眼=3∶1
实验②:紫眼雄果蝇×野生型雌果蝇→F1均为红眼→F2中红眼∶紫眼=3∶1
(1)根据上述实验结果可以确定基因不位于__________和X、Y染色体非同源区段。因此,科研人员提出了控制果蝇眼色的基因位于X、Y染色体同源区段的假设(假设1),你认为果蝇眼色的遗传还可以提出哪一种假设?____________________________________(假设2)。
(2)如果对F2的实验结果进一步分析,则支持假设1的实验结果应该是_____________________________________________。
(3)经研究确定北京紫眼果蝇突变体的突变基因位于Ⅲ号染色体上,之前发现的来自日本京都果蝇中心的紫眼隐性突变体—Hnr3的突变基因也位于Ⅲ号染色体上,而且Hnr3突变体的其他基因均与野生型的相同。这两种突变体的产生是不同基因突变还是同一基因突变的结果?请设计实验进行研究(简要写出实验设计思路并预期实验结果及结论)。
实验设计思路:让__________________________________________________
进行交配,观察子代果蝇的眼色情况。
如果子代表现__________,则这两种突变体的产生是同一基因突变的结果;如果子代表现__________,则这两种突变体的产生是不同基因突变的结果。
解析:(1)据实验①②的双亲及其子代的表现型可知,实验①和实验②为正、反交,后代的表现型及比例均相同,说明控制果蝇眼色的基因不是位于X、Y染色体非同源区段和细胞质,可能位于X、Y染色体的同源区段,也可能位于常染色体上。(2)据实验①和②中亲本、F1和F2的表现型可知:红眼对紫眼为显性。假如相关的基因用D和d表示,且控制果蝇眼色的基因位于X、Y染色体同源区段上,即支持假设1,则在实验①中:亲本紫眼雌果蝇与野生型雄果蝇的基因型分别为XdXd、XDYD,F1的基因型为XDXd、XdYD,F2的基因型及其比例为XDXd∶XdXd∶XDYD∶XdYD=1∶1∶1∶1,表现型及其比例为红眼雌果蝇∶紫眼雌果蝇∶红眼雄果蝇=1∶1∶2;在实验②中,亲本紫眼雄果蝇与野生型雌果蝇的基因型分别为XdYd、XDXD,F1的基因型为XDXd、XDYd,F2的基因型及其比例为XDXD∶XDXd∶XDYd∶XdYd=1∶1∶1∶1,表现型及其比例为红眼雌果蝇∶红眼雄果蝇∶紫眼雄果蝇=2∶1∶1。(3)因北京紫眼果蝇突变体的突变基因与日本的紫眼隐性突变体—Hnr3的突变基因均位于Ⅲ号染色体上,而且Hnr3突变体的其他基因均与野生型的相同。要通过实验研究这两种突变体的产生是不同基因突变还是同一基因突变造成的,其实验设计思路为:让北京紫眼果蝇与Hnr3紫眼果蝇进行交配,观察子代果蝇的眼色情况。如果两个突变基因是同一基因突变的结果,则子代均表现紫眼性状。如果两个突变基因为不同基因突变的结果,则子代中会表现出正常的野生型。
答案:(1)细胞质 控制果蝇眼色的基因位于常染色体上
(2)实验①的F2中红眼雌果蝇∶紫眼雌果蝇∶红眼雄果蝇=1∶1∶2,而实验②的F2中红眼雌果蝇∶红眼雄果蝇∶紫眼雄果蝇=2∶1∶1(或实验①的F2中紫眼均为雌性,实验②的F2中紫眼均为雄性)
(3)北京紫眼果蝇与Hnr3紫眼果蝇进行交配 紫眼性状
正常的野生型
基因型
aabbcc
AaBbCc
aaBbcc
AabbCc
数目
203
196
205
199
杂交
组合
亲代表现型
子代表现型及株数
父本
母本
雌株
雄株
1
阔叶
阔叶
阔叶234
阔叶119、
窄叶122
2
窄叶
阔叶
阔叶83、
窄叶78
阔叶79、
窄叶80
3
阔叶
窄叶
阔叶131
窄叶127
组别
亲代
F1表现型
F1自交所得F2表现型及比例
一
绿色×褐色
全为黄色
褐色∶黄色∶绿色=6∶6∶4
二
全为褐色
褐色∶黄色∶绿色=10∶2∶4
相关试卷
这是一份高考生物二轮专题强化训练15.2《实验设计与分析》(含详解),共9页。试卷主要包含了选择题,非选择题等内容,欢迎下载使用。
这是一份高考生物二轮专题强化训练15.1《教材实验综合考查》(含详解),共7页。试卷主要包含了选择题,非选择题等内容,欢迎下载使用。
这是一份高考生物二轮专题强化训练07《遗传的分子组成》(含详解),共8页。试卷主要包含了选择题,非选择题等内容,欢迎下载使用。