2021学年7.3 原子核的结合能课时作业
展开
这是一份2021学年7.3 原子核的结合能课时作业,共6页。试卷主要包含了选择题,填空题,综合题等内容,欢迎下载使用。
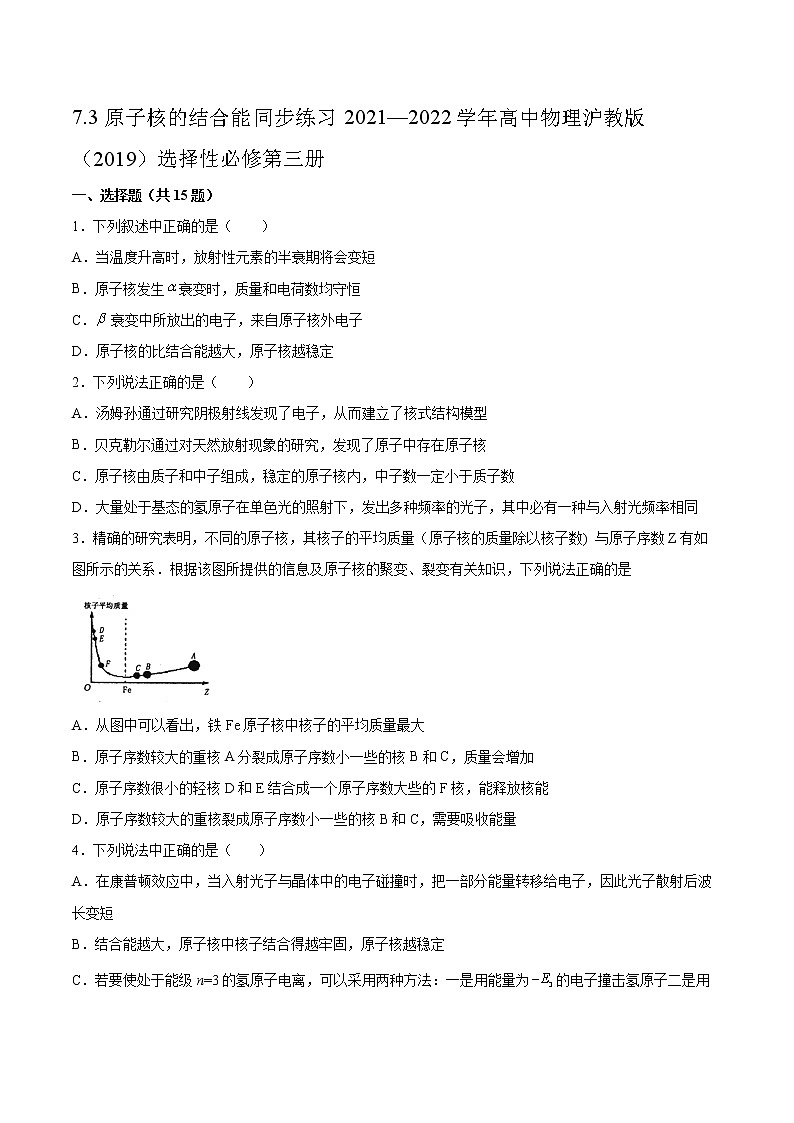
7.3原子核的结合能同步练习2021—2022学年高中物理沪教版(2019)选择性必修第三册一、选择题(共15题)1.下列叙述中正确的是( )A.当温度升高时,放射性元素的半衰期将会变短B.原子核发生衰变时,质量和电荷数均守恒C.衰变中所放出的电子,来自原子核外电子D.原子核的比结合能越大,原子核越稳定2.下列说法正确的是( )A.汤姆孙通过研究阴极射线发现了电子,从而建立了核式结构模型B.贝克勒尔通过对天然放射现象的研究,发现了原子中存在原子核C.原子核由质子和中子组成,稳定的原子核内,中子数一定小于质子数D.大量处于基态的氢原子在单色光的照射下,发出多种频率的光子,其中必有一种与入射光频率相同3.精确的研究表明,不同的原子核,其核子的平均质量(原子核的质量除以核子数) 与原子序数Z有如图所示的关系.根据该图所提供的信息及原子核的聚变、裂变有关知识,下列说法正确的是A.从图中可以看出,铁Fe原子核中核子的平均质量最大B.原子序数较大的重核A分裂成原子序数小一些的核B和C,质量会增加C.原子序数很小的轻核D和E结合成一个原子序数大些的F核,能释放核能D.原子序数较大的重核裂成原子序数小一些的核B和C,需要吸收能量4.下列说法中正确的是( )A.在康普顿效应中,当入射光子与晶体中的电子碰撞时,把一部分能量转移给电子,因此光子散射后波长变短B.结合能越大,原子核中核子结合得越牢固,原子核越稳定C.若要使处于能级n=3的氢原子电离,可以采用两种方法:一是用能量为的电子撞击氢原子二是用能量为的光子照射氢原子D.由于核力的作用范围是有限的以及核力的饱和性,不可能无节制地增大原子核而仍能使其稳定5.下列说法正确的是( )A.卢瑟福粒子散射实验证明了汤姆孙的“西瓜模型”的正确性B.贝克勒尔发现天然放射性现象,揭示了原子核具有复杂结构C.比结合能越大的原子核,核子的平均质量也越大D.康普顿效应说明光具有波动性6.嫦娥四号月球探测器上有一块核电池,不但兼顾发电的功效,而且还具有放热的功效,它里面装有自然衰变的放射性同位素,利用衰变为释放能量可连续几十年提供一定的电能。下列说法正确的是( )A.发生的是衰变B.衰变过程满足质量数守恒,不满足能量守恒C.当温度降低时,衰变的半衰期也随之变短D.的比结合能小于的比结合能7.关于原子核的结合能,下列说法不正确的是( )A.原子核的结合能等于使其完全分解成自由核子所需的最小能量B.一重原子核衰变成α粒子和另一原子核,衰变产物的结合能之和一定大于原来重核的结合能C.比结合能越大,原子核越不稳定D.铯原子核(Cs)的结合能小于铅原子核( Pb)的结合能8.在自然界中,对于较重的原子核的中子数和质子数的比例关系,下列说法正确的是( )A.中子数等于质子数 B.中子数小于质子数C.中子数大于质子数 D.无法确定9.下列说法正确的是( )A.将放射性元素放置在一个封闭的装置内,衰变将会变慢B.射线是原子核中的质子衰变成中子而释放出来的电子流C.静止的原子核发生衰变时,粒子和反冲核动能大小相等D.比结合能小的原子核结合或裂变成比结合能大的原子核时释放核能10.随着科技的发展,人类对微观世界的认识不断深入。下列关于原子物理的知识,叙述正确的是( )A.在光电效应中逸出的光电子与金属导体中的电子是同一种粒子B.由于半衰期是放射性元素有一半发生衰变的时间,所以经过两个半衰期后所有元素都会发生衰变C.原子核的结合能越大,该原子核越稳定D.卢瑟福通过α粒子散射实验提出了原子核式结构,成功解释了氢原子光谱11.下列说法正确的是( )A.电磁波在真空中的传播速度与电磁波的频率无关B.衰变现象说明电子是原子核的组成部分C.平均结合能越大表示原子核越不稳定D.德布罗意指出微观粒子的动量越大,其对应的波长就越长12.关于近代物理知识,下列说法中正确的是A.原子核的比结合能越大,原子核越稳定B.汤姆孙发现了电子,并测量出了电子的电荷量C.原子核发生一次β衰变,该原子外层就失去一个电子D.在光电效应现象中,金属的逸出功随入射光频率的增大而增大13.衰变是原子核内质子和中子自发相互转化并发射或吸收电子(或正电子)的过程,这个过程伴随着电子中微子或反电子中微子的发射,最常见的衰变是衰变(比如),其次还有衰变(比如),和轨道电子俘获(比如原子核从核外俘获一个K层轨道的电子而衰变为Li原子核),下列关于衰变的说法中正确的是( )A.原子核发生一次衰变,新生成的原子核相对原来的原子核质量数不变,电荷数增加1B.原子核发生衰变时核内中子转化为质子,发生衰变或轨道电子俘获时核内质子转化为中子C.电子中微子和反电子中微子的质量数均为0,电荷数为“-1”或“+1”D.衰变是释放能量的反应,因此新生成的原子核的比结合能小于原来的原子核的比结合能14.下列说法正确的是( )A.根据玻尔理论,氢原子的核外电子由较高能级跃迁到较低能级时,要释放一定频率的光子,同时电子的动能减小.B.放射性物质的温度升高,则半衰期减小C.用能量等于氘核结合能的光子照射静止氘核,不可能使氘核分解为一个质子和一个中子D.某放射性原子核经过2次α衰变和一次β衰变,核内质子数减少4个15.下列与能量有关的说法正确的是( )A.比结合能越大,表示原子核中核子结合得越牢固,原子核结合能越大B.根据玻尔理论,原子从低能态向高能态跃进时,核外电子动能增大C.发生光电效应时,入射光频率增大,光电子的动能增大D.一个氢原子处于的激发态向较低能级跃进,最多可放出3种频率的光二、填空题(共4题)16.结合能原子核是_________凭借核力结合在一起构成的,要把它们分开,也需要_________,这就是原子核的结合能。17.我国科学家因中微子项目研究获得2016年基础物理学突破奖。中微子是一种静止质量很小的不带电粒子,科学家在1953年找到了中微子存在的直接证据:把含氢物质置于预计有很强反中微子流(反中微子用表示)的反应堆内,将会发生如下反应:+H→n+e,实验找到了与此反应相符的中子和正电子。(1)若反中微子的能量是E0,则反中微子的质量=________,该物质波的频率=________。(普朗克常量为h,真空中光速为c)(2)在+H→n+e反应过程中,①若质子认为是静止的,测得正电子的动量为p1,中子的动量为p2,p1、p2方向相同,求反中微子的动量p=_______;②若质子的质量为m1,中子的质量为m2,电子的质量为m3,m2>m1。要实现上述反应,反中微子的能量至少是______。(真空中光速为c)18.关于天然放射现象,下列叙述正确的是_________A、若使放射性物质的温度升高,其半衰期将减少B、当放射性元素的原子的核外电子具有较高能量时,将发生衰变C、在α、β、γ这三种射线中,γ射线的穿透能力最强,α射线的电离能力最强D、铀核()衰变为铅核()的过程中,要经过8次α衰变和6次β衰变E、铀核()衰变成α粒子和另一原子核,衰变产物的结合能之和一定大于铀核的结合能19.一个锂核()受到一个质子()轰击变为2个α粒子().已知质子的质量为1. 672 6×10kg,锂原子的质量为11. 650 5×10kg,一个α原子的质量为6. 6467×10kg.写出该核反应的方程________,该核反应释放的核能是________J.(真空中光速c=3.0×10m/s)三、综合题(共4题)20.已知的核子比结合能是7.98MeV,的核子比结合能是7.07 MeV。如果要把分成8个质子和8个中子,需提供多少能量?要把它分成4个,需提供多少能量?21.在磁感应强度为B的匀强磁场中,一个静止的放射性原子核发生了一次衰变。放射出粒子()在与磁场垂直的平面内做圆周运动,其轨道半径为R。以m、q分别表示粒子的质量和电荷量。(真空中的光速为c)(1)粒子的圆周运动可以等效成一个环形电流,求该等效环形电流的大小;(2)设该衰变过程释放的核能都转为为粒子和新核的动能,新核的质量为M,求衰变过程的质量亏损Δm。22.1919年,卢瑟福用粒子轰击氮核发现质子科学研究表明其核反应过程是:粒子轰击静止的氮核后形成了不稳定的复核,复核发生衰变放出质子,变成氧核设粒子质量为,初速度为,氮核质量为,质子质量为,氧核的质量为.写出卢瑟福发现质子的核反应方程;粒子轰击氮核形成不稳定复核的瞬间,复核的速度为多大?求此过程中释放的核能.23.吸烟有害健康,香烟中含有钋210,是一种很强的放射性同位素,为了探测放射线的性质,真空室中在放射源钋210的对侧放有一荧光屏,可以根据荧光屏上的打点情况来检测放射线的强弱.(1)在放射源与荧光屏之间不加任何场时发现荧光屏的中间有闪光产生,当施加一垂直的匀强磁场时,发现荧光屏的闪光都向一侧偏移,撤去磁场在放射源与荧光屏中间放一厚纸,发现荧光屏上没有闪光产生,请你根据上面的情况分析判断是什么射线,同时写出衰变方程(新原子核用Y表示)(2)α粒子以初速度v0轰击静止的氮14原子核打出一种新的粒子,同时产生一个新的原子核,新的粒子速度为3v0,且方向不变,反应过程中释放的能量完全转化为系统的动能,已知中子质量为m,质子质量和中子质量相等,光速为c,试计算此反应过程中的质量亏损.
参考答案:1.D2.D3.C4.D5.B6.D7.C8.C9.D10.A11.A12.A13.B14.C15.D16. 核子 能量17. p1+p2 (m2+m3-m1)c218.CDE19.(1) +→2;(2)2.673×10-12J.20.127.68MeV,14.56MeV21.(1) ;(2)22.(1)(2)(3)23.(1)射线是α射线,该衰变方程为:PoHe(2)此反应过程中的质量亏损是.
相关试卷
这是一份高中物理沪科版 (2019)选择性必修 第三册7.3 原子核的结合能课时练习,共5页。试卷主要包含了选择题,填空题,综合题等内容,欢迎下载使用。
这是一份高中物理沪科版 (2019)选择性必修 第三册2.1 气体的状态复习练习题,共7页。试卷主要包含了选择题,填空题,综合题等内容,欢迎下载使用。
这是一份高中物理沪科版 (2019)选择性必修 第三册7.3 原子核的结合能当堂达标检测题,共7页。试卷主要包含了选择题,填空题,综合题等内容,欢迎下载使用。

