





所属成套资源:2022小升初英语必考语法和题型
专题02 冠词_备战2022年小升初英语必考语法和题型
展开
这是一份专题02 冠词_备战2022年小升初英语必考语法和题型,文件包含专题02冠词_备战2022年小升初英语必考语法和题型解析版doc、专题02冠词_备战2022年小升初英语必考语法和题型原卷版doc等2份试卷配套教学资源,其中试卷共14页, 欢迎下载使用。
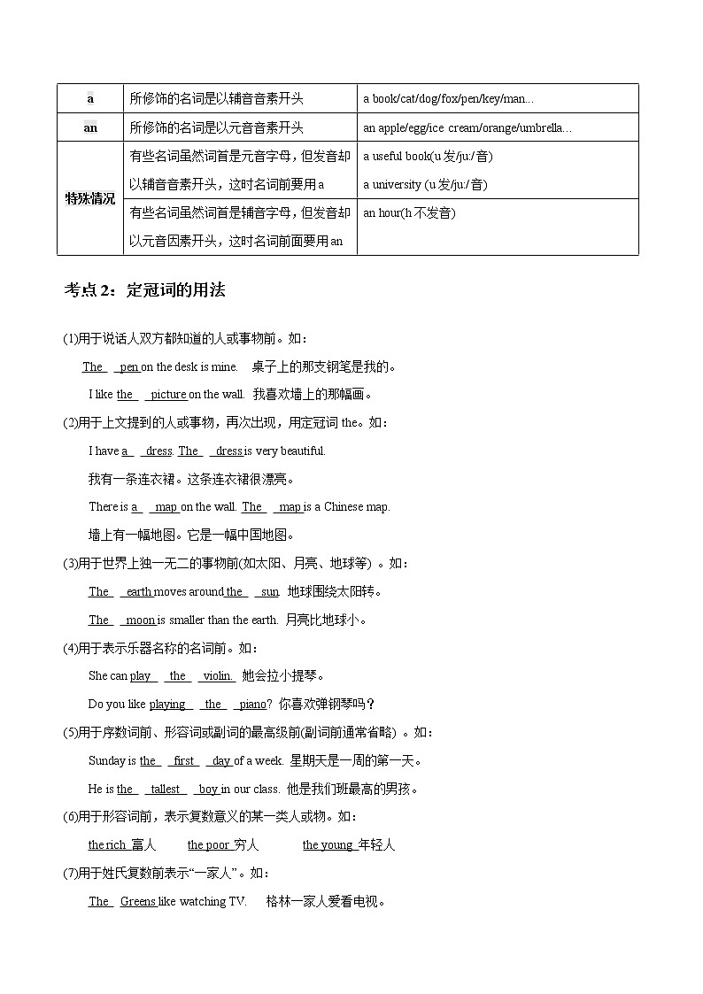
专题02 冠词一、冠词的概念冠词是用在名词前面,用来说明名词所指的人或事物的词。二、冠词的分类不定冠词(泛指):a/an (一个……)冠词 定冠词(特指):the (这/那……)零冠词:不填或者"/"考点1:不定冠词a,an的用法(1)泛指人或事物的某一个。如:There is ________ ________under the desk. 书桌下面有一个足球。This is________ ________. 这是一个苹果。(2)指某人或某物,但不具体说明何人或何物。如:I study in________ ________ ________in Nanning. 我在南宁的一所小学学习。His teacher is________ ________ ________. 他的老师是位老人。(3)表示数量“一”,但数的概念没有one强烈。如:I have________ ________in my schoolbag. 我的书包里有一本书。He eats________ ________every day. 他每天吃一个鸡蛋。(4)用在表示数量、时间等名词前,相当于every。如:________________________每公斤五元 ________________________每天五节课(5)用在某些固定短语中。如:________________看一看 ________________许多 ________________玩得开心________________试一试 ________________感冒 温馨提示: (元音字母________________)a所修饰的名词是以辅音音素开头a book/cat/dog/fox/pen/key/man...an所修饰的名词是以元音音素开头an ______/______/___________/_______/_______...特殊情况有些名词虽然词首是元音字母,但发音却以辅音音素开头,这时名词前要用a__________________(u发/ju:/音) 一本有用的书__________________(u发/ju:/音) 一所大学有些名词虽然词首是辅音字母,但发音却以元音因素开头,这时名词前面要用an__________________(h不发音) 一小时考点2:定冠词的用法(1)用于说话人双方都知道的人或事物前。如:_______ ______on the desk is mine. 桌子上的那支钢笔是我的。 I like _________ _________on the wall. 我喜欢墙上的那幅画。 (2)用于上文提到的人或事物,再次出现,用定冠词the。如: I have _____ ______. _________ _________is very beautiful. 我有一条连衣裙。这条连衣裙很漂亮。 There is _____ _______on the wall. _________ _________is a Chinese map. 墙上有一幅地图。它是一幅中国地图。 (3)用于世界上独一无二的事物前(如太阳、月亮、地球等) 。如: _________ _________moves around_________ _________. 地球围绕太阳转。 _________ _________is smaller than the earth. 月亮比地球小。 (4)用于表示乐器名称的名词前。如: She can _________ _________ _________ . 她会拉小提琴。 Do you like _________ _________ _________? 你喜欢弹钢琴吗?(5)用于序数词前、形容词或副词的最高级前(副词前通常省略) 。如: Sunday is _________ _________ _________of a week. 星期天是一周的第一天。 He is _________ _________ _________in our class. 他是我们班最高的男孩。 (6)用于形容词前,表示复数意义的某一类人或物。如: _________富人 _________穷人 _________年轻人 _________老人(7)用于姓氏复数前表示“一家人”。如: _________ _________like watching TV. 格林一家人爱看电视。 (8)用于普通名词构成专有名词前。如: __________________长城 ___________________________颐和园 __________________白宫 ___________________________国务院(9)用于江河、海洋、山脉、群岛的名词前。如: __________________黄河 __________________红海 __________________太平洋(10)用于一些习惯用语中。如: __________________在早上 __________________在下午 __________________在晚上 __________________顺便说一下 __________________在左边/右边 __________________此刻温馨提示: the在以元音因素开头的词前读/ ði/,如 the air; 在以辅音因素开头的词前读/ ðə/, 如:the day考点3:零冠词的用法在以下情况,名词前面不用冠词。(1)国名、地名、人名等专有名词前通常不用冠词。如:China 中国 Shanghai 上海 Tom 汤姆(2)季节、月份、星期等名词前不用冠词。如:__________________在夏季 __________________在七月___________________________从星期一至星期五(3)在表示一日三餐、球类运动和娱乐运动的名词前不加冠词。如:__________________吃晚餐 __________________打篮球 __________________下象棋(4)名词前已有this,that,my,his,every,some等词修饰时,不用冠词。如:__________________这件连衣裙 __________________我妹妹 __________________他的书包(5)在一些习惯短语中不用冠词。如:___________起初 ___________在家里 ___________终于 ___________立刻 ___________骑自行车 _________________日日夜夜 基础训练(限时15分钟 满分20分) 一、在下列名词前填上 a 或an。(每小题1分,共10分) 1. ________ picture 2. _________ ear 3. _________ duck 4. ________ elephant 5. ________ girl 6. _________ apple 7. ________ hour 8. ________ actor 9. _________ university 10. ______useful book二、单项选择。(每小题1分,共10分) ( ) 1. ________ boy is my friend. A. A B. The C. An D. /( ) 2. I often watch TV on _________ weekend. A. / B. a C. an D. the ( ) 3. This is _________ stamp. It’s _________American stamp. A. a; the B. the; an C. an; a D. a; an ( ) 4. There is _________ pen on the desk. _________ pen is mine. A. a; A B. a; The C. the; The D. an; The ( ) 5. _________ sun is in the sky. A. The B. A C. An D. /( ) 6. Tom is _________tallest of the boys. A. an B. a C. the D. /( ) 7. We usually have ________ breakfast at 7:00. A. the B. / C. a D. an ( ) 8. —What do you have for _________ breakfast. — I have some milk, bread and _________egg. A. a; a B. the; an C. /; an D. /; a ( ) 9. I like playing _________ violin. A. a B. an C. the D. /( ) 10. Summer begins in _________ June. A. / B. the C. a D. an 巩固提升(限时15分钟 满分20分) 一、单项选择。(每小题1分,共15分) ( ) 1. Helen wants to be _______actor or _______singer in the future. A. a; a B. the; the C. a; an D. an; a( ) 2. —What colour is it? —It’s ________ orange. A. / B. an C. / D. a( ) 3. ________ Greens are having dinner now. A. A B. An C. The D./( ) 4. I have _________ruler. _________ruler is on the table. A. a; An B. the; The C. a; The D. an; The( ) 5. Nancy Black is _________English girl. A. an B. a C. / D. the( ) 6. There is _________old man in _________park. A. a; a B. the; the C. an; the D. an; a( ) 7. That’s really _________interesting job. A. an B. a C. the D. /( )8. There’s ______apple tree in my garden. In ______tree, there’s _______small house for the birds. A. an; the; a B. an; a; the C. a; the; a D.a; a ; a( ) 9. In ______winter, it often snows. It’s ______best season. A. the; the B. a; the C. /; the D./; a ( ) 10. The players are playing _______football. A. a B. an C. the D. /( ) 11. Every morning, I have _______egg and _______glass of milk for my breakfast. A. an; an B. a; a C. an; a D. /; a( ) 12. We study English at _______school. A. a B. / C. an D. the( ) 13. —Who’s _______boy in _______sweater?—He’s David. A. a; the B. the; a C. the; the D. a; a( ) 14.______ Beijing is ______ green city. A. /; / B. /; a C. The; an D. The; a ( ) 15.______ moon goes around ______ earth. A. A; an B. The; an C. An; the D. The; the二、用a, an或 the填空,若不需要填写, 则划“/”。(每小题1分,共5分) 1. She is ________ university student.2. Peter lives in ________ second floor.3. It takes me ________ hour to go to school.4. Excuse me, where is ________ bookstore?5. Tomorrow is ________ Sunday.
相关试卷
这是一份专题14 情景交际_备战2022年小升初英语必考语法和题型,文件包含专题14情景交际_备战2022年小升初英语必考语法和题型解析版doc、专题14情景交际_备战2022年小升初英语必考语法和题型原卷版doc等2份试卷配套教学资源,其中试卷共15页, 欢迎下载使用。
这是一份专题13 there be句型_备战2022年小升初英语必考语法和题型,文件包含专题13therebe句型_备战2022年小升初英语必考语法和题型解析版doc、专题13therebe句型_备战2022年小升初英语必考语法和题型原卷版doc等2份试卷配套教学资源,其中试卷共10页, 欢迎下载使用。
这是一份专题07 介词与连词_备战2022年小升初英语必考语法和题型,文件包含专题07介词与连词_备战2022年小升初英语必考语法和题型解析版doc、专题07介词与连词_备战2022年小升初英语必考语法和题型原卷版doc等2份试卷配套教学资源,其中试卷共16页, 欢迎下载使用。
