

还剩3页未读,
继续阅读
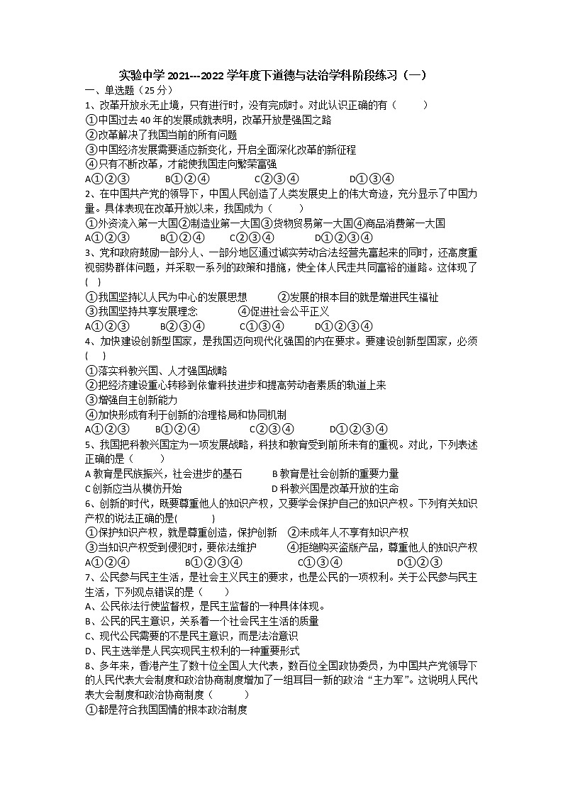
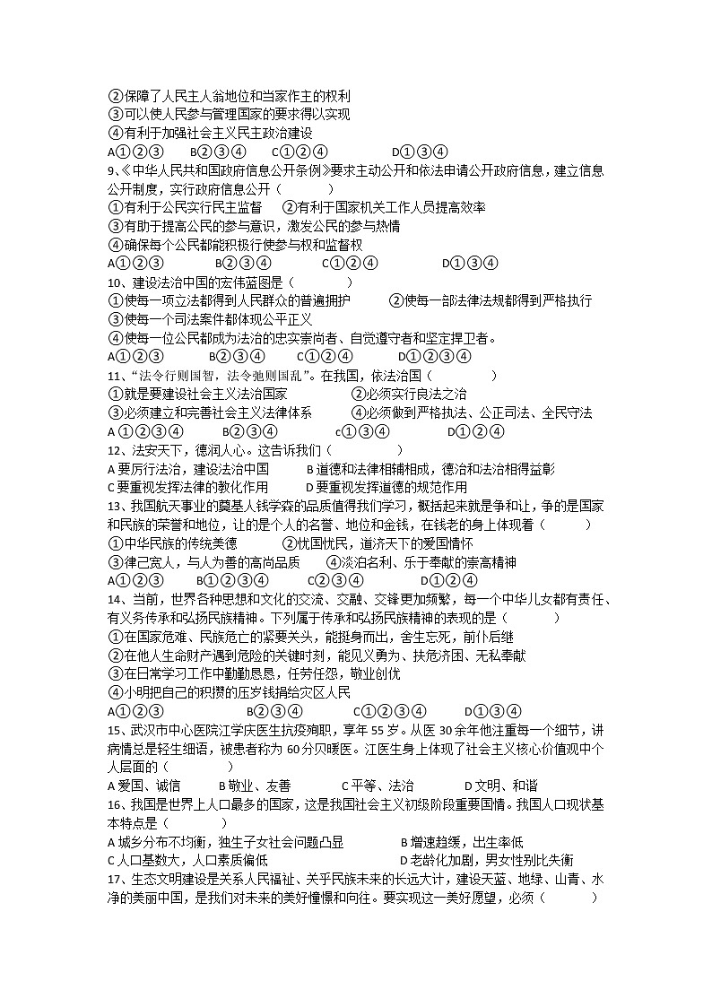
2022年辽宁省葫芦岛市实验中学九年级中考道德与法治第一次模拟考试试题(word版含答案)
展开相关试卷
2022年辽宁省葫芦岛市连山区中考一模道德与法治试题(word版含答案):
这是一份2022年辽宁省葫芦岛市连山区中考一模道德与法治试题(word版含答案),共8页。试卷主要包含了单项选择题,材料分析题等内容,欢迎下载使用。
2022年辽宁省葫芦岛市连山区中考三模道德与法治试题(word版含答案):
这是一份2022年辽宁省葫芦岛市连山区中考三模道德与法治试题(word版含答案),共6页。试卷主要包含了单项选择题,材料分析题等内容,欢迎下载使用。
2022年辽宁省葫芦岛市绥中县第二次中考模拟考试道德与法治试题(word版含答案):
这是一份2022年辽宁省葫芦岛市绥中县第二次中考模拟考试道德与法治试题(word版含答案),共6页。试卷主要包含了材料分析题等内容,欢迎下载使用。