所属成套资源:2022年高考生物一轮复习必背知识清单
知识清单29 生物科学发展史-2022年高考生物一轮复习必背知识清单
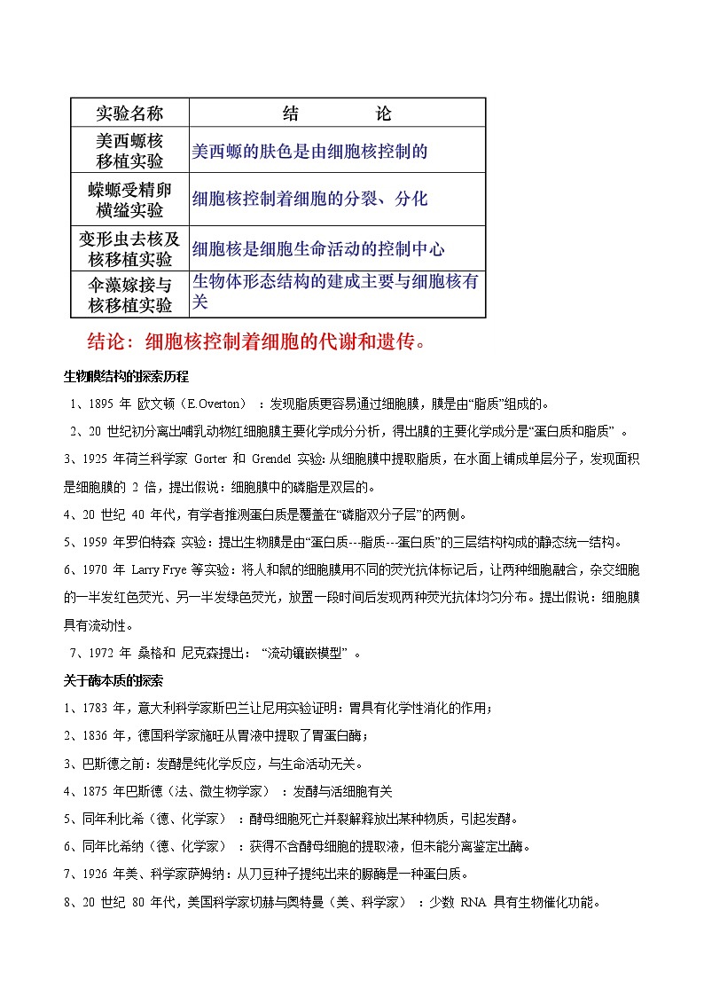
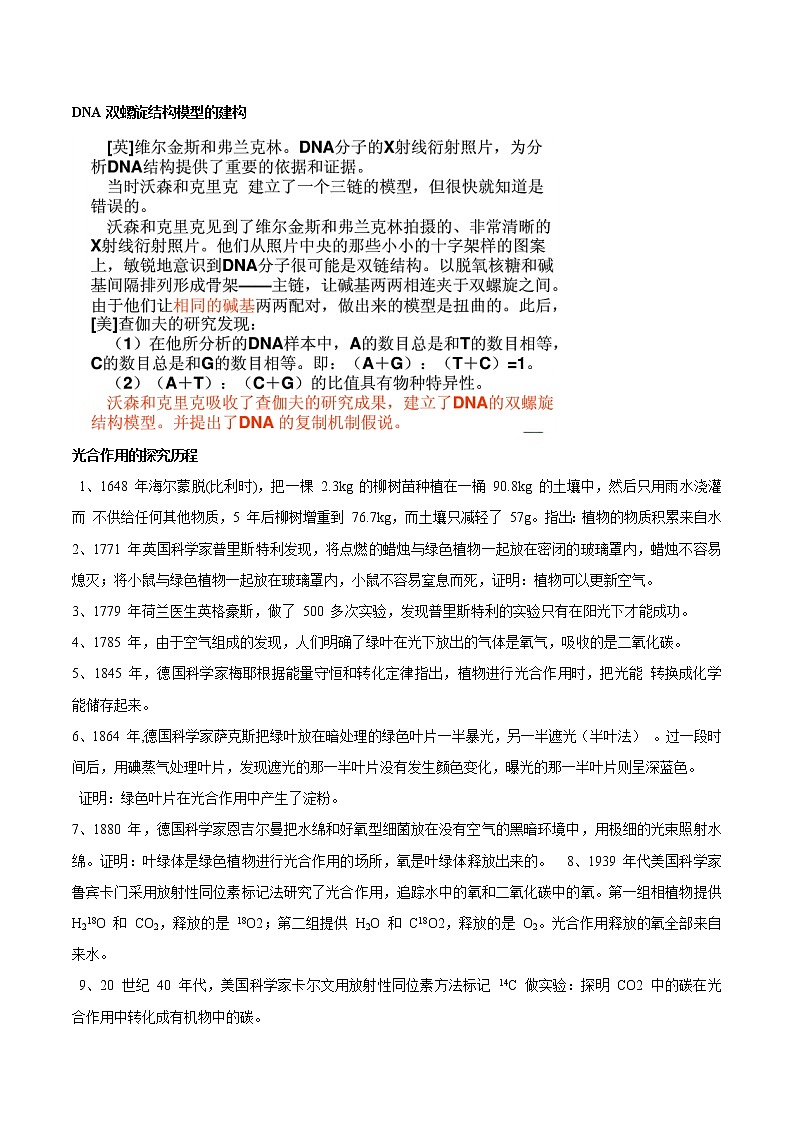
展开知识清单29 生物科学发展史 细胞学说建立的过程 1、1543 年,比利时的维萨里指出:器官是由低一层次的结构“组织”构成。 2、1665 英国人虎克(Robert Hooke)用自己设计与制造的显微镜(放大倍数为 40-140 倍)观察了软木的薄 片,第一次描述了植物细胞的构造,并首次用拉丁文 cella(小室)这个词来对“细胞”命名。 3、1680 荷兰人列文虎克(A. van Leeuwenhoek),首次观察到活细胞,观察过原生动物、人类精子、 鲑鱼的红细胞、牙垢中的细菌等。 4、19 世纪 30 年代德国人施莱登、施旺提出“细胞学说(Cell Theory)” 主要内容: (1)细胞是一个有机体,一切动植物都由细胞发育而来,并由细胞和细胞产物所构成 (2)细胞是一个相对独立的单位,既有它自己的生命,又对其他细胞共同组成的整体的生命起作用 (3)新细胞可以从老细胞中产生 意义:它揭示了细胞结构的统一性和生物体结构的统一性。 5、1858 年德国的魏尔肖:新细胞是通过分裂获得。 分泌蛋白的合成和运输 展示科学家的研究过程及现象,依次呈现下列问题:1、分泌蛋白在哪里合成的?2、分泌蛋白从合成至分泌到细胞外,经过了哪些细胞器和细胞结构?3、你认为分泌蛋白的合成及分泌过程需要能量吗?能量由哪里提供?4、内质网与高尔基体、高尔基体与细胞膜之间是如何联系的?细胞核的功能 生物膜结构的探索历程 1、1895 年 欧文顿(E.Overton) :发现脂质更容易通过细胞膜,膜是由“脂质”组成的。 2、20 世纪初分离出哺乳动物红细胞膜主要化学成分分析,得出膜的主要化学成分是“蛋白质和脂质” 。 3、1925 年荷兰科学家 Gorter 和 Grendel 实验:从细胞膜中提取脂质,在水面上铺成单层分子,发现面积 是细胞膜的 2 倍,提出假说:细胞膜中的磷脂是双层的。 4、20 世纪 40 年代,有学者推测蛋白质是覆盖在“磷脂双分子层”的两侧。5、1959 年罗伯特森 实验:提出生物膜是由“蛋白质---脂质---蛋白质”的三层结构构成的静态统一结构。 6、1970 年 Larry Frye 等实验:将人和鼠的细胞膜用不同的荧光抗体标记后,让两种细胞融合,杂交细胞 的一半发红色荧光、另一半发绿色荧光,放置一段时间后发现两种荧光抗体均匀分布。提出假说:细胞膜具有流动性。 7、1972 年 桑格和 尼克森提出: “流动镶嵌模型” 。 关于酶本质的探索 1、1783 年,意大利科学家斯巴兰让尼用实验证明:胃具有化学性消化的作用; 2、1836 年,德国科学家施旺从胃液中提取了胃蛋白酶; 3、巴斯德之前:发酵是纯化学反应,与生命活动无关。 4、1875 年巴斯德(法、微生物学家) :发酵与活细胞有关5、同年利比希(德、化学家) :酵母细胞死亡并裂解释放出某种物质,引起发酵。6、同年比希纳(德、化学家) :获得不含酵母细胞的提取液,但未能分离鉴定出酶。 7、1926 年美、科学家萨姆纳:从刀豆种子提纯出来的脲酶是一种蛋白质。 8、20 世纪 80 年代,美国科学家切赫与奥特曼(美、科学家) :少数 RNA 具有生物催化功能。 DNA双螺旋结构模型的建构 光合作用的探究历程 1、1648 年海尔蒙脱(比利时),把一棵 2.3kg 的柳树苗种植在一桶 90.8kg 的土壤中,然后只用雨水浇灌而 不供给任何其他物质,5 年后柳树增重到 76.7kg,而土壤只减轻了 57g。指出:植物的物质积累来自水 2、1771 年英国科学家普里斯特利发现,将点燃的蜡烛与绿色植物一起放在密闭的玻璃罩内,蜡烛不容易 熄灭;将小鼠与绿色植物一起放在玻璃罩内,小鼠不容易窒息而死,证明:植物可以更新空气。 3、1779 年荷兰医生英格豪斯,做了 500 多次实验,发现普里斯特利的实验只有在阳光下才能成功。 4、1785 年,由于空气组成的发现,人们明确了绿叶在光下放出的气体是氧气,吸收的是二氧化碳。5、1845 年,德国科学家梅耶根据能量守恒和转化定律指出,植物进行光合作用时,把光能 转换成化学能储存起来。 6、1864 年,德国科学家萨克斯把绿叶放在暗处理的绿色叶片一半暴光,另一半遮光(半叶法) 。过一段时 间后,用碘蒸气处理叶片,发现遮光的那一半叶片没有发生颜色变化,曝光的那一半叶片则呈深蓝色。 证明:绿色叶片在光合作用中产生了淀粉。 7、1880 年,德国科学家恩吉尔曼把水绵和好氧型细菌放在没有空气的黑暗环境中,用极细的光束照射水绵。证明:叶绿体是绿色植物进行光合作用的场所,氧是叶绿体释放出来的。 8、1939 年代美国科学家鲁宾卡门采用放射性同位素标记法研究了光合作用,追踪水中的氧和二氧化碳中的氧。第一组相植物提供 H218O 和 CO2,释放的是 18O2;第二组提供 H2O 和 C18O2,释放的是 O2。光合作用释放的氧全部来自来水。 9、20 世纪 40 年代,美国科学家卡尔文用放射性同位素方法标记 14C 做实验:探明 CO2 中的碳在光合作用中转化成有机物中的碳。 生长素的发现过程 (1)1880 年达尔文胚芽鞘向光性实验:单侧光照射使胚芽鞘的尖端产生某种刺激,当这种刺激传递到下部伸长区时,造成背光侧生长快,植物表现向光生长。 (2)1910 年詹森实验:胚芽鞘尖端产生的刺激可透过琼脂片传递给下部,造成胚芽鞘弯曲生长。 (3)1914 年拜尔实验:顶尖产生的刺激在其下部分布不均,造成胚芽鞘弯曲生长。 (4)1928 年温特实验:(琼脂实验)造成胚芽鞘弯曲的刺激是一种化学物质,并命名为生长素。(5)1934 年及以后郭葛的分离、提纯、鉴定:生长素的化学本质是吲哚乙酸。(IAA) 促胰液素的发现 (1)沃泰默的研究狗胰液分泌:研究思路正确,但理解错误,坚持促进胰液分泌是一个神经调节过程。 (2)斯他林和贝利斯提出假设:在盐酸的作用下,小肠黏膜产生了促进胰腺分泌胰液的化学物质。 (3)巴浦洛夫的研究:曾认为盐酸导致胰液分泌属于神经反射,后来认同以上两科学家的结论。 DNA是主要的遗传物质的探索 (一)肺炎双球菌的转化实验体内转化:1、实验者:格里菲思(1928年)2、实验材料:小鼠3、过程: 4、结论:加热杀死的S型细菌中,含有某种促使R型细菌转化为S型细菌的“转化因子”体外转化:1、实验者:艾弗里及同事2、实验材料:R型菌的培养基3、思路:分离各物质单独观察各自的作用4、过程: 5、结论:DNA是遗传物质,蛋白质不是遗传物质。 6不足:DNA纯度不够7、注意:少数转化(实质:基因重组)(二)噬菌体侵染细菌的实验1、实验者:赫尔希和蔡斯2、科学方法:同位素标记法(S和P分别标记蛋白质和DNA)3、过程: 4、结论:DNA是遗传物质5、注意:(1)实验中搅拌的目的:是使吸附在细菌上的噬菌体与细菌分离。(2)实验中离心的目的:是让上清液中析出重量较轻的T2噬菌体颗粒,而离心管的沉淀物中留下被感染的大肠杆菌。(三)烟草花叶病毒DNA半保留复制的实验证据 遗传密码的破译 看看书即可,选学内容!孟德尔的豌豆杂交实验(假说演绎法) 约翰逊提出“基因”、“等位基因”的概念 萨顿关于“基因在染色体上” 的假说(类比推理法) 摩尔根关于基因位于染色体上的实验(假说演绎法)

