小学英语人教版 (PEP)三年级上册Unit 1 Hello! Part A优质课件ppt
展开Lead inWarming upPresentasinPracticeSummaryHmewrk
Teaching Gals
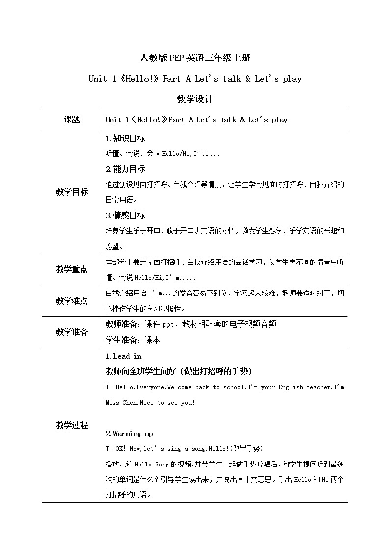
知识目标:听懂、会说、会认Hell/Hi,I'm...。I'm的发音能力目标:通过创设见面打招呼、自我介绍等情景,让学生学会见面打招呼、自我介绍等日常用语。情感目标:培养学生乐于开口、敢于开口讲英语的习惯,激发学生想学、乐学英语的兴趣和愿望。
Hell!Everyne.Welcme back t schl.I'm yur English teacher.I'm Miss Chen.Nice t see yu!
Warming-up
Nw,let's sing a sng.
Presentasin
Hell!/Hi! Miss White.
Hell!/Hi! Wu Yifan.
Hell!/Hi! Sarah.
Hell,I'm Miss White.
Hell,I'm Wu Yifan.
Hi,I'm Sarah.
Play a game
1.教师随意走到一位学生面前进行打招呼问好,学生做出相应的回答。2.让学生自由活动,向新同学打招呼问好。
Hell!/Hi! I’m Miss White.
1.回到家向家人打招呼问好,制作一个自已喜欢的卡通人物的头围套, 下节课带过来班里。
英语三年级上册Unit 1 Hello! Part B课文配套课件ppt: 这是一份英语三年级上册Unit 1 Hello! Part B课文配套课件ppt,共17页。PPT课件主要包含了Review,Let’s talk,Goodbye,Bye等内容,欢迎下载使用。
人教版 (PEP)三年级上册Unit 1 Hello! Part A课堂教学课件ppt: 这是一份人教版 (PEP)三年级上册Unit 1 Hello! Part A课堂教学课件ppt,文件包含Unit1第一课时ppt、chantmp3、crayonmp3、erasermp3、pencilmp3、rulermp3等6份课件配套教学资源,其中PPT共22页, 欢迎下载使用。
小学英语人教版 (PEP)三年级上册Unit 1 Hello! Part A课文课件ppt: 这是一份小学英语人教版 (PEP)三年级上册Unit 1 Hello! Part A课文课件ppt,共17页。PPT课件主要包含了教学目标,教学重难点,Review,Let’s talk,Let’s sing,初识26个英语字母,英语字母歌节选,Homework等内容,欢迎下载使用。

