所属成套资源:2022高考人教版(2019)物理 新编大一轮总复习
实验十 练习使用多用电表-2022高考物理 新编大一轮总复习(word)人教版
展开
这是一份实验十 练习使用多用电表-2022高考物理 新编大一轮总复习(word)人教版,共11页。
一、实验目的
1.了解多用电表的构造和原理,掌握多用电表的使用方法。
2.会使用多用电表测电压、电流及电阻。
3.会用多用电表探索黑箱中的电学元件。
二、实验原理
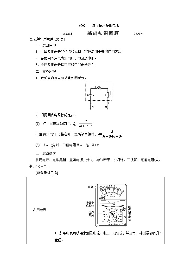
1.欧姆表内部电路简化如图所示。
2.根据闭合电路欧姆定律:
(1)当红、黑表笔短接时,Ig=eq \f(E,Rg+R+r);
(2)当被测电阻Rx接在红、黑表笔两端时,I=eq \f(E,Rg+R+r+Rx);
(3)当I中=eq \f(1,2)Ig时,中值电阻R中=Rg+R+r。
三、实验器材
多用电表、电学黑箱、直流电源,开关、导线若干、小灯泡、二极管、定值电阻(大、中、小)三个。
[部分器材用途]
四、实验步骤
1.观察:观察多用电表的外形,认识选择开关的测量项目及量程。
2.机械调零:检查多用电表的指针是否停在表盘刻度左端的零位置。若不指零,则可用小螺丝刀进行机械调零。
3.将红、黑表笔分别插入“+”、“-”插孔。
4.测量小灯泡的电压和电流
(1)按如图甲所示的电路图连好电路,将多用电表选择开关置于直流电压挡,测小灯泡两端的电压。
(2)按如图乙所示的电路图连好电路,将选择开关置于直流电流挡,测量通过小灯泡的电流。
5.测量定值电阻
(1)根据被测电阻的估计阻值,选择合适的挡位,把两表笔短接,观察指针是否指在欧姆表的“0”刻度,若不指在欧姆表的“0”刻度,调节欧姆调零旋钮,使指针指在欧姆表的“0”刻度处;
(2)将被测电阻接在两表笔之间,待指针稳定后读数;
(3)读出指针在刻度盘上所指的数值,用读数乘以所选挡位的倍率,即得测量结果;
(4)测量完毕,将选择开关置于交流电压最高挡或“OFF”挡。
五、误差分析
1.偶然误差
(1)估读时易带来误差。
(2)表头指针偏转过大或过小都会使误差增大。
2.系统误差
(1)电池用旧后,电动势会减小,内阻会变大,致使电阻测量值偏大,要及时更换电池。
(2)测电流、电压时,由于电表内阻的影响,测得的电流、电压值均小于真实值。
六、注意事项
1.使用前要机械调零。
2.两表笔在使用时,电流总是“红入”“黑出”。
3.测电阻时
(1)指针指中值附近较准,否则换挡。
(2)每换一挡必须重新欧姆调零。
(3)读出示数要乘以倍率。
4.使用完毕,选项开关置于“OFF”挡或交流电压最高挡,长期不用应取出电池。
eq \a\vs4\al([对应学生用书第137页])
考点一 教材原型实验
角度1 欧姆表的改装与读数
[例1] (2019·全国卷Ⅲ)某同学欲将内阻为98.5 Ω、量程为100 μA的电流表改装成欧姆表并进行刻度和校准,要求改装后欧姆表的15 kΩ刻度正好对应电流表表盘的50 μA刻度。可选用的器材还有:定值电阻R0(阻值14 kΩ),滑动变阻器R1(最大阻值1 500 Ω),滑动变阻器R2(最大阻值500 Ω),电阻箱(0~99 999.9 Ω),干电池(E=1.5 V,r=1.5 Ω),红、黑表笔和导线若干。
(1)欧姆表设计
将图中的实物连线组成欧姆表。欧姆表改装好后,滑动变阻器R接入电路的电阻应为____________ Ω;滑动变阻器选____________(填“R1”或“R2”)。
(2)刻度欧姆表表盘
通过计算,对整个表盘进行电阻刻度,如图所示。表盘上a、b处的电流刻度分别为25和75,则a、b处的电阻刻度分别为____________、____________。
(3)校准
红、黑表笔短接,调节滑动变阻器,使欧姆表指针指向__________ kΩ处;将红、黑表笔与电阻箱连接,记录多组电阻箱接入电路的电阻值及欧姆表上对应的测量值,完成校准数据测量。若校准某刻度时,电阻箱旋钮位置如图所示,则电阻箱接入的阻值为____________ Ω。
[解析] (1)由题意知改装的欧姆表中的中值电阻即内阻为15 kΩ,即R0+rg+r+R=15 kΩ,故R=15 kΩ-14 kΩ-98.5 Ω-1.5 Ω=900 Ω。由于滑动变阻器接入电路中的阻值大于R2的最大阻值,故只能选用R1。
(2)由闭合电路的欧姆定律有:
1.5 V=25 μA×(Ra+15 kΩ),
1.5 V=75 μA×(Rb+15 kΩ),
解得Ra=45 kΩ,Rb=5 kΩ。
(3)红、黑表笔短接,进行欧姆调零。由图得电阻箱的读数为3×10 kΩ+5×1 kΩ+0×100 Ω+0×10 Ω+0×1 Ω+0×0.1 Ω=35 000.0 Ω。
[答案] (1)连线如图 900 R1
(2)45 5 (3)0 35 000.0
角度2 多用表的使用
[例2] (2020·北京朝阳一练)在“多用电表的使用”实验中。
(1)如图所示,为一正在测量中的多用电表表盘。如果用电阻挡“×100”测量,则读数为____________ Ω;如果用“直流5 V”挡测量,则读数为____________ V。
(2)甲同学利用多用电表测量电阻。他用电阻挡“×100”测量时发现指针偏转角度过小,为了得到比较准确的测量结果,请从下列选项中挑出合理的步骤,操作顺序为__________(填写选项前的字母)。
A.将选择开关旋转到电阻挡“×1 k”的位置
B.将选择开关旋转到电阻挡“×10”的位置
C.将两表笔分别与被测电阻的两根引线相接完成测量
D.将两表笔短接,调节欧姆调零旋钮使指针指向“0 Ω”
(3)乙同学利用多用电表测量图所示电路中小灯泡正常工作时的有关物理量。以下操作正确的是____________。
A.将选择开关旋转到合适的电压挡,闭合开关,利用图甲的电路测量小灯泡两端的电压
B.将选择开关旋转到合适的电阻挡,闭合开关,利用图甲的电路测量小灯泡的电阻
C.将选择开关旋转到合适的电流挡,闭合开关,利用图乙的电路测量通过小灯泡的电流
D.将选择开关旋转到合适的电流挡,把图乙中红、黑表笔接入电路的位置互换,闭合开关,测量通过小灯泡的电流
(4)丙同学利用多用电表探测图所示黑箱时发现:用直流电压挡测量,E、G两点间和F、G两点间均有电压,E、F两点间无电压;用电阻挡测量,黑表笔接E点,红表笔接F点,阻值很小,但反接阻值很大。那么该黑箱内元件的接法可能是图中的____________。
(5)丁同学将选择开关旋转到“直流500 mA”挡作为电流表A,设计了如图所示的电路,已知电流表内阻RA=0.4 Ω,R1=RA,R2=7RA。若将接线柱1,2接入电路时,最大可以测量的电流为____________ A;若将接线柱1,3接入电路时,最大可以测量的电压为____________ V。
[解析] (1)用“×100 Ω”挡测电阻,由图示可知,其读数为6×100 Ω=600 Ω;如果用直流5 V挡测量电压,由图示可知,其分度值为0.1 V,其读数为3.60 V。
(2)欧姆挡测电阻时指针偏转角过小是由于挡位过小,需选取大挡位,进行欧姆调零后再测阻值,故顺序为ADC。
(3)电流从红表笔流入多用电表,从黑表笔流出,图甲是测电压,图乙是测电流,表笔位置正确,故选A、C。
(4)用直流电压挡测量,E、G两点间和F、G两点间均有电压,说明E、G与F、G间可能有电源存在;用欧姆挡测量,因电流从黑表笔流出通过导体再从红表笔流入欧姆表,故若黑表笔接E点、红表笔接F点时电阻小,说明电流容易从E通过导体,若黑表笔接F点、红表笔接E点时电阻很大,说明电流不能从F点通过,这就说明E、F间有二极管且E是正极,故该黑箱元件的接法可能是B,故选B。
(5)由题意知各电阻R1=RA=0.4 Ω,R2=2.8 Ω,接线柱1、2接入电路时,原电流表改装为2倍量程的电流表,最大测量电流是1.0 A;接流柱1、3接入电路时,原电流表改装为15倍量程的电压表,总电阻R=3.0 Ω,最大测量电压为3.0 V。
[答案] (1)600 3.60 (2)ADC (3)AC (4)B 5 1.0 3.0
◆规律总结
欧姆表倍率选取技巧
在不知道待测电阻的估计值时,应先从小倍率开始,熟记“小倍率小角度偏,大倍率大角度偏”(因为欧姆挡的刻度盘上越靠左读数越大,且测量前指针指在左侧“∞”处)。
[跟踪训练]
1.(2021·辽宁大连市第二次模拟)如图甲所示是多用电表欧姆挡内部的部分原理图,已知电源电动势E=1.5 V,内阻r=1 Ω,灵敏电流计满偏电流Ig=10 mA,内阻rg=90 Ω,表盘如图丙所示,欧姆表表盘中值刻度为“15”。
丙
(1)多用电表的选择开关旋至“Ω”区域的某挡位时,其内部电路为图甲所示。将多用电表的红、黑表笔短接,进行欧姆调零,调零后多用电表的总内阻为____________ Ω。某电阻接入红、黑表笔间,表盘如图丙所示,则该电阻的阻值为____________ Ω。
(2)若将选择开关旋至“×1”,则需要将灵敏电流计____________(选填“串联”或“并联”)一阻值为____________ Ω的电阻,再进行欧姆调零。
(3)某同学利用多用电表对二极管正接时的电阻进行粗略测量,如图乙所示,下列说法中正确的是____________(填选项前的字母)。
A.欧姆表的表笔A、B应分别接二极管的C、D端
B.双手捏住两表笔金属杆,测量值将偏大
C.若采用“×100”倍率测量时,发现指针偏角过大,应换“×10”倍率,且要重新进行欧姆调零
D.若采用“×10”倍率测量时,发现指针位于刻度“15”与“20”的正中央,测量值应略大于175 Ω
[解析] (1)设欧姆表总内阻为R,短接时有:E=IgR,代入数据计算得:R=150 Ω;当半偏时有:E=eq \f(1,2)Ig(R+R中),所以R=R中,所以选择的是“×10”挡位,根据题图丙可知读数为70 Ω。
(2)开关旋至“×1”,此时内阻R′=R中=15 Ω,短接时电流Im=eq \f(E,R′)=100 mA,所以给表头并联一个分流电阻R0,根据欧姆定律:R0=eq \f(Igrg,Im-Ig)=10 Ω。
(3)二极管具有单向导电性,由于表笔A与欧姆表内部电源正极相连,故需要表笔A、B应分别接二极管的C、D端,A正确;实验测量时,手不能触碰金属杆,否则会将自身电阻并联进电路,测量值偏小,B错误;若采用“×100”倍率时,发现指针偏角过大,说明电阻对该挡位太小,所以应该换小档位,即“×10”倍率,且要重新进行欧姆调零,C正确;欧姆表表盘刻度不均匀,“左密右疏”且越往左阻值越大,所以测量值应小于175 Ω,D错误。
[答案] (1)150 70 (2)并联 10 (3)AC
考点二 创新拓展实验
多用电表当欧姆表使用时内有电源,往往会考查闭合电路欧姆定律、电动势和内阻的测定等,常涉及的变形有:
1.与电压表串联形成闭合电路,则E=U+eq \f(U,RV)·r,从而计算得到E。
2.与电流表串联形成闭合电路,则E=I(RA+r),从而计算得到E。
[例3] (2020·大同质检)某实验小组利用一滑动变阻器未知内阻的微安表,来测量多用电表“×1 k”挡内部电池的电动势E。
(1)该小组采用图甲的电路进行实验,请将图乙中的实物连线连接完整。
(2)请将下面的实验步骤补充完整:
A.插上红、黑表笔,把多用电表的选择开关拨到欧姆挡的“×1 k”位置,将红、黑表笔____________,调整“欧姆调零旋钮”使指针指到“0 Ω”。
B.按照电路图连接好电路。
C.接通开关,改变滑动变阻器接入电路中的阻值,得到多用电表和微安表的示数分别如图所示。多用电表和微安表的读数分别为__________ kΩ和__________ μA。
D.断开开关,拔下红、黑表笔,把多用电表的选择开关扳到____________位置。
(3)若表盘中央刻度为15,结合以上信息可得多用电表“×1 k”挡内部电池的电动势为____________ V(保留两位有效数字)。
[审题指导] 本题第(3)问设计非常巧妙,首先考查了多用电表欧姆挡的内阻等于表盘中央刻度读数;其次通过多用电表测出了滑动变阻器的电阻和微安表内阻之和。这两点需要考生自己去发现并加以利用,才能得到正确答案。
[解析] (1)根据电路图,连接实物图。注意多用电表的红表笔连接的是多用电表内部电池的负极,所以红表笔应该通过滑动变阻器连接微安表的负接线柱,黑表笔应该通过开关连接微安表的正接线柱。
(2)A.根据欧姆表的使用方法可知,选挡后应先进行欧姆调零,即将欧姆表的红表笔和黑表笔短接,调整欧姆调零旋钮,使指针指向刻度盘的最右侧0 Ω处。C.根据欧姆表的读数规则,读数为R=22×1 kΩ=22 kΩ。根据微安表读数规则,微安表读数为I=243 μA。D.根据多用电表使用规则,实验完毕,由于多用电表内部有电池,为避免表笔短路损坏电池,应该将选择开关扳到OFF(或交流电压最高挡)。
(3)欧姆调零后,欧姆表内阻等于表盘上中央刻度乘以挡上所标示的倍率,即欧姆表的中值电阻,由此可知,欧姆表“×1 k”挡的内阻为R0=15×1 kΩ=15 kΩ。根据闭合电路欧姆定律,可得E=I(R+R0),式子中I为微安表读数I=243 μA,R为欧姆表读数(即滑动变阻器接入电路中的电阻和微安表内阻之和),即R=22 kΩ,R0为欧姆表“×1 k”挡的内阻,R0=15 kΩ,代入数据,可得E=243×10-6 A×(22+15)×103Ω=8.991 V≈9.0 V。
[答案] (1)电路连接如图所示
(2)A.短接 C.22 243(242~244也正确)D.OFF(或交流电压最高挡) (3)9.0
[跟踪训练]
2.(2020·黄冈高三调研)如图所示为某同学组装完成的简易多用电表的内部结构示意图。
(1)图中的N是____________(填“红表笔”或“黑表笔”)。
(2)某小组的同学们发现欧姆挡的刻度线不均匀,分析在同一个挡位下通过待测电阻的电流I和它的阻值Rx的关系,他们画出了几种图象,其中可能正确的是__________。(填选项下面的字母)
(3)现有部分电路装在一个小盒子里,它与盒外的接线柱A、B、C、D相连,若该部分电路仅由两个阻值均为R的电阻连接而成。现将多用电表选择开关旋至欧姆挡,测得A、B间电阻为R,B、C间的电阻为2R;用导线将C、D连接后,测得A、B间的电阻为0.5R。请在方框中画出盒子内这两个电阻的连接图。
(4)若该多用电表使用一段时间后,内部电源电动势变小,内阻变大,但此表仍能调零,按正确使用方法测量某电阻阻值,则测得的阻值应____________(填“大于”“小于”或“等于”)电阻的真实值。
[解析] (1)依据电流要从红表笔流入表头,黑表笔流出表头,可快速判断出N是黑表笔。
(2)根据闭合电路欧姆定律知,选项A、C正确。
(3)根据串、并联电路的特点逐一分析,可得出盒子内的电路结构。
(4)电源的电动势变小、内阻变大导致测量时指针所指位置的电流偏小,由于欧姆挡的“0刻度”在右侧,因此,待测电阻的测量值偏大。
[答案] (1)黑表笔 (2)AC (3)如图所示
(4)大于
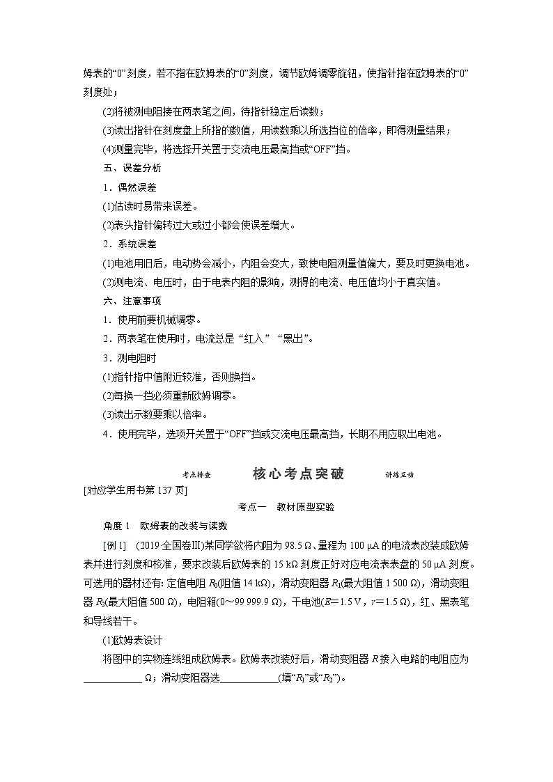
多用电表
1.多用电表可以用来测量电流、电压、电阻等,并且每一种测量都有几个量程。
2.外形如图所示:上半部分为表盘,表盘上有电流、电压、电阻等多种量程的刻度;下半部分为选择开关,它的四周刻有各种测量项目和量程。
3.多用电表面板上还有:欧姆表的欧姆调零旋钮(使电表指针指在右端零欧姆处)、指针定位螺丝(使电表指针指在左端的“0”位置)、表笔的正、负插孔(红表笔插入“+”插孔,黑表笔插入“-”插孔)。
二极管
1.晶体二极管是由半导体材料制成的,它有两个极,即正极和负极,它的符号如图甲所示。
2.晶体二极管具有单向导电性(符号上的箭头表示允许电流通过的方向)。当给二极管加正向电压时,它的电阻很小,电路导通,如图乙所示;当给二极管加反向电压时,它的电阻很大,电路截止,如图丙所示。
3.将多用电表的选择开关拨到欧姆挡,红、黑表笔接到二极管的两极上,当黑表笔接“正”极,红表笔接“负”极时,电阻示数较小,反之电阻示数很大,由此可判断出二极管的正、负极。
相关试卷
这是一份实验11 知能达标训练-2022高考物理 新编大一轮总复习(word)人教版,共5页。试卷主要包含了传感器是一种采集信息的重要器件,实验室备有以下器材等内容,欢迎下载使用。
这是一份实验9 知能达标训练-2022高考物理 新编大一轮总复习(word)人教版,共6页。试卷主要包含了某研究小组收集了两个电学元件等内容,欢迎下载使用。
这是一份实验8 知能达标训练-2022高考物理 新编大一轮总复习(word)人教版,共8页。

