必修 第一册第4节 科学测量:做直线运动物体的瞬时速度当堂达标检测题
展开
这是一份必修 第一册第4节 科学测量:做直线运动物体的瞬时速度当堂达标检测题,共9页。试卷主要包含了选择题,填空题,综合题等内容,欢迎下载使用。
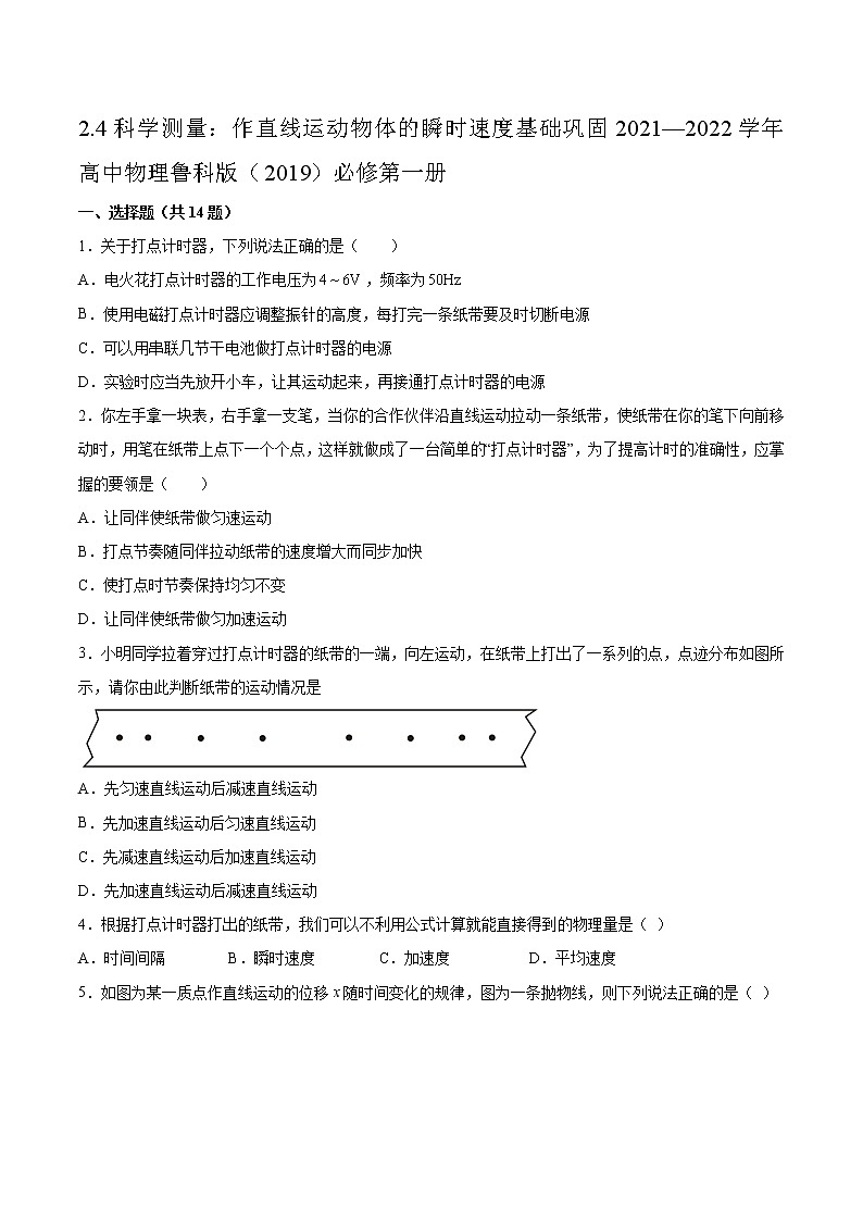
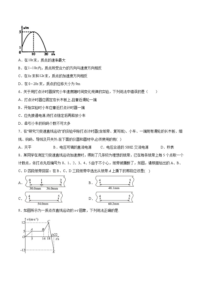
2.4科学测量:作直线运动物体的瞬时速度基础巩固2021—2022学年高中物理鲁科版(2019)必修第一册一、选择题(共14题)1.关于打点计时器,下列说法正确的是( )A.电火花打点计时器的工作电压为,频率为B.使用电磁打点计时器应调整振针的高度,每打完一条纸带要及时切断电源C.可以用串联几节干电池做打点计时器的电源D.实验时应当先放开小车,让其运动起来,再接通打点计时器的电源2.你左手拿一块表,右手拿一支笔,当你的合作伙伴沿直线运动拉动一条纸带,使纸带在你的笔下向前移动时,用笔在纸带上点下一个个点,这样就做成了一台简单的“打点计时器”,为了提高计时的准确性,应掌握的要领是( )A.让同伴使纸带做匀速运动B.打点节奏随同伴拉动纸带的速度增大而同步加快C.使打点时节奏保持均匀不变D.让同伴使纸带做匀加速运动3.小明同学拉着穿过打点计时器的纸带的一端,向左运动,在纸带上打出了一系列的点,点迹分布如图所示,请你由此判断纸带的运动情况是A.先匀速直线运动后减速直线运动B.先加速直线运动后匀速直线运动C.先减速直线运动后加速直线运动D.先加速直线运动后减速直线运动4.根据打点计时器打出的纸带,我们可以不利用公式计算就能直接得到的物理量是( )A.时间间隔 B.瞬时速度 C.加速度 D.平均速度5.如图为某一质点作直线运动的位移x随时间变化的规律,图为一条抛物线,则下列说法正确的是( )A.在末,质点的速率最大B.在内,质点所受合力的方向与速度方向相反C.在末和末,质点的加速度方向相反D.在末,质点的位移大小为9m6.关于用打点计时器探究小车速度随时间变化规律的实验,下列说法中错误的是( )A.打点计时器应固定在长木板上,且靠近滑轮一端B.开始实验时小车应靠近打点计时器一端C.应先接通电源,待打点稳定后再释放小车D.牵引小车的钩码个数不可太多7.在“研究匀变速直线运动”的实验中除打点计时器(含纸带、复写纸)、小车、一端附有滑轮的长木板、细线、钩码、导线及开关外,在下面的仪器和器材中,必须使用的有( )A.天平 B.电压可调的直流电源 C.电压合适的50HZ交流电源 D.秒表8.某同学在测定匀变速直线运动加速度时,得到了几条较为理想的纸带,已在每条纸带上每5个点取一个计数点,依打点先后编号为0、1、2、3、4、5.由于不小心,纸带被撕断了,如图,请根据给出的A、B、C、D四段纸带回答:在B、C、D三段纸带中选出从纸带A上撕下的那段应该是( )A. B.C. D.9.如图所示为一质点作直线运动的v-t图象,下列说法正确的是.A.BC段和CD段的运动方向相反B.CD段和DE段的加速度方向相反C.18 s末质点离出发点最远D.BC段质点通过的位移是34 m10.下列实验过程中正确使用打点计时器的步骤顺序是( )①启动电源,用手水平地拉动纸带,纸带上就打出一行小点②关掉电源③取下纸带,从能够看清的某个点开始,往后数若干个点,如果数出n个点,这些点划分出的间隔数是(n-1),由此计算出纸带从第1个点到第n个点的运动时间④把纸带装好⑤了解打点计时器的结构,然后把它固定在桌子上⑥用刻度尺测量出从第1个点到第n个点的距离.A.⑤④①②③⑥B.⑤④①③⑥②C.⑤④①⑥③②D.⑤④①②⑥③11.如图甲所示是一种速度传感器的工作原理图,在这个系统中为一个能发射超声波的固定小盒子,工作时小盒子向匀速直线运动的被测物体发出短暂的超声波脉冲,脉冲被运动的物体反射后又被小盒子接收,从小盒子发射超声波开始计时,经时间再次发射超声波脉冲,图乙是连续两次发射的超声波的位移—时间图像。则下列说法正确的是( )A.物体的速度B.物体的速度C.物体的速度D.物体的速度12.如图所示,小球从竖直砖墙某位置静止释放,用频闪照相机在同一底片上多次曝光,图中1、2、3、4、5为小球运动过程中每次曝光的位置。连续两次曝光的时间间隔均为T,每块砖的厚度为d。根据图中的信息,下列判断正确的是( )A.位置“1”是小球释放的初始位置B.小球在位置“1”的速度为 C.小球下落的加速度为 D.小球在位置“4”的速度为 13.一物体运动的速度随时间变化的关系如图所示,根据图象可知( )A.4s内物体在做曲线运动B.4s内物体的速度一直在减小C.物体的加速度在2.5s时方向改变D.4s内物体速度、加速度都是先减小后增大14.甲、乙两个物体沿同一方向做直线运动,其v-t图象如图所示。关于两车的运动情况,下列说法正确的是( )A.在内,甲、乙两物体一直在做减速运动B.前2秒甲乙路程一样大C.甲在2秒末运动方向发生变化D.前2秒甲一直比乙快二、填空题(共4题)15.电磁打点计时器是一种使用交流电源的计时仪器。当电源的频率是50Hz时,它每隔______s打一次点。如图所示为某次实验打出的一条纸带,其中1、2、3、4为依次选定的计数点,相邻两个计数点的时间间隔为______s,根据图中标出的数据,可以得到实验物体运动的速度的大小为______。16.如图所示是用实验系统研究物体的运动得到的图象,从该图象可知:小车运动的方向是__________(选填“靠近”或“远离”)运动传感器的接收器部分,间的一段水平线表示________。17.一小球沿长为L=1 m的光滑斜面向下运动,用每隔 s曝光一次的频闪照相机拍摄下不同时刻小球的位置照片如图所示,选小球的五个连续位置A、B、C、D、E进行测量,测得距离s1、s2、s3、s4的数据如表格所示.(1)小球沿斜面下滑的加速度的大小为________ m/s2.(2)斜面顶端距水平面的高度为________ m.(3)小球在位置A的速度vA=________m/s.18.自由落体仪如图所示,其主体是一个有刻度尺的立柱,其上装有磁式吸球器、光电门1、光电门2、捕球器、小钢球。利用自由落体仪测量重力加速度实验步骤如下:①将自由落体仪直立于水平地面上,调节水平底座使立柱竖直,固定好吸球器;②适当调节两光电门1、2的位置,由刻度尺读出两光电门的高度差为h1,用吸球器控制使小球自由下落,由光电计时器读出小球由光电门1到光电门2的时间,重复数次,求出时间的平均值为t1;③光电门1不动,光电门2的位置下移,再用刻度尺读出两光电门的高度差为h2,用吸球器控制使小球自由下落,由光电计时器读出小球由光电门1到光电门2的时间,重复数次,求出时间的平均值为t2;④计算重力加速度值g。请回答下列问题:(1)在步骤③中光电门1的位置保持不动的目的是_____________________。(2)若小球到达光电门1时的速度为v1,当地重力加速度为g,则小球通过两光电门间平均速度v的表达式为________。(用v1、g和t1表示)(3)用测得的物理量表示重力加速度值g=________。(用h1、h2和t1、t2表示)三、综合题(共4题)19.如图甲所示是某同学测量加速度的实验装置.他在气垫导轨上安装了两个光电门A、B,滑块上固定一遮光条,静止释放滑块沿倾斜气垫导轨匀加速运动通过光电门A、B,由数字计时器读出遮光条通过光电门A、B的遮光时间分别为△ta、△tb和遮光条从A到B时间t;(1)该同学用游标卡尺测量遮光条的宽度d,如图乙所示,则d= m.由所测物理量计算得到滑块加速度大小a= (用△ta、△tb、t、d表示)(2)在该实验中选用的遮光条宽度很窄,其理由是:20.小明同学利用气垫导轨和光电门测滑块加速度。滑块上安装了宽度为3.00 cm的遮光片,沿倾斜气垫导轨先后通过两个光电门,计时器记录了遮光片通过第一个光电门的时间为0.30 s,通过第二个光电门的时间为0.10 s,小明用刻度尺测出两个光电门距离为20.00cm,则滑块的加速度为_________21.如图所示为某质点运动的v-t图像,请回答:(1)质点在AB、BC、CD段各做什么运动?(2)AB、CD段的加速度各是多少?(3)质点在2s时的速度多大? 22.为了测定气垫导轨上滑块的加速度,滑块上安装了宽度为L=2.0cm的遮光板,滑块匀加速通过两个光电门,数字毫秒计记录了遮光板通过第一个光电门的时间为,通过第二个光电门的时间为,遮光板从开始遮住第一个光电门到开始遮住第二个光电门的时间间隔为.求:(1)滑块通过两个光电门的平均速度各为多大?(2)估算滑块的加速度多大?(3)估算两个光电门之间的距离是多少?
参考答案1.B2.C3.D4.A5.B6.A7.C8.C9.D10.A11.D12.C13.D14.B15.0.02 0.1 1.23 16.远离 物体静止 17.(1)1.20 (2)0.12 (3)0.87 18.保证每次通过光电门 1 时的速度相同 19.(1)2.25×10-3,(2)位移越短,则平均速度可认为等于瞬时速度20.0.2m/s221.(1)AB段表示匀加速直线运动,BC表示匀速直线运动,CD表示匀减速直线运动(2)AB段的加速度为1m/s2;CD段加速度为-4m/s2 (3)4m/s22.(1)0.1m/s,0.2m/s(2)(3)0.6m
相关试卷
这是一份高中物理鲁科版 (2019)必修 第一册第4节 科学测量:做直线运动物体的瞬时速度一课一练,共4页。试卷主要包含了10 s B,10 cm,18 cm,s2=4,5 mm,则等内容,欢迎下载使用。
这是一份高中物理第3节 速度课后练习题,共3页。
这是一份高中物理鲁科版 (2019)必修 第一册第3节 速度当堂达标检测题,共2页。试卷主要包含了0 3等内容,欢迎下载使用。

