2021年辽宁省丹东市东港市第七中学中考一模化学试题(word版含答案)
展开一、单选题
1.将水加入到盛有少量下列物质的试管中,可以形成溶液的是
A.高锰酸钾B.碘C.碳酸钙D.面粉
2.下列有关实验现象的描述正确的是
A.红磷在空气中燃烧生成五氧化二磷
B.羊毛制品灼烧后有烧焦羽毛的气味
C.打开盛放浓盐酸的试剂瓶,瓶口处会产生大量白色烟雾
D.尿素【CO(NH2)2】与熟石灰混合研磨,产生有刺激性气味的气体
3.化学与人体健康密切相关。下列说法或做法正确的是
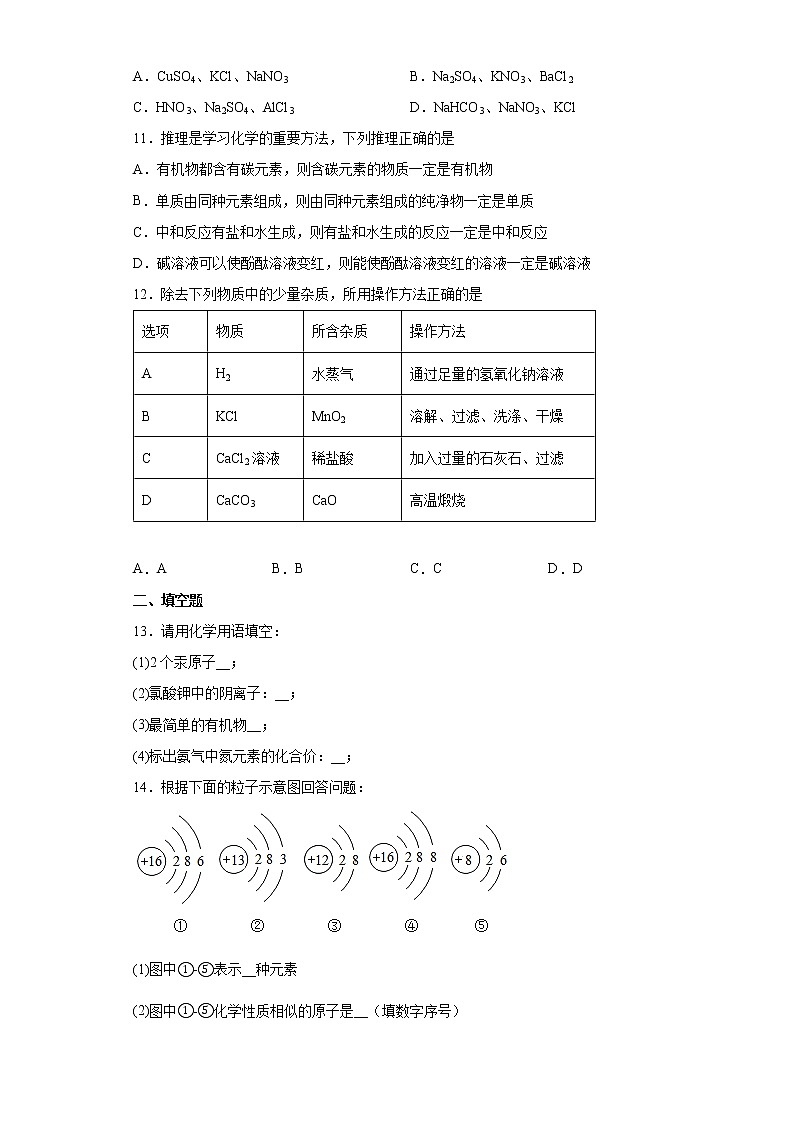
A.含有黄曲霉素的霉变大米,可以清洗后煮熟食用
B.添加大量的亚硝酸钠来保鲜食品
C.用甲醛溶液浸泡海产品延长保鲜时间
D.老年人适当补钙,可以预防骨质疏松
4.太空舱里常用NiFe2O4作气体转化的催化剂。已知NiFe2O4中Fe为+3价,则Ni的化合价为( )
A.+1B.+2C.+3D.+4
5.下列有关微观粒子的说法正确的是
A.氯化钠是由氯化钠分子构成的B.原子是由原子核和核外电子构成的
C.分子是保持物质性质的最小粒子D.分子可以分成原子而原子不能再分
6.下列事实与解释不相符的是
A.一氧化碳和二氧化碳的化学性质不同﹣﹣分子构成不同
B.干冰升华﹣﹣分子间的间隔变大
C.稀盐酸、稀硫酸均显酸性﹣﹣溶液中都含有氢元素
D.金刚石和石墨的物理性质不同﹣﹣碳原子的排列方式不同
7.一定条件下,甲、乙、丙、丁四种物质在密闭容器中发生反应,测得反应前后各物质的质量如下表所示。下列说法正确的是( )
A.上表中X的值是0
B.该反应的基本反应类型是化合反应
C.乙一定是该反应的催化剂
D.丙和丁变化的质量比为14:11
8.如下图所示,装置气密性良好,若想使∪形管中a端液面下降,b端液面上升,不能达到目的的选项是
A.AB.BC.CD.D
9.赵明在实验室用足量的锌粒与稀硫酸反应制取一定量的氢气,实验装置如图,但稀硫酸的量不够,导致锌粒不能与稀硫酸接触而反应,现要使该反应能够进行又不影响生成氢气的质量,则从长颈漏斗中可加入下列试剂中的哪一种
A.氯化钡溶液B.碳酸钠溶液
C.氢氧化钠溶液D.澄清石灰水
10.某无色溶液能使紫色石蕊试液变红,在该溶液中能大量共存的一组物质是
A.CuSO4、KCl、NaNO3B.Na2SO4、KNO3、BaCl2
C.HNO3、Na2SO4、AlCl3D.NaHCO3、NaNO3、KCl
11.推理是学习化学的重要方法,下列推理正确的是
A.有机物都含有碳元素,则含碳元素的物质一定是有机物
B.单质由同种元素组成,则由同种元素组成的纯净物一定是单质
C.中和反应有盐和水生成,则有盐和水生成的反应一定是中和反应
D.碱溶液可以使酚酞溶液变红,则能使酚酞溶液变红的溶液一定是碱溶液
12.除去下列物质中的少量杂质,所用操作方法正确的是
A.AB.BC.CD.D
二、填空题
13.请用化学用语填空:
(1)2个汞原子__;
(2)氯酸钾中的阴离子:__;
(3)最简单的有机物__;
(4)标出氨气中氮元素的化合价:__;
14.根据下面的粒子示意图回答问题:
(1)图中①﹣⑤表示__种元素
(2)图中①﹣⑤化学性质相似的原子是__(填数字序号)
(3)图中①﹣⑤具有稳定结构的是__(填数字序号)
(4)图中①﹣⑤在元素周期表中位于第二周期的是__(填数字序号)
15.化学与我们的生活息息相关。
(1)苏盈的妈妈为她准备的晚餐有:红烧排骨、油炸刀鱼、米饭、鸡蛋汤,
从营养均衡的角度看,还缺少的营养素是_____。
(2)我们穿的衣服通常是由纤维织成的。与合成纤维相比较,棉纤维在性能上具有的优点是_______(答一点)。
(3)下列物品是用有机合成材料制成的是 (填字母序号)。
A.瓷碗B.竹筷C.塑料袋D.玻璃杯
(4)天然水多为硬水,生活中可以通过__使其转化为软水。
(5)赵歌同学在燃气灶上煮汤时,发现锅底出现黑色物质,她需要__(填“调大”或“调小”)炉具的进风口。
(6)校园里篮球架可采取的防锈措施是__。
16.如图是甲、乙、丙三种固体物质的溶解度曲线,根据图回答下列问题:
(1)在__℃时,甲、丙两种物质的溶解度相等。
(2)若乙中混有少量的甲,提纯乙物质可采取的方法是__。
(3)在t2℃时,配制90g甲物质的饱和溶液,需要甲物质的质量是__g。
(4)t3℃时,将甲、乙、丙三种物质的饱和溶液各100g,分别降温到t1℃,对所得溶液的叙述正确的是______
A.溶质质量分数大小关系是:乙>甲>丙
B.溶剂质量大小关系是:丙>乙>甲
C.溶液质量大小关系是:丙>甲>乙
17.金属材料广泛应用于生活和生产中。
(1)为了探究Fe、Cu、Ag的金属活动性强弱,向昊同学设计了如图一的实验,成功得出正确结论,则金属C是_______。
(2)如图二是模拟赤铁矿炼铁的装置图,装置A玻璃管中的反应方程式为______。侯雨同学认为该套装置不会对环境造成污染,所以不需增加尾气处理装置,他的理由是__。
(3)向Al(NO3)3、Cu(NO3)2、和AgNO3的混合溶液中加入一定量铁粉,待充分反应后过滤,向滤渣中加入稀盐酸。
①若有气泡产生,则滤液中的溶质是__;
②若没有气泡产生,则滤渣的成分有__种情况。
三、实验题
18.阅读下面二氧化硫的相关信息,并回答问题:
二氧化硫是无色、有刺激性气味的气体,密度比空气大,容易液化,易溶于水。二氧化硫与水反应生成亚硫酸(H2SO3),溶液显酸性。亚硫酸不稳定,容易分解成水和二氧化硫。二氧化硫在一定条件下,可以被氧气氧化成三氧化硫。实验室通常用亚硫酸钠(Na2SO3)和70%的硫酸反应来制取二氧化硫。
二氧化硫和二氧化碳既有相似性,又有差异性。通过以下实验进行比较:
(1)实验一:在水槽中滴入紫色石蕊溶液将收集满两种气体的试管同时倒立于其中,一段时间后实验现象如图所示,同时观察到左侧试管内溶液变红,右侧试管内溶液_____(填“变红”或“不变红”)。该实验说明相同条件下二氧化硫的溶解性_____(填“大于”或“小于”)二氧化碳的溶解性。
(2)实验二:将少量二氧化碳和二氧化硫分别通入澄清石灰水中,都出现白色浑浊。请用一个化学方程式解释二氧化硫使澄清石灰水变浑浊的原因:______。
19.根据下图所示实验回答问题:
(1)A实验中玻璃棒搅拌的目的是:_______
(2)B实验观察到蜡烛自下而上熄灭,由此实验现象可知二氧化碳的性质有:________
(3)C实验结束后,测量结果小于1/5的原因可能是:______(写一条即可)
(4)D实验中,用冲洗后未擦干的玻璃棒蘸取待测液会导致测得结果_________(填“偏大” “偏小”或“不变”)
20.根据所学知识,选择下列仪器进行气体制取的实验,并回答有关问题。
(1)图一中仪器⑦的名称是_____,
(2)实验室用高锰酸钾制取氧气,反应的化学方程式为_____。组装发生和收集装置时应选择图一仪器中的_____(填序号),还需补充的一种仪器是_____(填仪器名称)。
(3)如果用上述实验装置制得的氧气不纯,可能的原因是_____(写一条即可)。
(4)实验室制取二氧化碳,用如图二装置收集,验满的方法是_____。
四、科学探究题
21.燃料作为重要的能源对人类社会的发展起到至关重要的作用,回答下面有关燃烧的问题:
(1)用下图所示实验验证可燃物燃烧的条件,已知白磷的着火点为40℃
①能验证可燃物燃烧需要氧气的现象是________
②A—D中,可不做的实验是________
(2)目前丹东地区部分汽车使用乙醇汽油作为汽车燃料,使用乙醇汽油的优点是_______(写出一点即可),乙醇燃烧的化学反应方程式是_______。
22.为验证氢氧化钠溶液与稀盐酸是否发生了中和反应,周轩、江雅两位同学分别进行实验探究:
(1)周轩同学设计了如下两个方案:
方案一:
方案二:
①方案一中,滴加稀盐酸后振荡,振荡的目的是:______滴加稀盐酸后,溶液由红色变为无色,证明了氢氧化钠与盐酸发生了反应。
②方案二能证明氢氧化钠与盐酸发生反应的现象是:_____
③除上述方案外,不使用指示剂,通过观察稀盐酸和______(填物质名称或化学式)反应的现象,也能证明中和反应的发生。
(2)江雅同学在滴入稀盐酸的过程中,观察到有气泡产生,所以确定本组所用氢氧化钠溶液已变质,江雅同学对变质的氢氧化钠溶液的溶质成分进行探究。
【提出猜想】猜想Ⅰ:只有碳酸钠
猜想Ⅱ:_____
【查阅资料】CaCl2溶液、Ca(NO3)2溶液都呈中性。
【进行实验】实验过程如图:
【回答问题】
①适合操作(一)的X溶液可能是______
A.Ca(OH)2溶液 B.CaCl2溶液 C.稀盐酸 D.Ca(NO3)2溶液
②操作(一)中加入过量X溶液的目的是:_______
③操作(二)可以为:取少许溶液D于试管中,滴加酚酞溶液,若溶液_____则猜想Ⅱ成立。
④江雅同学向该变质的氢氧化钠溶液中加入一种溶液后,成功的得到了只含有氢氧化钠一种溶质的溶液,写出该转化过程发生化学反应的化学方程式:__________。
五、推断题
23.A、B、C、D、E、F是初中化学常见的6种物质,如图是这些物质间的相互反应及转化关系.其中A、C均为氧化物,B在工业上广泛用于玻璃、造纸和洗涤剂的生产,D由两种元素组成,F是大理石的主要成分.图中“﹣”表示两端的物质能发生反应,“→”表示一种物质可转化为另一种物质(部分反应物、生成物及反应条件已略去).请根据上述条件进行推断并完成下列问题.
(1)写出C的一种用途_____;
(2)写出A→E的反应现象为_____;
(3)写出D—F的反应方程式:_______
(4)C→B的反应_____(填“属于”或“不属于”)复分解反应
六、计算题
24.硫酸铜溶液可以作过氧化氢分解的催化剂。现取一定溶质质量分数的过氧化氢溶液 68g倒入锥形瓶中,向其中加入11.6g硫酸铜溶液,使过氧化氢完全分解,得到78g 硫酸铜溶液。
求:(1)产生氧气的质量。
(2)所用过氧化氢溶液的溶质质量分数。
物质
甲
乙
丙
丁
反应前质量/g
26
8
2
4
反应后质量/g
1
X
16
15
选项
A
B
C
D
X
水
稀硫酸
稀盐酸
水
Y
氢氧化钠固体
碳酸钠
镁
硝酸铵
选项
物质
所含杂质
操作方法
A
H2
水蒸气
通过足量的氢氧化钠溶液
B
KCl
MnO2
溶解、过滤、洗涤、干燥
C
CaCl2溶液
稀盐酸
加入过量的石灰石、过滤
D
CaCO3
CaO
高温煅烧
参考答案:
1.A
2.B
3.D
4.B
5.B
6.C
7.D
8.D
9.A
10.C
11.B
12.C
13.(1)2Hg
(2)
(3)CH4
(4)
14.(1)4
(2)①⑤
(3)③④
(4)⑤
15.(1)维生素
(2)吸水性好(或透气性好)
(3)C
(4)煮沸##加热煮沸
(5)调大
(6)刷油漆
16.(1)t1
(2)蒸发结晶
(3)40
(4)AB
17.(1)铜##Cu
(2)
未反应的一氧化碳会通过排水法被收集在B装置中
(3) 硝酸铝、硝酸亚铁 两##二##2
18.(1) 变红 大于
(2)SO2+Ca(OH)2=CaSO3↓+H2O
19.(1)散热
(2)不可燃、不助燃、密度比空气大
(3)红磷量不足(或装置漏气、未冷却到室温就打开弹簧夹)
(4)偏大
20.(1)锥形瓶
(2) ①③④⑤⑥ 试管
(3)排水法收集氧气时,集气瓶没有灌满水
(4)燃着的木条放在导管b口处,木条熄灭,二氧化碳集满
21. B中白磷不燃烧,D中白磷燃烧 A 可适当节省石油资源(或减少汽车尾气的污染)
22. 使NaOH和稀HCl充分反应 滴加NaOH溶液后溶液没有立刻变红 氢氧化铜(或氢氧化铁、氢氧化镁、氢氧化铝) 氢氧化钠、碳酸钠(化学式也可以) BD 全部除去碳酸钠(没有全部不给分) 变红 Ca(OH)2+Na2CO3=CaCO3↓+2NaOH
23.(1)灭火(合理即可)
(2)放热
(3)
(4)不属于
24.(1)1.6g
(2)解:设原过氧化氢溶液中溶质的质量分数为x
x=5%
答:所用过氧化氢溶液的溶质质量分数为5%
2024年辽宁省丹东市第六中学中考二模化学试题: 这是一份2024年辽宁省丹东市第六中学中考二模化学试题,共7页。试卷主要包含了5 H-1,下列能源中,属于可再生能源的是,下列物质中,属于氧化物的是,下列关于空气的叙述中正确的是等内容,欢迎下载使用。
2024年辽宁省丹东市第五中学中考三模化学试题: 这是一份2024年辽宁省丹东市第五中学中考三模化学试题,共6页。
2024年辽宁省丹东市第五中学中考三模化学试题: 这是一份2024年辽宁省丹东市第五中学中考三模化学试题,共6页。

