还剩3页未读,
继续阅读
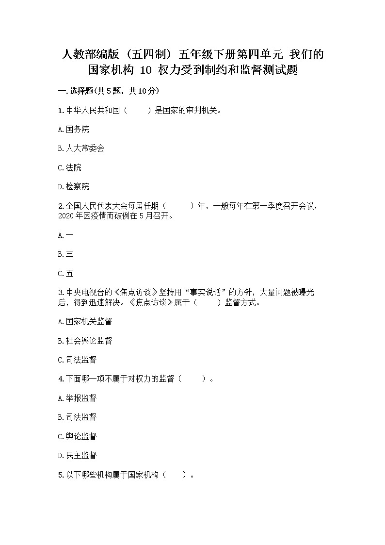
小学政治 (道德与法治)人教部编版 (五四制)五年级下册第四单元 我们的国家机构10 权力受到制约和监督同步练习题
展开
这是一份小学政治 (道德与法治)人教部编版 (五四制)五年级下册第四单元 我们的国家机构10 权力受到制约和监督同步练习题,共6页。试卷主要包含了中华人民共和国是国家的审判机关,下面哪一项不属于对权力的监督,以下哪些机构属于国家机构等内容,欢迎下载使用。
相关试卷
小学政治 (道德与法治)人教部编版 (五四制)五年级下册10 权力受到制约和监督巩固练习:
这是一份小学政治 (道德与法治)人教部编版 (五四制)五年级下册10 权力受到制约和监督巩固练习,共6页。试卷主要包含了下列人大代表选举过程正确的是,下面哪一项不属于对权力的监督等内容,欢迎下载使用。
小学政治 (道德与法治)人教部编版 (五四制)五年级下册10 权力受到制约和监督课后作业题:
这是一份小学政治 (道德与法治)人教部编版 (五四制)五年级下册10 权力受到制约和监督课后作业题,共6页。试卷主要包含了下面哪一项监督方式是不恰当的?,人大代表年选举一次等内容,欢迎下载使用。
小学政治 (道德与法治)人教部编版 (五四制)五年级下册10 权力受到制约和监督课堂检测:
这是一份小学政治 (道德与法治)人教部编版 (五四制)五年级下册10 权力受到制约和监督课堂检测,共7页。试卷主要包含了人大代表年选举一次,下面属于国家监督机关的是等内容,欢迎下载使用。

