


小学政治 (道德与法治)人教部编版 (五四制)五年级下册10 权力受到制约和监督课后作业题
展开
这是一份小学政治 (道德与法治)人教部编版 (五四制)五年级下册10 权力受到制约和监督课后作业题,共6页。试卷主要包含了世界上侨民最多的国家是等内容,欢迎下载使用。
1.2018年,第十三届全国人民代表大会第一次会议产生新一届国家机构领导人,这反映了全国人民代表大会的( )
A.任免权
B.立法权
C.监督权
2.每年的( ),来自全国各地的全国人大代表会聚北京,走进人民大会堂,代表全国各族人民行使国家权力,共商国是。
A.二月初
B.三月初
C.四月初
D.五月初
3.“宪法的生命在于实施,宪法的权威也在于实施。要健全权力运行制约和监督体系,有权必有责,用权受监督,失职要问责,违法要追究,保证人民赋予的权力始终用来为人民谋利益。”这句话告诉我们( )。
①权力制约和监督机制的建立和完善有利于预防权力的腐败
②让权力在阳光下运行,可以防止权力滥用,杜绝腐败现象的发生
③规范权力的运行对民主政治建设没有意义
④推进法治中国建设必须强化权力运行制约和监督体系的建设
A.①② B.①②④ C.②③
4.世界上侨民最多的国家是( )。
A.中国
B.美国
C.日本
5.李阿姨想给上六年级的女儿办理城镇居民医疗保险,应该去下面哪个部门?( )
A.公安局
B.医疗保障部门
C.教育局
二.填空题(共5题,共24分)
1.( )是我国最高国家权力机关,它的常设机关是( )。
2.为了更好地便民利民,许多地方政府建立了( )公共服务系统。这是政府“听民情、( )、分民忧”的新平台。
3.我国人口众多,不可能每个人都直接行使国家权力。人民通过选举产生( ),组成( ),代表人民行使国家权力,对人民负责,受人民监督。
4."一府一委两院”其中“一府”是指( ),“一委”是指( ),“两院”是指( )、( )。
5.作为中华人民共和国公民,不论年龄大小,我们都有对国家机关和国家工作人员提出( )和( )的权利。
三.判断题(共5题,共10分)
1.全国人民代表大会每届任期五年,每年第一季度召开。( )
2.人大代表审议政府工作报告体现了对政府工作的监督。( )
3.选票是不重要的,这句话是错误的。 ( )
4.办理户口可以到当地居委会或村委会办理。( )
5.警察的制服是他们身份的象征和执法的重要标志。( )
四.连线题(共1题,共5分)
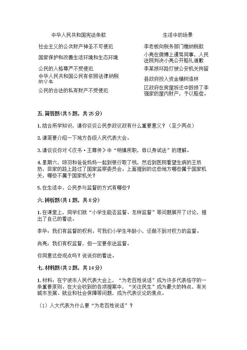
1.把下列生活中的场景与对应的宪法条款用线连起来。
五.简答题(共5题,共25分)
1.结合所学知识,请你谈谈公民参政议政有什么重要意义?(至少两点)
2.请简要介绍一下地方各级人民代表大会。
3.请谈谈你对《汉书·王尊传》中“明慎所职,毋以身试法”的理解。
4.星期六,琼羽和爸爸妈妈一起到银行取了钱,然后到医院看望生病的王奶奶,回家的路上路过了国家监察委员会。上面提到的这些地方哪些属于国家机关,哪些不属于国家机关?
5.在生活中,公民参与监督的方式有哪些?
六.辨析题(共1题,共8分)
1.在课堂上,同学们就“小学生能否监督、怎样监督”等问题展开了讨论,提出了自己的看法。
李华:我们有监督的权利。可我们小学生年龄小,还做不到对权力的监督。
肖亮:我们有权监督,但一定要依法监督。
你同意这些观点吗?说说你的看法。
七.材料题(共2题,共14分)
1.材料:在宁波市人民代表大会上,“为老百姓说话”成为许多代表恪守的一条重要原则。在大会收到的各项提案中,“关注民生”成为最大的特点,有关城市发展、就业和社会保障等问题,成为代表议论的焦点。
(1)人大代表为什么要“为老百姓说话”?
(2)人大代表应当怎样“为老百姓说话”?
(3)请为宁波市人民代表大会拟写一条标语。
2.材料:王欣的爸爸刚刚开了一家饭馆,区市场监督管理部门的工作人员检查时,认为饭馆的厨房不符合卫生标准,吊销了饭馆的许可证。
王欣爸爸:我不服,我要去告他们。
王欣妈妈:认罚吧!老百姓哪能告政府,就是告也告不赢。
问题:你认同王欣妈妈的观点吗?为什么?
八.综合题(共1题,共10分)
1.政府设立了一站式服务中心,什么叫一站式行政服务中心?这个中心的设立给老百姓带来了什么好处呢?
参考答案
一.选择题
1.A
2.B
3.B
4.A
5.B
二.填空题
1.全国人民代表大会;全国人大常委会
2.12345;解民困
3.人大代表;人民代表大会
4.人民政府;监察委员会;人民法院;人民检察院
5.批评;建议
三.判断题
1.√
2.√
3.√
4.×
5.√
四.连线题
1.如图:
五.简答题
1.公民参政议政不仅有利于政府听取广大人民的意见,更好的实现民主、科学决策,管理好国家事务;也有利于我们更好地表达自己的意愿,维护自身的合法权益。
2.地方各级人民代表大会是地方国家权力机关。县级以上地方各级人民代表大会设立常务委员会。地方各级人民代表大会每届任期五年。
3.明知法律禁止,就不要亲身去做犯罪的事。
4.医院、银行不属于国家机关;国家监察委员会属于国家机关。
5.在生活中,公民可以采取多种方式参与监督。例如:采用书信、电子邮件、电话、走访等形式向有关部门举报或反映;通过网络、电视、广播、报刊等媒体进行监督。
六.辨析题
1.①作为中华人民共和国公民,不论年龄大小,我们都有对国家机关和国家机关工作人员提出批评和建议的权利,对他们的违法失职行为有提出申诉、控告或检举的权利。
②我们要依法行使监督权,在提出批评、检举问题时应该尊重事实,不能诬告陷害。
七.材料题
1.(1)人大代表是由人民选举产生的,代表人民的利益和意志,行使国家权力。他们来自人民,受人民监督,为人民服务,对人民负责。因此,应当“为老百姓说话”。
(2)①认真履行义务。密切联系群众,经常听取和反映人民的意见和要求。
②正确行使职权。在人民代表大会上通过发言、表决、提出议案、对国家机关的工作提出质疑等,反映民意。
(3)人大代表为人民。(答案不唯一)
2.我不认同王欣妈妈的观点。因为国家机关工作人员在行使法律规定的权力时必须遵守宪法的规定,为人民服务,同时国家机关工作人员在行使权力时也接受人民的监督,以保证权力的行使符合人民的意愿,体现人民的利益。如果国家机关工作人员在行使职权时违反法律规定的行为,便是违法行为,作为公民要依法及时纠正,防止造成更大的损失。
八.综合题
1.政府一站式服务中心就像一个“政务超市”,不同区域代表不同的行政机关,承担着办理不同业务的职能,政府把需要审批的事项集中到一个大厅、一个窗口。
好处:简化操作流程,一人受理,内部运作,方便办事人,提高效率。一站式行政服务中心,简化了人们办事程序,除了一站式行政服务中心,政府还建立了12345公共服务系统,设置12345热线电话,12345政府网站等。
相关试卷
这是一份小学政治 (道德与法治)人教部编版 (五四制)五年级下册第四单元 我们的国家机构10 权力受到制约和监督练习,共6页。试卷主要包含了一位代表说得好等内容,欢迎下载使用。
这是一份人教部编版 (五四制)五年级下册10 权力受到制约和监督当堂达标检测题,共7页。试卷主要包含了下列属于国家机构的是,是行政机关等内容,欢迎下载使用。
这是一份人教部编版 (五四制)五年级下册第四单元 我们的国家机构10 权力受到制约和监督课后作业题,共6页。试卷主要包含了由选民直接选举的是等内容,欢迎下载使用。