政治 (道德与法治)五年级下册12 知法守法,依法维权精品课后作业题
展开
这是一份政治 (道德与法治)五年级下册12 知法守法,依法维权精品课后作业题,共6页。试卷主要包含了有的同学认为,每年的5月15日为等内容,欢迎下载使用。
1.以下关于未成年人的表述,不正确的是( )。
A.我国未满18周岁的公民为未成年人
B.我国专门为未成年人制定法律
C.未成年人犯法不用承担法律责任
2.有的同学认为:违法是要受法律制裁的,所以我不会去干违法的事,至于是否尊重社会公德,则是无关紧要的事情,这种观点( )。
A.是正确的,法律禁止做的事情坚决不做
B.没有认识到尊重社会公德也是我们应尽的义务
C.是正确的,认识到法律比道德更重要
D.维护了法律的尊严,是守法的表现
3.每年的5月15日为( )。
A.国家宪法日
B.国际家庭日
C.世界人权日
4.( )11月20日,联合国大会通过了《儿童权利公约》。
A.1998年
B.1899年
C.1989年
D.1987年
5.赵芳小区外面每天晚上十点以后还有一些人大声播放音响跳广场舞,下列做法中你认为可取的是( )。
A.把他们的音响砸了,揍他们一顿
B.在广场上扔砖头,把他们赶走
C.向有关部门举报
二.填空题(共5题,共20分)
1.( )是未成年人的法定监护人。
2.在发生性侵害事件后,应当立即向( )报告,由有关部门追究相关人员的法律责任。
3.依法维权要靠证据,例如合同、( )、( )、( )、电子邮件、证人证言等。
4.( )是国家总章程,规定国家和社会生活中( )、( )的问题,其他法律只规定社会生活某些方面的内容。
5.( )是保护我们权利的最有效、最有力的手段,当权利受到侵害时,我们应当运用它依法维权,而不能采用( )方式维权。
三.判断题(共5题,共10分)
1.截止2017年,《儿童权利公约》共有200个缔约国,是联合国所有人权条约中缔约国最多的一个。1999年4月1日,《儿童权利公约》在我国正式生效。( )
2.当我们遭遇侵害时,应该勇敢与歹徒进行搏斗,逃离现场是胆小鬼行为。( )
3.当我们遭遇绑架时,可以假装胆小、害怕、恐惧,以麻痹绑匪。( )
4.小娟是名六年级学生,平时比较内向,同学们看她不爱说话,也比较好欺负,就经常欺负她。( )
5.遵守法律是大人的事情,我还是未成年人,所以与我无关。( )
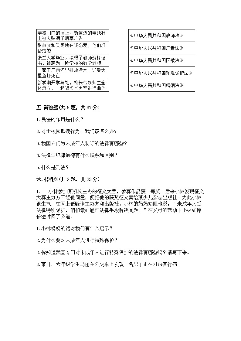
四.连线题(共1题,共5分)
1.阅读下面的情景描述,把与情景对应的法律用线连起来。
五.简答题(共5题,共31分)
1.民法的作用是什么?
2.对于校园欺凌行为,我们该怎么办?
3.我国专门为未成年人制订的法律有哪些?
4.法律与纪律道德有什么联系和区别?
5.什么是刑法?
六.材料题(共2题,共23分)
1. 小林参加某机构主办的征文大赛,参赛作品获一等奖。后来小林发现征文大赛主办方不经他同意,便把他的获奖征文卖给某少儿杂志出版社。为此小林很生气,在网上诋毁该主办方和出版社。小林的妈妈劝阻他说:“未成年人受法律特别保护,咱们最好通过法律手段解决问题。”在父母的帮助下小林如愿依法讨回了公道。
1.小林妈妈的话对我们有什么启示?
2.为什么要对未成年人进行特殊保护?
3.你知道我国专门对未成年人进行特殊保护的法律有哪些吗?请写下来。
2.某日,六年级学生马丽在公交车上发现一名男子正在对乘客行窃。
(1)如果你是机智的马丽,此时会怎么做?(至少答出三点)
(2)法律保护未成年人的成长,请结合自己的生活实际,谈一谈当我们的权利受到侵害时,未成年人的依法维权途径有哪些?(至少答出三点)
七.综合题(共1题,共12分)
1.我叫张果,一个月前刚刚从异地转学到新学校,转学第一天,两个身材高大的男生就逼我叫他们大哥,还威胁说:“不老实,就揍你”。我当时吓坏了,到家就哭泣,爸爸知道后说:“你要勇敢,不要怕他们,如果下次他们再欺负你,你就大胆地说“我不怕你们’ 。
(1)故事中的张果遭遇了什么事情?他的感受是什么样的?
(2)身材高大的男生为什么欺负同学?你能接受他欺负同学的理由吗?
(3)如果爸爸教的办法不管用,他们还是欺负张果,那么张果该怎么做?
(4)如果你恰好看到他们欺负张果,你又该怎样做?请你告诉该同学校园欺凌的危害?
参考答案
一.选择题
1.C
2.B
3.B
4.C
5.C
二.填空题
1.父母
2.父母、学校
3.书信;指纹;录音
4.宪法;最重要;最根本
5.法律;违法
三.判断题
1.×
2.×
3.√
4.×
5.×
四.连线题
1.如下:
五.简答题
1.民法是维护人们日常生活秩序的主要法律。民法保护我们的生命、健康、名誉,保护我们的房屋、用具、储蓄;民法指导人们签订和履行合同,调整生产、贸易、消费等社会关系。
2.对于校园欺凌,我们应该勇敢地说“不”。对于校园欺凌行为,我们可以向有关国家机关请求追究行为人的法律责任。大家共同努力,构建和谐美好的校园生活。
3.《中华人民共和国义务教育法》《中华人民共和国未成年人保护法》《中华人民共和国预防未成年人犯罪法》
4.联系:纪律、道德与法律规范着我们的行为:道德与法律,是基本的社会规则。对社会而言它们缺一不可。区别:法律由国家制定和颁布,具有强制力和权威性。所有社会成员都要遵守法律,依法行使自己的权利依法履行自己的义务。
5.刑法是规定犯罪和刑罚的法律。刑法规定什么行为是犯罪,对于犯罪给予什么们的处罚。
六.材料题
1.1.遇到问题时,我们应该运用法律武器维护自身的合法权益。要养成学法、遵法、守法、用法的习惯,逐步成长为社会主义法治的自觉遵守者、坚定捍卫者。
2.未成年人的身心发育尚不成熟,自我保护能力较弱辨别是非能力和自我控制能力不强,容易受到不良因素的影响和不法侵害,需要给予特殊保护。
3.《中华人民共和国未成年人保护法》《中华人民共和国预防未成年人犯罪法》《中华人民共和国义务教育法》。
2.(1)本题为开放性试题,言之有理即可。(如:悄悄寻求周围乘客的帮助;给被偷的乘客一些眼神或者肢体暗示;如果有手机可以偷偷拍下犯罪过程;悄悄给110发送报警短信等。)
(2)及时告诉家人或者向老师、学校报告;咨询寻求帮助;请求政府主管部门依法办事等。
七.综合题
1.(1)校园欺凌;害怕。(2)新转学来的,不能接受。(3)告诉老师或者家长,必要时也可以报警。(4)立即上前制止,并和他说清楚校园欺凌的危害,不仅严重侵害他人的权利,危害我们的身心健康,也破坏了和谐有序的校园生活。
相关试卷
这是一份政治 (道德与法治)人教部编版 (五四制)12 知法守法,依法维权精品巩固练习,共7页。试卷主要包含了关于留守儿童的表述,不正确的是等内容,欢迎下载使用。
这是一份小学政治 (道德与法治)人教部编版 (五四制)五年级下册第五单元 法律保护我们健康成长12 知法守法,依法维权优秀练习,共6页。试卷主要包含了是构成社会的基本单位等内容,欢迎下载使用。
这是一份人教部编版 (五四制)五年级下册第五单元 法律保护我们健康成长12 知法守法,依法维权精品同步训练题,共8页。试卷主要包含了下面说法正确的是等内容,欢迎下载使用。

