


还剩26页未读,
继续阅读
2022年河北省保定市七校联考高考生物一模试卷(含答案)
展开
2022年河北省保定市七校联考高考生物一模试卷
1. 下列关于细胞的化合物的叙述中,正确的是( )
A. 细胞中水的存在形式有自由水和结合水,结合水能溶解大量物质
B. 类胡萝卜素含有Mg元素,有利于吸收绿光
C. 组成核酸的化学元素中含有C、H、O、N、P、S
D. 磷脂是所有细胞必不可少的脂质,是由甘油、脂肪酸和磷酸等所组成的分子
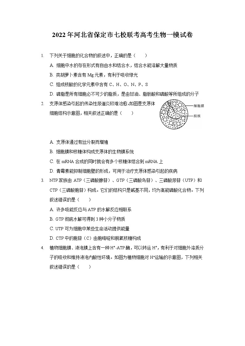
2. 支原体感染引起的传染性尿道炎较难治愈。如图是支原体细胞结构示意图,相关叙述正确的是( )
A. 支原体通过有丝分裂而增殖
B. 细胞膜和核糖体构成支原体的生物膜系统
C. 在mRNA合成的同时就会有多个核糖体结合到mRNA上
D. 青霉素能抑制细胞壁的形成,可用于治疗支原体感染引起的疾病
3. NTP家族由 ATP(三磷酸腺苷)、GTP(三磷酸鸟苷)、三磷酸尿苷(UTP)和 CTP(三磷酸胞苷)构成。它们的结构只是碱基不同,均为高能磷酸化合物。下列叙述错误的是( )
A. 许多吸能反应与 ATP的水解反应相联系
B. GTP彻底水解可得到3种小分子物质
C. UTP可为细胞中某些生命活动提供能量
D. CTP 中的胞苷(C)由胞嘧啶和脱氧核糖构成
4. 植物细胞膜、液泡膜上含有一种H+-ATP酶,可以转运H+,有利于对细胞外溶质分子的吸收和维持液泡内酸性环境。如图为植物细胞对H+运输的示意图,下列相关叙述错误的是( )
A. 在细胞质基质、细胞液、细胞外环境中,细胞质基质的pH最大
B. H+进出植物细胞的跨膜运输方式都是主动运输
C. 植物细胞呼吸受到抑制,会影响细胞对细胞外某些溶质分子的吸收
D. 低温环境会影响细胞对细胞外某些溶质分子的吸收
5. 新冠病毒(单链RNA病毒)入侵人体细胞后,其RNA直接指导合成两条超长复制酶多肽,再剪切成多个多肽链,然后该病毒RNA才能经这些剪切后形成的复制酶的催化开始复制。下列说法正确的是( )
A. 超长复制酶多肽的合成必须经过转录和翻译两个过程
B. 超长复制酶多肽被剪切成多个多肽链的过程中存在肽键破坏
C. 该病毒RNA复制所需要的酶来源于宿主细胞相关基因表达产物
D. 该病毒RNA复制时,子链RNA与模板链RNA的碱基排序完全相同
6. 下列关于遗传学发展史上4个经典实验的叙述,正确的是( )
A. 孟德尔的单因子杂交实验证明了遗传因子位于染色体上
B. 摩尔根的果蝇伴性遗传实验证明了基因自由组合定律
C. T2噬菌体侵染细菌实验证明了DNA是大肠杆菌的遗传物质
D. 肺炎双球菌离体转化实验证明了DNA是肺炎双球菌的遗传物质
7. 2022年北京冬奥会吉祥物“冰墩墩”以大熊猫为原型设计。大熊猫最初是食肉动物,经过进化,其99%的食物都来源于竹子。现有一个野生大熊猫种群,种群中雌雄数量相等,且雌雄之间可以自由交配,假设该种群中B的基因频率为80%,b的基因频率为20%,下列叙述错误的是( )
A. 我国对大熊猫保护采取就地保护和易地保护相结合的方法
B. 大熊猫食性的改变是其与其他生物以及无机环境间共同进化的结果
C. 该大熊猫种群中所有个体含有的B、b基因构成了该种群的基因库
D. 若B、b位于常染色体上,则显性个体中出现杂合雄大熊猫的概率约为17%
8. 2022年北京冬奥会短道速滑混合团体2000米接力决赛中,中国队以优异的成绩夺得该项目冠军。下列对比赛中运动员机体生理功能调节的叙述,合理的是( )
A. 神经系统对躯体运动和内脏活动均有分级调控
B. 比赛过程短暂迅速,只有神经调节发挥作用
C. 运动时肌细胞产生的乳酸会使血浆pH明显下降
D. 运动员受场馆的寒冷环境刺激在下丘脑产生冷觉
9. 自然选择包括稳定性选择、分裂性选择和单向性选择等多种类型。图A~C代表的是进化的结果,据图分析下列说法中不正确的是( )
A. 进化过程中生存环境最稳定的可能是A
B. B中的自然选择是不定向的,最容易形成新物种
C. C中种群发生的不定向变异为进化提供了原材料
D. 在三种进化类型中种群的基因频率会发生定向改变
10. 烟粉虱是一种常见的农业害虫,通常群集于番茄幼嫩叶片背面,吸食汁液,引起作物减产。番茄遭到烟粉虱取食时会启动抗反应机制,产生具苦味的茉莉酸,从而使烟粉虱厌食,达到抗虫目的。下列叙述正确的是( )
A. 烟粉虱和番茄之间存在竞争关系
B. 喷施茉莉酸不会影响烟粉虱的环境容纳量
C. 理论上番茄同化的能量中10%-20%传递给烟粉虱
D. 烟粉虱的存在加速了生态系统的物质循环
11. 如图为某登山队的队员们在为期104天的训练过程中随平均夜营高度的变化,红细胞数量和血红蛋白的变化趋势。已知海拔越高,空气中氧气越稀薄。下列叙述正确的是( )
A. 血红蛋白是内环境的重要组成成分
B. 随海拔升高,红细胞有氧呼吸加强
C. 在夜营海拔高度为1500m时,人体肌细胞主要进行无氧呼吸
D. 人体红细胞数量和血红蛋白的含量对海拔高度有适应性变化
12. 内质网中钙离子浓度过高时,跨膜蛋白T形成具有活性的钙离子载体,将内质网中的钙离子排出,当内质网中钙离子下降至正常水平后,钙离子载体失活。据此推测合理的是( )
A. 若敲除T蛋白基因,则内质网中钙离子浓度会下降
B. T蛋白可双向运输Ca2+从而实现内质网中Ca2+的摄取和释放
C. 内质网中Ca2+失衡可能影响胞内脂质的正常合成
D. 内质网中钙离子正常水平的维持,依赖于正反馈调节
13. 研究发现,癌细胞产生的乳酸可被单羧酸转运蛋白(M)运出细胞,以防止乳酸对细胞造成毒害。细胞色素C氧化酶(CcO)参与氧气生成水的过程,细胞中CcO单个蛋白质亚基被破坏,可导致能量代谢异常,引发细胞器产生应激信号,并运到细胞核,使核中促进癌变发展基因的表达量上升。以下说法错误的是( )
A. 运用抗M抗体抑制M蛋白的功能,可能达到抑制肿瘤生长的目的
B. 线粒体中CcO结构异常导致有氧呼吸产生的ATP量明显减少
C. CcO被破坏后可能引起细胞表面的糖蛋白增加,导致细胞癌变
D. 通过研究推知,细胞能量代谢异常是细胞癌变的诱发因素之一
14. P基因可以影响杨树叶片气孔的开闭,在杨树适应干旱环境上有重要作用。如图表示P基因抑制表达组和野生型组在相同且适宜的条件下测得的净光合速率。下列相关分析错误的是( )
A. P基因表达能促进杨树叶片在干旱环境下打开气孔
B. 较低光照强度下,P基因对净光合速率影响不大
C. 抑制表达组的净光合速率全天高于野生型组的
D. 杨树能适应干旱环境是经过长期共同进化形成的
15. 调节性T细胞是一类重要的免疫细胞,FOXP3基因在其形成过程中发挥关键作用,具体机制如图所示。下列有关说法错误的是( )
A. 器官移植后,可注射药物抑制FOXP3的基因表达来减弱排异反应
B. 某些严重过敏患者体内的下FOXP3基因表达产物量高于正常人的
C. 当调节性T细胞数量过多时,机体产生肿瘤的风险会增大
D. 当调节性T细胞数量过少时,机体罹患自身免疫病的概率减小
16. 将果蝇(2n=8)个精原细胞的核DNA分子双链都用32P标记,并在不含32P的培养基培养,让其先进行一次有丝分裂,然后进行减数分裂。下列有关叙述正确的是( )
A. 有丝分裂产生的2个精原细胞中,每条染色体都带有32P标记
B. 减数第一次分裂过程中,初级精母细胞内有8个被32P标记的核DNA
C. 在减数第二次分裂后期,次级精母细胞内有4个被32P标记的核DNA
D. 产生的精子中,被32P标记的核DNA有4个
17. 图甲为捕食者和被捕食者的数量变化曲线,图乙为二者随时间的数量变化曲线。下列说法正确的是( )
A. P代表捕食者,N代表被捕食者
B. P3和N3代表二者的环境容纳量
C. 图甲中①区域种群数量变化对应图乙中a时期
D. 捕食关系对于维持种群数量稳态有重要作用
18. 某二倍体自花传粉植物的红花与白花(由等位基因A、a控制)为一对相对性状,高茎(B)对矮茎(b)为显性性状。下表中是该植物两个杂交组合的实验统计数据。下列有关叙述正确的是( )
亲本组合
F1额表现型及其株数
组别
表现型
红花高茎
红花矮茎
白花高茎
白花矮茎
甲
红花高茎×白花矮茎
200
198
0
205
乙
红花矮茎×红花高茎
197
309
0
104
A. 根据乙组的实验结果,可判断出红花对白花为显性
B. 甲组亲本红花高茎、白花矮茎的基因型分别是AaBb,aabb
C. 在乙组F1的红花矮茎植株中,杂合子大约有206株
D. 用甲组F1中的红花高茎植株自交,可验证含基因aB的雄配子不育
19. 小麦是北方重要的粮食作物,其产量和各种物质的运输有密切联系。小麦最后长出的一片叶子称为旗叶,旗叶光合作用制造的有机物会被运输到小麦籽粒。现有实验如图甲所示,透明袋中始终保持25℃、充足的CO2及适宜的光照,套环的温度可调节。前30分钟,套环温度20℃,后30分钟改为5℃,测定袋内旗叶的相关结果如图乙所示。回答下列问题:
(1)该实验的目的是 ______,据图乙分析,套环温度为5℃比20℃时CO2吸收量降低的原因:不是胞间的 ______引起;而是由于 ______导致。
(2)旗叶光合作用合成的有机物以蔗糖的形式运输到小麦籽粒中。合成和运输有机物的过程如图丙所示,如果叶绿体的丙糖磷酸运输受阻,则叶肉细胞中的淀粉含量和小麦的籽粒产量变化分别是 ______和 ______。
(3)研究人员将酵母菌蔗糖酶基因导入小麦,并使蔗糖酶特异性定位在叶肉细胞的细胞壁上,则转基因小麦的产量 ______(填“升高”、“降低”或“不变”),原因是 ______。
20. 某闭花授粉植物,花的颜色受一对等位基因(A、a)控制,色素是否形成受另一对等位基因(B、b)控制,无色素时为白花。已知基因B或b所在的染色体上有一条带有致死基因(该致死基因导致受精卵致死),染色体某一片段缺失的个体正常存活。现用一株紫花(作父本)和一株红花(作母本)杂交,F1中紫花:白花≈2:1,且F1中出现了一株红花植株。请回答:
(1)由杂交实验可知,花色中 ______性状是显性,父本、母本的基因型依次为 ______。
(2)从上述杂交实验中可以判断致死基因是 ______(填“显”或“隐”)性基因,该致死基因与基因______(填“B”或“b”)位于同一条染色体上。
(3)让上述实验获得的F1中的紫花植株自交。
若子代表现型及比例为 ______则基因A、a与基因B、b位于两对同源染色体上;
若子代表现型及比例为 ______则基因A、a与基因B、b位于一对同源染色体上(不考虑交叉互换)。
(4)为探明F1中红花植株产生机理,用3种不同颜色的荧光对基因A、a和致死基因进行标记,每个基因都会出现一个亮点。在荧光显微镜下观察处于四分体时期的细胞着色情况:
①若该红花植株是由于环境因素引起的,则一个细胞中可能出现3种颜色6个亮点或 ______。
②若该红花植株是由于某一个基因突变产生的,则一个细胞中出现 ______。
③若该红花植株是由于某条染色体结构缺失导致的,则一个细胞中出现 ______。
21. 高果糖浆是一种营养性甜味剂,它被广泛运用在碳酸饮料、果汁饮料和运动饮料以及小吃、果冻和其他含糖产品中。回答下列利用固定化葡萄糖异构酶生产高果糖浆的相关问题。
(1)葡萄糖异构酶的活力常用在一定条件下,单位时间内产生 ______所需的酶量来表示。固定化酶的优点是 ______。
(2)图1是利用固定化葡萄糖异构酶生产高果糖浆的示意图,方法1、方法2、方法3依次为 ______;方法1中固定化葡萄糖异构酶时需将海藻酸钠熔化,熔化过程中对加热的要求是 ______,固定化酶一般不选用方法1,这是因为 ______。
(3)在生产高果糖浆的过程中,图1中控制阀的作用是 ______。据图2说明两种情况下的葡萄糖异构酶的相同点与不同点 ______。
22. 某些群体生活的生物,当群体中的某一个体遇到危险时,会通过报警“通知”群体中其他个体,起到尽量保护种群的作用,这就是动物防御行为。如:鹿尾巴下面有亮点,当危险靠近鹿群时,首先发现敌害的鹿会竖起尾巴,向同伴发出警报,鹿群一接到警报就会马上逃离。蚂蚁报警的方式有三种:①肛门上和口腔边腺体发出外激素:②跳警戒舞;③身体撞击巢壁产生警戒颤动。请回答:
(1)该地区蚂蚁群所体现的种群空间特征是 ______。
(2)专用标志重拥法调查鹿的种群密度时,发现捕获一次后第二次捕获更难,则鹿群的实际数值 ______(填“小于”、“等于”、“大于”)计算数值。
(3)从生态系统中信息的种类角度分析,鹿群报警的方式与蚂蚁的 ______(填序号)方式相似。请推测,鹿群的密度越大,则捕食者的成功率越 ______。
(4)图示为某自然保护区内鹿群数量增长情况。
①在1986-2018年间,鹿群增长曲线大致呈“______”型。近年科研人员建议迁出部分鹿或扩大保护区范围,原因是现有种群数量已经接近保护区的______。
②储存在牧草的有机物中的能量去向有______。
23. 多种海藻中含有大量的褐藻胶,某些海洋微生物能产生褐藻胶裂解酶,将褐藻胶分解为褐藻寡糖。褐藻寡糖能抗凝血、降血糖、血脂,具有较高的食用和药用价值。科研人员从海域腐烂的海带中分离海洋细菌A78,研究其产褐藻胶裂解酶的能力。据此分析下列问题:
(1)从腐烂的海带中分离该目的菌的原因是 ______。
(2)海洋细菌A78在以褐藻胶为唯一碳源的培养基中培养至长出菌落。再加入10%的氯化钙溶液对平板进行侵染处理,已知氯化钙会与培养基中的褐藻胶反应生成白色沉淀,再倒去平板中的氯化钙后,菌落周围产生明显的透明圈,说明该菌种能产生褐藻胶裂解酶。菌落可以作为鉴定目的菌的依据是 ______。添加10%的氯化钙的培养基在功能上属于 ______培养基,筛选高产褐藻胶裂解酶目的菌的方法是 ______。
(3)若需要对分离的菌种进行纯化和计数,应选用的接种工具是 ______,在接种过程中,该工具的灭菌方法是 ______。
(4)科研人员进一步研究海洋细菌A78的培养条件,获得数据如图所示,写出一种测定褐藻胶裂解酶活性的观察指标;单位时间单位体积内 ______,据图判定高产褐藻胶裂解酶的海洋细菌A78最适培养条件是 ______。
24. 动物细胞的培养传代比较困难,为长期保存动物的基因组,一般利用大肠杆菌构建基因组文库,具体流程如图所示。回答下列问题:
(1)一种生物的基因组文库含有该种生物 ______(填“部分”或“全部”)的基因。为保证载体和基因组DNA片段能够连接,载体要先用 ______(酶)处理。将基因组DNA导入大肠杆菌菌群前,大肠杆菌需要提前用 ______处理,使其处于感受态。
(2)研究者需要从基因组文库中获取动物细胞的Y基因进行实验。利用PCR技术扩增DNA时,需要在反应体系中添加的有机物质有 ______和4种脱氧核苷酸,该技术依据的生物学原理是 ______。
(3)甲链为Y基因的转录模板链,乙链为甲链的互补链。转化之后,为了判断Y基因是否进入受体细胞,可以用 ______链片段作为探针;为判断目的基因是否成功转录,可以用 ______链片段作为探针。
答案和解析
1.【答案】D
【解析】解:A、细胞中水的存在形式有自由水和结合水,结合水是细胞结构的重要组成成分,自由水是良好的溶剂,能溶解大量物质,A错误;
B、叶绿素含有Mg元素,叶绿体中的色素主要吸收红光和蓝紫光,对绿光吸收很少,类胡萝卜素不含有Mg元素,B错误;
C、组成核酸的化学元素中含有C、H、O、N、P,不含S元素,C错误;
D、蛋白质的分子结构与氨基酸的种类、数目、排列顺序以及多肽链的盘曲、折叠方式及其形成的空间结构有关,D正确。
故选:D。
1、细胞中的水以自由水和结合水的形式存在,自由水是细胞内许多物质的良好溶剂,是化学反应的介质,水还是许多化学反应的产物或反应物,自由水能自由移动,对于运输营养物质和代谢废物具有重要作用,结合水是细胞结构的重要组成成分。
2、蛋白质多样性的原因有四个方面:一是在生物体中组成蛋白质的氨基酸种类不同;二是氨基酸的数目成百上千;三是氨基酸形成肽链时,不同种类的氨基酸排列顺序千变万化;四是多肽链的盘曲、折叠方式及其形成的空间结构千差万别。
本题主要考查蛋白质的结构及多样性、细胞中水的存在形式及功能、叶绿体中色素的种类、含量及功能和核酸的元素组成及基本单位等内容,要求考生识记相关知识,并结合所学知识准确答题。
2.【答案】C
【解析】解:A、有丝分裂是真核细胞增殖的方式,支原体属于原核细胞,原核细胞通过二分裂法进行增殖,A错误;
B、核糖体没有膜结构,不属于生物膜系统,因此支原体没有生物膜系统,B错误;
C、在mRNA合成的同时就会有多个核糖体结合到mRNA上,这样就加快了蛋白质合成的速度,C正确;
D、图中更可以看出,支原体没有细胞壁,因此青霉素对支原体不起作用,D错误。
故选:C。
支原体属于原核生物中最小的一种类型,图中指出了细胞膜和拟核这两个细胞结构,由此看出,支原体没有细胞壁。原核细胞的增殖方式为二分裂法;原核细胞的生物膜系统只包含细胞膜,没有其他膜结构。
本题通过支原体细胞结构图解考查了原核生物的相关知识,意在考查考生从题目所给的图形中获取有效信息的能力;理解所学知识的要点,把握知识间的内在联系的能力。
3.【答案】D
【解析】解:A、ATP能为生命活动直接提供能量,因此ATP的水解常与细胞内的吸能反应相联系,A正确;
B、GTP彻底水解可得到磷酸、核糖、鸟嘌呤,共有三种小分子物质,B正确;
C、UTP也含有高能磷酸键,断裂后可为细胞中某些生命活动提供能量,C正确;
D、CTP中的胞苷(C)由胞嘧啶和核糖构成,D错误。
故选:D。
ATP的结构式可简写成A-P~P~P,式中A代表腺苷,T代表3个,P代表磷酸基团,~代表高能磷酸键。
本题考查ATP的相关知识,要求考生识记ATP的化学组成及结构特点,并能进行拓展延伸,再结合所学的知识准确判断各选项,属于考过识记和理解层次的考查。
4.【答案】B
【解析】解:A、由分析可知,H+出细胞和H+进液泡均为主动运输,说明在细胞质基质、细胞液、细胞外环境中,细胞质基质的H+浓度最小,即pH最大,A正确;
B、由图示可知,H+顺浓度梯度运回细胞,属于协助扩散,B错误;
C、植物细胞呼吸受到抑制,会影响细胞对细胞外某些溶质分子的被主动运输进入细胞,C正确;
D、温度会影响呼吸酶的活性,因此影响细胞对细胞外某些溶质分子的吸收,D正确。
故选:B。
题图分析:利用ATP水解释放能量,将细胞内的H+泵出细胞外,也能将H+泵入液泡中,说明H+出细胞和H+进液泡均为主动运输。同时,H+也会通过协助扩散进入细胞。
本题结合图解,考查物质的跨膜运输过程,意在考查学生的识图和理解能力,只要识记相关物质的特点,记住不同物质的运输方式,正确的识别图形的运输方式,就能得出正确的答案,属于中档题。
5.【答案】B
【解析】解:A、根据题意,新冠病毒(单链RNA病毒)入侵人体细胞后,其RNA直接指导合成两条超长复制酶多肽,说明超长复制酶多肽的合成是以病毒的RNA为模板直接翻译形成的,A错误;
B、超长复制酶多肽本质为蛋白质,被剪切成多个多肽链的过程中存在肽键破坏,B正确;
C、该病毒RNA复制所需要的酶来源于病毒的RNA为模板直接合成的超长复制酶多肽经过剪切形成的,C错误;
D、该病毒RNA复制时,新形成的子链与亲代链遵循碱基互补配对,因此子链RNA与模板链RNA的碱基排序完全互补,D错误。
故选:B。
1、RNA是在细胞核中,以DNA的一条链为模板合成的,这一过程称为转录。当细胞开始合成某种蛋白质时,编码这个蛋白质的一段DNA双链将解开,双链的碱基得以暴露,细胞中游离的核糖核苷酸与供转录用的DNA的一条链的碱基互补配对,在RNA聚合酶的作用下,依次连接,形成一个mRNA分子。
2、mRNA合成以后,就通过核孔进入细胞质中。游离在细胞质中的各种氨基酸,就以mRNA为模板合成具有一定氨基酸顺序的蛋白质,这一过程叫做翻译。
3、病毒是一类没有细胞结构的特殊生物,只有蛋白质外壳和内部的遗传物质构成,不能独立的生活和繁殖,只有寄生在其他生物的活细胞内才能生活和繁殖。一旦离开了活细胞,病毒就无法进行生命活动。新冠病毒为RNA病毒,RNA复制需要RNA依赖的RNA复制酶。
本题考查学生从题干中获取新冠病毒入侵人体细胞后的过程,并结合所学转录、翻译以及病毒的相关知识做出正确判断,属于理解和应用层次的内容,难度适中。
6.【答案】D
【解析】A、孟德尔的单因子杂交实验没有证明遗传因子位于染色体上,当时人们还没有认识染色体,A错误;
B、摩尔根的果蝇伴性遗传实验只研究了一对等位基因,不能证明基因自由组合定律,B错误;
C、T2噬菌体侵染细菌实验证明了DNA是噬菌体的遗传物质,C错误;
D、肺炎链球菌离体转化实验证明了DNA是转化因子,即DNA是肺炎链球菌的遗传物质,D正确。
故选:D。
7.【答案】C
【解析】解:A、我国对大熊猫保护采取就地保护和易地保护相结合的方法,A正确;
B、大熊猫食性的改变是其与其他生物以及无机环境间共同进化的结果,B正确;
C、该大熊猫种群中所有个体含有的全部等位基因构成了该种群的基因库,C错误;
D、该种群中B的基因频率为80%,b的基因频率为20%,出现杂合雌熊猫概率约为2×80%×20%=32%,出现显性纯合子的概率是80%×80%=64%,则显性个体中杂合子所占比例为32%÷(32%+64%)×=17%,D正确。
故选:C。
现代生物进化理论认为:种群是生物进化的单位,生物进化的实质是种群基因频率的改变,生物进化的方向是由自然选择决定的,隔离是物种形成的必要条件,生殖隔离是物种形成的标志。
本题考查考生能运用现代生物进化理论的知识与观点,意在考查学生的识记和理解能力,难度不大。
8.【答案】A
【解析】解:A、神经系统对内脏活动、躯体运动均有分级调节,A正确;
B、比赛过程短暂迅速,神经调节和体液调节都发挥作用,B错误;
C、细胞外液中的缓冲物质可以与运动时肌细胞产生的乳酸反应,可以维持血浆pH的稳定,C错误;
D、运动员受场馆的寒冷环境刺激在大脑皮层产生冷觉,D错误。
故选:A。
1、神经系统的分级调节
(1)人的中枢神经系统:包括脑和脊髓.脑包括大脑、小脑、间脑(主要由丘脑和下丘脑构成)、中脑、脑桥、延髓。
(2)神经中枢:中枢神经系统内调节某一特定生理功能的神经元群.包括:大脑皮层、躯体运动中枢、躯体感觉中枢、语言中枢、视觉中枢、听觉中枢等。
(3)分级调节:
①大脑皮层:最高级的调节中枢;
②小脑:维持身体平衡中枢;
③下丘脑在机体稳态调节中的主要作用:
a、感受:渗透压感受器,感受渗透压升高。
b、分泌:分泌抗利尿激素、促甲状腺激素释放激素、促性腺激素释放激素、促肾上腺素释放激素等。
c、调节:水平衡中枢、体温调节中枢、血糖调节中枢、渗透压调节中枢。
d、传导:可传导渗透压感受器产生的兴奋至大脑皮层,使大脑皮层产生渴觉。
2、体温的平衡:人体的产热量与散热量的动态平衡;热量来源:有机物氧化分解放能;体温调节的中枢:下丘脑;感受器为温度感受器,分冷觉和温觉感受器;体温调节的方式:神经调节和体液调节。
本题以运动员剧烈运动时体内的生理变化为素材,综合考查人体生命活动调节的相关知识,意在考查学生的识记能力和判断能力,运用所学知识综合分析问题的能力。
9.【答案】B
【解析】解:A、通过ABC三个方向,可知A进化的趋势和左侧图示相似,由此推测进化过程中生存环境最稳定的可能是A,A正确;
B、图示B可知,自然选择主要沿两个方向选择,不是不定向的,B错误;
C、生物变异为生物进化提供原材料,故C中种群发生的不定向变异为进化提供了原材料,C正确;
D、在三种进化类型中种群的基因频率会发生定向改变,种群发生进化,D正确。
故选:B。
现代进化理论的主要内容:种群是生物进化的基本单位,生物进化的实质是基因频率的改变;突变和基因重组为进化提供原材料;自然选择导致种群基因频率的定向改变;通过隔离形成新的物种。
本题考查现代生物进化理论相关内容,要求学生理解各要点内容,并通过思维导图等形式进行归纳整理,明确它们之间的联系,从而构建进化理论体系。
10.【答案】D
【解析】解:A、烟粉虱通常群集于番茄幼嫩叶片背面,吸食汁液,因此烟粉虱和番茄之间存在寄生关系,A错误;
B、喷施茉莉酸使烟粉虱厌食,因此会影响烟粉虱的环境容纳量,B错误;
C、能量传递效率是指相邻营养级之间同化量的比值,而不是两个生物之间同化量的比值,C错误;
D、烟粉虱属于消费者,消费者的存在加速了生态系统的物质循环,D正确。
故选:D。
1、种间关系(不同种生物之间的关系):
(1)互利共生(同生共死):如豆科植物与根瘤菌;人体中的有些细菌;地衣是真菌和藻类的共生体.
(2)捕食(此长彼消、此消彼长):如:兔以植物为食;狼以兔为食.
(3)竞争(你死我活):如:大小草履虫;水稻与稗草等.
(4)寄生(寄生者不劳而获):如:人与蛔虫、猪与猪肉绦虫.
2、生态系统的生物成分:
生产者
消费者
分解者
营养方式
自养
异养
异养
主要生物
绿色植物
动物
营腐生生活的细菌和真菌
地位
生态系统的基石
生态系统最活跃的成分
生态系统的关键成分
作用
制造有机物,储存能量,为消费者提供食物和栖息场所
加快生态系统的物质循环,有利于植物的传粉和种子的传播
分解有机物,供生产者重新利用
本题结合曲线图,考查种间关系、生态系统等知识,要求考生识记种间关系的类型及实例;识记生态系统的组成成分,掌握各组成成分之间的关系;识记生态系统中能量流动的过程,能结合所学的知识准确答题。
11.【答案】D
【解析】解:A、血红蛋白在红细胞里面,不属于内环境的组成成分,A错误;
B、哺乳动物成熟的红细胞进行无氧呼吸,B错误;
C、人体属于需氧型生物,主要进行有氧呼吸,在缺氧或剧烈运动时,部分细胞可进行无氧呼吸产生能量以补充有氧呼吸产生能量的不足,因此在夜营海拔高度为1500m时,人体肌细胞仍主要进行有氧呼吸,C错误;
D、由图可知,随海拔升高,人体红细胞数量和血红蛋白的含量增大,说明人体红细胞数量和血红蛋白的含量对海拔高度有适应性变化,D正确。
故选:D。
1、内环境主要由组织液、血浆、淋巴液组成。
2、血红蛋白在红细胞里面,不属于内环境组成成分;血浆蛋白在血浆中,属于内环境组成成分。
本题着重考查内环境的组成和细胞呼吸的相关知识,要求考生能够识记内环境的组成成分;识记细胞呼吸的类型及过程,再结合所学知识和图中信息准确判断各项。
12.【答案】C
【解析】解:A、若敲除T蛋白基因,则无法合成跨膜蛋白T,进而导致内质网中的钙离子无法排出,内质网中钙离子浓度会升高,A错误;
B、题中信息显示,当内质网中钙离子浓度过高时,跨膜蛋白T形成具有活性的钙离子载体,并将内质网中过多的钙离子排出,一旦内质网中的钙离子浓度恢复到正常水平,钙离子载体活性随之消失,据此可推测T蛋白单方向运输钙离子,B错误;
C、内质网是合成脂质的场所,若内质网中钙离子失衡则会影响内质网的正常功能,可能影响脂质的合成,C正确;
D、当内质网中钙离子下降至正常水平后,钙离子载体失活,阻止钙离子进一步的排出,故内质网中钙离子正常水平的维持,依赖于负反馈调节,D错误。
故选:C。
分泌蛋白最初是在内质网上的核糖体中由氨基酸形成肽链,肽链进入内质网进行加工,形成有一定空间结构的蛋白质。内质网可以出芽,也就是鼓出由膜形成的囊泡,包裹着要运输的蛋白质,离开内质网,到达高尔基体,与高尔基体膜融合,囊泡膜成为高尔基体膜的一部分。高尔基体还能对蛋白质做进一步的修饰加工,然后形成包裹着蛋白质的囊泡。囊泡移动到细胞膜,与细胞膜融合,将蛋白质分泌到细胞外。在分泌蛋白的合成、加工和运输的过程中,需要消耗能量,这些能量的供给来自线粒体。在细胞内,许多由膜形成的囊泡就像深海中的潜艇,在细胞中穿梭往来,繁忙着运输着货物,而高尔基体在其中起重要的交通枢纽作用。
本题考查学生从题干中获取内质网中钙离子的相关信息,并结合所学内质网的结构和功能做出正确判断,属于应用层次的内容,难度适中。
13.【答案】C
【解析】解:A、运用抗M抗体抑制M蛋白的功能,癌细胞产生的乳酸无法运出细胞,导致癌细胞受到毒害,可抑制肿瘤的生长,A正确;
B、有氧呼吸第三阶段进行氧气生成水的过程,该过程会释放大量能量,合成ATP,若线粒体中CcO结构异常,则氧气生成水的过程受到抑制,产生的ATP量明显减少,B正确;
C、癌细胞表面的糖蛋白减少,易扩散,C错误;
D、由题可知,能量代谢异常引发细胞器产生应激信号,并运到细胞核,使核中促进癌变发展基因的表达量上升,进而诱发细胞癌变,D正确。
故选:C。
细胞癌变:
(1)癌细胞是指受到致癌因子的作用,细胞中遗传物质发生变化,变成不受机体控制的、连续进行分裂的恶性增殖细胞。
(2)细胞癌变的根本原因是原癌基因和抑癌基因发生突变。
(3)癌细胞的特征:能够无限增殖;形态结构发生显著改变;细胞表面发生变化,细胞膜上的糖蛋白等物质减少。
本题前沿研究成果考查细胞癌变特征和机制,要求充分理解其变化的机制、细胞形态结构的变化,并结合题干信息进行分析。
14.【答案】AC
【解析】解:A、分析题图可知,在中午11:00-13:00间,P基因抑制表达组净光合速率降低幅度小,说明P基因表达能促进杨树叶片在干旱环境下关闭气孔,而不是打开气孔,A错误;
B、分析题图可知,P基因抑制表达组的净光合速率在大于200umol•m-2•s-1光照强度后高于野生型组,小于200umol•m-2•s-1时两曲线重叠,说明较低光照强度下,P基因对净光合速率影响不大,B正确;
C、抑制表达组的净光合速率在7:00-8:00间与野生型组的净光合速率相等,在15:00-17:00间低于野生型组的净光合速率,C错误;
D、共同进化是指生物的不同物种之间、生物与无机环境之间在相互影响中不断进化和发展,杨树能适应干旱环境,是杨树与环境长期共同进化的结果,D正确。
故选:AC。
1、光合作用第一个阶段中的化学反应,必须有光才能进行,这个阶段叫做光反应阶段。光反应阶段的化学反应是在类囊体的薄膜上进行的。
2、叶绿体中的光合色素吸收的光能,有两方面用途:一是将水分解成氧和[H],氧直接以分子的形成释放出去,[H]则被传递到叶绿体内的基质中,作为活跃的还原剂,参与到暗反应阶段的化学反应中去;二是在有关酶的催化作用下,促成ADP与Pi发生化学反应,形成ATP。这样光能就转变为储存在ATP中的化学能,这些ATP将参与光合作用第二个阶段的化学反应。
3、分析题图:低光照强度两组实验净光合速率无差异,高于某光照强度后P基因抑制表达组的净光合速率在大于野生型组。在中午11:00-13:00间,P基因抑制表达组净光合速率降低幅度小,说明P基因表达能促进杨树叶片在干旱环境下关闭气孔。
本题考查学生从题图中获取P基因抑制表达组和野生型组在相同且适宜的条件下的净光合速率,并结合所学光合作用和生物进化的知识做出正确判断,属于应用层的内容,难度适中。
15.【答案】ABD
【解析】解:A、由图可知,注射药物抑制FOXP3基因的表达,调节性T细胞减少,不能抑制效应T细胞活化,效应T细胞增多,因此排异反应较强,A错误;
B、某些严重过敏患者体内的效应T细胞数量高于健康人体,则FOXP3基因表达产物量低于正常人的,B错误;
C、当调节性T细胞的数量过多时,效应T细胞不能活化,不能监控清除体内发生病变的肿瘤细胞,机体产生肿瘤的风险会增加,C正确;
D、当调节性T细胞的数量缺乏时,效应T细胞活化,免疫功能增强,则机体患自身免疫病的概率增大,D错误。
故选:ABD。
据题图可知,造血干细胞中FOXP3基因表达,可分化形成调节性T细胞,调节性T细胞具有抑制效应T细胞活化的作用。如果造血干细胞中FOXP3基因不表达,可分化形成初始性T细胞,再分化形成效应T细胞。
本题结合过程示意图考查人体免疫系统的组成和作用,学生通过概念图、模式图等工具完成课本文字与图形转换而后理解识记是关键。
16.【答案】ABC
【解析】解:A、由于DNA的半保留复制,经过一次有丝分裂后,DNA复制了一次,且细胞分裂了一次,产生的2个精原细胞中每条染色体上的DNA分子有一条链带有32P的标记,因此每条染色体都带有32P标记,A正确;
B、经过一次有丝分裂后,细胞中每条染色体上的DNA分子只有一条链带有32P的标记,减数第一次分裂过程中,经过一次半保留复制(每条染色体上有一条染色单体被标记、另一条未被标记),并且初级精母细胞此时还未分裂产生次级精母细胞,因此细胞内有8个被32P标记的核DNA,B正确;
C、减数第二次分裂后期,已经由初级精母细胞分裂为次级精母细胞,同源染色体分离,每个同源染色体上均带有一个被标记的DNA,因此次级精母细胞内由4个被32P标记的核DNA,C正确;
D、次级精母细胞分裂为精细胞的过程中,姐妹染色单体分离,并随机进入精细胞,且两条姐妹染色单体上的两个DNA分子,一个有标记,一个没有标记,因此精子中标记32P的核DNA数量不一定为4个,有0、1、2、3、4这几种可能,D错误。
故选:ABC。
有丝分裂和减数分裂过程中相关物质含量变化规律:
结 构
时 期
四分体
个数
同源染色
体对数
染色体
数
染色单
体数
DNA
分子数
有
丝
分
裂
间期
0
n
2n
0→4n
2n→4n
分裂期
前、中期
0
n
2n
4n
4n
后期
0
2n
2n→4n
4n→0
4n
末期
0
n
4n→2n
0
4n→2n
减
数
分
裂
间期
0
n
2n
0→4n
2n→4n
减
Ⅰ
前、中期
n
n
2n
4n
4n
后期
0
n
2n
4n
4n
末期
0
0
2n→n
4n→2n
4n→2n
减Ⅱ
前、中期
0
0
n
2n
2n
后期
0
0
n→2n
2n→0
2n
末期
0
0
2n→n
0
2n→n
本题考查细胞有丝分裂和减数分裂、DNA分子的复制,要求考生识记细胞有丝分裂和减数分裂不同时期的特点,掌握有丝分裂和减数分裂过程中染色体和DNA含量变化规律;识记DNA分子半保留复制特点,能结合所学的知识准确判断各选项。
17.【答案】ACD
【解析】解:A、根据图乙,数量上呈现出“先增加者先减少,后增加者后减少”的不同步性变化,属于捕食关系,N先增加,代表被捕食者,P后增加,代表捕食者,A正确;
B、据图甲分析,捕食者数量在P2处上下波动,所以捕食者的环境容纳量为P2,被捕食者数量在N2处上下波动,所以被捕食者的环境容纳量为N2,B错误;
C、图甲中①区域表示随被捕食者数量增加,导致捕食者的数量增加,对应图乙中a时期,C正确;
D、捕食者和被捕食者通过捕食关系能够相互制约对方的种群数量变化,有利于维持二者种群数量的相对稳定,D正确。
故选:ACD。
1、据图甲分析,被捕食者数量在N2处上下波动,所以被捕食者的K值为N2,捕食者数量在P2处上下波动,所以捕食者的K值为P2;当被捕食者的数量上升时,捕食者由于食物充足,其数量也会随之上升,而捕食者数量增加后,对被捕食者的捕食量增加,所以被捕食者的数量会下降,这是一种负反馈调节过程。
2、根据图乙判断,从变化趋势看,先到波峰的为被捕食者,后达到波峰的为捕食者,即被捕食者的变化在先,捕食者的变化在后。
本题考查种群数量变化、种间关系相关知识,意在考查学生的识图能力和理解能力,属于中档题.
18.【答案】ABC
【解析】解:A、根据乙组的亲本都为红花,而F1中出现白花,说明白花对红花为隐性,即红花对白花为显性,A正确;
B、甲组亲本白花矮茎的基因型为aabb,再结合表格可知,F1中出现白花和矮茎,说明甲组亲本红花高茎的基因型是AaBb,B正确;
C、乙组F1的红花矮茎植株的基因型为AAbb和Aabb,且杂合子占2/3,大约有2/3×309=206株,C正确;
D、用甲组F1中的红花高茎植株AaBb自交,基因aB的雄配子不育和基因aB的雌配子不育,结果都是一样的,无法验证,D错误。
故选:ABC。
由表格可知,乙组F1中出现白花,说明白花对红花为隐性。由表格分析可知,甲组亲本红花高茎、白花矮茎的基因型分别是AaBb、aabb,乙组亲本红花高茎、红花矮茎的基因型分别是AaBb、Aabb。由表格可知,甲组F1中红花高茎:红花矮茎:白花高茎:白花矮茎=1:1:0:1,乙组F1中红花高茎:红花矮茎:白花高茎:白花矮茎=2:3:0:1。如果不存在配子不育,甲组F1中红花高茎:红花矮茎:白花高茎:白花矮茎=1:1:1:1,乙甲组F1中红花高茎:红花矮茎:白花高茎:白花矮茎=3:3:1:1,对比可知,aB的配子不育。
本题旨在考查学生理解基因分离定律和自由组合定律的实质和应用条件,基因分离定律和自由组合定律与染色体行为变化之间的关系,把握知识的内在联系,形成知识网络,并应用相关知识结合题干信息进行推理、解答问题。
19.【答案】探究套环温度对小麦旗叶水分散失量、二氧化碳吸收量和旗叶向籽粒运输葡萄糖量的影响 二氧化碳浓度降低 旗叶向籽粒运输葡萄糖量减少 升高 降低 降低 蔗糖被分解而不能运输到籽粒
【解析】解:(1)据题意“透明袋中始终保持25℃、充足的二氧化碳,及适宜的光照,套环的温度可调节”可知,实验过程中的自变量是环套温度,据图乙图示可知,测定指标是小麦旗叶水分散失量、二氧化碳吸收量和旗叶向籽粒运输,故该实验的目的是探究套环温度对小麦旗叶水分散失量、二氧化碳吸收量(光合作用速率)和旗叶向籽粒运输葡萄糖量的影响;据图乙可知,在前后30分钟内的水分散失量不变,说明气孔开闭状况不变,影响二氧化碳的吸收速率下降的不是胞间二氧化碳浓度降低引起,而是旗叶向籽粒运输葡萄糖量减少,葡萄糖在旗叶中积累(图示前30分钟含量>后30分钟)所致。
(2)据图丙可知,如果叶绿体的丙糖磷酸运输受阻,则细胞质中的丙糖磷酸转化形成葡萄糖的量增加,葡萄糖进入叶绿体形成淀粉并在叶绿体基质中积累,含量上升;由于无法以蔗糖的形式运输到小麦籽粒中,则小麦的籽粒产量降低。
(3)蔗糖酶定位在叶肉细胞的细胞壁上,蔗糖酶使蔗糖水解成葡萄糖和果糖,蔗糖被分解而不能运输到籽粒,故转基因小麦的产量降低。
故答案为:
(1)探究套环温度对小麦旗叶水分散失量、二氧化碳吸收量和旗叶向籽粒运输葡萄糖量的影响 二氧化碳浓度降低 旗叶向籽粒运输葡萄糖量减少
(2)升高 降低
(3)降低 蔗糖被分解而不能运输到籽粒
1、光合作用第一个阶段中的化学反应,必须有光才能进行,这个阶段叫做光反应阶段。光反应阶段的化学反应是在类囊体的薄膜上进行的。
2、叶绿体中的光合色素吸收的光能,有两方面用途:一是将水分解成氧和[H],氧直接以分子的形成释放出去,[H]则被传递到叶绿体内的基质中,作为活跃的还原剂,参与到暗反应阶段的化学反应中去;二是在有关酶的催化作用下,促成ADP与Pi发生化学反应,形成ATP。这样光能就转变为储存在ATP中的化学能,这些ATP将参与光合作用第二个阶段的化学反应。
3、由题图可知,图甲为实验操作过程,图乙为小麦旗叶水分散失量、二氧化碳吸收量和旗叶向籽粒运输的葡萄糖量对实验的影响,图丙为光合作用以及糖类的运输模式图。
本题考查学生从题图中获取相关实验信息,并结合所学光合作用和呼吸作用的知识做出正确判断,属于理解和应用层次的内容,难度适中。
20.【答案】紫花 AABb、aaBb 隐 B 紫花:红花:白花=3:1:2 紫花:白花=2:1 2种颜色4个亮点 2种颜色6个亮点 2种颜色4个亮点
【解析】解:(1)由于紫花和红花杂交,F1中紫花:白花≈2:1,所以紫花为显性性状,亲本基因型是A_B_(紫花)和aaB_(红花),后代出现了bb的白花,几乎没有红花aaB_,因此说明亲代基因型是父本AABb和母本aaBb。
(2)由于AABb和aaBb杂交,后代紫花AaB_:白花Aabb=2:1,知基因B或b所在的染色体上有一条带有致死基因,但存在AaBb的个体,因此该致死基因为隐性基因,同时杂交的后代缺少BB的个体,因此可以推测,该基因与B基因位于一条染色体上。
(3)F1紫花植株基因是AaBb,如果基因A、a与基因B、b位于两对同源染色体上,则遵循自由组合定律,考虑BB致死,用棋盘法表示杂交结果:
1AA
2Aa
1aa
1BB
致死
2Bb
6紫花
2红花
1bb
4白花
所以后代紫花:红花:白花=3:1:2;如果基因A、a与基因B、b位于一对同源染色体上,则有可能是A和b,a和B分别位于一条染色体上,还有可能是A和B,a和b分别位于一条染色体上,如果是前者,则后代AAbb:AaBb:aaBB(致死)=1:2:1,所以紫花:白花=2:1,如果是后者,自交后代AABB(致死):AaBb:aabb=1:2:1,所紫花:白花=2:1。
(4)该杂交父本基因型是AABb,母本基因型是aaBb,子代基因型有AaBb或Aabb,现出现了一株红花;在四分体时期,每条染色体含有2条姐妹染色单体,所以基因完成了复制。如果红花植株是由于环境因素引起的,则基因型没有改变,因此是AaBb(3种颜色6个亮点)或Aabb(2种颜色4个亮点);如果该红花植株是由于某一个基因突变产生的,则其肯定是AaBb突变为aaBb,表现为2种颜色6个亮点;如果若该红花植株是由于某条染色体结构缺失导致的,则是AaBb中含A基因的染色体缺少,因此基因型是aBb,表现为2种颜色4个亮点。
故答案为:
(1)紫花 AABb、aaBb
(2)隐 B
(3)紫花:红花:白花=3:1:2 紫花:白花=2:1
(4)2种颜色4个亮点 2种颜色6个亮点 2种颜色4个亮点
1、根据信息一株紫花(作父本)和一株红花(作母本)杂交,F1中紫花:白花≈2:1,说明紫花为显性,且出现致死的现象。
2、花的颜色受一对等位基因(A、a)控制,色素是否形成受另一对等位基因(B、b)控制,无色素时为白花,所以A_B_和aaB_都表现为有颜色,而A_bb和aabb是白色。
本题结合各种色素的合成途径,考查基因自由组合定律的实质及应用,要求学生掌握基因自由自合定律的实质,能根据题干信息判断基因型及表现型之间的对应关系,再根据题中具体要求答题,注意逐对分析法的应用。
21.【答案】一定量的果糖 稳定性增加、易从反应体系中分离、可以反复利用 包埋法、化学结合法、物理吸附法 用小火或间断加热,反复几次 酶分子很小,容易从包埋材料中漏出 调节果糖流出的速率以保证反应充分进行 固定化酶与游离酶的最适温度相同;低于或高于最适温度,固定化酶的活力高于游离酶
【解析】解:(1)高果糖浆生产需要的酶是葡萄糖异构酶,葡萄糖异构酶活力常定义为单位时间内产生一定量的果糖所需的酶量。固定化酶的优点是稳定性增加、易从反应体系中分离、可以反复利用。
(2)由图1可知,方法1、方法2、方法3依次为包埋法、化学结合法和物理吸附法。利用包埋法固定化葡萄糖异构酶时需将海藻酸钠溶化,溶化过程中用小火或间断加热,反复几次,直到海藻酸钠溶化为止,防止加热过快,导致海藻酸钠焦糊。由于酶分子很小,容易从包埋材料中漏出,因此固定化酶一般不选用包埋法。
(3)图1中控制阀的作用是调节果糖流出的速率以保证反应充分进行。据图2曲线分析可知,固化酶和游离酶的最适温度重合,即二者的最适温度相同。低于或高于最适温度时,固化酶的酶活力高于游离酶。
故答案为:
(1)一定量的果糖 稳定性增加、易从反应体系中分离、可以反复利用
(2)包埋法、化学结合法、物理吸附法 用小火或间断加热,反复几次 酶分子很小,容易从包埋材料中漏出
(3)调节果糖流出的速率以保证反应充分进行 固定化酶与游离酶的最适温度相同;低于或高于最适温度,固定化酶的活力高于游离酶
固定化酶(固定化细胞)技术是指将酶或细胞固定于载体上,便于与反应物分离,并能重复使用的技术,固定化酶一般采用化学结合法,固定化细胞多采用包埋法、物理吸附法,如用海藻酸钠进行包埋。固定化酶固定的是一种具体的酶,不能催化一系列化学反应;与直接使用酶相比,固定化酶使酶既能与反应物接触,又能与产物分离,还可以被反复利用。
本题结合图示主要课程固定化酶的相关知识,意在强化学生对固定化酶和固定化细胞等知识的理解与掌握,题目难度中等。
22.【答案】集群分布 小于 ② 低 J 环境容纳量 流向分解者和流向下一营养及
【解析】解:(1)蚂蚁为群体生活的生物,其所体现的种群空间特征是集群分布。
(2)标志重捕法计算公式:种群中个体数(N)÷标记总数=重捕总数÷重捕中被标志的个体数,因此用标志重捕法调查鹿群时发现第二次捕获更难,则第二次捕获中被标记的个体数减少,导致估算值偏大,即斑马群的实际值会小于计算值。
(3)鹿群通过竖起尾巴,向同伴发出警报,这属于行为信息,蚂蚁的②跳警戒舞也属于行为信息。由“某些群体生活的生物,当群体中的某一个体遇到危险时,会通过报警“通知”群体中其他个体,起到尽量保护种群的作用,这就是动物防御行为”可知,鹿群的密度越大,则捕食者的成功率越低。
(4)①在1986-2018年间,食物和空间充裕,鹿群增长曲线大致呈“J”型。现有种群数量已经接近保护区的环境容纳量,因此建议迁出部分鹿或扩大保护区范围。②根据能量流动过程可知,储存在牧草的有机物中的能量可流向下一营养级和流向分解者。
故答案为:
(1)集群分布
(2)小于
(3)②低
(4)J 环境容纳量 流向分解者和流向下一营养及
1、种群特征包括数量特征、空间特征和遗传特征,其中种群数量特征包括种群密度、出生率和死亡率、迁入率和迁出率、年龄组成和性别比例;种群的空间特征包括均匀分布、集群分布和随机分布。
2、能量流动过程中能量关系:摄入量=同化量+粪便量同化量=用于生长、发育繁殖的能量+呼吸散失的能量生长、发育、繁殖的能量=流入下一营养级能量+流入分解者的能量。
3、生态系统中信息的种类(1)物理信息:生态系统中的光、声、温度、湿度、磁力等,通过物理过程传递的信息,如蜘蛛网的振动频率。(2)化学信息:生物在生命活动中,产生了一些可以传递信息的化学物质,如植物的生物碱、有机酸,动物的性外激素等。(3)行为信息:动物的特殊行为,对于同种或异种生物也能够传递某种信息,如孔雀开屏。
本题结合实际情境考查群落结构特征、生态系统中的能量流动功能等,对相关知识进行总结归纳并运用到实际问题的分析中是学习的窍门。
23.【答案】腐烂的海带中褐藻胶含量高,为该菌生活提供丰富的营养 在一定的培养条件下,同种微生物表现出稳定(特有、描述菌落特征也可)的菌落特征 鉴别 挑选透明圈大的菌落 涂布器 灼烧灭菌 褐藻胶的分解量(或褐藻寡糖的生成量) 30℃、pH=5、培养4小时
【解析】解:(1)腐烂的海带中有大量的褐藻胶,而该目的菌产生的褐藻胶裂解酶可将褐藻胶分解成褐藻寡糖,以供其自身营养利用,所以从腐烂的海带中分离该目的菌。
(2)由于不同种类的细菌所形成的菌落,在大小、形状、光泽度、颜色、硬度、透明度等方面具有一定的特征,即在一定的培养条件下,同种微生物能表现出特有的菌落特征,所以菌落可以作为鉴定目的菌的依据。由题可知,氯化钙会与培养基中的褐藻胶反应生成白色沉淀,再倒去平板中的氯化钙后,菌落周围产生明显的透明圈,说明该菌种能产生褐藻胶裂解酶,因而从功能上看,该培养基属于鉴别培养基。菌种产生的褐藻胶裂解酶能使菌落周围产生明显的透明圈,则高产褐藻胶裂解酶目的菌会形成透明圈大的菌落,故筛选高产褐藻胶裂解酶目的菌的方法是挑选透明圈大的菌落。
(3)接种微生物常用稀释涂布平板法和平板划线法,其中稀释涂布平板法能对微生物进行计数,所以应选用的接种工具是涂布器。实验室常用的灭菌方法包括灼烧灭菌、干热灭菌和高压蒸汽灭菌,其中对微生物的接种工具灭菌常用灼烧灭菌法。
(4)褐藻胶裂解酶活性越强,其底物分解速率越快,产物形成速率越快,故褐藻胶裂解酶活性的观察指标可用单位时间单位体积内褐藻胶的分解量或褐藻寡糖的生成量来表示。由图可知,在30℃、pH=5、培养4小时条件下褐藻胶裂解酶活性最高,所以此条件为最适培养条件。
故答案为:
(1)腐烂的海带中褐藻胶含量高,为该菌生活提供丰富的营养
(2)在一定的培养条件下,同种微生物表现出稳定(特有、描述菌落特征也可)的菌落特征 鉴别 挑选透明圈大的菌落
(3)涂布器 灼烧灭菌
(4)褐藻胶的分解量(或褐藻寡糖的生成量) 30℃、pH=5、培养4小时
1、实验室常用的灭菌方法:
①灼烧灭菌:将微生物的接种工具,如接种环、接种针或其他金属工具,直接在酒精灯火焰的充分燃烧层灼烧,可以迅速彻底地灭菌,此外在接种过程中,试管口或瓶口等容易被污染的部位,也可以通过火焰燃烧来灭菌。
②干热灭菌:能耐高温的,需要保持干燥的物品,如玻璃器皿(吸管、培养皿)和金属用具等,可以采用这种方法灭菌。
③高压蒸汽灭菌:将灭菌物品放置在盛有适量水的高压蒸汽灭菌锅内,为达到良好的灭菌效果,一般在压力为100kPa,温度为121℃的条件下,维持15~30min。
2、菌落是指由一个微生物细胞或一堆同种细胞在适宜固体培养基表面或内部生长繁殖到一定程度,形成肉眼可见的子细胞群体。菌落形态包括菌落的大小、形状、边缘、光泽、质地、颜色和透明程度等,每一种细菌在一定条件下形成固定的菌落特征。不同种或同种在不同的培养条件下,菌落特征是不同的。
本题主要考查微生物的分离和培养的相关知识,要求考生识记无菌技术、微生物的接种方法、影响酶活性的因素等知识,能正确分析题文和图形获取信息,再利用所学知识解决问题。
24.【答案】全部 EcoRⅠ Ca2+ 引物、模板DNA、Taq酶 DNA复制 标记的Y基因的甲(或乙) 标记的Y基因的甲
【解析】解:(1)一种生物的全部基因叫做基因组文库;为了保证载体和基因组DNA片段能够连接,载体要有和DNA片段相同的限制性核酸内切酶处理,即EcoRⅠ,从而产生相同的末端;将基因组DNA导入大肠杆菌菌群前,大肠杆菌需要提前用Ca2+处理细胞,使其处于感受态。
(2)PCR技术扩增DNA时,需要在反应体系中添加的有机物质有模板DNA、引物、Taq酶和四种脱氧核苷酸;该技术生物学原理是根据DNA双链复制原理,将基因的核苷酸序列不断的复制,使其数量呈指数方式增加。
(3)判断基因是否进入受体细胞,用放射性同位素等标记的目的基因片段作为探针,与转基因生物的基因组DNA进行DNA分子杂交,故本题可以标记的Y基因的甲(或乙)作为探针;判断目的基因是否转录成功,是从转基因生物中提取mRNA,同样用标记的目的基因作为探针,故标记的Y基因的甲链片段作为探针。
故答案为:
(1)全部 EcoRⅠCa2+
(2)引物、模板DNA、Taq酶 DNA复制
(3)标记的Y基因的甲(或乙) 标记的Y基因的甲
PCR技术:
(1)概念:PCR全称为聚合酶链式反应,是一项在生物体外复制特定DNA的核酸合成技术。
(2)原理:DNA复制。
(3)前提条件:要有一段已知目的基因的核苷酸序以便合成一对引物。
(4)条件:模板DNA、四种脱氧核苷酸、一对引物、热稳定DNA聚合酶(Taq酶)
(5)过程:①高温变性:DNA解旋过程(PCR扩增中双链DNA解开不需要解旋酶,高温条件下氢键可自动解开);②低温复性:引物结合到互补链DNA上;③中温延伸:合成子链。
本题考查了基因工程和PCR技术的有关知识,要求考生能够识掌握因工程的操作步骤,掌握目的基因检测与鉴定的方法,再结合所学知识正确答题。
2022年河北省保定市七校联考高考生物一模试卷
1. 下列关于细胞的化合物的叙述中,正确的是( )
A. 细胞中水的存在形式有自由水和结合水,结合水能溶解大量物质
B. 类胡萝卜素含有Mg元素,有利于吸收绿光
C. 组成核酸的化学元素中含有C、H、O、N、P、S
D. 磷脂是所有细胞必不可少的脂质,是由甘油、脂肪酸和磷酸等所组成的分子
2. 支原体感染引起的传染性尿道炎较难治愈。如图是支原体细胞结构示意图,相关叙述正确的是( )
A. 支原体通过有丝分裂而增殖
B. 细胞膜和核糖体构成支原体的生物膜系统
C. 在mRNA合成的同时就会有多个核糖体结合到mRNA上
D. 青霉素能抑制细胞壁的形成,可用于治疗支原体感染引起的疾病
3. NTP家族由 ATP(三磷酸腺苷)、GTP(三磷酸鸟苷)、三磷酸尿苷(UTP)和 CTP(三磷酸胞苷)构成。它们的结构只是碱基不同,均为高能磷酸化合物。下列叙述错误的是( )
A. 许多吸能反应与 ATP的水解反应相联系
B. GTP彻底水解可得到3种小分子物质
C. UTP可为细胞中某些生命活动提供能量
D. CTP 中的胞苷(C)由胞嘧啶和脱氧核糖构成
4. 植物细胞膜、液泡膜上含有一种H+-ATP酶,可以转运H+,有利于对细胞外溶质分子的吸收和维持液泡内酸性环境。如图为植物细胞对H+运输的示意图,下列相关叙述错误的是( )
A. 在细胞质基质、细胞液、细胞外环境中,细胞质基质的pH最大
B. H+进出植物细胞的跨膜运输方式都是主动运输
C. 植物细胞呼吸受到抑制,会影响细胞对细胞外某些溶质分子的吸收
D. 低温环境会影响细胞对细胞外某些溶质分子的吸收
5. 新冠病毒(单链RNA病毒)入侵人体细胞后,其RNA直接指导合成两条超长复制酶多肽,再剪切成多个多肽链,然后该病毒RNA才能经这些剪切后形成的复制酶的催化开始复制。下列说法正确的是( )
A. 超长复制酶多肽的合成必须经过转录和翻译两个过程
B. 超长复制酶多肽被剪切成多个多肽链的过程中存在肽键破坏
C. 该病毒RNA复制所需要的酶来源于宿主细胞相关基因表达产物
D. 该病毒RNA复制时,子链RNA与模板链RNA的碱基排序完全相同
6. 下列关于遗传学发展史上4个经典实验的叙述,正确的是( )
A. 孟德尔的单因子杂交实验证明了遗传因子位于染色体上
B. 摩尔根的果蝇伴性遗传实验证明了基因自由组合定律
C. T2噬菌体侵染细菌实验证明了DNA是大肠杆菌的遗传物质
D. 肺炎双球菌离体转化实验证明了DNA是肺炎双球菌的遗传物质
7. 2022年北京冬奥会吉祥物“冰墩墩”以大熊猫为原型设计。大熊猫最初是食肉动物,经过进化,其99%的食物都来源于竹子。现有一个野生大熊猫种群,种群中雌雄数量相等,且雌雄之间可以自由交配,假设该种群中B的基因频率为80%,b的基因频率为20%,下列叙述错误的是( )
A. 我国对大熊猫保护采取就地保护和易地保护相结合的方法
B. 大熊猫食性的改变是其与其他生物以及无机环境间共同进化的结果
C. 该大熊猫种群中所有个体含有的B、b基因构成了该种群的基因库
D. 若B、b位于常染色体上,则显性个体中出现杂合雄大熊猫的概率约为17%
8. 2022年北京冬奥会短道速滑混合团体2000米接力决赛中,中国队以优异的成绩夺得该项目冠军。下列对比赛中运动员机体生理功能调节的叙述,合理的是( )
A. 神经系统对躯体运动和内脏活动均有分级调控
B. 比赛过程短暂迅速,只有神经调节发挥作用
C. 运动时肌细胞产生的乳酸会使血浆pH明显下降
D. 运动员受场馆的寒冷环境刺激在下丘脑产生冷觉
9. 自然选择包括稳定性选择、分裂性选择和单向性选择等多种类型。图A~C代表的是进化的结果,据图分析下列说法中不正确的是( )
A. 进化过程中生存环境最稳定的可能是A
B. B中的自然选择是不定向的,最容易形成新物种
C. C中种群发生的不定向变异为进化提供了原材料
D. 在三种进化类型中种群的基因频率会发生定向改变
10. 烟粉虱是一种常见的农业害虫,通常群集于番茄幼嫩叶片背面,吸食汁液,引起作物减产。番茄遭到烟粉虱取食时会启动抗反应机制,产生具苦味的茉莉酸,从而使烟粉虱厌食,达到抗虫目的。下列叙述正确的是( )
A. 烟粉虱和番茄之间存在竞争关系
B. 喷施茉莉酸不会影响烟粉虱的环境容纳量
C. 理论上番茄同化的能量中10%-20%传递给烟粉虱
D. 烟粉虱的存在加速了生态系统的物质循环
11. 如图为某登山队的队员们在为期104天的训练过程中随平均夜营高度的变化,红细胞数量和血红蛋白的变化趋势。已知海拔越高,空气中氧气越稀薄。下列叙述正确的是( )
A. 血红蛋白是内环境的重要组成成分
B. 随海拔升高,红细胞有氧呼吸加强
C. 在夜营海拔高度为1500m时,人体肌细胞主要进行无氧呼吸
D. 人体红细胞数量和血红蛋白的含量对海拔高度有适应性变化
12. 内质网中钙离子浓度过高时,跨膜蛋白T形成具有活性的钙离子载体,将内质网中的钙离子排出,当内质网中钙离子下降至正常水平后,钙离子载体失活。据此推测合理的是( )
A. 若敲除T蛋白基因,则内质网中钙离子浓度会下降
B. T蛋白可双向运输Ca2+从而实现内质网中Ca2+的摄取和释放
C. 内质网中Ca2+失衡可能影响胞内脂质的正常合成
D. 内质网中钙离子正常水平的维持,依赖于正反馈调节
13. 研究发现,癌细胞产生的乳酸可被单羧酸转运蛋白(M)运出细胞,以防止乳酸对细胞造成毒害。细胞色素C氧化酶(CcO)参与氧气生成水的过程,细胞中CcO单个蛋白质亚基被破坏,可导致能量代谢异常,引发细胞器产生应激信号,并运到细胞核,使核中促进癌变发展基因的表达量上升。以下说法错误的是( )
A. 运用抗M抗体抑制M蛋白的功能,可能达到抑制肿瘤生长的目的
B. 线粒体中CcO结构异常导致有氧呼吸产生的ATP量明显减少
C. CcO被破坏后可能引起细胞表面的糖蛋白增加,导致细胞癌变
D. 通过研究推知,细胞能量代谢异常是细胞癌变的诱发因素之一
14. P基因可以影响杨树叶片气孔的开闭,在杨树适应干旱环境上有重要作用。如图表示P基因抑制表达组和野生型组在相同且适宜的条件下测得的净光合速率。下列相关分析错误的是( )
A. P基因表达能促进杨树叶片在干旱环境下打开气孔
B. 较低光照强度下,P基因对净光合速率影响不大
C. 抑制表达组的净光合速率全天高于野生型组的
D. 杨树能适应干旱环境是经过长期共同进化形成的
15. 调节性T细胞是一类重要的免疫细胞,FOXP3基因在其形成过程中发挥关键作用,具体机制如图所示。下列有关说法错误的是( )
A. 器官移植后,可注射药物抑制FOXP3的基因表达来减弱排异反应
B. 某些严重过敏患者体内的下FOXP3基因表达产物量高于正常人的
C. 当调节性T细胞数量过多时,机体产生肿瘤的风险会增大
D. 当调节性T细胞数量过少时,机体罹患自身免疫病的概率减小
16. 将果蝇(2n=8)个精原细胞的核DNA分子双链都用32P标记,并在不含32P的培养基培养,让其先进行一次有丝分裂,然后进行减数分裂。下列有关叙述正确的是( )
A. 有丝分裂产生的2个精原细胞中,每条染色体都带有32P标记
B. 减数第一次分裂过程中,初级精母细胞内有8个被32P标记的核DNA
C. 在减数第二次分裂后期,次级精母细胞内有4个被32P标记的核DNA
D. 产生的精子中,被32P标记的核DNA有4个
17. 图甲为捕食者和被捕食者的数量变化曲线,图乙为二者随时间的数量变化曲线。下列说法正确的是( )
A. P代表捕食者,N代表被捕食者
B. P3和N3代表二者的环境容纳量
C. 图甲中①区域种群数量变化对应图乙中a时期
D. 捕食关系对于维持种群数量稳态有重要作用
18. 某二倍体自花传粉植物的红花与白花(由等位基因A、a控制)为一对相对性状,高茎(B)对矮茎(b)为显性性状。下表中是该植物两个杂交组合的实验统计数据。下列有关叙述正确的是( )
亲本组合
F1额表现型及其株数
组别
表现型
红花高茎
红花矮茎
白花高茎
白花矮茎
甲
红花高茎×白花矮茎
200
198
0
205
乙
红花矮茎×红花高茎
197
309
0
104
A. 根据乙组的实验结果,可判断出红花对白花为显性
B. 甲组亲本红花高茎、白花矮茎的基因型分别是AaBb,aabb
C. 在乙组F1的红花矮茎植株中,杂合子大约有206株
D. 用甲组F1中的红花高茎植株自交,可验证含基因aB的雄配子不育
19. 小麦是北方重要的粮食作物,其产量和各种物质的运输有密切联系。小麦最后长出的一片叶子称为旗叶,旗叶光合作用制造的有机物会被运输到小麦籽粒。现有实验如图甲所示,透明袋中始终保持25℃、充足的CO2及适宜的光照,套环的温度可调节。前30分钟,套环温度20℃,后30分钟改为5℃,测定袋内旗叶的相关结果如图乙所示。回答下列问题:
(1)该实验的目的是 ______,据图乙分析,套环温度为5℃比20℃时CO2吸收量降低的原因:不是胞间的 ______引起;而是由于 ______导致。
(2)旗叶光合作用合成的有机物以蔗糖的形式运输到小麦籽粒中。合成和运输有机物的过程如图丙所示,如果叶绿体的丙糖磷酸运输受阻,则叶肉细胞中的淀粉含量和小麦的籽粒产量变化分别是 ______和 ______。
(3)研究人员将酵母菌蔗糖酶基因导入小麦,并使蔗糖酶特异性定位在叶肉细胞的细胞壁上,则转基因小麦的产量 ______(填“升高”、“降低”或“不变”),原因是 ______。
20. 某闭花授粉植物,花的颜色受一对等位基因(A、a)控制,色素是否形成受另一对等位基因(B、b)控制,无色素时为白花。已知基因B或b所在的染色体上有一条带有致死基因(该致死基因导致受精卵致死),染色体某一片段缺失的个体正常存活。现用一株紫花(作父本)和一株红花(作母本)杂交,F1中紫花:白花≈2:1,且F1中出现了一株红花植株。请回答:
(1)由杂交实验可知,花色中 ______性状是显性,父本、母本的基因型依次为 ______。
(2)从上述杂交实验中可以判断致死基因是 ______(填“显”或“隐”)性基因,该致死基因与基因______(填“B”或“b”)位于同一条染色体上。
(3)让上述实验获得的F1中的紫花植株自交。
若子代表现型及比例为 ______则基因A、a与基因B、b位于两对同源染色体上;
若子代表现型及比例为 ______则基因A、a与基因B、b位于一对同源染色体上(不考虑交叉互换)。
(4)为探明F1中红花植株产生机理,用3种不同颜色的荧光对基因A、a和致死基因进行标记,每个基因都会出现一个亮点。在荧光显微镜下观察处于四分体时期的细胞着色情况:
①若该红花植株是由于环境因素引起的,则一个细胞中可能出现3种颜色6个亮点或 ______。
②若该红花植株是由于某一个基因突变产生的,则一个细胞中出现 ______。
③若该红花植株是由于某条染色体结构缺失导致的,则一个细胞中出现 ______。
21. 高果糖浆是一种营养性甜味剂,它被广泛运用在碳酸饮料、果汁饮料和运动饮料以及小吃、果冻和其他含糖产品中。回答下列利用固定化葡萄糖异构酶生产高果糖浆的相关问题。
(1)葡萄糖异构酶的活力常用在一定条件下,单位时间内产生 ______所需的酶量来表示。固定化酶的优点是 ______。
(2)图1是利用固定化葡萄糖异构酶生产高果糖浆的示意图,方法1、方法2、方法3依次为 ______;方法1中固定化葡萄糖异构酶时需将海藻酸钠熔化,熔化过程中对加热的要求是 ______,固定化酶一般不选用方法1,这是因为 ______。
(3)在生产高果糖浆的过程中,图1中控制阀的作用是 ______。据图2说明两种情况下的葡萄糖异构酶的相同点与不同点 ______。
22. 某些群体生活的生物,当群体中的某一个体遇到危险时,会通过报警“通知”群体中其他个体,起到尽量保护种群的作用,这就是动物防御行为。如:鹿尾巴下面有亮点,当危险靠近鹿群时,首先发现敌害的鹿会竖起尾巴,向同伴发出警报,鹿群一接到警报就会马上逃离。蚂蚁报警的方式有三种:①肛门上和口腔边腺体发出外激素:②跳警戒舞;③身体撞击巢壁产生警戒颤动。请回答:
(1)该地区蚂蚁群所体现的种群空间特征是 ______。
(2)专用标志重拥法调查鹿的种群密度时,发现捕获一次后第二次捕获更难,则鹿群的实际数值 ______(填“小于”、“等于”、“大于”)计算数值。
(3)从生态系统中信息的种类角度分析,鹿群报警的方式与蚂蚁的 ______(填序号)方式相似。请推测,鹿群的密度越大,则捕食者的成功率越 ______。
(4)图示为某自然保护区内鹿群数量增长情况。
①在1986-2018年间,鹿群增长曲线大致呈“______”型。近年科研人员建议迁出部分鹿或扩大保护区范围,原因是现有种群数量已经接近保护区的______。
②储存在牧草的有机物中的能量去向有______。
23. 多种海藻中含有大量的褐藻胶,某些海洋微生物能产生褐藻胶裂解酶,将褐藻胶分解为褐藻寡糖。褐藻寡糖能抗凝血、降血糖、血脂,具有较高的食用和药用价值。科研人员从海域腐烂的海带中分离海洋细菌A78,研究其产褐藻胶裂解酶的能力。据此分析下列问题:
(1)从腐烂的海带中分离该目的菌的原因是 ______。
(2)海洋细菌A78在以褐藻胶为唯一碳源的培养基中培养至长出菌落。再加入10%的氯化钙溶液对平板进行侵染处理,已知氯化钙会与培养基中的褐藻胶反应生成白色沉淀,再倒去平板中的氯化钙后,菌落周围产生明显的透明圈,说明该菌种能产生褐藻胶裂解酶。菌落可以作为鉴定目的菌的依据是 ______。添加10%的氯化钙的培养基在功能上属于 ______培养基,筛选高产褐藻胶裂解酶目的菌的方法是 ______。
(3)若需要对分离的菌种进行纯化和计数,应选用的接种工具是 ______,在接种过程中,该工具的灭菌方法是 ______。
(4)科研人员进一步研究海洋细菌A78的培养条件,获得数据如图所示,写出一种测定褐藻胶裂解酶活性的观察指标;单位时间单位体积内 ______,据图判定高产褐藻胶裂解酶的海洋细菌A78最适培养条件是 ______。
24. 动物细胞的培养传代比较困难,为长期保存动物的基因组,一般利用大肠杆菌构建基因组文库,具体流程如图所示。回答下列问题:
(1)一种生物的基因组文库含有该种生物 ______(填“部分”或“全部”)的基因。为保证载体和基因组DNA片段能够连接,载体要先用 ______(酶)处理。将基因组DNA导入大肠杆菌菌群前,大肠杆菌需要提前用 ______处理,使其处于感受态。
(2)研究者需要从基因组文库中获取动物细胞的Y基因进行实验。利用PCR技术扩增DNA时,需要在反应体系中添加的有机物质有 ______和4种脱氧核苷酸,该技术依据的生物学原理是 ______。
(3)甲链为Y基因的转录模板链,乙链为甲链的互补链。转化之后,为了判断Y基因是否进入受体细胞,可以用 ______链片段作为探针;为判断目的基因是否成功转录,可以用 ______链片段作为探针。
答案和解析
1.【答案】D
【解析】解:A、细胞中水的存在形式有自由水和结合水,结合水是细胞结构的重要组成成分,自由水是良好的溶剂,能溶解大量物质,A错误;
B、叶绿素含有Mg元素,叶绿体中的色素主要吸收红光和蓝紫光,对绿光吸收很少,类胡萝卜素不含有Mg元素,B错误;
C、组成核酸的化学元素中含有C、H、O、N、P,不含S元素,C错误;
D、蛋白质的分子结构与氨基酸的种类、数目、排列顺序以及多肽链的盘曲、折叠方式及其形成的空间结构有关,D正确。
故选:D。
1、细胞中的水以自由水和结合水的形式存在,自由水是细胞内许多物质的良好溶剂,是化学反应的介质,水还是许多化学反应的产物或反应物,自由水能自由移动,对于运输营养物质和代谢废物具有重要作用,结合水是细胞结构的重要组成成分。
2、蛋白质多样性的原因有四个方面:一是在生物体中组成蛋白质的氨基酸种类不同;二是氨基酸的数目成百上千;三是氨基酸形成肽链时,不同种类的氨基酸排列顺序千变万化;四是多肽链的盘曲、折叠方式及其形成的空间结构千差万别。
本题主要考查蛋白质的结构及多样性、细胞中水的存在形式及功能、叶绿体中色素的种类、含量及功能和核酸的元素组成及基本单位等内容,要求考生识记相关知识,并结合所学知识准确答题。
2.【答案】C
【解析】解:A、有丝分裂是真核细胞增殖的方式,支原体属于原核细胞,原核细胞通过二分裂法进行增殖,A错误;
B、核糖体没有膜结构,不属于生物膜系统,因此支原体没有生物膜系统,B错误;
C、在mRNA合成的同时就会有多个核糖体结合到mRNA上,这样就加快了蛋白质合成的速度,C正确;
D、图中更可以看出,支原体没有细胞壁,因此青霉素对支原体不起作用,D错误。
故选:C。
支原体属于原核生物中最小的一种类型,图中指出了细胞膜和拟核这两个细胞结构,由此看出,支原体没有细胞壁。原核细胞的增殖方式为二分裂法;原核细胞的生物膜系统只包含细胞膜,没有其他膜结构。
本题通过支原体细胞结构图解考查了原核生物的相关知识,意在考查考生从题目所给的图形中获取有效信息的能力;理解所学知识的要点,把握知识间的内在联系的能力。
3.【答案】D
【解析】解:A、ATP能为生命活动直接提供能量,因此ATP的水解常与细胞内的吸能反应相联系,A正确;
B、GTP彻底水解可得到磷酸、核糖、鸟嘌呤,共有三种小分子物质,B正确;
C、UTP也含有高能磷酸键,断裂后可为细胞中某些生命活动提供能量,C正确;
D、CTP中的胞苷(C)由胞嘧啶和核糖构成,D错误。
故选:D。
ATP的结构式可简写成A-P~P~P,式中A代表腺苷,T代表3个,P代表磷酸基团,~代表高能磷酸键。
本题考查ATP的相关知识,要求考生识记ATP的化学组成及结构特点,并能进行拓展延伸,再结合所学的知识准确判断各选项,属于考过识记和理解层次的考查。
4.【答案】B
【解析】解:A、由分析可知,H+出细胞和H+进液泡均为主动运输,说明在细胞质基质、细胞液、细胞外环境中,细胞质基质的H+浓度最小,即pH最大,A正确;
B、由图示可知,H+顺浓度梯度运回细胞,属于协助扩散,B错误;
C、植物细胞呼吸受到抑制,会影响细胞对细胞外某些溶质分子的被主动运输进入细胞,C正确;
D、温度会影响呼吸酶的活性,因此影响细胞对细胞外某些溶质分子的吸收,D正确。
故选:B。
题图分析:利用ATP水解释放能量,将细胞内的H+泵出细胞外,也能将H+泵入液泡中,说明H+出细胞和H+进液泡均为主动运输。同时,H+也会通过协助扩散进入细胞。
本题结合图解,考查物质的跨膜运输过程,意在考查学生的识图和理解能力,只要识记相关物质的特点,记住不同物质的运输方式,正确的识别图形的运输方式,就能得出正确的答案,属于中档题。
5.【答案】B
【解析】解:A、根据题意,新冠病毒(单链RNA病毒)入侵人体细胞后,其RNA直接指导合成两条超长复制酶多肽,说明超长复制酶多肽的合成是以病毒的RNA为模板直接翻译形成的,A错误;
B、超长复制酶多肽本质为蛋白质,被剪切成多个多肽链的过程中存在肽键破坏,B正确;
C、该病毒RNA复制所需要的酶来源于病毒的RNA为模板直接合成的超长复制酶多肽经过剪切形成的,C错误;
D、该病毒RNA复制时,新形成的子链与亲代链遵循碱基互补配对,因此子链RNA与模板链RNA的碱基排序完全互补,D错误。
故选:B。
1、RNA是在细胞核中,以DNA的一条链为模板合成的,这一过程称为转录。当细胞开始合成某种蛋白质时,编码这个蛋白质的一段DNA双链将解开,双链的碱基得以暴露,细胞中游离的核糖核苷酸与供转录用的DNA的一条链的碱基互补配对,在RNA聚合酶的作用下,依次连接,形成一个mRNA分子。
2、mRNA合成以后,就通过核孔进入细胞质中。游离在细胞质中的各种氨基酸,就以mRNA为模板合成具有一定氨基酸顺序的蛋白质,这一过程叫做翻译。
3、病毒是一类没有细胞结构的特殊生物,只有蛋白质外壳和内部的遗传物质构成,不能独立的生活和繁殖,只有寄生在其他生物的活细胞内才能生活和繁殖。一旦离开了活细胞,病毒就无法进行生命活动。新冠病毒为RNA病毒,RNA复制需要RNA依赖的RNA复制酶。
本题考查学生从题干中获取新冠病毒入侵人体细胞后的过程,并结合所学转录、翻译以及病毒的相关知识做出正确判断,属于理解和应用层次的内容,难度适中。
6.【答案】D
【解析】A、孟德尔的单因子杂交实验没有证明遗传因子位于染色体上,当时人们还没有认识染色体,A错误;
B、摩尔根的果蝇伴性遗传实验只研究了一对等位基因,不能证明基因自由组合定律,B错误;
C、T2噬菌体侵染细菌实验证明了DNA是噬菌体的遗传物质,C错误;
D、肺炎链球菌离体转化实验证明了DNA是转化因子,即DNA是肺炎链球菌的遗传物质,D正确。
故选:D。
7.【答案】C
【解析】解:A、我国对大熊猫保护采取就地保护和易地保护相结合的方法,A正确;
B、大熊猫食性的改变是其与其他生物以及无机环境间共同进化的结果,B正确;
C、该大熊猫种群中所有个体含有的全部等位基因构成了该种群的基因库,C错误;
D、该种群中B的基因频率为80%,b的基因频率为20%,出现杂合雌熊猫概率约为2×80%×20%=32%,出现显性纯合子的概率是80%×80%=64%,则显性个体中杂合子所占比例为32%÷(32%+64%)×=17%,D正确。
故选:C。
现代生物进化理论认为:种群是生物进化的单位,生物进化的实质是种群基因频率的改变,生物进化的方向是由自然选择决定的,隔离是物种形成的必要条件,生殖隔离是物种形成的标志。
本题考查考生能运用现代生物进化理论的知识与观点,意在考查学生的识记和理解能力,难度不大。
8.【答案】A
【解析】解:A、神经系统对内脏活动、躯体运动均有分级调节,A正确;
B、比赛过程短暂迅速,神经调节和体液调节都发挥作用,B错误;
C、细胞外液中的缓冲物质可以与运动时肌细胞产生的乳酸反应,可以维持血浆pH的稳定,C错误;
D、运动员受场馆的寒冷环境刺激在大脑皮层产生冷觉,D错误。
故选:A。
1、神经系统的分级调节
(1)人的中枢神经系统:包括脑和脊髓.脑包括大脑、小脑、间脑(主要由丘脑和下丘脑构成)、中脑、脑桥、延髓。
(2)神经中枢:中枢神经系统内调节某一特定生理功能的神经元群.包括:大脑皮层、躯体运动中枢、躯体感觉中枢、语言中枢、视觉中枢、听觉中枢等。
(3)分级调节:
①大脑皮层:最高级的调节中枢;
②小脑:维持身体平衡中枢;
③下丘脑在机体稳态调节中的主要作用:
a、感受:渗透压感受器,感受渗透压升高。
b、分泌:分泌抗利尿激素、促甲状腺激素释放激素、促性腺激素释放激素、促肾上腺素释放激素等。
c、调节:水平衡中枢、体温调节中枢、血糖调节中枢、渗透压调节中枢。
d、传导:可传导渗透压感受器产生的兴奋至大脑皮层,使大脑皮层产生渴觉。
2、体温的平衡:人体的产热量与散热量的动态平衡;热量来源:有机物氧化分解放能;体温调节的中枢:下丘脑;感受器为温度感受器,分冷觉和温觉感受器;体温调节的方式:神经调节和体液调节。
本题以运动员剧烈运动时体内的生理变化为素材,综合考查人体生命活动调节的相关知识,意在考查学生的识记能力和判断能力,运用所学知识综合分析问题的能力。
9.【答案】B
【解析】解:A、通过ABC三个方向,可知A进化的趋势和左侧图示相似,由此推测进化过程中生存环境最稳定的可能是A,A正确;
B、图示B可知,自然选择主要沿两个方向选择,不是不定向的,B错误;
C、生物变异为生物进化提供原材料,故C中种群发生的不定向变异为进化提供了原材料,C正确;
D、在三种进化类型中种群的基因频率会发生定向改变,种群发生进化,D正确。
故选:B。
现代进化理论的主要内容:种群是生物进化的基本单位,生物进化的实质是基因频率的改变;突变和基因重组为进化提供原材料;自然选择导致种群基因频率的定向改变;通过隔离形成新的物种。
本题考查现代生物进化理论相关内容,要求学生理解各要点内容,并通过思维导图等形式进行归纳整理,明确它们之间的联系,从而构建进化理论体系。
10.【答案】D
【解析】解:A、烟粉虱通常群集于番茄幼嫩叶片背面,吸食汁液,因此烟粉虱和番茄之间存在寄生关系,A错误;
B、喷施茉莉酸使烟粉虱厌食,因此会影响烟粉虱的环境容纳量,B错误;
C、能量传递效率是指相邻营养级之间同化量的比值,而不是两个生物之间同化量的比值,C错误;
D、烟粉虱属于消费者,消费者的存在加速了生态系统的物质循环,D正确。
故选:D。
1、种间关系(不同种生物之间的关系):
(1)互利共生(同生共死):如豆科植物与根瘤菌;人体中的有些细菌;地衣是真菌和藻类的共生体.
(2)捕食(此长彼消、此消彼长):如:兔以植物为食;狼以兔为食.
(3)竞争(你死我活):如:大小草履虫;水稻与稗草等.
(4)寄生(寄生者不劳而获):如:人与蛔虫、猪与猪肉绦虫.
2、生态系统的生物成分:
生产者
消费者
分解者
营养方式
自养
异养
异养
主要生物
绿色植物
动物
营腐生生活的细菌和真菌
地位
生态系统的基石
生态系统最活跃的成分
生态系统的关键成分
作用
制造有机物,储存能量,为消费者提供食物和栖息场所
加快生态系统的物质循环,有利于植物的传粉和种子的传播
分解有机物,供生产者重新利用
本题结合曲线图,考查种间关系、生态系统等知识,要求考生识记种间关系的类型及实例;识记生态系统的组成成分,掌握各组成成分之间的关系;识记生态系统中能量流动的过程,能结合所学的知识准确答题。
11.【答案】D
【解析】解:A、血红蛋白在红细胞里面,不属于内环境的组成成分,A错误;
B、哺乳动物成熟的红细胞进行无氧呼吸,B错误;
C、人体属于需氧型生物,主要进行有氧呼吸,在缺氧或剧烈运动时,部分细胞可进行无氧呼吸产生能量以补充有氧呼吸产生能量的不足,因此在夜营海拔高度为1500m时,人体肌细胞仍主要进行有氧呼吸,C错误;
D、由图可知,随海拔升高,人体红细胞数量和血红蛋白的含量增大,说明人体红细胞数量和血红蛋白的含量对海拔高度有适应性变化,D正确。
故选:D。
1、内环境主要由组织液、血浆、淋巴液组成。
2、血红蛋白在红细胞里面,不属于内环境组成成分;血浆蛋白在血浆中,属于内环境组成成分。
本题着重考查内环境的组成和细胞呼吸的相关知识,要求考生能够识记内环境的组成成分;识记细胞呼吸的类型及过程,再结合所学知识和图中信息准确判断各项。
12.【答案】C
【解析】解:A、若敲除T蛋白基因,则无法合成跨膜蛋白T,进而导致内质网中的钙离子无法排出,内质网中钙离子浓度会升高,A错误;
B、题中信息显示,当内质网中钙离子浓度过高时,跨膜蛋白T形成具有活性的钙离子载体,并将内质网中过多的钙离子排出,一旦内质网中的钙离子浓度恢复到正常水平,钙离子载体活性随之消失,据此可推测T蛋白单方向运输钙离子,B错误;
C、内质网是合成脂质的场所,若内质网中钙离子失衡则会影响内质网的正常功能,可能影响脂质的合成,C正确;
D、当内质网中钙离子下降至正常水平后,钙离子载体失活,阻止钙离子进一步的排出,故内质网中钙离子正常水平的维持,依赖于负反馈调节,D错误。
故选:C。
分泌蛋白最初是在内质网上的核糖体中由氨基酸形成肽链,肽链进入内质网进行加工,形成有一定空间结构的蛋白质。内质网可以出芽,也就是鼓出由膜形成的囊泡,包裹着要运输的蛋白质,离开内质网,到达高尔基体,与高尔基体膜融合,囊泡膜成为高尔基体膜的一部分。高尔基体还能对蛋白质做进一步的修饰加工,然后形成包裹着蛋白质的囊泡。囊泡移动到细胞膜,与细胞膜融合,将蛋白质分泌到细胞外。在分泌蛋白的合成、加工和运输的过程中,需要消耗能量,这些能量的供给来自线粒体。在细胞内,许多由膜形成的囊泡就像深海中的潜艇,在细胞中穿梭往来,繁忙着运输着货物,而高尔基体在其中起重要的交通枢纽作用。
本题考查学生从题干中获取内质网中钙离子的相关信息,并结合所学内质网的结构和功能做出正确判断,属于应用层次的内容,难度适中。
13.【答案】C
【解析】解:A、运用抗M抗体抑制M蛋白的功能,癌细胞产生的乳酸无法运出细胞,导致癌细胞受到毒害,可抑制肿瘤的生长,A正确;
B、有氧呼吸第三阶段进行氧气生成水的过程,该过程会释放大量能量,合成ATP,若线粒体中CcO结构异常,则氧气生成水的过程受到抑制,产生的ATP量明显减少,B正确;
C、癌细胞表面的糖蛋白减少,易扩散,C错误;
D、由题可知,能量代谢异常引发细胞器产生应激信号,并运到细胞核,使核中促进癌变发展基因的表达量上升,进而诱发细胞癌变,D正确。
故选:C。
细胞癌变:
(1)癌细胞是指受到致癌因子的作用,细胞中遗传物质发生变化,变成不受机体控制的、连续进行分裂的恶性增殖细胞。
(2)细胞癌变的根本原因是原癌基因和抑癌基因发生突变。
(3)癌细胞的特征:能够无限增殖;形态结构发生显著改变;细胞表面发生变化,细胞膜上的糖蛋白等物质减少。
本题前沿研究成果考查细胞癌变特征和机制,要求充分理解其变化的机制、细胞形态结构的变化,并结合题干信息进行分析。
14.【答案】AC
【解析】解:A、分析题图可知,在中午11:00-13:00间,P基因抑制表达组净光合速率降低幅度小,说明P基因表达能促进杨树叶片在干旱环境下关闭气孔,而不是打开气孔,A错误;
B、分析题图可知,P基因抑制表达组的净光合速率在大于200umol•m-2•s-1光照强度后高于野生型组,小于200umol•m-2•s-1时两曲线重叠,说明较低光照强度下,P基因对净光合速率影响不大,B正确;
C、抑制表达组的净光合速率在7:00-8:00间与野生型组的净光合速率相等,在15:00-17:00间低于野生型组的净光合速率,C错误;
D、共同进化是指生物的不同物种之间、生物与无机环境之间在相互影响中不断进化和发展,杨树能适应干旱环境,是杨树与环境长期共同进化的结果,D正确。
故选:AC。
1、光合作用第一个阶段中的化学反应,必须有光才能进行,这个阶段叫做光反应阶段。光反应阶段的化学反应是在类囊体的薄膜上进行的。
2、叶绿体中的光合色素吸收的光能,有两方面用途:一是将水分解成氧和[H],氧直接以分子的形成释放出去,[H]则被传递到叶绿体内的基质中,作为活跃的还原剂,参与到暗反应阶段的化学反应中去;二是在有关酶的催化作用下,促成ADP与Pi发生化学反应,形成ATP。这样光能就转变为储存在ATP中的化学能,这些ATP将参与光合作用第二个阶段的化学反应。
3、分析题图:低光照强度两组实验净光合速率无差异,高于某光照强度后P基因抑制表达组的净光合速率在大于野生型组。在中午11:00-13:00间,P基因抑制表达组净光合速率降低幅度小,说明P基因表达能促进杨树叶片在干旱环境下关闭气孔。
本题考查学生从题图中获取P基因抑制表达组和野生型组在相同且适宜的条件下的净光合速率,并结合所学光合作用和生物进化的知识做出正确判断,属于应用层的内容,难度适中。
15.【答案】ABD
【解析】解:A、由图可知,注射药物抑制FOXP3基因的表达,调节性T细胞减少,不能抑制效应T细胞活化,效应T细胞增多,因此排异反应较强,A错误;
B、某些严重过敏患者体内的效应T细胞数量高于健康人体,则FOXP3基因表达产物量低于正常人的,B错误;
C、当调节性T细胞的数量过多时,效应T细胞不能活化,不能监控清除体内发生病变的肿瘤细胞,机体产生肿瘤的风险会增加,C正确;
D、当调节性T细胞的数量缺乏时,效应T细胞活化,免疫功能增强,则机体患自身免疫病的概率增大,D错误。
故选:ABD。
据题图可知,造血干细胞中FOXP3基因表达,可分化形成调节性T细胞,调节性T细胞具有抑制效应T细胞活化的作用。如果造血干细胞中FOXP3基因不表达,可分化形成初始性T细胞,再分化形成效应T细胞。
本题结合过程示意图考查人体免疫系统的组成和作用,学生通过概念图、模式图等工具完成课本文字与图形转换而后理解识记是关键。
16.【答案】ABC
【解析】解:A、由于DNA的半保留复制,经过一次有丝分裂后,DNA复制了一次,且细胞分裂了一次,产生的2个精原细胞中每条染色体上的DNA分子有一条链带有32P的标记,因此每条染色体都带有32P标记,A正确;
B、经过一次有丝分裂后,细胞中每条染色体上的DNA分子只有一条链带有32P的标记,减数第一次分裂过程中,经过一次半保留复制(每条染色体上有一条染色单体被标记、另一条未被标记),并且初级精母细胞此时还未分裂产生次级精母细胞,因此细胞内有8个被32P标记的核DNA,B正确;
C、减数第二次分裂后期,已经由初级精母细胞分裂为次级精母细胞,同源染色体分离,每个同源染色体上均带有一个被标记的DNA,因此次级精母细胞内由4个被32P标记的核DNA,C正确;
D、次级精母细胞分裂为精细胞的过程中,姐妹染色单体分离,并随机进入精细胞,且两条姐妹染色单体上的两个DNA分子,一个有标记,一个没有标记,因此精子中标记32P的核DNA数量不一定为4个,有0、1、2、3、4这几种可能,D错误。
故选:ABC。
有丝分裂和减数分裂过程中相关物质含量变化规律:
结 构
时 期
四分体
个数
同源染色
体对数
染色体
数
染色单
体数
DNA
分子数
有
丝
分
裂
间期
0
n
2n
0→4n
2n→4n
分裂期
前、中期
0
n
2n
4n
4n
后期
0
2n
2n→4n
4n→0
4n
末期
0
n
4n→2n
0
4n→2n
减
数
分
裂
间期
0
n
2n
0→4n
2n→4n
减
Ⅰ
前、中期
n
n
2n
4n
4n
后期
0
n
2n
4n
4n
末期
0
0
2n→n
4n→2n
4n→2n
减Ⅱ
前、中期
0
0
n
2n
2n
后期
0
0
n→2n
2n→0
2n
末期
0
0
2n→n
0
2n→n
本题考查细胞有丝分裂和减数分裂、DNA分子的复制,要求考生识记细胞有丝分裂和减数分裂不同时期的特点,掌握有丝分裂和减数分裂过程中染色体和DNA含量变化规律;识记DNA分子半保留复制特点,能结合所学的知识准确判断各选项。
17.【答案】ACD
【解析】解:A、根据图乙,数量上呈现出“先增加者先减少,后增加者后减少”的不同步性变化,属于捕食关系,N先增加,代表被捕食者,P后增加,代表捕食者,A正确;
B、据图甲分析,捕食者数量在P2处上下波动,所以捕食者的环境容纳量为P2,被捕食者数量在N2处上下波动,所以被捕食者的环境容纳量为N2,B错误;
C、图甲中①区域表示随被捕食者数量增加,导致捕食者的数量增加,对应图乙中a时期,C正确;
D、捕食者和被捕食者通过捕食关系能够相互制约对方的种群数量变化,有利于维持二者种群数量的相对稳定,D正确。
故选:ACD。
1、据图甲分析,被捕食者数量在N2处上下波动,所以被捕食者的K值为N2,捕食者数量在P2处上下波动,所以捕食者的K值为P2;当被捕食者的数量上升时,捕食者由于食物充足,其数量也会随之上升,而捕食者数量增加后,对被捕食者的捕食量增加,所以被捕食者的数量会下降,这是一种负反馈调节过程。
2、根据图乙判断,从变化趋势看,先到波峰的为被捕食者,后达到波峰的为捕食者,即被捕食者的变化在先,捕食者的变化在后。
本题考查种群数量变化、种间关系相关知识,意在考查学生的识图能力和理解能力,属于中档题.
18.【答案】ABC
【解析】解:A、根据乙组的亲本都为红花,而F1中出现白花,说明白花对红花为隐性,即红花对白花为显性,A正确;
B、甲组亲本白花矮茎的基因型为aabb,再结合表格可知,F1中出现白花和矮茎,说明甲组亲本红花高茎的基因型是AaBb,B正确;
C、乙组F1的红花矮茎植株的基因型为AAbb和Aabb,且杂合子占2/3,大约有2/3×309=206株,C正确;
D、用甲组F1中的红花高茎植株AaBb自交,基因aB的雄配子不育和基因aB的雌配子不育,结果都是一样的,无法验证,D错误。
故选:ABC。
由表格可知,乙组F1中出现白花,说明白花对红花为隐性。由表格分析可知,甲组亲本红花高茎、白花矮茎的基因型分别是AaBb、aabb,乙组亲本红花高茎、红花矮茎的基因型分别是AaBb、Aabb。由表格可知,甲组F1中红花高茎:红花矮茎:白花高茎:白花矮茎=1:1:0:1,乙组F1中红花高茎:红花矮茎:白花高茎:白花矮茎=2:3:0:1。如果不存在配子不育,甲组F1中红花高茎:红花矮茎:白花高茎:白花矮茎=1:1:1:1,乙甲组F1中红花高茎:红花矮茎:白花高茎:白花矮茎=3:3:1:1,对比可知,aB的配子不育。
本题旨在考查学生理解基因分离定律和自由组合定律的实质和应用条件,基因分离定律和自由组合定律与染色体行为变化之间的关系,把握知识的内在联系,形成知识网络,并应用相关知识结合题干信息进行推理、解答问题。
19.【答案】探究套环温度对小麦旗叶水分散失量、二氧化碳吸收量和旗叶向籽粒运输葡萄糖量的影响 二氧化碳浓度降低 旗叶向籽粒运输葡萄糖量减少 升高 降低 降低 蔗糖被分解而不能运输到籽粒
【解析】解:(1)据题意“透明袋中始终保持25℃、充足的二氧化碳,及适宜的光照,套环的温度可调节”可知,实验过程中的自变量是环套温度,据图乙图示可知,测定指标是小麦旗叶水分散失量、二氧化碳吸收量和旗叶向籽粒运输,故该实验的目的是探究套环温度对小麦旗叶水分散失量、二氧化碳吸收量(光合作用速率)和旗叶向籽粒运输葡萄糖量的影响;据图乙可知,在前后30分钟内的水分散失量不变,说明气孔开闭状况不变,影响二氧化碳的吸收速率下降的不是胞间二氧化碳浓度降低引起,而是旗叶向籽粒运输葡萄糖量减少,葡萄糖在旗叶中积累(图示前30分钟含量>后30分钟)所致。
(2)据图丙可知,如果叶绿体的丙糖磷酸运输受阻,则细胞质中的丙糖磷酸转化形成葡萄糖的量增加,葡萄糖进入叶绿体形成淀粉并在叶绿体基质中积累,含量上升;由于无法以蔗糖的形式运输到小麦籽粒中,则小麦的籽粒产量降低。
(3)蔗糖酶定位在叶肉细胞的细胞壁上,蔗糖酶使蔗糖水解成葡萄糖和果糖,蔗糖被分解而不能运输到籽粒,故转基因小麦的产量降低。
故答案为:
(1)探究套环温度对小麦旗叶水分散失量、二氧化碳吸收量和旗叶向籽粒运输葡萄糖量的影响 二氧化碳浓度降低 旗叶向籽粒运输葡萄糖量减少
(2)升高 降低
(3)降低 蔗糖被分解而不能运输到籽粒
1、光合作用第一个阶段中的化学反应,必须有光才能进行,这个阶段叫做光反应阶段。光反应阶段的化学反应是在类囊体的薄膜上进行的。
2、叶绿体中的光合色素吸收的光能,有两方面用途:一是将水分解成氧和[H],氧直接以分子的形成释放出去,[H]则被传递到叶绿体内的基质中,作为活跃的还原剂,参与到暗反应阶段的化学反应中去;二是在有关酶的催化作用下,促成ADP与Pi发生化学反应,形成ATP。这样光能就转变为储存在ATP中的化学能,这些ATP将参与光合作用第二个阶段的化学反应。
3、由题图可知,图甲为实验操作过程,图乙为小麦旗叶水分散失量、二氧化碳吸收量和旗叶向籽粒运输的葡萄糖量对实验的影响,图丙为光合作用以及糖类的运输模式图。
本题考查学生从题图中获取相关实验信息,并结合所学光合作用和呼吸作用的知识做出正确判断,属于理解和应用层次的内容,难度适中。
20.【答案】紫花 AABb、aaBb 隐 B 紫花:红花:白花=3:1:2 紫花:白花=2:1 2种颜色4个亮点 2种颜色6个亮点 2种颜色4个亮点
【解析】解:(1)由于紫花和红花杂交,F1中紫花:白花≈2:1,所以紫花为显性性状,亲本基因型是A_B_(紫花)和aaB_(红花),后代出现了bb的白花,几乎没有红花aaB_,因此说明亲代基因型是父本AABb和母本aaBb。
(2)由于AABb和aaBb杂交,后代紫花AaB_:白花Aabb=2:1,知基因B或b所在的染色体上有一条带有致死基因,但存在AaBb的个体,因此该致死基因为隐性基因,同时杂交的后代缺少BB的个体,因此可以推测,该基因与B基因位于一条染色体上。
(3)F1紫花植株基因是AaBb,如果基因A、a与基因B、b位于两对同源染色体上,则遵循自由组合定律,考虑BB致死,用棋盘法表示杂交结果:
1AA
2Aa
1aa
1BB
致死
2Bb
6紫花
2红花
1bb
4白花
所以后代紫花:红花:白花=3:1:2;如果基因A、a与基因B、b位于一对同源染色体上,则有可能是A和b,a和B分别位于一条染色体上,还有可能是A和B,a和b分别位于一条染色体上,如果是前者,则后代AAbb:AaBb:aaBB(致死)=1:2:1,所以紫花:白花=2:1,如果是后者,自交后代AABB(致死):AaBb:aabb=1:2:1,所紫花:白花=2:1。
(4)该杂交父本基因型是AABb,母本基因型是aaBb,子代基因型有AaBb或Aabb,现出现了一株红花;在四分体时期,每条染色体含有2条姐妹染色单体,所以基因完成了复制。如果红花植株是由于环境因素引起的,则基因型没有改变,因此是AaBb(3种颜色6个亮点)或Aabb(2种颜色4个亮点);如果该红花植株是由于某一个基因突变产生的,则其肯定是AaBb突变为aaBb,表现为2种颜色6个亮点;如果若该红花植株是由于某条染色体结构缺失导致的,则是AaBb中含A基因的染色体缺少,因此基因型是aBb,表现为2种颜色4个亮点。
故答案为:
(1)紫花 AABb、aaBb
(2)隐 B
(3)紫花:红花:白花=3:1:2 紫花:白花=2:1
(4)2种颜色4个亮点 2种颜色6个亮点 2种颜色4个亮点
1、根据信息一株紫花(作父本)和一株红花(作母本)杂交,F1中紫花:白花≈2:1,说明紫花为显性,且出现致死的现象。
2、花的颜色受一对等位基因(A、a)控制,色素是否形成受另一对等位基因(B、b)控制,无色素时为白花,所以A_B_和aaB_都表现为有颜色,而A_bb和aabb是白色。
本题结合各种色素的合成途径,考查基因自由组合定律的实质及应用,要求学生掌握基因自由自合定律的实质,能根据题干信息判断基因型及表现型之间的对应关系,再根据题中具体要求答题,注意逐对分析法的应用。
21.【答案】一定量的果糖 稳定性增加、易从反应体系中分离、可以反复利用 包埋法、化学结合法、物理吸附法 用小火或间断加热,反复几次 酶分子很小,容易从包埋材料中漏出 调节果糖流出的速率以保证反应充分进行 固定化酶与游离酶的最适温度相同;低于或高于最适温度,固定化酶的活力高于游离酶
【解析】解:(1)高果糖浆生产需要的酶是葡萄糖异构酶,葡萄糖异构酶活力常定义为单位时间内产生一定量的果糖所需的酶量。固定化酶的优点是稳定性增加、易从反应体系中分离、可以反复利用。
(2)由图1可知,方法1、方法2、方法3依次为包埋法、化学结合法和物理吸附法。利用包埋法固定化葡萄糖异构酶时需将海藻酸钠溶化,溶化过程中用小火或间断加热,反复几次,直到海藻酸钠溶化为止,防止加热过快,导致海藻酸钠焦糊。由于酶分子很小,容易从包埋材料中漏出,因此固定化酶一般不选用包埋法。
(3)图1中控制阀的作用是调节果糖流出的速率以保证反应充分进行。据图2曲线分析可知,固化酶和游离酶的最适温度重合,即二者的最适温度相同。低于或高于最适温度时,固化酶的酶活力高于游离酶。
故答案为:
(1)一定量的果糖 稳定性增加、易从反应体系中分离、可以反复利用
(2)包埋法、化学结合法、物理吸附法 用小火或间断加热,反复几次 酶分子很小,容易从包埋材料中漏出
(3)调节果糖流出的速率以保证反应充分进行 固定化酶与游离酶的最适温度相同;低于或高于最适温度,固定化酶的活力高于游离酶
固定化酶(固定化细胞)技术是指将酶或细胞固定于载体上,便于与反应物分离,并能重复使用的技术,固定化酶一般采用化学结合法,固定化细胞多采用包埋法、物理吸附法,如用海藻酸钠进行包埋。固定化酶固定的是一种具体的酶,不能催化一系列化学反应;与直接使用酶相比,固定化酶使酶既能与反应物接触,又能与产物分离,还可以被反复利用。
本题结合图示主要课程固定化酶的相关知识,意在强化学生对固定化酶和固定化细胞等知识的理解与掌握,题目难度中等。
22.【答案】集群分布 小于 ② 低 J 环境容纳量 流向分解者和流向下一营养及
【解析】解:(1)蚂蚁为群体生活的生物,其所体现的种群空间特征是集群分布。
(2)标志重捕法计算公式:种群中个体数(N)÷标记总数=重捕总数÷重捕中被标志的个体数,因此用标志重捕法调查鹿群时发现第二次捕获更难,则第二次捕获中被标记的个体数减少,导致估算值偏大,即斑马群的实际值会小于计算值。
(3)鹿群通过竖起尾巴,向同伴发出警报,这属于行为信息,蚂蚁的②跳警戒舞也属于行为信息。由“某些群体生活的生物,当群体中的某一个体遇到危险时,会通过报警“通知”群体中其他个体,起到尽量保护种群的作用,这就是动物防御行为”可知,鹿群的密度越大,则捕食者的成功率越低。
(4)①在1986-2018年间,食物和空间充裕,鹿群增长曲线大致呈“J”型。现有种群数量已经接近保护区的环境容纳量,因此建议迁出部分鹿或扩大保护区范围。②根据能量流动过程可知,储存在牧草的有机物中的能量可流向下一营养级和流向分解者。
故答案为:
(1)集群分布
(2)小于
(3)②低
(4)J 环境容纳量 流向分解者和流向下一营养及
1、种群特征包括数量特征、空间特征和遗传特征,其中种群数量特征包括种群密度、出生率和死亡率、迁入率和迁出率、年龄组成和性别比例;种群的空间特征包括均匀分布、集群分布和随机分布。
2、能量流动过程中能量关系:摄入量=同化量+粪便量同化量=用于生长、发育繁殖的能量+呼吸散失的能量生长、发育、繁殖的能量=流入下一营养级能量+流入分解者的能量。
3、生态系统中信息的种类(1)物理信息:生态系统中的光、声、温度、湿度、磁力等,通过物理过程传递的信息,如蜘蛛网的振动频率。(2)化学信息:生物在生命活动中,产生了一些可以传递信息的化学物质,如植物的生物碱、有机酸,动物的性外激素等。(3)行为信息:动物的特殊行为,对于同种或异种生物也能够传递某种信息,如孔雀开屏。
本题结合实际情境考查群落结构特征、生态系统中的能量流动功能等,对相关知识进行总结归纳并运用到实际问题的分析中是学习的窍门。
23.【答案】腐烂的海带中褐藻胶含量高,为该菌生活提供丰富的营养 在一定的培养条件下,同种微生物表现出稳定(特有、描述菌落特征也可)的菌落特征 鉴别 挑选透明圈大的菌落 涂布器 灼烧灭菌 褐藻胶的分解量(或褐藻寡糖的生成量) 30℃、pH=5、培养4小时
【解析】解:(1)腐烂的海带中有大量的褐藻胶,而该目的菌产生的褐藻胶裂解酶可将褐藻胶分解成褐藻寡糖,以供其自身营养利用,所以从腐烂的海带中分离该目的菌。
(2)由于不同种类的细菌所形成的菌落,在大小、形状、光泽度、颜色、硬度、透明度等方面具有一定的特征,即在一定的培养条件下,同种微生物能表现出特有的菌落特征,所以菌落可以作为鉴定目的菌的依据。由题可知,氯化钙会与培养基中的褐藻胶反应生成白色沉淀,再倒去平板中的氯化钙后,菌落周围产生明显的透明圈,说明该菌种能产生褐藻胶裂解酶,因而从功能上看,该培养基属于鉴别培养基。菌种产生的褐藻胶裂解酶能使菌落周围产生明显的透明圈,则高产褐藻胶裂解酶目的菌会形成透明圈大的菌落,故筛选高产褐藻胶裂解酶目的菌的方法是挑选透明圈大的菌落。
(3)接种微生物常用稀释涂布平板法和平板划线法,其中稀释涂布平板法能对微生物进行计数,所以应选用的接种工具是涂布器。实验室常用的灭菌方法包括灼烧灭菌、干热灭菌和高压蒸汽灭菌,其中对微生物的接种工具灭菌常用灼烧灭菌法。
(4)褐藻胶裂解酶活性越强,其底物分解速率越快,产物形成速率越快,故褐藻胶裂解酶活性的观察指标可用单位时间单位体积内褐藻胶的分解量或褐藻寡糖的生成量来表示。由图可知,在30℃、pH=5、培养4小时条件下褐藻胶裂解酶活性最高,所以此条件为最适培养条件。
故答案为:
(1)腐烂的海带中褐藻胶含量高,为该菌生活提供丰富的营养
(2)在一定的培养条件下,同种微生物表现出稳定(特有、描述菌落特征也可)的菌落特征 鉴别 挑选透明圈大的菌落
(3)涂布器 灼烧灭菌
(4)褐藻胶的分解量(或褐藻寡糖的生成量) 30℃、pH=5、培养4小时
1、实验室常用的灭菌方法:
①灼烧灭菌:将微生物的接种工具,如接种环、接种针或其他金属工具,直接在酒精灯火焰的充分燃烧层灼烧,可以迅速彻底地灭菌,此外在接种过程中,试管口或瓶口等容易被污染的部位,也可以通过火焰燃烧来灭菌。
②干热灭菌:能耐高温的,需要保持干燥的物品,如玻璃器皿(吸管、培养皿)和金属用具等,可以采用这种方法灭菌。
③高压蒸汽灭菌:将灭菌物品放置在盛有适量水的高压蒸汽灭菌锅内,为达到良好的灭菌效果,一般在压力为100kPa,温度为121℃的条件下,维持15~30min。
2、菌落是指由一个微生物细胞或一堆同种细胞在适宜固体培养基表面或内部生长繁殖到一定程度,形成肉眼可见的子细胞群体。菌落形态包括菌落的大小、形状、边缘、光泽、质地、颜色和透明程度等,每一种细菌在一定条件下形成固定的菌落特征。不同种或同种在不同的培养条件下,菌落特征是不同的。
本题主要考查微生物的分离和培养的相关知识,要求考生识记无菌技术、微生物的接种方法、影响酶活性的因素等知识,能正确分析题文和图形获取信息,再利用所学知识解决问题。
24.【答案】全部 EcoRⅠ Ca2+ 引物、模板DNA、Taq酶 DNA复制 标记的Y基因的甲(或乙) 标记的Y基因的甲
【解析】解:(1)一种生物的全部基因叫做基因组文库;为了保证载体和基因组DNA片段能够连接,载体要有和DNA片段相同的限制性核酸内切酶处理,即EcoRⅠ,从而产生相同的末端;将基因组DNA导入大肠杆菌菌群前,大肠杆菌需要提前用Ca2+处理细胞,使其处于感受态。
(2)PCR技术扩增DNA时,需要在反应体系中添加的有机物质有模板DNA、引物、Taq酶和四种脱氧核苷酸;该技术生物学原理是根据DNA双链复制原理,将基因的核苷酸序列不断的复制,使其数量呈指数方式增加。
(3)判断基因是否进入受体细胞,用放射性同位素等标记的目的基因片段作为探针,与转基因生物的基因组DNA进行DNA分子杂交,故本题可以标记的Y基因的甲(或乙)作为探针;判断目的基因是否转录成功,是从转基因生物中提取mRNA,同样用标记的目的基因作为探针,故标记的Y基因的甲链片段作为探针。
故答案为:
(1)全部 EcoRⅠCa2+
(2)引物、模板DNA、Taq酶 DNA复制
(3)标记的Y基因的甲(或乙) 标记的Y基因的甲
PCR技术:
(1)概念:PCR全称为聚合酶链式反应,是一项在生物体外复制特定DNA的核酸合成技术。
(2)原理:DNA复制。
(3)前提条件:要有一段已知目的基因的核苷酸序以便合成一对引物。
(4)条件:模板DNA、四种脱氧核苷酸、一对引物、热稳定DNA聚合酶(Taq酶)
(5)过程:①高温变性:DNA解旋过程(PCR扩增中双链DNA解开不需要解旋酶,高温条件下氢键可自动解开);②低温复性:引物结合到互补链DNA上;③中温延伸:合成子链。
本题考查了基因工程和PCR技术的有关知识,要求考生能够识掌握因工程的操作步骤,掌握目的基因检测与鉴定的方法,再结合所学知识正确答题。
相关资料
更多